
International Research Journal of Engineering and Technology (IRJET) e-ISSN:2395-0056
Volume: 11 Issue: 04 | Apr 2024 www.irjet.net p-ISSN:2395-0072
![]()

International Research Journal of Engineering and Technology (IRJET) e-ISSN:2395-0056
Volume: 11 Issue: 04 | Apr 2024 www.irjet.net p-ISSN:2395-0072
Mayur
Padule1, Prasad Choudhary 2,
Shreyas
Gune3, Ashish Mare4 , Prof.
Rohini Tarade5
5Professor, Dept of B.Tech Computer Engineering, Ajeenkya D Y Patil University (ADYPU), Pune, Maharashtra, India
1,2,3,4 B.Tech in Computer Engineering, Dept. of B.tech Computer Engineering, Ajeenkya D Y Patil University (ADYPU), Pune, Maharashtra, India.
Abstract - This paper introduces a Python-based accident detection software system aimed at enhancing emergency response to road accidents. Leveraging sensor data and machine learning algorithms, the system autonomously identifies accident events in real-time and promptly sends emergency signals with precise location information to relevant authorities. Through rigorous testing and validation, the system's effectiveness and reliability are demonstrated, highlighting its potential to significantly reduce response times and improve outcomes in critical situations. By bridging the gap between advanced technology and emergency services, this research contributes to the advancement of road safety initiatives and underscores the importance of leveraging computational tools for addressing pressing societal challenges.
KEYWORDS: Python, Django, Sql, TensorFlow, Open CV, Html,CSS.
1.
Road accidents continue to pose a significant threat to public safety worldwide, claiming millions of lives and causing immense economic and social costs each year. Prompt and effective emergency response is crucial in mitigating the impact of accidents and saving lives. However, traditional emergency response systems often rely on manual reporting, leading to delays in response times and hindering the timely delivery of critical assistance.
To address this challenge, there is a growing interest in leveragingadvancedtechnologies,suchassensordataand machine learning algorithms, to develop automated accident detection systems. These systems have the potential to detect accidents in real-time and automatically notify emergency services, enabling faster response and potentially reducing the severity of injuries and fatalities.In this context, this paper presents the developmentandimplementationofanaccidentdetection softwaresystemdesignedtoenhanceemergencyresponse toroadaccidents.Buildinguponpriorresearchinthefield
of accident detection and emergency response technologies, the proposed system utilizes Python programming language and sensor data to autonomously identify accident events. Upon detection, the system promptly sends emergency signals with precise location information to relevant authorities, facilitating swift responseandpotentiallysavinglives.
Through rigorous testing and validation, the effectiveness and reliability of the proposed system are evaluated, highlighting its potential to significantly improve emergency response capabilities. By bridging the gap between advanced technology and emergency services, this research aims to contribute to the advancement of road safety initiatives and underscores the importance of leveraging computational tools for addressing critical societalchallenges.
The literature on accident detection systems showcases a variety of approaches aimed at improving road safety. Existing systems typically rely on technologies such as computer vision, machine learning, and sensor networks to detect accidents in real-time. These systems offer features like automatic emergency alerts, location tracking, and communication with emergency services. However, challenges such as accuracy, scalability, and integrationwithexistinginfrastructureremain
The existing systems are:
The literature review explores the rising concern of vehicular accidents due to increasing road traffic, especially during bad weather conditions. It discusses existing methods for accident detection, emphasizing the limitations of relying solely on vehicle sensors or smartphone-based systems. The research proposes a novel framework of smart roads equipped with multiple sensors to autonomously detect accidents, alert approaching vehicles, and notify Emergency Operations Centers (EOCs) without relying on vehicular communication.[1]
© 2024, IRJET | Impact Factor value: 8.226 | ISO 9001:2008 Certified Journal | Page2521

International Research Journal of Engineering and Technology (IRJET) e-ISSN:2395-0056
Volume: 11 Issue: 04 | Apr 2024 www.irjet.net p-ISSN:2395-0072
The literature review investigates various methods for real-time accident detection using CCTV footage, employing advanced technologies such as deep learning and computer vision. These approaches aim to improve roadsafetybypromptlyalertingemergencyservicesabout accidents, potentially reducing response time and saving lives. The review highlights the significance of addressing challenges like privacy concerns and data storage while emphasizing the potential of these systems to enhance roadsafetyandemergencyresponse.[2]
The literature review examines car crash detection methods utilizing video and audio data. Existing approaches employ machine learning/deep learning techniques to analyze either video or audio data independently, potentially limiting detection accuracy. To addressthis,theproposedsystemintegratesbothtypesof data,leveragingtheircomplementarynatureforimproved performance.DeeplearningmodelslikeGRUandCNNare utilized, offering versatility across domains such as insuranceandlawenforcement.[3]

i. Data Collection:
- Sensor Data: Utilize onboard sensors such as accelerometers, gyroscopes, and GPS modules to collect real-timedatafromvehicles.
- Data Pre-processing: Clean and pre-process sensor data toremovenoiseandinconsistencies,ensuringdataquality forsubsequentanalysis.
ii. Accident Detection Algorithm:
- Feature Extraction: Extract relevant features from sensor data, including sudden changes in acceleration, angularvelocity,andgeographiclocation.
- Machine Learning Model: Train a machine learning model, such as a support vector machine (SVM) or neural network, using labelled data to classify accident events basedonextractedfeatures.
- Real-Time Processing: Implement the trained model to continuously analyze incoming sensor data in real-time, detectingaccidenteventsastheyoccur.
iii. Emergency Signal Transmission:
- Communication Protocols: Establish communication protocols for transmitting emergency signals to relevant authorities, such as emergency services and dispatch centers.
- Integration with External Systems: Integrate the accident detection system with external communication infrastructure,suchascellularnetworksorinternet-based protocols,toensurereliablesignaltransmission.
- Location Data Transmission: Include precise location information, obtained from GPS modules, in the emergencysignalstoenableresponderstolocateaccident scenesaccurately.
iv. System Evaluation:
-PerformanceMetrics:Defineevaluationmetricssuchas accuracy, sensitivity, specificity, and response time to assesstheperformanceoftheaccidentdetectionsystem.
- Testing Scenarios: Conduct extensive testing under variousscenarios,includingsimulatedaccidenteventsand real-world driving conditions, to evaluate system robustnessandreliability.
- Validation: Validate the performance of the system against ground truth data and compare results with existing accident detection methods to demonstrate superiority.
v. Ethical Considerations:
- Privacy Protection: Implement measures to ensure the privacy and confidentiality of users' data, adhering to relevantregulationsandguidelines.
- False Positive Mitigation: Develop strategies to minimize false positive detections, preventing unnecessary emergency responses and potential disruptions.
- Transparency and Accountability: Maintain transparency in the system's operation and provide mechanismsforaccountabilityincaseofsystemfailuresor errors.
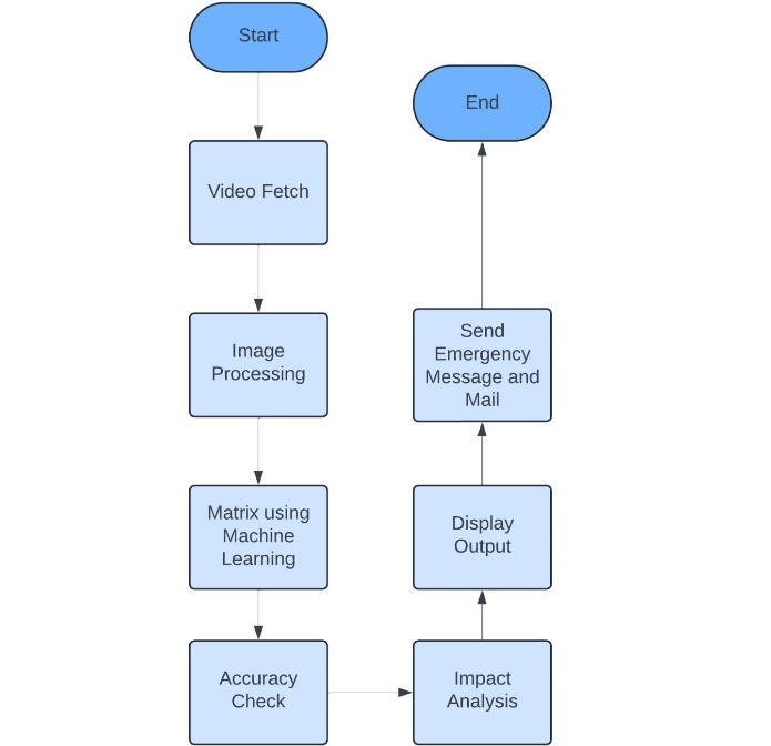
4 SYSTEM
The accident detection system integrates vehiclemounted sensors for real-time data input. Pre-processed data undergoes analysis by a machine learning model to detect accident patterns. Detected accidents trigger the

International Research Journal of Engineering and Technology (IRJET) e-ISSN:2395-0056
Volume: 11 Issue: 04 | Apr 2024 www.irjet.net p-ISSN:2395-0072
generation of emergency signals containing location details, transmitted via established communication protocols.Auserinterfaceprovidesreal-timevisualization and alerts for swift response. The modular design allows forscalabilityandintegrationwithadditionalcomponents.

Fig2.SystemArchitecture
5. RESULTS
i)AccidentDetectionPhase:ComputerVisionAnalysis

Thefirstimageillustratesthedetectionphase,identifying potentialaccidentsusingcomputervisionalgorithms.
ii)AccidentVerificationPhase:PrecisionAssessment

The second phase assesses the accuracy of accident detection, determining whether an actual accident has occurred based on the analysis conducted in the first phase.
iii)EmergencyAlertDispatch:RapidResponseActivation



International Research Journal of Engineering and Technology (IRJET) e-ISSN:2395-0056
Volume: 11 Issue: 04 | Apr 2024 www.irjet.net p-ISSN:2395-0072

The final phase involves the transmission of emergency alarms or signals to the relevant emergency services via email or SMS, enabling swift response to confirmed accidents.
i. Autonomous Emergency Response: Develop AI-driven systems capable of autonomously dispatching emergency services based on detected accidents, further reducing responsetimes.
ii. Predictive Analytics: Implement predictive analytics algorithms to anticipate potential accident hotspots and proactivelydeployresourcesforaccidentprevention.
iii. Vehicle-to-Infrastructure Communication: Explore vehicle-to-infrastructure communication technologies to enable real-time data exchange between vehicles and traffic management systems, facilitating coordinated accidentresponse.
iv. Continuous Improvement: Implement a feedback loop mechanism to continuously improve the accuracy and effectiveness of the accident detection system through machinelearninganduserfeedback.
7.
In conclusion, this research paper offers a comprehensive survey of accident detection systems, highlighting their significance in improving road safety. Through the literature review, various technologies like computer vision and machine learning were explored for real-time accident detection and emergency response. While these systems show promise, challenges such as accuracy and scalability remain. Future research should focus on addressing these challenges to enhance system performance and integration with existing infrastructure. Despite these hurdles, the potential impact of advanced accident detection systems on reducing accident-related risks and improving emergency response mechanisms is undeniable. By leveraging emerging technologies and interdisciplinaryapproaches,thesesystemscancontribute significantly to creating safer road environments and ultimately saving lives. This paper serves as a valuable
resource for researchers, policymakers, and stakeholders seeking to advance the field of accident detection and enhanceroadsafetyonaglobalscale.
[1] Robles-Serrano, Sergio, German Sanchez-Torres, and John Branch-Bedoya. "Automatic Detection of Traffic Accidents from Video Using Deep Learning Techniques." Computers,vol.10, no.11,2021.
[2] Pai, Akanksha A., Harini K S, Deeptha Giridhar, and Shanta Rangaswamy. "Real Time Accident Detection from Closed Circuit Television and Suggestion of Nearest Medical Amenities." International Journal of Information Technology and Computer Science, vol. 15, no. 6, December2023.
[3] Choi, Jae Gyeong, Chan Woo Kong, Gyeongho Kim, and Sunghoon Lim. "Car crash detection using ensemble deep learning and multimodal data from dashboard cameras." Accepted:8June2021,Availableonline:13June2021.
[4] Wang, Chen, Yulu Dai, Wei Zhou, and Yifei Geng. "A Vision-BasedVideoCrashDetectionFrameworkforMixed Traffic Flow Environment Considering Low-Visibility Condition." Guest Editor: Feng Chen. Published 17 Jan 2020.
[5] Desai, Rutik, Akash Jadhav, Suraj Sawant, and Neha Thakur."AccidentDetectionUsingMLandAITechniques." AcceptedJune2021.
[6] Wan, Shaohua, Xiaolong Xu, Tian Wang, and Zonghua Gu. "An Intelligent Video Analysis Method for Abnormal Event Detection in Intelligent Transportation Systems." IEEE Transactions on Intelligent Transportation Systems, vol.22,no.7,July2021.
[7] Robles-Serrano, Sergio, German Sanchez-Torres, and John Branch-Bedoya. "Automatic Detection of Traffic Accidents from Video Using Deep Learning Techniques." Computers,vol.10,no.11,2021.
[8]HamidM.Ali,ZainabS.Alwan.“CarAccidentDetection and Notification System Using Smartphone.” Computer ScienceandMobileComputing,Vol.4Issue.4,April-2015.
[9] Vanitha K , Dinesh Kumar V, Boopathi M, Anandh A. “Experimental Evaluation Of Machine Learning Based AccidentDetectionScheme UsingWeatherData Analysis.” 16Jan2024.
[10]Hadi Ghahremannezhad,Hang Shi,andChengjunLiu. “ A Real Time Accident Detection Framework for Traffic VideoAnalysis.”July2020.
[11]Trung-NghiaLe,ShintaroOno,AkihiroSugimoto,and Hiroshi Kawasaki. “Attention R-CNN for Accident Detection.”October20-23,2020.