
International Research Journal of Engineering and Technology (IRJET) e-ISSN:2395-0056
Volume: 11 Issue: 04 | Apr 2024 www.irjet.net p-ISSN:2395-0072
![]()

International Research Journal of Engineering and Technology (IRJET) e-ISSN:2395-0056
Volume: 11 Issue: 04 | Apr 2024 www.irjet.net p-ISSN:2395-0072
Vania Panjwani1 , Harsha Gotmare2 , Vedant Masane3 , Prof. Dr Rashmi Jaiswal4
1Student,Dept.of Comp Sci & engineering, COETA, Akola, Maharashtra, India
2 Student, Dept. of Comp Sci & engineering, COETA, Akola, Maharashtra, India
3 Student, Dept. of Comp Sci &engineering, COETA, Akola, Maharashtra, India
4 Assistant Professor, Dept. of Comp Sci & engineering, COETA, Akola, Maharashtra, India
Abstract - The swift progress in mobile and internet technology has granted us unrestricted access to an extensive array of music resources. In the music industry, certain musical genres could be more well-liked than others.Atthe moment, users ofmusic-listeningappshave to make special updates to the static playlists to reflect their own preferences. Music recommendation systems have become an integral part of music listening. However, most traditional recommendation systems rely on user activity data or metadata, which is not enough to capture the emotional resonance of music. Given that music has a strong emotional impact on listeners, personalized music recommendation systems that include users' emotional statesarehighly desired.
Two different models and methods were available for this purpose: FER (Facial Emotion Recognition), which detects mood from facial expressions, and Music Classification Models, which select songs. To provide the userwithrecommendations that are accurate and efficient, we are trying to integrate these two systems. To recommend musicthat isappropriate for the user's emotions, we will be developing a system in this project that will allow us to collect the user's real-time emotions through conversation orother methods.
Key Words: Recommendation System, Facial Emotion Recognition, Interactive UI, Mood-based music classifier, Spotify API.
Music now plays a vital role in our lives in the digitalagebyprovidingasoundtrackforourfeelingsand experiences. With the introduction of streaming services, we now have an incredible amount of music at our fingertips. But finding music that speaks to our current emotionalstatesandconnectingwiththemisthedifficult part not the availability of music. In an attempt to create customized playlists that suit alistener's tastes and mood, music recommendation algorithms have surfacedasasolutiontothisproblem.
The main goal of this project is to close the gap that exists between a user's emotional state and their
experience listening to music. As everyone knows, our feelings have a big impact on the kind of music we listen to.Forexample,someonewhoishappycouldenjoylively, uplifting music, but someone who is depressed might prefer more reflective or peaceful sounds. Conventional music recommendation systems could miss the user's currentemotionalstatebecausetheyfrequentlyrelyonthe user'spastandpreferences.OurapproachusesAI,Spotify's vast music catalog, and facial emotion recognition to overcomethisconstraint.
Even though music evolved a lot, streaming services have also seen new developments, but still users face the challenge of not discovering music that matches their mode and emotion. Traditional music recommendationwasbasedonphysicalinputfromtheuser or from the previous metadata that provided recommendationstotheplayerandthentotheuser.Music has a strong emotional impact on the listeners, but the traditional system fails to capture the emotions of the listener. Therefore, the aim of this paper is to create a systemthatusesmachinelearningalgorithmsto presenta cross-platformmusicplayerthatmakesrecommendations for music depending on the user's current mood as seen throughawebcam.
Facial expressions convey the person's present mental state. When expressing feelings to others, we typicallydoitusingnonverbalcuesincludingtoneofvoice, facial expressions, and hand gestures. Preema et al. [1] claimedthatmakingandmaintainingabigplaylisttakesa lot of effort and time. According to the publication, the music player chooses a tune based on the user's present mood. Playlists based on mood are created by the application by scanning and categorizing audio files based onaudioattributes.TheViola-Jonasmethod,whichisused forfacedetectionandfacialemotionextraction,isutilized by the program. The categorization process employed Support Vector Machine (SVM) to extract data into five main universal emotions, such as anger, joy, surprise, sad, anddisgust.

International Research Journal of Engineering and Technology (IRJET) e-ISSN:2395-0056
Ayush Guidel et al. claimed in [2] that facial expressions are a simple way to read a person's mental state and present emotional mood. Basic emotions (happy, sad, angry, excited, surprised, disgusted, fearful, and neutral) were taken into consideration when developing this system. In this research, face detection was implemented by convolutional neural network. Stories about music being a "language of emotions" are commonthroughouttheworld.
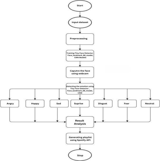
4.1 SOFTWARE ARCHITECTURE

Flow Chart- 4.1:SOFTWAREARCHITECTURE
4.2 Data Gathering
Datagatheringisthecrucialstepasitprovidesthe important data upon which training, testing, and validating machine learning models occurs , data gathering is an essential step in the machine learning process. The amount and quality of data collected is a critical factor in deciding how accurate, reliable, and broadly applicable machine learning models may be. The dataset'scharacteristics,likeitscomplexity,diversity,and quantity of features, affect the project's efficiency and accuracy. Results will be more effective the more diversified the datasetis. In conclusion, data collection is critical to machine learning since it directly impacts the models' resilience, accuracy, and capacity for generalization. To make sure that the models can be applied to new data and can be broadly generalized, it is essentialtocollectavarietyofrepresentativedatasets.
The FER-2013 dataset was generated by compilingtheoutcomesofa Googleimagesearchforeach emotion together with its synonyms. 35,887 48x48 pixel grayscalephotosmakeupthedataset.Oneof seven feeling categories angry, disgusted, afraid, glad, sad, surprised, or neutral is assigned to each image. Crowd-sourcing was used to obtain the classifications, asking human annotators to categorize the emotions depicted in the photos.TheFER2013databaseisdividedintotrainingand testing datasets.28,709 photos make up the training set, and3,589imagesmakeupthetestset.

Tiny Face Detector:
The term "Tiny Face Detector" describes a particular kind of object identification model intended to identifyfacesinpicturesorvideos.Itscompactsize, asthe nameimplies,makesitidealforapplicationslikeembedded systems and mobile devices where computational resources are scarce. The designation "Tiny" usually denotes that the model has undergone efficiency optimization,frequentlyusingmethodslikeasquantization andmodelcompression.
A deep learning model created especially for the purpose of identifying faces in photos is called the Tiny FaceDetectormodel.ItisavariationonthepopularYOLO (YouOnlyLookOnce)objectdetection architecture,which excels at tasks requiring quick and accurate object detectioninrealtime.
Weprocesstheentireimageusingasingleneural network.Theimageisdividedintoregionsbythisnetwork, which then forecasts bounding boxes and probabilities for each region. The expected probabilitiesareusedtoweight these bounding boxes. Since it examines the entire image
Volume: 11 Issue: 04 | Apr 2024 www.irjet.net p-ISSN:2395-0072 duringtesting,theglobal contextoftheimageinformsits predictions.

Volume: 11 Issue: 04 | Apr 2024 www.irjet.net

Fig-2 :Tinyfacedetection
Face_landmark_68_model:
The term "face_landmark_68_model" describes a particular kind of facial landmark detection model that can identify 68 important locations on an individual's face. In computer vision and image processing applications, facial landmark detection is essential, especially for face analysis, facial emotion identification, facialalignment,andaugmentedrealityapplications.
Typical landmarks identified by a"face_landmark_68_model"consistof:
•Theareassurroundingtheeyes,suchasthecorners, eyelids,andiriscenters.
•Theinnerandoutercornersoftheeyebrowpoints.
•Thenose'ssurroundingpoints(tip,nostrils,bridge).
•Thepointsoneithersideofthemouth(lips,corners).
•Pointsonthechinandjawline.
A lot of machine learning approaches, especially deep learning architectures like convolutional neural networks (CNNs), are used to develop facial landmark identification models. These models have been developed using

Fig-3:Face_landmark_68_model
Convolutional Neural Network (CNN):
CNNs are the foundation of our model architecture because they work effectively for imagebased tasks like facial expression recognition. Learning spatial hierarchies in visual data is a skill that CNNs excel at. The acronym CNN represents Convolutional Neural Network. This kind of artificial neural network (ANN) is especially useful for tasks involving picture recognition and classification and is frequently employed in deep learning. CNNs are very good at processing spatial input, such as images, because they are modeled after the anatomyandphysiologyoftheanimalvisualcortex.
CNNs'fundamentalunitsareconvolutionallayers. They employ learnable filters or kernels to apply convolution operations to the input data. Local patterns and characteristics are extracted from the input image by swipingthesefiltersoverit.Differentelementsoftheinput, such as edges, textures, or forms, are captured by each filter. In order to reduce the spatial dimensions of the feature maps produced by the convolutional layers while preservingsignificantfeatures,poolinglayersdownsample the feature maps. CNNs are able to identify intricate patternsand relationshipsinthedatabyintroducingnonlinearityintothenetworkusingactivationfunctions.CNNs frequently employ the sigmoid, tanh, and ReLU (Rectified LinearUnit)activationfunctions.
Traditional neural network layers, referred to as fully linked or dense layers, have connections between every neuroninthelayeraboveandbelowit.Towardstheendof the network, these layers are usually utilized to map extracted features to certain output classes. Small matrices called filters or kernels are applied to the input image to carry out convolution processes. These filters extract elements like edges, textures, and patterns by swipingovertheinput.

International Research Journal of Engineering and Technology (IRJET) e-ISSN:2395-0056
Volume: 11 Issue: 04 | Apr 2024 www.irjet.net p-ISSN:2395-0072
The learnt features of the input image are represented by feature maps, which are the result of the convolutional layers. Every feature map captures distinct facets of the input and is matched to a particular filter. Supervised learning is the method used to train CNNs to map input images to the appropriate labels or classes. In order to reduce the discrepancy between expected and actualoutputs,the network uses optimization techniques like gradient descent to modify its parameters (weights andbiases)duringtraining.

4.4 Model Building
As the actual development and use of theoretically proposed models and approaches are performed in this phase, model building is an important step in the machine learning process. The model that we suggested or selected in the earlier stages is trained on the relevant datasets and then applied to provide predictionsforthefreshdata.
Before Actual development of models there are some prerequisite step in machine learning as data preprocessing.
Data preprocessing is a step in which the raw data is transformed into a data format which can be easily analyzed by machine learning algorithm. The data preprocessing step involves cleaning, normalize and transformation of raw data to use it for training and testingmachinemodels.
TheFERmodel'sevidentinputisanimage,which can be found in the dataset in a variety of file types, including.PNG and others. Therefore, in order to make it easierforthemodeltoassess,wetransformedthoseimage formatsintoanarray.Anadditionalmethodforpreparing data on the FER-2013 dataset is to scale the data to fit inside a certain range or distribution. Thus, this may aid inenhancingouralgorithm'sperformance.
Aswestartexecutiontheuserprovidestheinput, the input is processed frame by frame. As the finalized models for facial recognition are Tiny face detector,Face Landmark 68 _Model and Convolutional Neural Network (CNN),wewill beusingthe three model for different part of there specialties. The first model will be the Tiny face detectorafterwhichwewilluse FaceLandmark68_Model andatlasttheConvolutionalNeuralNetwork(CNN).
Astheprocessstartstheinputimagethroughthe webcam is taken the tiny face detector divides the frame into smaller frames. Frames having the same element or connectedelementsaregrouped togethergroupedframes are assigned a color and colored processed frames are filtered to remove low confidence detections and show resultsofhighconfidence.
This high confidence output is taken as input for both the Face Landmark 68 _Model and the Convolutional Neural Network (CNN) model. If we first consider Face Landmark68_Modelasthenamesays
68landmarksarepointedontothefaceandthelandmark points are matched with the FER2013 dataset data to againgettheoutputofthehighestexpression.Second,we consider a Convolutional Neural Network to mark the neuralnetworklayerontheface.Afterthispoolinglayeris usedtomapfeatures.Thenhigh-levelreasoningisdoneon the featuresextracted.Thenumberofnodesintheoutput layer depends on the number of classes in the classification task. The classification task is the emotional classifications present in the FER2013 database. At the end outputs of both the models are classified again with the dataset to get the highest expression by taking both modelsintoconsideration.
First, the necessary datasets and libraries are loaded before the model is really trained. Subsequently, we examinedtherealmoodconfiguration, or the quantity of photos included in each mood group. Following examination, it becomes clear that there are various mood-related images in distinct ratio. Since the photos in the FER-2013 dataset are 48 by 48 in size, we choose to downsize our input image to a size that is comparable in thehopesofobtaininganaccurateprediction.
Wedividedourdatasetinto80%trainingandthe remaining 20% testing portions for training purposes, making sure that the division was entirely random. Transfer learning is a deep learning technique in which a previouslylearnedmodelis appliedtoanewtask. Utilizing transfer learning enables us to take advantage of the information and learnt representations of an existing model rather than creating and training a new one from scratch.Allthemodels.Tinyfacedetector,FaceLandmark 68 _Model and Convolutional Neural Network (CNN) supporttransferlearning.

Volume: 11 Issue: 04 | Apr 2024 www.irjet.net
For music recommendation we are using dynamic data base through spotify API. The output of model generation are taken as input for music recommendation . The emotion value obtained such as value in FER dataset as angry, disgust, fear, happy ,etc is passedontotheAPI.Theapithenprovides backwiththe songs corresponding to the emotions . The provided is output is again classified as Albums , Artist and Playlist. The user has the freedom to choose the song from the giventhreeclassifications.
Spotify integration satisfies all the expectations of theuser.Alsoitprovideswithalargeselectionofsongsto enjoy in very mood. The Spotify API offers developers a number ofextra features thatmightaidin the creation of top-notch projects. Managing personal libraries, searching for desired information, retrieving data from targeted albums, songs, or artists, and control and interaction are the major features of these functions. Furthermore,itcanofferusarangeofsongsinadditionto the audio elements of every song. These audio features areessentiallythesameasourdataset'sacousticfeatures. Spotify, the official Spotify collection, addresses these characteristicsofthetracks.

Fig-5:SpotifyAPIintegrationusingDeveloperAccount
Fig-8:ClicktheSearchButton,theAlbumsofthe emotiondetectedwouldbedisplayedfirst International Research

Fig-6:themainscreenofprojectwillasktoOpenthe Webcam

Fig-7:TheWebcamwilldetectyourrealtimeemotionand displaythesame


International Research Journal of Engineering and Technology (IRJET) e-ISSN:2395-0056 Volume: 11 Issue: 04 | Apr 2024 www.irjet.net p-ISSN:2395-0072

Fig-9:ClicktheSearchButton,theAlbumsofthe emotiondetectedwillbedisplayedfirst
The use of numerous novel concepts in CNN’s architecture has shifted project priorities, particularly in thefieldofcomputervision.TostudyinnovationsinCNN’s architecture is an encouraging study area, and has the potentialtobecomeoneofthemostutilizedAItechniques. EnsemblelearningisanupcomingprojectareainCNN.By extracting distinct semantic representations, the model can improve the generalization and resilience of many categories of images by combining multiple and diverse designs.Inpicturesegmentationtasks,althoughitperforms well,aCNN’sabilityasa“generativelearner”islimited.
Theuse ofCNNs’generative learning capabilities throughout feature extraction phases can improve the model’s representational power. At the intermediate phases of CNN, fresh examples can be incorporated to improvethelearningcapabilityby usingauxiliarylearners .Attentionisacrucialprocessinthehumanvisualsystemfor acquiring information from images. Furthermore, the attentionmechanismcollects the crucial information from the image and stores its context in relation to the other visual components. In the future, the project could be conducted to preserve the spatial importance of objects and their distinguishing characteristics during subsequent stagesoflearning.
Our project will be a cutting-edge trending technology utilization, as the benefits and power of AIpowered apps are becoming more and more popular. We give a summary of how music might influence a user's moodinthis system,along with guidance onselectingthe appropriatetunestoliftusers'spirits.Emotionsoftheuser canbedetectedbythedeveloped system. The system was able to identify the following emotions: neutral, shocked,
furious, sad, and pleased. The suggested algorithm identified the user's sentiment and then showed them a playlistwithsongs that matched their mood. Processing a large dataset requires a lot of RAM in addition to CPU power.Developmentwillbecomemoreappealingandhard as a result. The goal is to develop this application as cheaply as feasible while using a standardized platform. Our face emotion recognition-based music recommendationsystemwilllessenusers'workinmaking andmaintainingplaylists.
In the future, we hope to create a more precise modelas wellasamodemthatcanreliablyidentifyall six main emotions: happy, sad, angry, neutral, fear, disgust, and surprise. We hope to create an easily installable Android app in the future that will provide an emotionbased music recommendation system for our phones. Additionally, we intend to create unique features that would offer quotes from notable figures based on the user's emotions. For example, if the user is identified as down,a song recommendationanda quotefrom thesong willbeshowntouplifttheuser.Individualsoftenlistento songswhiledoingotherthings.Ifaquoteinspiresthemor makes them feel engaged,theyaremorelikelytopostiton socialmedia,whichhelpsinspireatleastasmallnumberof people. Another feature is that points may be earned to buy singeralbums;thesepointsareaccumulatedbasedon howfrequentlyauserusestheapplication.
[1] Preema J.S, Rajashree, Sahana M, Savitri H, Review on facial expression-based music player, International Journal of Engineering Research & Technology (IJERT), ISSN-2278-0181, Volume 6, Issue15,2018.
[2] AYUSH Guidel, Birat Sapkota, Krishna Sapkota, Musicrecommendationbyfacialanalysis,February 17,2020
[3] RamyaRamanathan,RadhaKumaran,RamRohanR, Rajat Gupta, and Vishalakshi Prabhu, an intelligent music player based on emo-tion recognition, 2nd IEEE International Conference on Computational SystemsandInformationTechnologyforSustainable Solutions 2017. https://doi.org/10.1109/CSITSS.2017.8447743
[4] Shlok Gilda, Husain Zafar, Chintan Soni, Kshitija Waghurdekar, Smart music player integrating facial emotion recognition and music mood recommendation, Department of Computer Engineering, Pune Institute of Computer Technology, Pune, India, (IEEE),2017. https://doi.org/10.1109/WiSPNET.2017.8299738

International Research Journal of Engineering and Technology (IRJET) e-ISSN:2395-0056
Volume: 11 Issue: 04 | Apr 2024 www.irjet.net p-ISSN:2395-0072
[5] CH. sadhvika, Gutta.Abigna, P. Srinivas Reddy, Emotion-based music recommendation system, Sreenidhi Institute of Science and Technology, Yamnampet, Hyderabad; International Journal of Emerging Technologies and Innovative Research (JETIR)Volume7,Issue4,April2020.
[6] Madhuri Athvale, Deepali Mudale, Upasana Shrivatsav, Megha Gupta, Music Recommendation based on Face Emotion Recognition, Department of ComputerEngineering,NHITM,Thane,India
[7] Sheela Kathavate, Music Recommendation System using Content and Collaborative Filtering Methods, Department of Information Science and Engineering BMS Institute of Technology and ManagementBangalore,India
[8] Research Prediction Competition, Challenges in representation learning: facial expression recognition challenges, Learn facial expression fromanimage,(KAGGLE).
[9] Emotion Recognition on FER-2013 Face Images Using Fine-Tuned VGG-16. Gede Putra Kusuma, Jonathan,AndreasPangestuLim.