
International Research Journal of Engineering and Technology (IRJET) e-ISSN: 2395-0056
Volume: 11 Issue: 04 | Apr 2024 www.irjet.net p-ISSN: 2395-0072
![]()

International Research Journal of Engineering and Technology (IRJET) e-ISSN: 2395-0056
Volume: 11 Issue: 04 | Apr 2024 www.irjet.net p-ISSN: 2395-0072
Javali Chetana1 , Jayashree R2 , Kamini M3, Siri D H4
1,2,3,4
BE, Information Science and Engineering, GSSS Institute of Engineering and Technology for WomenMysuru,Karnataka, India
5Assisstant Professor, Dept. of Information Science and Engineering, GSSS Institute of Engineering and Technology for Women-Mysuru, Karnataka, India ***
Abstract - One of the most serious environmental issues is ocean pollution; according to a study, most of the plastic trash from land which finds in the ocean is from human waste. These pollutants threaten the animals, the surrounding economy, and the balance of the marine ecosystem. Humans and aquatic life will definitely be affected by this. Though the most common techniques for evaluating and classify plastics seem to work well, they have several limitations. For this reason to simplify removal, it is essential to take advantage of innovative alternatives that are capable of detecting plastics and using the most recent innovations in technology. To locate and identify objects, we investigated the deep learning recognition of objects algorithms YOLO v4 . The epipelagic layers of the water bodies consist of marine plastics. Internetaccessible pictures of marine waste are used to build the databases. Image augmentation made it feasible to add further images to the collection. After the completion of the results, a review is done on the algorithm's performance in addition to the Mean Average Precision of YOLO v4 .
Key Words: YOLO v4, plastic trash, ocean pollution, deep learning, training, Image pre-processing.
Thepervasiveproblemofplasticpollutioninouroceansand water bodies poses a significant threat to marine life and ecosystems.Toaddressthisissue,innovativesolutionsare required,andonesuchsolutionisleveragingdeeplearning technologiestodetectandmonitorplastictrashunderwater. Deeplearning,a subsetofartificial intelligence,hasshown remarkable capabilities in image recognition and object detectiontasks,makingitapromisingtoolforidentifyingand tracking plastic debris beneath the water's surface. This applicationofdeeplearninginvolvesthedevelopmentofa computer vision system that can automatically analyze underwaterimagesorvideofootage,pinpointplasticwaste, andfacilitatetimelyresponseandconservationefforts.Sucha system can assist marine researchers, environmental organizations,andpolicymakersincomprehendingtheextent of the problem and taking appropriate actions to mitigate plasticpollutioninaquaticenvironments.Inthisexploration ofdetectingplastictrashunderwaterusingdeeplearning,we will delve into the key components and methodologies
involved in building an effective detection system. We will discuss the data collection and annotation process, the selection of suitable deep learning architectures, model trainingandevaluation,deploymentinreal-worldscenarios, and the ongoing need for improvement and public engagement.Byharnessingthepowerofdeeplearning,we can contribute to the protection and preservation of our preciousoceansandthemyriadoflifetheysustain.
paperlookexactlylikethisdocument.Theeasiestwaytodo thisissimplytodownloadthetemplate,andreplace(copypaste) the content with your own material. Number the referenceitemsconsecutivelyinsquarebrackets(e.g.[1]). However the authors name can be used along with the referencenumberintherunningtext.Theorderofreference intherunningtextshouldmatchwiththelistofreferencesat theendofthepaper.
Thisprojectwillidentifyandclassifyunderwaterplastictrash fromimages,aidinginenvironmentalconservationefforts. Researcherscangathervaluabledataonthetypes,quantities plasticwaste,aidinginthedevelopmentofeffectivecleanup and mitigationstrategies. This project will create environmentalawarenessabouttheconservationeffortsand policiestoreduceplasticpollutionandprotectmarinelife.
TheProposedSystemisbasedonDeepLearningAlgorithm using YOLO(You Only look Once). Choose a YOLO-based architecture suitable for object detection tasks. We are opting YOLOv4, version in our project. It is designed and developedinsuchawaythatitprovidesdynamicresponse forfindingtheplasticsunderthewaterwhichhelpstothe seadiverstoeasilyidentifytheplasticsunderthewater.The proposedsystemusesYoloModeltodetecttheplasticwaste underthewater.

International Research Journal of Engineering and Technology (IRJET) e-ISSN: 2395-0056
Volume: 11 Issue: 04 | Apr 2024 www.irjet.net p-ISSN: 2395-0072

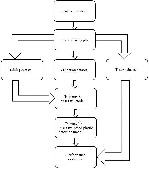
Fig -1:Flowchartofthecompleteprocess
Themobilityofdatathroughasystemisvisualizedbyadata flow diagram (DFD). This DFDdemonstrates a data flow utilizingsymbolslikeasrectangles,arrowsandcircles.The data flowcould be an input or output or a communication betweendata.Weuseadataflowdiagramtoshowhowthe projectwascompletedfrombeginningtoend.Thisgivesyoua clear picture of the work done by viewing the complete system from asingle point ofview. DFDs make it easy to depict the business requirements of applications by representing the sequence of process steps and flow of information using a graphical representation or visual representationratherthanatextualdescription.Whenused throughanentiredevelopmentprocess,theyfirstdocument the results of business analysis. Then, they refine the representationtoshowhowinformationmovesthrough,and ischangedby,applicationflows.Bothautomatedandmanual processesarerepresented.
It covers a number of methods, instruments, and approaches for locating plastic debris beneath the water's surface while accounting for the challenges brought on by underwater elements like visibility, depth, and currents. It may also involve advancements in image processing techniques,dataanalysisalgorithms,andsensortechnologies createdespeciallyforthedetectionofplasticunderwater.It mostlikelyalsocoverstheimportanceofeffectivemonitoring
anddetectionmethodsinmitigatingtheecologicaleffectsof plastic pollution in the ocean. It can also discuss potential solutionsandactionstoreducethequantityofplasticdebris inaquaticsettings.[1]
Ittracksplasticpollutioninmarineenvironmentsinreal timeusingdeeplearningtechniques.Mostlikely,itexamines the development and use of deep learning algorithms that automaticallyrecognizeandclassifyplasticgarbagefroma range of sources, such as remote sensing photography, underwatercameras,anddrones.Theauthorsmaydevelop andtrainconvolutional neural networks(CNNs)andother deep learning architectures to accurately identify and quantify plastic garbage in maritime environments. It may covertheadvantagesofusingdeeplearningmethodstotrack plastic trash, such as their increased efficiency, scalability, and speedy handling of large amounts of data. Itmay also coverthechallengesandlimitationsassociatedwithapplying deeplearningtomarineecology.[2]
It most likely offers a comprehensive analysis of the applicationofdeeplearningmethods,suchasconvolutional neuralnetworks(CNNs),recurrentneuralnetworks(RNNs), or their variants, for automated underwater plastic waste recognitionandclassification.Theauthorsmayaddressthe development of particular neural network designs for processing underwater imagery from various sources, includingunderwatercameras,remotelyoperatedvehicles (ROVs),andautonomousunderwatervehicles(AUVs).Itmay alsoprovideadetailedexplanationofthepretreatmentsteps required to prepare underwater imagery data for deep learning analysis. These techniques include underwaterspecific feature extraction, noise reduction, and image enhancingtechniques.[3]
The technique of creating additional training data by applyingvarioustransformationstoexistentdatasets,suchas scaling,flipping,rotating,andaddingnoise,isknownasdata augmentation. The authors of this work imitate different climatic conditions and differences in the appearance of plastic debris by using data augmentation techniques specificallyintendedforunderwaterimagery.Itexplainsthe implementationoftheseaugmentationtacticsandevaluates their impact on plastic detecting systems' efficiency. By augmentingthetrainingdata,thescientistshopetoimprove thedetectionalgorithms'robustnessandaccuracy,enabling them to identify plastic waste in a range of underwater scenarios.[4]
It includes a variety of methods and equipment for trackingplasticgarbageunderwater,suchasremotesensing, acoustic methods, imaging systems, and other tracking technologies.Itmightdiscussthechallengesofmonitoring plastic garbage in often-isolated and dynamic underwater ecosystems,includingthebehaviorofvariousplastic types andtheeffectsofcurrentsanddepthchanges.[5]

International Research Journal of Engineering and Technology (IRJET) e-ISSN: 2395-0056
Volume: 11 Issue: 04 | Apr 2024 www.irjet.net p-ISSN: 2395-0072
It tackles the challenge of recognizing and categorizing plastic waste inunderwaterhabitatsin order to efficiently monitor and control marine pollution. They propose a segmentation technique based on the analysis of Color information in underwater photos to distinguish plastic debrisfromthesurroundingnaturalmarineenvironment.It mostlikelydiscussesColor-basedsegmentation,whichuses thresholding, clustering, machine learning algorithms, and othermethodstoseparateplasticitemsfromthebackground. Selecting the appropriate Color qualities and parameters couldalsobenecessarytomaximizesegmentationaccuracy underdiverseunderwatersituations.[6]
It highlights the need of recognizing and minimizing plastic pollution in aquatic environments as well as the challenges associated with employing manual detection techniques. It reviews previous attempts to apply deep learning techniques as well as traditional computer vision algorithms.[7]

6.1 Dataset
ď‚· Collectandcurateadiversedatasetofunderwater imagesorvideoscontainingplastictrash.
ď‚· Annotate the dataset by marking bounding boxes around each instance of plastic trash. Tools like LabellingorVGGImageAnnotatorcanbeusedfor annotation.
6.2 Data preprocessing
ď‚· Resizeimagestofitthemodel'sinputsize.
ď‚· Normalizepixelvaluestoacertainrange(commonly [0,1]or[-1,1]).
ď‚· Augment the dataset by applying transformations like rotation, flipping, or adjusting brightness and contrasttoincreasedatasetvariability.
6.3
ď‚· Spilt the dataset into training, validation, and test sets.
ď‚· Train the YOLO model on the annotated dataset usingthepreparedtrainingpipeline.
ď‚· And then the system should be able to test the accuracyoftheYOLOmodelusingtestdatasetsand validatethemodelsperformancebasedonitsability toaccuratelydetecttheplastictrash.
ď‚· Monitorthetrainingprocess,keepinganeyeonloss curvesandmetrics.
6.4 Model Evaluation
ď‚· Evaluatethetrainedmodelonthevalidationsetto assess its performance metrics such as precision, recall,andmeanAveragePrecision(MAP).
ď‚· Tweakthemodel,ifnecessary,basedonevaluation resultstoimproveperformance.

7.1 Data Collection
Collect a large dataset of plastic trash for training and testing purposes. The dataset should be diverse, covering different types of plastic like plastic bag, can etc. The data shouldbelabeled,indicatingwhetherthisisplastic
7.2 Preprocessing
Thecollecteddataneedstobepreprocessedtoprepareit for input into the neural network. This includes image resizing,normalization,andaugmentationtechniquessuch asflippingandrotatingthe imagesto increasethesize.

International Research Journal of Engineering and Technology (IRJET) e-ISSN: 2395-0056
Volume: 11 Issue: 04 | Apr 2024 www.irjet.net p-ISSN: 2395-0072
Extract relevant features from the signature images. Common features include bounding box of the labeled images.
YOLOv4isthefourthversionintheYouOnlyLookOnce family of models. YOLOv4 makes Realtime detection a priorityandconductstrainingonasingleGPU.Theauthors' intentionisforvisionengineersanddeveloperstoeasilyuse theirYOLOv4frameworkincustomdomains.
Train the YOLO using the preprocessed dataset and evaluate the network’s performance on a separate testing dataset. Use performance metrics such as accuracy, precision,andrecalltoevaluatethenetwork'sperformance.
OncetheYOLOmodelistrainedandevaluated,deploythe system in a real- world environment, such as a GoPro or any action camera, where it can be used to automatically detect plastic.Insummary,thesystemdesignforaDetectionofplastic trashsystemusingYOLOinvolvesdatacollection,preprocessing, featureextraction,YOLOarchitecturedesign,trainingandtesting, anddeployment.SystemDiagramsare modelsusedtovisually express the dynamic forces acting upon the components of a process and the interactions between those forces. System Diagrams are more than process flow charts. They include feedbackloopsandotherfactorsthatinfluence howdecisions aremade,includingattitudes,perceptions,andbehaviors.Ifyou arefamiliarwiththeterms"viciouscircle","downwardspiral", "thelawofunintendedconsequences",or"thecureisworsethan thedisease"youarefamiliarwithsomeofthebasicconceptsof System Dynamics. System Diagrams provide a common languagetohelporganizationsthinkaboutthesecomplexissues.
Efforts to improve the performance of complex systems inevitablytouchonmanyareas directlyandindirectly,soitis criticallyimportanttounderstandthepotentialfor unintended consequences. It is also important to understand the true leveragepointsto improveasystem,whichprobablywon'tbe obvious.

Fig -3:Usecasediagram
Usecasediagramisagraphicdepictionoftheinteractions among the elements ofa system. Usecaseswillspecifythe expectedbehavior,andtheexactmethodofmakingithappen. Use cases once specified can be denoted bothtextualand visualrepresentation.Theactorandtheusecasewillhavea relationship,withastickmaniconrepresentingtheactorand an ellipse representing the use case. Ina single use case, there canbemultiple actors.
Ausecaseisalistofactionsoreventstepstypicallydefining theinteractionsbetweenaroleofanactorandasystemto achieve a goal. A use case is a useful technique for identifying,clarifying,andorganizingsystemrequirements. A use case is made up of a set of possible sequences of interactions between systems and users that defines the featurestobeimplementedandtheresolutionofanyerrors thatmaybeencountered.
Whileausecaseitselfmightdrillintoalotofdetail(suchas, flowofeventsandscenarios)abouteverypossibility,ausecase diagram can help provide a higher-level view of the system, providing the simplified and graphical representationofwhatthesystemmustactuallydo.

International Research Journal of Engineering and Technology (IRJET) e-ISSN: 2395-0056
Volume: 11 Issue: 04 | Apr 2024 www.irjet.net p-ISSN: 2395-0072

Theapplicationphaseofaventureisoncethetheoreticnotionis distortedintoaoperativescheme,philanthropicoperatorsfaith thatthenovelstructurecontainerpurposeprofessionallythen efficiently. It involves careful research, study of the present structurethenitsapplicationrestraints,projectofchange-over approaches, then assessment of change-over approaches. Sideways after preparation, unique of the further most significantfeatures ofconcoctingfor placement areoperator teaching also exercise. The additionalcomplex the structure existenceapplied,theadditionaltimethenexertionwouldremain occupied for system examination as well as project fair to become it active then consecutively. A directioncommission aimedatenactmentconsumesremainedbent,establishedonthe plans of all administration. The grounding of a scheme application strategy is the chief stage in the application procedure. Rendering toward this strategy, calisthenics determination be approved obtainable, conferences around paraphernaliaasthrivingascapitalsdeterminationbedetained, as well as supplementary paraphernalia determination be bought in directive to unite the novelsystem. The absolute besides furthermost vital phase, the greatest grave phase in attainingadecentnovelsystemthencharitableoperator’sfaith, is application. It is probable that the novel structure determinationbeactual.Solitaryafterwarddetailedtryinghas remainedaccomplishedalsoithasremainedstrong-mindedthat theoutlineencountersthenecessitieswillpoweritbeinstigated. Systemenactmentiscraftingthenovelsystemattainableaimed atacrewofoperatorsforpriming,incessantlugthenhandling thesystemonaretroofperiodaimedattheimplementation.In thepreviousphase,puttingofthe structure might basis bodily glitches aimed at that vital approachesessentialtoreceiptstoinstillthepunteraimedat theamenityofthestructure.Afterwardpledgingthateverythen eachonemeaningfulapproximatelytheprogressionformerly lone lately changed scheme is to creating supplementary. Interpretingprogressiveschemetoretainschemetransmitthen handlingthewagedofthestructure,comprisedinthesystem prominence.Projectproductivitystaysthepardonessentialat attendance is liability is dependable, asylum then unquestionable,isthechangeamideachoneLifeseriesphases alsosystemplacement,inahomespuneverywheremalfunctions ascend after scheme consume correspondence or not at all consequence oninitiative procedure.
Itcomprisesthreestages
1) Creation of system execution, anywhere each phase essentialpreviousaimedattruthfullyperformingapplication regioncomponentachieved,bywayofwellasperresearchof theassemblageatmosphere thentothe backersocieties.
2) Deploy System, where the comprehensive ground work preparationisindustrializedthroughSchemechicthenchanged throughsubsequentphasesoflifecycleremains applied then confirmed.
3) Move towards activity group, after’s collection, proceeds upkeep then gross concluded the utilization unit Area is loosenedfragmentinsidecommotionconnotation.
Harnessing deep learning for underwater plastic trash identificationpresentsamultifaceteddiscussionencompassing data collection, preprocessing, model selection, training strategy, class imbalance, evaluation metrics, deployment challenges,ethicalconsiderations,collaboration,andlong-term sustainability. Successful implementation requires gathering diverseunderwaterimagerydata,overcomingchallengessuch as poor visibility and distortions through preprocessing techniques. Choosing suitable deep learning architectures, trainingstrategies,andaddressingclassimbalancearecritical formodeleffectiveness.Evaluationmetricshelpassessmodel performance, while deployment challenges involve real-time processing and environmental robustness. Ethical considerations include responsible data collection and deployment.Collaborationamongstakeholdersfostersprogress, while ensuring long-term sustainability necessitates policy changes and public awareness campaigns to mitigate plastic pollutionatitssource.

-1:DetectionofPlastic

International Research Journal of Engineering and Technology (IRJET) e-ISSN: 2395-0056
Volume: 11 Issue: 04 | Apr 2024 www.irjet.net p-ISSN: 2395-0072
TheYOLOv4andalgorithmweretestedinthisstudyinorderto identify and detect marine plastics in the ocean's epipelagic layers.Theexperiment'sfindingsdemonstratethat,whengiven theimageandvideofeedasinput,morecurrentiterationsof theYOLOalgorithmwereabletoanticipatetheoceanplastics more quickly and accurately than previous algorithms. The accuracy and speed of the findings from the YOLOv4 and algorithmwerecomparable,withthealgorithmoutperforming the YOLOv4 Tiny algorithm by a considerable margin. Increasingthedatasetandfine-tuningtheparametersduring algorithmtrainingcanincreasethereal-timeperformanceof bothmethods.TheYOLOv4and algorithmcanbeincorporated into Deep Learning applications in the future to evaluate performanceandtoworkwithunderwaterrobotsorvehicles tohelpthemdetectandeliminateplasticwastefromtheocean. This study is only a small portion of the work; more technologiescan beusedin conjunction withthehomemade algorithmtosuccessfullyeliminatemarinetrashworldwide.
WewouldliketothankMs.PadmajaKfromthebottomofour heartsforallofhishelpandsupportduringthisendeavor.We also thank GSSS Institute of Engineering and Technology for Womenfor supplying the facilities and resources that were required.Wealsoacknowledgethecontributionsofourfriends and colleagues, who offered insightful criticism and helpful ideas throughout the writing and development phases. This publication would not have been feasible without their assistance.
Thismodelcanbemadebetterbyfeedingitwithmoredataset. Eventhedetectionofmicroplasticsintheseaispossibleifthe correct dataset is provided to the model. The proposed algorithm can be made better if the number of layers is increased(requiresmorecomputationalpowerfortraining)
[1] M. Fulton, J. Hong, M. J. Islam and J. Sattar, "Robotic Detection of Marine Litter Using Deep Visual Detection Models,"2019InternationalConferenceonRoboticsand Automation (ICRA), Montreal, QC, Canada, 2019, pp. 5752-5758
[2] P. Athira., T. P. Mithun Haridas and M. H. Supriya, "Underwater Object Detection model based on YOLOv3 architecture using Deep Neural Networks," 2021 7th International Conference on Advanced Computing and CommunicationSystems(ICACCS),2021,pp.40-45,doi: 10.1109/ICACCS51430.2021.9441905.
[3] B. Xue, B. Huang, G. Chen, H. Li and W. Wei, "Deep-Sea Debris Identification Using Deep Convolutional Neural
Networks,"inIEEEJournalofSelectedTopicsinApplied Earth Observations and Remote Sensing, vol. 14, pp. 8909-8921,2021,doi:10.1109/JSTARS.2021.3107853.
[4] M. Moniruzzaman, S. M. S. Islam, P. Lavery and M. Bennamoun, "Faster R-CNN Based Deep Learning for Seagrass Detection from Underwater Digital Images," 2019 Digital Image Computing: Techniques and Applications(DICTA),2019pp.1-7,doi: 10.1109/DICTA47822.2019.8946048.
[5] B. Xue et al., "An Efficient Deep-Sea Debris Detection MethodUsingDeepNeuralNetworks,"inIEEEJournalof Selected Topics in Applied Earth Observations and RemoteSensing,vol.14,pp.12348-12360,2021doi: 10.1109/JSTARS.2021.3130238.
[6] Nepal, U. Eslamiat, H. Comparing YOLOv3, YOLOv4 and YOLOv5forAutonomousLandingSpotDetectioninFaulty UAVs.Sensors2022,22,464,https://doi.org/10.3390/s220 20464.
[7] P.Adarsh,P.RathiandM.Kumar,"YOLOv3-Tiny:Object Detection and Recognition using one stage improved model,"20206thInternationalConferenceonAdvanced ComputingandCommunicationSystems(ICACCS),2020, pp.687-694,doi:10.1109/ICACCS48705.2020.9074315.