
International Research Journal of Engineering and Technology (IRJET) e-ISSN: 2395-0056
Volume: 11 Issue: 04 | Apr 2024 www.irjet.net p-ISSN: 2395-0072
![]()

International Research Journal of Engineering and Technology (IRJET) e-ISSN: 2395-0056
Volume: 11 Issue: 04 | Apr 2024 www.irjet.net p-ISSN: 2395-0072
Ms. Sri Varsha Shwetha1 , Vimal2 , Vishwa3 , Sheik Mohammed Khan4 , Sathishkumar5
1Professor of Department of Information Technology, Meenakshi College of Engineering, Chennai, Tamil Nadu, India
2,3,4,5 Student of Department of Information Technology, Meenakshi College of Engineering, Chennai, Tamil Nadu, India ***
Abstract - IntelliVoice emerges from a pressing need to address productivity challenges faced by modern users, particularlythose with demandingschedules and diversetask requirements. Developedwitha focus onenhancingefficiency and convenience, this project targets individuals seeking to streamline their digital workflows without compromising on privacy or user experience. By integrating advanced voice recognition technologies and automation capabilities, IntelliVoice aims to cater to professionals, students, and anyone seeking to optimize their daily routines. Its usercentric designprioritizes ease ofuseandeffectiveness,offering a versatilesolutionfor individualsnavigatingthecomplexities of modern life
Key Words: IntelliVoice, automation, Voice recognition, modern life
Inaneradefinedbyrapidtechnologicaladvancementand ever-increasing demands on our time, the quest for enhancedproductivityhasbecomeparamount.Yet,amidst the myriad of digital tools and solutions available, many usersstillfindthemselvesgrapplingwithinefficienciesand cumbersome workflows. Recognizing this pervasive challenge,weembarkonthedevelopmentofIntelliVoice,a pioneeringPython-basedapplicationpoisedtorevolutionize userproductivitythroughautomatedtaskmanagementand intuitivevoiceinteraction.
IntelliVoice arises from a deep-seated commitment to addressing the evolving needs of modern individuals jugglingmyriadresponsibilitiesandobligations.Ourproject seekstoempowerusersbyofferingaseamlesssolutionthat streamlines routine tasks, liberating valuable time and mentalbandwidthformoremeaningfulpursuits.Whether it'scomposingemails,conductingwebsearches,orexecuting complex commands, IntelliVoice aims to be the indispensable digital assistant that seamlessly integrates intousers'lives.
AttheheartofIntelliVoiceliesaconvergenceofcutting-edge technologiesanduser-centricdesignprinciples.Leveraging advanced voice recognition algorithms, sophisticated
NaturalLanguageProcessing(NLP)techniques,andMachine Learning capabilities, our system promises unparalleled accuracyandadaptability in understandingand executing usercommands.Byprioritizinguserconsentforrecording andimplementingfeaturessuchashold-to-talkwithnoise reduction, IntelliVoice ensures privacy, trust, and optimal commandclarity.
Thecurrentlandscapeofdigitalassistanceforolderadults revolves around the utilization of speech-based intelligent personalassistants.Thesesystemstypicallyemployarange oftechnologiesandmethodologiesaimedatenhancinguser experience and accessibility. At their core, they rely on speech recognition technology to accurately transcribe spoken commands or queries into text, enabling seamless interaction with the voice assistant. Additionally, natural languageprocessing(NLP)techniquesareimplementedto interpret and understand the meaning of user inputs, allowing the system to provide relevant and contextually appropriateresponses.
Personalization features are often integrated into these systems to tailor the user experience based on individual preferencesandhabits.Accessibilityconsiderations,suchas voice feedback and simplified user interfaces, are also commonly included to accommodate the diverse needs of older adults, including those with visual or motor impairments. Furthermore, robust error handling mechanismsareputinplacetomanagemisunderstandings or errors in speech recognition, ensuring a smooth user experience.
Ethical considerations are paramount in the design and deployment of these systems, with privacy protection and transparency being key principles. By incorporating mechanisms for user consent and data protection, these systemsstrivetofostertrustandconfidenceamongusers
IntelliVoice emerges as a cutting-edge Python-based application poised to redefine user productivity through

International Research Journal of Engineering and Technology (IRJET) e-ISSN: 2395-0056
Volume: 11 Issue: 04 | Apr 2024 www.irjet.net p-ISSN: 2395-0072
automated task management. Harnessing the robust capabilities of libraries such as PyAutoGUI, pynput, keyboard,os,andNumPy,IntelliVoicestreamlinesroutine activitieswithunparalleledefficiencyandprecision.
At its core, IntelliVoice integrates advanced voice recognition technology alongside sophisticated methodologieslikeNaturalLanguageProcessing(NLP)and MachineLearning.Thisamalgamationempowersthesystem tocomprehendusercommandswithremarkableaccuracy and relevance, revolutionizing the user experience and transformingthewayindividualsinteractwiththeirdigital ecosystems. By prioritizing user privacy through consentbasedrecordingandincorporatingfeatureslikethehold-totalk function with noise reduction, IntelliVoice not only enhancesproductivitybutalsofosterstrustandconfidence amongitsusers,markingasignificantstrideforwardinthe realmofautomatedtaskmanagement.
The "IntelliVoice Automation" algorithm revolutionizes productivity by automating tasks through intuitive voice interaction.
AlgorithmUsed:IntelliVoiceAutomation
#InitializeIntelliVoicesystem initialize_system()
#Requestuserconsentforrecording user_consent=request_user_consent()
ifuser_consent:
#Activatevoicerecognitionmodule activate_voice_recognition()
whileTrue:
#Listenforuserinput user_input=listen_for_input()
#Processuserinput interpreted_command=process_input(user_input)
#Executeactionbasedoninterpretedcommand execute_action(interpreted_command)
#Monitorexecutionstatusandprovidefeedback monitor_execution_status()
#Checkforsystemexitcondition ifuser_wants_to_exit(): break else:
display_message("User declined consent. Exiting IntelliVoice.")
STEP1-Initialization:InitializetheIntelliVoicesystemand loadnecessarymodulesandlibraries.
STEP2-UserConsent:Prompttheusertoprovideconsent forrecording.
STEP 3 -Voice Recognition Activation: Activate the voice recognitionmodule.
STEP 4 -Listening for Input: Continuously listen for user inputusinghold-to-talkwithnoisereduction.
STEP 5 -Input Processing: Process the user's spoken command,convertspeechintotext,andpassittotheNLP moduleforinterpretation.
STEP 6 -Action Execution: Execute the appropriate action basedontheinterpretedcommandorprovidefeedback if thecommandisnotrecognized.
STEP7-ExecutionStatusMonitoring:Monitortheexecution status of the action and provide real-time feedback to the user.
STEP8-Repeat:Returntostep4andcontinuelisteningfor newusercommands.
STEP9-ExitCondition:Checkiftheuserwantstoexitthe systemandterminateIntelliVoiceifindicated.
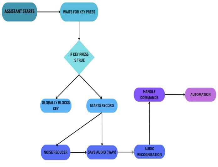
Figure 1 depicts the architectural blueprint of the IntelliVoicesystem,offeringacomprehensiveoverviewofits structureandfunctionality.Thearchitecturediagramserves as a visual representation of the various components and their interactions within the IntelliVoice ecosystem, showcasingtheseamlessintegrationoftechnologiesaimed at delivering efficient task automation through voice interaction.

International Research Journal of Engineering and Technology (IRJET) e-ISSN: 2395-0056
Volume: 11 Issue: 04 | Apr 2024 www.irjet.net p-ISSN: 2395-0072

ThemethodologyforimplementingtheIntelliVoicesystem, designed to facilitate efficient task automation through intuitivevoiceinteraction,wasdevisedthroughameticulous process aimed at ensuring robust functionality and user satisfaction:
A.SetupDevelopmentEnvironment:
To setup the developmentenvironment for implementing IntelliVoice,startbyinstallingPythonandrequiredlibraries suchas PyAutoGUI, pynput,andNumPy. Then,configurea development environment suitable for coding and testing, ensuringcompatibilitywithchosenlibrariesandtools.This steplaysthefoundationforefficientdevelopmentandtesting ofIntelliVoicefunctionalities.

B.ImplementVoiceRecognition:
To implement voice recognition for IntelliVoice, begin by developingamoduleusinglibrarieslikeSpeechRecognition. Thismodulecapturesandtranscribesuserspeechinputsinto text,enablingfurtherprocessing.Additionally,integratenoise reduction techniques and hold-to-talk functionality to improvecommandclarityandaccuracy.Theseenhancements ensureseamlessinteractionandaccurateinterpretationof usercommands,enhancingtheoveralluserexperiencewith IntelliVoice

C.BuildNaturalLanguageProcessing(NLP)Module:
TobuildtheNaturalLanguageProcessing(NLP)modulefor IntelliVoice, develop using librarieslike NLTK or spaCy to parseandinterpretusercommands,extractingintentsand entities. Implement algorithms within the module to understand context and generate appropriate responses basedonparsedcommands.Thismoduleservesasacrucial component,enablingIntelliVoicetocomprehenduserinput effectively,derivemeaning,andexecuteactionsaccordingly, enhancing the system's ability to fulfill user requests accuratelyandintuitively.


International Research Journal of Engineering and Technology (IRJET) e-ISSN: 2395-0056
Volume: 11 Issue: 04 | Apr 2024 www.irjet.net p-ISSN: 2395-0072
FortheTaskExecutionEnginedevelopmentinIntelliVoice, design and implement a system responsible for executing actions based on user commands. Integrate with external APIsandservices,suchasemailAPIsandsearchengines,to performtaskslikesendingemails,conductingwebsearches, orcontrollingsmarthomedevices.Thisengineservesasthe corefunctionalityofIntelliVoice,translatinguserintentsinto actionable tasks and seamlessly interacting with external servicestofulfilluserrequests.
For Privacy Management in IntelliVoice, implement mechanisms to manage user consent for recording and addressprivacyconcernseffectively.Thisinvolvesproviding clear information to users about data collection practices, obtainingexplicitconsentforrecordinguserinteractions,and ensuring secure storage and handling of recorded data. Additionally, incorporate features for users to review and modifytheirprivacysettings,aswellasmechanismsfordata anonymization or deletion upon request. By prioritizing privacy and user consent, IntelliVoice fosters trust and transparency,enhancinguserconfidenceinthesystem.
The implementation of IntelliVoice has brought forth a notable advancement in task automation through voice interaction.Functionally,IntelliVoiceproficientlytranscribes user speech inputs, interprets commands with precision usingnaturallanguageprocessingtechniques,andexecutes corresponding actions seamlessly. User testing has underscored the system's intuitive interface and efficient interaction,withfeatureslikenoisereductionandhold-totalksignificantlyenhancingusersatisfaction.
Moreover, IntelliVoice demonstrates commendable performancemetrics,showcasinghighaccuracyincommand recognition,furtherbolsteredbyitsintegrationwithmachine learningalgorithmsforadaptiveimprovementovertime.The inclusionofprivacymanagementmechanismsensuresuser consentanddatahandlingtransparency,crucialforfostering trustanduserconfidenceinthesystem.
Furthermore, IntelliVoice's seamless integration with externalAPIsenhancesitsscalabilityandopensavenuesfor futureenhancements.Withcontinuedrefinementandfeature expansion, IntelliVoice is poised to revolutionize user interaction with digital systems, offering unparalleled convenience and productivity through voice-driven automation
Inconclusion,theimplementationofIntelliVoicerepresents a significantleapforwardin the realmoftask automation and user interaction. Through its seamless integration of voicerecognition,naturallanguageprocessing,andmachine
learning, IntelliVoice offers users a powerful tool to streamlinedailyworkflowsandenhanceproductivity.The system's intuitive interface, coupled with robust performancemetricsandprivacymanagementmechanisms, underscoresitspotentialtorevolutionizehowusersinteract withdigitaltechnology.
Looking ahead, continued refinement and expansion of IntelliVoice hold the promise of further enriching its capabilitiesandextendingitsreachacrossdiversedomains. With its foundation firmly established, IntelliVoice stands poised to lead the charge in shaping the future of voicedrivenautomation,usheringinaneweraofefficiencyand convenienceforusersworldwide.
[1] S. Lovato and A. M. Piper, ‘‘‘Siri, is this you?’ understandingyoungchildren’sinteractionswithvoiceinput systems,’’inProc.14thInt.Conf.Interact.DesignChildren, 2015,pp.335–338.
[2] A. S. Tulshan and S. N. Dhage, ‘‘Survey on virtual assistant:Googleassistant,Siri,Cortana,Alexa,’’inProc.Int. Symp. Signal Process. Intell. Recognit. Syst. Singapore: Springer,2019,pp.190–201.
[3] D. S. Zwakman, D. Pal, and C. Arpnikanondt, ‘‘Usability evaluation of artificial intelligence-based voice assistants: ThecaseofAmazonAlexa,’’SocialNetw.Comput.Sci.,vol.2, no.1,pp.1–16,Feb.2021.
[4]A.Schlomann,H.-W.Wahl,P.Zentel,V.Heyl,L.Knapp,C. Opfermann,T.Krämer,andC.Rietz,‘‘Potentialandpitfallsof digital voice assistants in older adults with and without intellectual disabilities: Relevance of participatory design elements and ecologically valid field studies,’’ Frontiers Psychol.,vol.12,p.2522,Jul.2021.
[5]S.K.Card,T.P.Moran,andA.Newell,ThePsychologyof HumanComputer Interaction. Boca Raton, FL, USA: CRC Press,2018.
[6] J. Zimmerman, J. Forlizzi, and S. Evenson, ‘‘Research throughdesignasamethodforinteractiondesignresearch in HCI,’’ in Proc. SIGCHI Conf. Hum. Factors Comput. Syst., Apr.2007,pp.493–502.
[7]G.Cockton,‘‘Value-centredHCI,’’inProc.3rdNordicConf. Hum.-Comput.Interact.,2004,pp.149–160.
[8] P. Ketola and V. Roto, ‘‘Exploring user experience measurement needs,’’ in Proc. 5th COST-MAUSE Open WorkshopValidUsefulUserExp.Meas.(VUUM).Reykjavik, Iceland:Citeseer,2008,pp.23–26.

International Research Journal of Engineering and Technology (IRJET) e-ISSN: 2395-0056
[9]N.Bevan,‘‘Whatisthedifferencebetweenthepurposeof usabilityanduserexperienceevaluationmethods,’’inProc. WorkshopUXEM,vol.9,no.1.Princeton,NJ,USA:Citeseer, 2009,pp.1–4.
[10]P.W.Jordan,AnIntroductiontoUsability.BocaRaton, FL,USA:CRCPress,2020.
Volume: 11 Issue: 04 | Apr 2024 www.irjet.net p-ISSN: 2395-0072 © 2024, IRJET | Impact Factor value: 8.226 | ISO 9001:2008