
International Research Journal of Engineering and Technology (IRJET) e-ISSN: 2395-0056
Volume: 11 Issue: 04 | Apr 2024 www.irjet.net p-ISSN: 2395-0072
![]()

International Research Journal of Engineering and Technology (IRJET) e-ISSN: 2395-0056
Volume: 11 Issue: 04 | Apr 2024 www.irjet.net p-ISSN: 2395-0072
Mrs. Rinkal Bari1 , Ms. Saloni Bhosale2 , Tanvi Raut3, Sanyuti Sankhe3
234Information Technology, Theem College Of Engineering, Mumbai, India 1Professor, Department Of Information Technology, Theem College of Engineering, Boiser, Maharashtra, India
Abstract - Secure Data Transmission Through Steganography using AES Algorithm is the art of hiding the fact that communication is takingplace, byhidinginformation in other information. Different application has different requirements of the steganography techniques used. It may require absolute invisibility of the secret information, while other requires a largest secret message to be hidden. On the other side receiver download the stego image and using the software retrieve the secret text hidden in the stego image. It allows use to choose the bits for replacement from the image then sender select the cover image with the bit replacement choice it helps to generate the secure stego image. It consists of three element cover image which hides the secret image, the secret image and the steganos image which is covered by object with embedded message inside in it. The origin of the term is steganos means secret and graphy means writing. It means hiding one piece of data within another. It is the practice of concealing a file, message, image or video within another files, images, messages or video. This security is available by encrypting the information that is transferred in the image and again encrypting the image that has the data using the AES algorithm. Secure data transmission refers to transfer the data such as confidential information over a secure channel.
Key Words: Steganography; Image; Text; Data Hiding; Information Hiding; Encryption; Decryption; LSB; AES
1.INTRODUCTION
Ensuring the confidentially and integrity of sensitive informationhasbecomecrucialintheworldofdatatransfer and communication. Strong and secure procedures to protect data during transmission are becoming more and moreimportantasdigitalcommunicationspreads.Thisfield ofsecuredatatransfersuggestsanewmethodthatcombines the power of Advanced Encryption Standards AES encryptionwiththesteganographystrength.Byobscuring the existence of sent data, steganography the practice of hiding information among other seemingly innocent data adds another degree of protection. This means of convert communication improves the data transmission confidentially. Steganography combined with the AES algorithm a popular and extensively used symmetric encryption standard forms a complete solution for protecting confidential data. The Advanced Encryption Standard,chosenforitsrobustnessandefficiency,ensures
thatevenifthehiddeninformationisdiscovered,itscontent remainsunintelligiblewithoutthecorrespondingdecryption key.AESemploysasymmetrickeyblockcipher,offeringa highlevelofsecurityandspeedsuitableforreal-timedata transmission scenarios. It aims to explore the theoretical underpinnings of combing steganography and AES presentingadetailedanalysisoftheirsynergyinachieving secure data transmission. The proposed methodology involvesembeddingconfidentialdatawithincoverobjects using steganography techniques and subsequently encryptingthecompositedatausingtheAESalgorithm.
Dataencryptionisthetechniqueforsecuresharingofdata. These days, hackers employ certain algorithm or other methods to decode the data that senders have encoded. Making ensuring data is hidden from hackers is one techniquetoguaranteesecurity.Intodaysocietypeopleare willingtospendthousands ofdollarstoguaranteea highlevelinformationsecurity.Hackersaredevelopingwiththe technologythatisusedtosecuredata,asitadvances.Data security is crucial in the internet and networking driven world of today. An overview of secure data transmission throughsteganographyusingAESalgorithmtoprovidehigh qualityofdatasecurityandtransferofdatafromsourceto destination. It should be capable of identifying the authorizedandunauthorizedusers.Itshouldbecapableof embeddingtextmessageintoimagefile,audio,fileandvideo file. Byemployingvarioussteganographictechniquessuch aswhitespacemanipulation,format-basedencoding,wordbased alterations, or grammar-based modifications, text steganographyensuresthattheembeddedmessageremains inconspicuous and undetectable to unintended recipients. Text steganography holds significance in scenarios where overt encryption methods may raise suspicion or attract unwanted attention. It provides a discreet means of communication,particularlyincontextswhereprivacyand secrecyareparamount.
Wepresentedanoverviewofthesteganographyitisdoneto providesecurecommunication,inpresentworldthereisa demandofsendinganddisplayingdatainahiddenformat especially when the exchange of information and data is taking place publically, and this is the reason because of

International Research Journal of Engineering and Technology (IRJET) e-ISSN: 2395-0056
Volume: 11 Issue: 04 | Apr 2024 www.irjet.net p-ISSN: 2395-0072
which many methods have been proposed for data and information hiding. we use text steganography technique which uses HTML document as the cover mediumto hide secret messages. We are using C# .net technology for implementingthetechnique.Steganographyreferstotheart andscienceofhidingsecretinformationinsomeothermedia The cover document containing hidden message is called stego-document.[1]
Thisarticlepresentsvarioustypesoftechniquesusedby moderndigitalsteganography,aswellastheimplementation oftheleastsignificantbit(LSB)method.Themainobjective istodevelopanapplicationthatusesLSBinsertioninorder toencodedataintoacoverimage.Theamountofdatathat canbehiddenintoanimagedependsonthesizeoftheimage andthenumberofleastsignificantbitsusedforencryption. Hidinginformationinsideimagesisoneofthemostpopular steganographictechniquesusednowadays.[2
The LSB method is the most used method in image steganography.IntheLSBmethod,eachbitofthemessageto behiddeniswrittentothelastbitofabyteofthedatathat createstheimagefile.IntheLSBmethod,addingtothelast twobitsinsteadofaddingtothelastbitdoublestheamount ofdatathatcanbehidden.Thereareacoupleoffactorsthat must be taken into consideration before running the application.Thefirst,andthemostimportantoneisthesize of the cover image compared to the dimensions of the messagethatmustbehidden.Whilesimpletoimplement,the LSBhidingmethodisquiteeasytodetect.Inorder for the output stego images to pass steganalysis tests, the applicationcouldembeddataonlyincertainregionsofthe image.[3]
Steganographyoverview,its demand, advantages, and the techniques involved in it. In this paper there is also an attempt to identify which steganography techniques are moreusefulwhataretheirrequirementsanditshowswhich application will have more compatibility with which steganographytechnique.Tobetterhidethedataincasethe message is too small compared to the input image, more complex algorithms can be used. Hidden bits can be dispersedthroughoutalltheimageusingauniquekeythat onlythesenderandthereceiverpossess.Fortheencoding partthemessageishiddenintotheleastsignificantbitsofa bmpimage,thusresultingthestego-image.Thisimageisthen giventothedecodertoextractthedatathathasbeenhidden. Steganography is hiding data into other data. The LSB methodisthemostusedmethodinimagesteganography.In the LSB method, each bit of the message to be hidden is writtentothelastbitofabyteofthedatathatcreatesthe imagefile.[4]
A Secure Data Transmission through Steganography usingAESAlgorithmThesystemarchitectureofourproject includes various components playing their own specific
roles. The main target of the project is the admin panel throughwhichalltheactivitiesaremanagedandrecorded. Thesystemarchitectureincludesenduserinteractionwith the system. The admin interface in the system consists of various modules such as sales, billing, customer, staff and inventory. Number of products sold, number of products purchased, the most selling product, the least selling products etc. everything gets updated in the system on regularbasis.However,thereareoftencaseswhenthisisnot possible,eitherbecauseyouareworkingforacompanythat does not allow encrypted emails or perhaps the local governmentdoesnotapproveofencryptedcommunication. ThisisoneofthecaseswhereSteganographycanhelphide theencryptedmessages,images,keys,secretdata,etc.The data stored and transmitted electronically in the world today,itisnosurprisethatcountlessmethodsofprotecting such data have evolved. One lesser-known but rapidly growing method is steganography, the art and science of hidinginformationsothatitdoesnotevenappeartoexist.
Aftertherequirementshavebeendetermined,thenecessary specification for the hardware, software, people, data resources,andtheinformationproductsthatwillsatisfythe functional requirements of the proposed system can be determined. The design will serve as a blue print for the systems and helps to detect these problems before these errorsorproblemsarebuiltintothefinalsystem.Thedesign willserveasablueprintforthesystemsandhelpstodetect theseproblemsbeforetheseerrorsorproblemsarebuiltinto the final system. With the development of steganographic techniques adapted for each file format, different types of steganalysis methods have also emerged. Due to the increasedpopularityofdigitalimagesteganography,image steganalysis techniques are the most numerous ones. A widelyusedmethodinvolvesstatisticalinterpretation.While LSBmightnotseem160veryimportant, itcanofferplentyof informationregardingthecontentsofanimage.
Requirements analysis is the process of analyzing the information needs of the end users, the organizational environmentandanysystemspresentlybeingusedthereby developingthefunctionalrequirementsofasystemthatcan meettheneedsoftheusers.Also,therequirementsshouldbe recorded in a document, email, user interface. The requirements documentation should be referred to throughout the rest ofthesystem development process to ensure the developing project aligns with the needs and requirements.
HardwareRequirement
1. 32-bitcolor
2. 1024x768pixels

International Research Journal of Engineering and Technology (IRJET) e-ISSN: 2395-0056
Volume: 11 Issue: 04 | Apr 2024 www.irjet.net p-ISSN: 2395-0072
3. 800x600
4. 1GBRAM
5. Laptop/PC/Desktop
SoftwareRequirement
1. VisualStudio
2. JDK1.5
3. AnyVersionofWindows,UNIX
The output of this phase is the project plan, which is the documentdescribingthedifferentaspectsoftheplan.The project plan is instrumental in driving the development processthroughtheremainingphases.
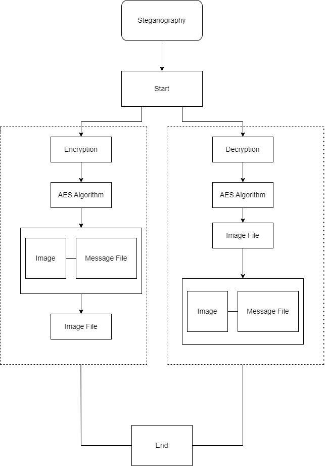
3.3 Proposed System

Fig 1. Proposed System of Secure Data Transmission through Steganography using AES Algorithm
To hide file and information the encrypt module is used inside the image in a way such that no one can see that informationorfile.Onlyoneimagefileisgiveninoutput,and also this module can have any typeof imageas input. For havingthehiddeninformation,thedecryptmoduleisgiven, asoutputitextractstheimagefileandatdestinationfolder twofilesaregiven,ahiddenfile(havinghiddenmessagein it)andtheoriginalimagefile.Thename andsizeoffilemust be stored in a specified place of image before encrypting them.

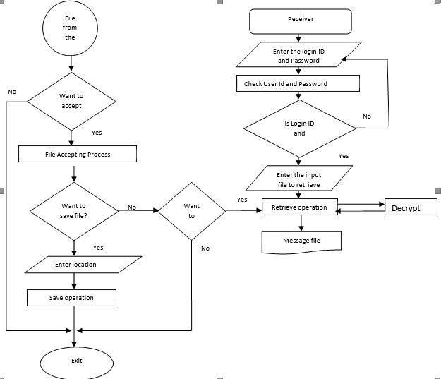
Fig 2. System Flow of Secure Data Transmission Through Steganography using AES Algorithm
Aflowchartisapictureoftheseparatestepsofaprocessin sequentialorder.Itisagenerictoolthatcanbeadaptedfora wide variety of purposes, and can be used to describe various processes, such as a manufacturing process, an administrativeorserviceprocess,oraprojectplan.Usethe AESalgorithmtoencryptthesecretmessagewithachosen encryption key. This step ensures that the message is secure and cannot be easilyread without the decryption key. Examine the cover image to determine where the secret message can be embedded. This could involve analyzing least significant bit (LSB) planes or other techniques to identify suitable locations for embedding Modify selected pixels in the cover image to embed the binary representation of the encrypted message. This is usually done by altering the LSBs of pixel values to minimizethevisualimpactonthecoverimage.Generate the stego image, which is the cover image with the embeddedsecretmessage.Thisflowchartprovidesabasic overviewofsteganographyusingtheAESalgorithm.Keep inmindthattherecanbevariationsandadditionalsteps depending on the specific implementation and requirementsofthesteganographicsystem.
Effective in our Secure Data Transmission through SteganographyusingtheAESAlgorithmresultsinenhanced dataprotectionwhencomparedtoconventionaldatatransfer

International Research Journal of Engineering and Technology (IRJET) e-ISSN: 2395-0056
Volume: 11 Issue: 04 | Apr 2024 www.irjet.net p-ISSN: 2395-0072
methods. A safer way of data hiding is using a publicly availablecoversource,likeabookoranewspaperandusing a secret code that contains sequences of three numberspage, line and character index. This way, the message can onlyberevealedbyhavingboththesecretcodeandthestego cover.Ifthemessageishiddeninsuchawaythatthecover does not arouse suspicion, it will most probably not be discovered.steganographyusingtheAESalgorithmoffersa secure and efficient method for hiding confidential information withincover images. By encrypting the secret message with AES, the confidentiality of the message is ensured. Therefore, careful consideration and implementationarenecessarytoachieverobustandsecure steganographiccommunication.

DescribestheGUIsystemofourproject.ItcontainsofLogin, EmbeddedMessage,RetriveMessage,WaterMarkImage

In this user must create her login id to get data from one person to another. The user must provide their personal details to create login id and password. By incorporating these elements into your steganography project's login system, you can ensure secure access control for users, safeguard sensitive data, and mitigate potential security risks

Fig5.ShowstheresultofEmbedmessageinwhichusercan embeddedthemessagebehindtheimage.Userhastoenter the input file and message embedded. If the process is successful, it will show message of message embedded successfully.Obtainthecoverimage(theimageinwhichthe message will be hidden) and the secret message. Select a steganographictechniqueforembeddingthemessageinto thecoverimage.

Fig6.Inthis resultfor Retrivemessage in whichuser can retrivethemessagebehindtheimage.Userhastoenterthe input file and it will be embedded. If the message is successful,itwillshowretrivedfilesuccessfully.Selectthe appropriatesteganographicextractiontechniquebasedon themethodusedtoembedthemessage.

International Research Journal of Engineering and Technology (IRJET) e-ISSN: 2395-0056
Volume: 11 Issue: 04 | Apr 2024 www.irjet.net p-ISSN: 2395-0072

Fig7DescribestheoutputofWaterMarkImage.Iftheuser hastoselectinputfilewhichisembedded.Theembedded processissuccessful thenit will showmessage,asEmbed message completed successfully and it will give the text output.Obtaintheoriginalimagetobewatermarkedandthe watermarkimageortext.
Image steganography process:
1. Start:Beginthesteganographyprocess.
2. InputCoverImageandSecretMessage:Obtainthe coverimage(theimageinwhichthesecretmessage willbehidden)andthesecretmessage.
3. Choose Steganographic Technique: Select a steganographic technique suitable for hiding the message within the cover image. Common techniques include LSB (Least Significant Bit) substitution, frequency domain techniques (e.g., Discrete Cosine Transform), and spatial domain techniques(e.g.,SpatialLSB).
4. Convert Message to Binary: Convert the secret messageintobinaryformat.Thisstepisnecessary to represent the message in a form suitable for embeddingwithintheimage.
5. AnalyzeCoverImage:Examinethecoverimageto identifysuitablelocationsforembeddingthebinary message.Theselocationsshouldbeinconspicuous andunlikelytoattractattention.
6. EmbedMessageintoCoverImage:Modifyselected elements (such as pixel values or frequency components) of the cover image to embed the binary representation of the secret message. This modification is typically done in a way that minimizesvisualdistortionandmaintainsthecover image'sappearance.
7. Output Stego Image: Generate the stego image, whichisthecoverimagewiththehiddenmessage embeddedwithinit.
Text Steganography Process:
1. Convert Message to Binary (if applicable): If the secretmessageisina non-binaryformat(suchas text), convert it into binary format. This step is necessary for certain steganographic techniques thatoperateonbinarydata.
2. Analyze Cover Text: Examine the cover text to identifysuitablelocationsforembeddingthebinary messageormodifyingthetext.Thesemodifications should be inconspicuous and not affect the readabilityofthetext.
3. EmbedMessageintoCoverText:Embedthebinary representationofthesecretmessageintothecover text using the chosen steganographic technique. This may involve inserting additional characters, modifying existing characters, or adjusting formattingelements.
TheSecureDataTransmissionprovidestheinformationto hideprivatedatatocovermediathatappearstobeinnocent. UsingSteganographictechniquesforembeddingandAESfor encryption, this method guarantees the integrity and confidentially of data being conveyed. Steganography and AESforencryptionworktogethertocreateamulti-layered defensesystemagainstdetectionandunwantedaccess.In image Steganography provides a secret method of communication.Itincludesdigitalwatermarkingandhidden messaging. Steganographic technique are becoming increasinglyimportantastechnologydevelopsinorder to providessafeanddependablecommunicationconnections. In text steganography provides a way to communicate covertly by encoding secret messages into otherwise innocentlookingtext.Overall,textsteganographystandsasa valuable tool in the arsenal of covert communication techniques,offeringasubtleyetpotentmeansofconcealing sensitiveinformationwithinseeminglyinnocuoustextdata. Text steganography holds significance in scenarios where overt encryption methods may raise suspicion or attract unwantedattention
[1]B. Granthan, ”Bitmap Steganography: An introduction,”April1997.
[2] NurhayatiandS.S.Ahmad,”Steganographyforinserting message on digital image using aes cryptography algorithm,”2016 4th international Conference on

International Research Journal of Engineering and Technology (IRJET) e-ISSN: 2395-0056
computer application an journal of electronics and telecommunication652009.
[3] B.Bindu,L.Kamboj,andP.Luthra,“InformationHiding usingsteganography,”Int.J.Adv.Res.Comput.Sci.,vol. 9,no.2,pp
[4]T. Morkel, J.H.P. Eloff and M.S.Olivier “An overview of imageSteganography”.
[5]N.Provos and P.Honeyman, “Hide and seek: An introductiontosteganography,”January2004
[6]J. Krenn, “Steganography and steganalysis,” January 2004.
Volume: 11 Issue: 04 | Apr 2024 www.irjet.net p-ISSN: 2395-0072 © 2024, IRJET | Impact Factor value: 8.226 | ISO 9001:2008
| Page2308