
International Research Journal of Engineering and Technology (IRJET) e-ISSN: 2395-0056
Volume: 11 Issue: 04 | Apr 2024 www.irjet.net p-ISSN: 2395-0072
![]()

International Research Journal of Engineering and Technology (IRJET) e-ISSN: 2395-0056
Volume: 11 Issue: 04 | Apr 2024 www.irjet.net p-ISSN: 2395-0072
Subhajit Das, R. R. Sedamkar
ME Student, Dept. of Computer Engineering, Thakur College of Engineering and Technology, Maharashtra, India Professor, Dept. of Computer Engineering, Thakur College of Engineering and Technology, Maharashtra, India
Abstract - The utilization of medical imaging has seen an exponential increase in recent years, leading to a substantial volume of digital medical images being generated and stored. The effective management of this massive data is crucial for timely diagnosis and treatment. This project focuses on leveraging deep learning techniques toaddress the challenges ofefficient storage andretrieval of these medical images. The project aims to develop a system that employs deep learning algorithms to optimize the storage and retrieval process of medical images. This involves the utilization of convolutional neural networks (CNNs) and advanced image processing techniques to analyse, compress, and categorize medical images. The need for efficient storage and quick retrieval of medical images is paramount in healthcare settings. Traditional storage methods often face challenges in scalability, accessibility, and speed. By implementing deep learning algorithms, this project seeks to alleviate these challenges, facilitating rapid access to pertinent medical image data while conserving storage space without compromising diagnostic quality. Furthermore, the system aims to improve patient care by enabling quick access to previous diagnostic results and facilitating collaboration among healthcare providers. Its objective includes implementing user-friendly interfaces for seamless interaction, ensuring robust data storage and retrieval mechanisms, and integrating advanced machine learning techniques for accurate image analysis. Ultimately, the system's goal is to contribute to the advancement of medical imaging practices, ultimately leading to better patientoutcomesandhealthcaredelivery
Key Words: (Size10&Bold)Keyword1,Keyword2,Key word3,etc(Minimum5to8keywords)…
As the biomedical field advances, various sectors increasingly utilize biomedical signals captured through imaging for multiple purposes. This encompasses the generation of a substantial volume of images. These images play a pivotal role in supporting healthcare professionals by swiftly and accurately localizing anatomical lesions and gauging disease progression. However, the sheer volume of image data poses a challenge, especially given the limited number of experienced physicians. Consequently, relying solely on
manual processing would be time-consuming, labourintensive, and highly inefficient.The storage and retrieval ofmedicalimagesusingdeeplearninginvolvesemploying advancedneuralnetworkarchitecturestoefficientlystore, organize, and retrieve vast amounts of medical imaging data. Deep learning models, such as convolutional neural networks(CNNs),aretrainedonlabeledimagedatasetsto extract meaningful features and patterns from medical images. Additionally, deep learning techniques facilitate image compression, reducing storage requirements while maintaining diagnostic quality. By integrating deep learning algorithms into storage and retrieval systems, healthcare professionals can access and analyze medical images swiftly, aiding in diagnosis, treatment planning, andresearchendeavors.
“Deep neural networks automatically detect osteoporotic vertebral fractures on CT scans,” the article reads. Osteoporotic vertebral fractures (OVFs) are common in the elderly and are associated with significant personal and socioeconomic suffering. Early diagnosis and treatment of OVF is important to prevent further damage and morbidity. However, OVFs are often underdiagnosed and underreported on computed tomography (CT) becausetheycanbeasymptomaticintheirearlystages.In this article, we propose and evaluate an electronic device that can detect OVFs in chest, abdomen and pelvis CT examinations at the level of radiologists. Our OVF detectionsystemusesdeepconvolutionalneuralnetworks (CNN) to extract radiographic images from each slice of the CT scan. This extraction process was performed from the collected samples to perform the final analysis of the entire CT scan. In this work, we investigate different clustering methods, including the use of short-term temporal(LSTM)networks.Wetrainedandevaluatedour system on 1,432 CT scans, including 10,546 sagittal twodimensional (2D) images. Our system achieved 89.2% accuracy and 90.8% F1 score when we evaluated 129 CT scanindexes,whichweresemi-structuredandcreatedasa reference model in many respects. The results of our system were based on the performance of radiologists working on this test set in a real clinical setting. We hope that the proposed method will aid and improve the diagnosis of OVF in the clinic by pre-screening the CT

International Research Journal of Engineering and Technology (IRJET) e-ISSN: 2395-0056
Volume: 11 Issue: 04 | Apr 2024 www.irjet.net p-ISSN: 2395-0072
diagnosis and eliminating suspicious problems before radiological examination[4].DNN requireslargeamounts of data for training. Obtaining a broad list of bone fragments can be difficult, which can lead to biases or limitationsinoverallmodelling.
“DeepLearninginHistopathology:ThePathtotheClinic.” Machinelearninghasgreatpotentialtoimprovediagnosis, provide ways to improve accuracy and reproducibility, and speed up and reduce medical staffing. In the field of histopathology, deep learning algorithms have been developed to perform similar tasks to trained physicians, such as tumor detection and grading. However, despite thesepromisingresults,veryfewalgorithmshavereached clinical use, resulting in a balance between hope and excitement for the new technology. This review provides anoverviewofthecurrentstateofthefieldanddescribes the challenges that still need to be resolved before expertise in histopathology can achieve clinical outcomes [5]. Histopathology is constantly evolving, and new discoveries or changes in diagnostic procedures require constant review and updating of the standard. It is very difficult to maintain the effectiveness and accuracy of thesemodelsovertime.
Inthearticle"Automateddiagnosisofdiabeticretinopathy using deep learning." Diabetic retinopathy is the leading cause of blindness in working adults. Early detection of this condition is important for effective treatment. In this paper, we demonstrate the use of convolutional neural networks(CNN)oncolorfundusimagestoaccomplishthe task of identifying stages of diabetic retinopathy. Our network model successfully evaluated the performance with 95% efficiency compared to the results of the reference data. We also investigate the multi-domain classificationmodelandshowthattheerrormostlyoccurs when small organisms are not classified as normal due to the CNN's inability to gradually identify disease changes. We found that prioritizing the histogram equation with the difference evolution equation and ensuring data integrity through expert verification of lecture notes improved the gradual recognition of feature change. Transfer learning of ImageNet from pre-trained GoogLeNet and AlexNet models improves peak testing accuracy to 74.5%, 68.8%, and 57.2% for 2-way, 3-way, and 4-way classification models, respectively [ 6 ] Biases in training data can lead to biased or less accurate predictions.
Inthearticle,applicationsandchallengesofdeeplearning in big data analysis. Big data analysis and deep learning are two focuses of data science. Big data has gained importance as many public and private organizations collectawealthofprivatedatathatmaycontainimportant information on areas such as area code intelligence, cybersecurity, fraud, business and health information. Companies like Google and Microsoft influence current
and future technologies by analyzing lots of data for business analysis and decision-making purposes. Deep learning algorithms extract high-level, complex abstractions based on data represented by hierarchical learningprocesses.Complex abstractionsare examined at the level of relatively simple abstractions formulated at thepreviouslevelinthehierarchy.Oneofthekeybenefits of deep learning is the ability to analyze and learn from large amounts of data without supervision; This makes it an important tool for analyzing big data where the raw data is unsigned and unsigned. In this study, we explore how deep learning can be used to solve some of the most important problems in big data analysis, including extraction of complex patterns from big data, evaluation, data collection, fast data processing and discrimination. We also review some in-depth research that requires furtherresearchtoattendtothespecific challengesof big data analytics, including streaming data, high data, model scalability, and distributed computing. Finally, we offer insights for future work by raising some questions, including sample data analysis, model modifications, identification of methods to obtain useful information, improved semantic indexing, semi-supervised learning, andactivelearning[10].
The project is designed and built within the Django framework. We are using Django framework for the coding project. We create and manage all databases on MySQL servers; We create tables and write queries to store data or information for a project. Mine. Hardware Requirements
LaptoporPC
1. Windows7orabove
2. I3processorsystemorabove
3. 4GBRAMorabove
4. 100 GB ROM or above
II.SoftwareRequirements
1. Python
2. SublimeTextEditor
3. XAMPserver.
The Storage and Retrieval of Medical Images Using Deep Learning system aims to provide a robust platform for storing, managing, and retrieving medical images efficientlyusingdeeplearningtechniques.Thesystemwill allow medical professionals to securely store medical images, such as X-rays, MRI scans, and CT scans, in a centralized database. It will utilize deep learning algorithms for image analysis, enabling features such as automaticclassification,diagnosisassistance,andretrieval basedonsimilarimages.

International Research Journal of Engineering and Technology (IRJET) e-ISSN: 2395-0056
Volume: 11 Issue: 04 | Apr 2024 www.irjet.net p-ISSN: 2395-0072
Registration: Users (medical professionals) can register with the system by providing necessary credentials and permissions.
Login: Registered users can log in securely to access the system.
Upload: Users can upload medical images to the system securely.
Storage: Uploaded images will be stored in a centralized databasewithappropriateindexingforefficientretrieval.
Automatic Classification: The system will employ deep learning models for automatic classification of medical images into predefined categories (e.g., normal, abnormal).
Diagnosis Assistance: Deep learning algorithms will assist medical professionals in diagnosing conditions by analyzinguploadedimagesandprovidinginsights.
4.4
Scalability: The system should be able to handle a large volumeofmedicalimages.
Response Time: Image retrieval and analysis should be performed within acceptable time limits to ensure responsiveness.
Availability: The system should have high availability to ensure that medical professionals can access images wheneverneeded.
FaultTolerance:Thesystemshouldberesilienttofailures, withmechanismsinplacefordatabackupandrecovery.

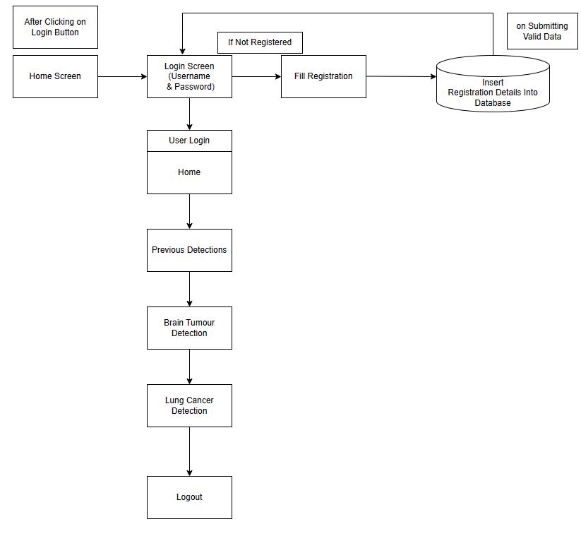
The default page for the web app is the home screen, where the user can try to perform detection, however if the user has not logged in, he/she will not be able to performthefunctionsofthewebapp.Theloginscreenhas username,passwordfeatureforenhancesecurity.
Once the user logged in they can perform detection of eitherlungcancerdetectionorbraintumordetection.
Theuserneedstoprovideimages,whicharehighquality.
The image irrespective of dimension and size will be resizedto256x256asperourcodingatbackend

International Research Journal of Engineering and Technology (IRJET) e-ISSN: 2395-0056
Volume: 11 Issue: 04 | Apr 2024 www.irjet.net p-ISSN: 2395-0072

6.FEATURES
6.1 Load Balancing
The aim is to ensure no single server bears too much demand, preventing any one resource from becoming overwhelmed while others remain underutilized. Load balancing improves the performance, reliability, and scalabilityofapplications.
Recordsarereadilyavailableandeasytoaccess..
6.3 User-Friendly
The website/application prioritize clear navigation, straightforward instructions, and minimal complexity, aiming to enhance the user experience and minimize frustration.
6.4 Efficient and reliable
Rather than storing all customer information in spreadsheetsorphysicaldocuments,itismoreefficientto keep a secure database on a server that is accessible via requestanddoesnotrequiremaintenancefees.
6.5
It is designed to be a simple method of storing and retrievingmedicalimagesusingdeeplearning.Soitiseasy tomaintain
7.EXPERIMENTAL
Theresultsshowsthatwewereabletofindtheanomalyin brain and lungs. The research provides insights to the capability of the system to determine healthy and nonhealthybrain.



International Research Journal of Engineering and Technology (IRJET) e-ISSN: 2395-0056
Volume: 11 Issue: 04 | Apr 2024 www.irjet.net p-ISSN: 2395-0072
We are also able to see previous detection and results whicharesavedinthesystem.


8.CONCLUSION
This paper represents the project that has demonstrated the efficacy and potential of utilizing deep learning techniquesforthestorageandretrievalofmedicalimages. Through the development and implementation of our system,wehaveaddressedthechallengesassociatedwith managinglargevolumesofmedicalimagedata,whilealso enhancingretrievalaccuracyandefficiency.
9.FUTURE SCOPE
In summary, the future scope of efficient storage and retrievalofmedicalimagesusingdeeplearningtechniques is vast and holds potential to improve treatment by increasing diagnostic accuracy, enhancing efficiency, and enabling personalized medicine. However, realizing these benefits will require ongoing research, innovation, and collaboration across disciplines within the healthcare industry.
10.RESULTS
The results obtained satisfied the condition of using less memoryandstorageandalsoanalyzeandprovideresults atthesametime.Thealgorithmperformswellintermsof efficiencyandspeed,reducingthecalculationtime.
I would like to thank my research advisor Prof R. R. Sedamkar for his interest, continuous support, expert advice and encouragement at every stage of my work to bringthisresearchtoitsconclusion.
1) Ke Yan, Xiaosong Wang, Le Lu, Ronald M Summers, “DeepLesion: Automated mining of large-scale lesion annotations and universal lesion detection with deep learning”. J Med Imaging (Bellingham) . 2018 Jul;5(3):036501. doi:10.1117/1.JMI.5.3.036501. Epub 2018 Jul 20., 2018
2) 2.Rguibi Zakaria, Hajami Abdelmajid and Dya Zitouni, “Deep learning in medical imaging: a review”, DOI:10.1201/9781003269793-15,In book: Applications of Machine Intelligence in Engineering(pp.131-144),2022
3) 3.Holger R. Roth1(B), Ken Chang, Praveer Singh, NirNeumark,WenqiLi1,
4) Vikash Gupta, Sharut Gupta, “Federated learning for breast density classification: A real-world implementation”. https://doi.org/10.1007/9783-030-60548-3_18,2020
5) 4.Naofumi Tomita,Yvonne Y Cheung , Saeed Hassanpour,“Deepneuralnetworksforautomatic detection of osteoporotic vertebral fractures on CT scans”, Comput Biol Med. 2018 Jul 1:98:815.doi: 10.1016/j.compbiomed.2018.05.011. Epub2018May8,2018