
International Research Journal of Engineering and Technology (IRJET) e-ISSN: 2395-0056
Volume: 11 Issue: 04 | Apr 2024 www.irjet.net p-ISSN: 2395-0072
![]()

International Research Journal of Engineering and Technology (IRJET) e-ISSN: 2395-0056
Volume: 11 Issue: 04 | Apr 2024 www.irjet.net p-ISSN: 2395-0072
Mr. Choudhary S.K.1 , Thorat Suraj Santosh2 , Varpe Vaibhav Sanjay3 , Kute Pooja Uttam4
Professor, Department of Electronics Engineering, AVCOE, Sangamner, Maharashtra, India. Students, AVCOE, Sangamner, Maharashtra, India***
Abstract – Farming is the root of india , today every sector is going digital but the farming sector is not getting digital due to network issues and also due to the short range of communication also due to the lack of some kind of knowledge of farmers towards the mobiles or laptops. The farming sector must get into the digital zone which will definitely help the farmers and also can reduce their stress of work for some level. So the one small try to get the farming sector into the digital zone is done by us by using some IoT and electronics devices and the major role played by the radio communication. Most of the farms are located in that region where any network is not able to work properly but the radio waves can be able to work at that region and also the range of communication is also very large about 10 – 15Km. Due to use of the radio communication we don’t need to use the internet for any way of communication for at least farm unit.
Key Words: RadioCommunication,IoT,Digital Farming, LiterateIndia,SmartFarming,LoRa.
1.INTRODUCTION
.hisstudyaddressingtheissuesfacedbythefarmers tobecomedigital.Thefarmerneedstovisitthefarminany conditionnomattersitisrainyseasonorsummer.Tomake thefarmerslifebiteasyand reducetheirstressofvisiting the farm. The government is also taking the initiative to make the farmers life easy and digital. The study of this project is taking some bit to solve the problems of the farmers.Wecannotsaythatourprojectisbestsolutionfor these problems but we are trying our best to make the solution more better and more suitable to solve the problems. The system of the project includes different componentswhichplaystheroletomakethesystemmore compatibleandmoreproblemsolving.Thesystemconsists of Atmega-328P microcontroller which is the brain of the systemwhichprocesstheinputsandoutputsofthesystem. Themajorissuetomakethefarmaccessibleonfingertipsis the network issues, means there are so many lands are locatedinhillyandmountainarea,wherewecannotusethe network like internet so we are unable to make the connectionbetweenthelandandthehomeofthefarmer.So toovercomethisissueweusedLoRaRa-02devicewhichis the heart of the system, with the help of LoRa we made possibletocommunicatelongdistanceabout10Kmwithout the help of the internet. Using our system the farmer can control thevariousparameterslikewater pumpsalsocan monitor the different environmental parameters like
temperature,humidity,moisture,rainandwaterlevelofthe tank. Also we can add more input devices but at the beginning level we had interfaced only some devices. In short the system can give the access to the farmer to give inputtothesystemandalsotaketheoutputfromthesystem atremotelocation.
2. Need and Necessity
2.1 Problems Faced by the Farmers
2.1.1 Illiterate Farmer


2.1.2 Network Issues

Andmanymoreproblemsarefacedbythefarmerstoreduce theirstresswearegoingtorepresentthesystem
2.2 Hurdlers to Develop the System
2.2.1 Finding the long range device
The major challenge to develop the system is to increasethecommunicationrangeandthecommunication

International Research Journal of Engineering and Technology (IRJET) e-ISSN: 2395-0056
Volume: 11 Issue: 04 | Apr 2024 www.irjet.net p-ISSN: 2395-0072
compatibilityinthefarmwherethenetworkisnotavailable, networkinthesensetheinternet.
2.2.2 Interfacing More Devices
Thisisanotherchallengetointerfacemoredevices withthemicrocontrolleri.e.Atmega-328P.Tomeasuremore parameters we need to interface more devices with microcontroller.
2.2.3 Sending the Data to IoT Platform
Theanotherbutimportantissueistosendthedata received from the farm location to the home location and thensendthedatatotheIoTplatformwiththehelpofthe internet.
2.2.4 Electricity
This is another one challenge in the system development.Duetowearegoingtoimplementthissystem in the farm, where there are many chances of electricity cutoff.
3. Literature Review
2.2.4 Electricity
3.1 Pathan S.K. et.al(2020) IoTBasedsmartagriculture: Trends, challenges and Future Directions. Computer ElectronicsinAgriculture,181,105884.
3.2 Singh D. et.al(2019) IoTbasedsmartfarmingsystem usingRaspberryPi.ProcediaComputerScience,132,10591065.
3.3 Kim, S. et al. (2017). The Smart Farm: ACaseStudyof IoT Applications in Aquaculture. In 2017, the IEEE InternationalConferenceonBigData(BigData)tookplace (p.2736-2743).IEEE.
3.4 Vidhya, K. et al. (2018). Designanddevelopmentofa LoRa-based wireless sensor network for precision agriculture. In 2018, the International Conference on CommunicationandSignalProcessing(ICCSP)tookplace(p. 1031-1035).IEEE.
3.5Kumar, A. et al. (2021). Asmartfarmingsystemusing IoTandLoRa.In2021InternationalConferenceonEnergy, Communications, Data Analytics and Soft Computing (ICECDS)(pp.1-5).IEEE.
3.6 Kamble, S.S. et al. (2020). Acomprehensiveoverviewof smartagricultureusingIoTandmachinelearning.The11th InternationalConferenceonComputing,Communicationand NetworkTechnologies(ICCCNT)willbeheldin2020(p.15).IEEE.
4.1 Block Diagram

Figure 3.1 System Block Digarm
4.1.1 Essential System Components
4.1.1.1 ESP-32
As per the requirement and also we are going to sendthedataontheIoTplatformthat’swhyweneedtouse aWiFienabledsystem.That’swhywearegoingtousethe devicecalledESP-32whichhasembeddedwifisystem.The ESP-32isfixedonthehomemodulemeansatthereceiver end.

4.1.1.2
Fordevelopingthesystemandtomakeitpossibleto work the controller is required. So we had used the controller Atmega-328P which is one of the best and powerful microcontroller. Since our system works in I2C protocolandwehadusedWSNtechnologytodistributethe differentsensorsatvariouslocationinthefarmsowemust needtoincludethecontrollerwhichhascapacitytointerface moreandmoresensors.

International Research Journal of Engineering and Technology (IRJET) e-ISSN: 2395-0056
Volume: 11 Issue: 04 | Apr 2024 www.irjet.net p-ISSN: 2395-0072

4.1.1.3
LoRaRa-02isthe heartofthesystemwhichismost importantforcommunicateatlongdistance.Inoursystem we had interfaced two LoRa devices one at transmitting side and one at receiving side. The data speed for transmittingthedata is50Kbpssothedevicesatboththe endmustbesyncedtogether.TheLoRadeviceisworkedon theradiofrequencyof468MHZ.Forcommunicatingatlong rangeabout8to10kmweusedtheLoRaRa-02version.

4.1.1.4
For operate the system we must have to give the powersupplyandinthefarmthereisissueofpowerfailure sowehadusedtheLi-Ionbatteryof3.7Vatboththeunitsi.e. at transmitting and receiving unit which will power the systemforfewhoursofthepowerfailureandcontinuesthe system operation. One of the best advantage of the Li-Ion batteriesisthattheyarerechargeablethat’swhyafterthe electricityisavailablethenwecanchargethebatteries.

4.1.2
This system is distributed system, there are two units i.e. Transmitting unit which is fixed at the farm and anotheristhereceivingunitwhichisfixedatthehome.
As the system is worked on the principle of WSN technologyinwhichtherearevarioussensornodesarefixed at various locations so at the transmitting unit various sensors are used. The sensors are used to measure the environmentalconditionsliketemperature,moistureofsoil, Humidityoftheair,Levelofwateratthewatertankandso on.Thesensorsmeasuresthisquantitiesandsendsthedata tothefarmunitasinput.Afterreceivingthedata thefarm unitprocessthedataandtheprocesseddataissenttothe homeunitorthereceivingunitusingLoRaTransmitterand receiver.
Anotherunitisthereceivingunit,theunitincludes ESP-32awifienableddeviceandaLoRadevicewhichisused asthereceiver.Asthedataspeedofthesystemisslowi.e. 50Kbpssothetimedelaybetweenthesendingandreceiving thedataisabout1-1.5s.Sothedatareceivedatthereceiving unitisprocessedbythewifideviceESP-32andtheprocessed dataissendtotheIoTplatformi.e.Ubidotsiftheinternetis availableatthereceivingunitorthehomemodule.
Thesystemdidnotrequiredanyinternetconnection to sendand receive the data atboth the end theESP-32is onlyusedtosendthedataatIoTplatform.Thedataavailable atIoTplatformiscanbeaccessiblethroughmobile,laptopor computers.Alsothefarmercanmonitortherealtimedataon the LCD displays attached at both the ends. Also he can controlthemotorslocatedatfarmusingthebuttonsfixedat thereceivingunitforthisoperationalsowedon’tneedtouse the internet whole process can be done using the radio communication.

International Research Journal of Engineering and Technology (IRJET) e-ISSN: 2395-0056
Volume: 11 Issue: 04 | Apr 2024 www.irjet.net p-ISSN: 2395-0072
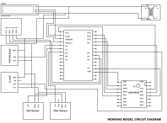
4.2 Circuit Diagram

4.5 Working Model (Transmitter)

Figure 4.6 Home Model(Receiver)
Inthiscircuitdiagramasoursystemisdistributed and works on two model hence there are two circuit diagramsarecreated
5. Model Views(Actual)

Figure 5.1 Actual Project View
6. Conclusion
Thefinalproductdevelopedisfoundhelpfulforthe farmers. This system is consumes low power and can measure various parameters like Temperature, Humidity , Moistureandothers.
The farmers are feels relaxed and their stress is reduced in some bit. Farmers did not required to visit the farm for small cases he can monitor the farm also he can monitorthewindspeedwhichwillhelpwhilespreadingthe pesticides.
1.) Pathan S.K. et.al(2020) IoT Based smart agriculture : Trends, challenges and Future Directions. Computer ElectronicsinAgriculture,181,105884.
2.) Singh D. et.al(2019) IoT based smart farming system usingRaspberryPi.ProcediaComputerScience,132,10591065.
3.)Kim,S.etal.(2017).TheSmartFarm:ACaseStudyofIoT ApplicationsinAquaculture.In2017,theIEEEInternational ConferenceonBigData(BigData)tookplace(p.2736-2743). IEEE.
4.) Vidhya, K. et al. (2018). Design and development of a LoRa-based wireless sensor network for precision agriculture. In 2018, the International Conference on CommunicationandSignalProcessing(ICCSP)tookplace(p. 1031-1035).IEEE.
5.)Kumar,A.etal.(2021).AsmartfarmingsystemusingIoT and LoRa. In 2021 International Conference on Energy, Communications, Data Analytics and Soft Computing (ICECDS)(pp.1-5).IEEE.
6.)Kamble,S.S.etal.(2020).Acomprehensiveoverviewof smartagricultureusingIoTandmachinelearning.The11th InternationalConferenceonComputing,Communicationand NetworkTechnologies(ICCCNT)willbeheldin2020(p.1-5). IEEE.
We would like to take this opportunity to sincerely thank everyonewhohelpedustosuccessfullycompletethisstudy. First and foremost , we would like to express our sincere gratitudetoMr.ChoudharyS.K.
Dr.RahaneS.B.(HOD,E&CEDepartment),Dr.UbaleV.Swho served us as our mentor and guide, for their steadfast support,wisdom,anddirectionduringthisattempt.

International Research Journal of Engineering and Technology (IRJET) e-ISSN: 2395-0056
BIOGRAPHIES
Volume: 11 Issue: 04 | Apr 2024 www.irjet.net p-ISSN: 2395-0072 © 2024, IRJET | Impact Factor value: 8.226 |
Mr ChoudharyS.K. (Asst.Prof ElectronicsEngineering Dept.AVCOE)

Mr.ThoratSurajSantosh (B.E Electronics,AVCOE)
Mr.VarpeVaibhavSanjay (B.E.Electronics,AVCOE)
Miss KutePoojaUttam (B.E Electronics,AVCOE)