
International Research Journal of Engineering and Technology (IRJET) e-ISSN:2395-0056
Volume: 11 Issue: 04 | Apr 2024 www.irjet.net p-ISSN:2395-0072
![]()

International Research Journal of Engineering and Technology (IRJET) e-ISSN:2395-0056
Volume: 11 Issue: 04 | Apr 2024 www.irjet.net p-ISSN:2395-0072
Shubham
Ganji1, Akash Ambrale2, Abhishek Bhat3, Rushikesh Doiphode4 , Vidya Bharde5
1,2,3,4Student at Mahatma Gandhi Mission’s College Of Engineering And Technology, Navi Mumbai 5Professor at Mahatma Gandhi Mission’s College Of Engineering And Technology, Navi Mumbai ***
Abstract: "Visit Mumbai: A Flutter Powered Tourist Guide App" addresses the growing need for a userfriendly and comprehensive tool to navigate the diverse attractionsofMumbai,India.Withthecity'srichcultural heritage and bustling metropolitan environment, tourists oftenfinditchallengingtoefficientlyexploreits numerous landmarks, accommodations, and transportation options. This app fillsthegap by offering a centralized platform that seamlessly integrates with Firebaseforrobustdatamanagement,real-timeupdates, and personalized recommendations. By leveraging Flutter's cross-platform capabilities, "Visit Mumbai" ensures accessibility across various devices, providing travelers with a reliable and intuitive guide to enhance theirMumbaiexperience.
Keywords: Updates, user authentication, recommendations,tourists,attractions,hotels,maps.
The"VisitMumbai"touristappisaninnovativeplatform designed to revolutionize and simplify the travel experienceforthoseexploringthediverseandculturally rich landscapes of India. With a vision to seamlessly connect travelers with comprehensive and real-time information, the app aims to address various challenges faced during trip planning and exploration. This app entails the development of an advanced mobile application equipped with cutting-edge technologies. The app's core objective is to provide users with an all en-compassing guide to the incredible destinations in India,offeringessentialinformation,interactivefeatures, and personalized recommendations. Through a usercentric approach, the "Visit Mumbai" app will merge technological advancements with travel expertise to facilitate a holistic experience. It will cater to the varied needs of travelers, offering details on popular places of interest, access to weather-based schedules, transportation options, and accommodation facilities. Wewilldelveintothetechnicalaspectsandkeyfeatures of the app, outlining the technologies employed in its development and how they synergize to create an immersive and user-friendly experience for travelers exploringIndia.Thesubsequentsectionswilldiscussthe app's architecture, technological stack and the unique features integrated to make the "Visit Mumbai" app a game-changerinthetourismindustry.
“TRAVEL GUIDE ANDROID APPLICATION” published in 2019 .It introduces an Android application aimed at revolutionizingtourplanningthroughmobilecomputing. It addresses the challenges individuals face in trip planning,offeringacomprehensivesolutionwithdefault categories, detailed tourist place guidance, and COVID19awareness. The app's methodology involvesFirebase authentication and presents a user dashboard with primary buttons for various travel-related information. It highlights the application's performance advantages, emphasizing its online system's efficiency over traditional offline methods. The conclusion emphasizes its user-oriented approach, offering tailored tour planning solutions. Furthermore, it suggests future enhancements such as expanding coverage, incorporating voice-assisted features, enriching information details, adding visual content, and strengtheningsecuritymeasures.Overall,Itrepresentsa comprehensive, user-centric application designed to simplifyandenhancethetourplanningexperience.[1]
"TourGuru: A Mobile Application Enhancing Tourism Experiences Through Cloud Computing, Machine Learning,andAR"publishedin2019Thepaperpresents TourGuru, a mobile application designed to enhance tourism experiences through the integration of cloud computing, machine learning, and augmented reality (AR)technologies.Theapplicationaimstoprovideusers with personalized recommendations for travel routes, narrated tours, and AR-based assisted navigation to tourist attractions. By leveraging data from sources like Google Maps and Wikipedia, TourGuru intelligently generates routes, provides audio descriptions of nearby points of interest (POIs), and offers AR-based labeling and 3D object modeling for enhanced navigation and exploration. The proposed solution seeks to improve tourist efficiency, reduce stress, and enhance overall tourismexperienceswithinSriLanka.[2]
"Tourist Guide: An Android Application Enhancing Tourism InformationAccessibility in Nigeria," published in 2019, introduces the Tourist Guide application designed to improve tourism experiences in Nigeria. Addressing the challenge of obtaining accurate and current information about tourist attractions, cultural norms, accommodations, and transportation, the

International Research Journal of Engineering and Technology (IRJET) e-ISSN:2395-0056
Volume: 11 Issue: 04 | Apr 2024 www.irjet.net p-ISSN:2395-0072
application utilizes GPS navigation, home screen customization, and notifications to enhance user experience.Itemphasizestheimportanceoftourguiding in providing personalized travel experiences and highlightstheadoptionoftheAndroidframeworkforits widespreadusageandcompatibilitywithmobiledevices. The study underscores benefits such as convenience, real-time location tracking, and access to a wealth of information, while proposing solutions for challenges like outdated information. The conclusion suggests further research to enhance functionality, expand coverage, and ensure a seamless user experience, emphasizing the application's role in addressing the evolving needs of modern travelers and enhancing tourismexperiencesinNigeria.[3]
“ Design and Implementation of an Android Based Tourist Guide ” published in 2019. The research paper explores the development and implementation of an Android-based tourist guide application aimed at providingcomprehensiveandup-to-dateinformationfor travelers exploring Nigeria. Drawing from the evolution of tour guiding services, the study underscores the importance of exclusivity and in-depth knowledge offeredbytourguidestoenhancethetouristexperience. By leveraging the Android framework, the developed application offers features such as GPS-based location tracking, real-time updates, and accessibility to diverse information about tourist attractions, cultural norms, languages, hotels, and airlines. Through a user-friendly interface, tourists can navigate seamlessly and access relevant information anytime, anywhere, thereby addressing the limitations of traditional human-guided tours.Thestudyemphasizesthesignificanceofadapting to mobile technology trends to meet the evolving needs ofmoderntravelers.Insightsfromthefindingshighlight the role of mobile applications in democratizing access to authentic and current information, ultimately enhancing the tourist experience and facilitating explorationinunfamiliarterritories.[4]
“ Design and Implementation of Interactive Tour-Guide System” published in 2004. The paper presents SEITTour, a web-based tour guide system developed for the School of Engineering and Information Technology at University Malaysia Sabah. Designed to address the challenge of navigating large buildings efficiently, especiallyfornewcomers,SEIT-Touroffersanaccessible solution via the internet. Leveraging open-source tools and web-based architecture, the system provides interactive location maps and staff information, enhancing accessibility and usability. Unlike traditional methodslikepaper-based mapsoraskingfordirections, SEIT-Tour offers a comprehensive and user-friendly approach to navigation. Insights from related work underscore various approaches to tour-guide systems, with SEIT-Tour standing out by combining mobility and stationary features. By prioritizing open-source tools
andemployingtechnologieslikeLinux,Apache,PHP,and MySQL,thesystem ensures reliability, performance,and ease of integration. Overall, SEIT-Tour represents a significant advancement in providing effective and accessible tour-guide solutions, with implications for improvingnavigationindiverseenvironments.[5]
1. Requirement Analysis: We conducted an in-depth analysis of user needs, market trends, and existing systemstoidentifygapsandrequirementsforthe"Visit Mumbai"app.
2. Technology Selection: Appropriate technologies such as Flutter for cross-platform development, UI designing, display of contents , also ensuring compatibilityandscalability.
3. Design Thinking and User-Centric Approach: Adoptedadesignthinkingapproachtoensuretheapp's user interface and features are user-friendly, intuitive, andalignwithuserexpectations.
4. DataGathering and Integration: Datafromreliable sources for destinations, weather, transportation, and accommodations are collected and integrated into the app'sarchitecture.
6. Development and testing : Developed features in phases,conductrigoroustestingateachstagetoensure functionality, usability, and performance meet the desiredstandards.
7. Integration and Security Measures: Integrated various modules, ensuring seamless functionality and robust security measures to safeguard user data and privacy.
8. Offline Access: Implemented offline access capabilities and multilingual support to accommodate users with limited connectivity and diverse linguistic backgrounds.
9. User Feedback and Iterative Improvements: We incorporate user feedback and data analytics to make iterative improvements, refining the app's functionalities,content,anduserexperience.
10. Deployment and Maintenance: Deploytheappon respective platforms (eg. Google Play) and ensure continuous maintenance, updates, and support to provideareliableandupto-dateapplication.

International Research Journal of Engineering and Technology (IRJET) e-ISSN:2395-0056
Volume: 11 Issue: 04 | Apr 2024 www.irjet.net p-ISSN:2395-0072

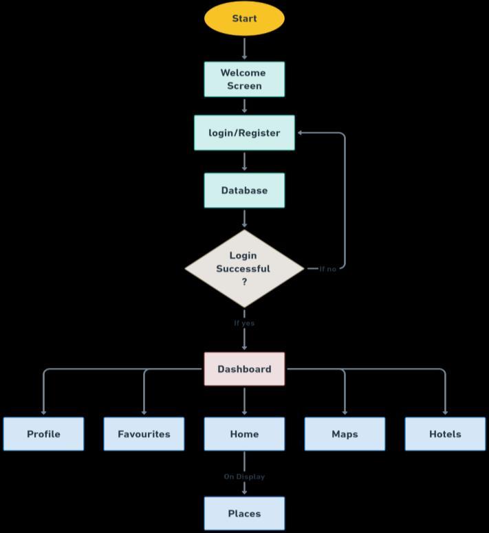
1. Start: This is the entry point of the application, wheretheuserbeginstheirinteraction.
2. Welcome Screen:Afterstartingtheapplication, the user is presented with a welcome screen. This screen may contain a brief introduction, branding, or instructions on how to use the application.
3. Login/Register: From the welcome screen, the user can choose to either log in if they already have an account or register if they are a new user.
4. Database: This is where all the user data is stored.Itincludesinformationlikeuserprofiles, favourites,andotherrelevantdata.
5. Login:Thisistheprocesswheretheuserenters their credentials (like username and password) toaccesstheiraccount.
6. Successful: If the login is successful, the user is grantedaccesstotheapplication.
7. Dashboard: After successful login, the user is directed to the dashboard. This is the main interface of the application where the user can accessvariousfeaturesandfunctionalities.
8. Register again:Iftheloginisnotsuccessful,the user is directed to their login page. Here, they can re-enter their information or register (if newentity).
9. Profile : This is where user personal information is stored. User can edit the informationaspertheirneed.
10. Favourites: This is where the user can view andmanagetheirfavouriteitemsorlistings.
11. Home: This is the main page of the application, wheretheusercannavigatetodifferentsections orfeatures.
12. Maps: This feature allows the user to view and interact with maps. It could be used for navigation, location-based services, or other map-relatedfunctionalities.
13. Hotels: This could be a feature that allows the user to view and book hotels. It could be a part ofatravelorhospitalityapplication.
5.
In this project, we have used several libraries and packages to create the desired functionality and design. Here's a list of the libraries and packages used in this project:
1. Flutter: Flutter stands as the core framework utilizedforconstructingapplications,boastinga comprehensive suite of pre-built widgets and utilities to facilitate the creation of visually stunningandresponsiveuserinterfaces.
2. Dart: Dart emerges as the programming languagechampionedbyGoogle,tailoredforthe development of web, mobile, and desktop applications. Its versatility empowers developers to architect innovative digital solutionsacrossvariousplatforms.
3. http: This package provides an HTTP client for Dart applications. It includes features like request and response handling, headers, and authentication. The project uses this package to makeHTTPrequeststoexternalAPIs.
4. Shared preferences: This package provides a simplewaytostoreandretrievekey-valuepairs in Flutter applications. It includes features like persistent storage, type support, and synchronous access. The project uses this package to store user preferences and settings locallyonthedevice.

International Research Journal of Engineering and Technology (IRJET) e-ISSN:2395-0056
Volume: 11 Issue: 04 | Apr 2024 www.irjet.net p-ISSN:2395-0072
5. Provider: This is a popular state management package for Flutter. It allows developers to easilymanageandsharestatebetweendifferent partsoftheapplication.
6. M3 Extended: This is a Material Design extension for Flutter. It provides a set of prebuilt widgets and tools that follow the Material Designguidelines.
7. Curved Navigation Bar: This is a custom navigation bar widget that provides a curved design for the user interface. It allows developers to easily create visually appealing andinteractivenavigationbars.
8. Labelled Navigation Bar: This is a custom navigation bar widget that provides a labelled design for the user interface. It allows developers to easily create visually appealing andinteractivenavigationbarswithlabels.
9. Font Awesome Flutter: This is a package that provides access to the Font Awesome icon library. It allows developers to easily include and use Font Awesome icons in their Flutter applications.
6. RESULTS:
The screenshotsoftheapparegivenbelow:

Fig6.1Thiswelcome pageisdisplayedinstantlyafter openingtheapp

Fig6.2LoginPage

Fig6.3HomePage

International Research Journal of Engineering and Technology (IRJET) e-ISSN:2395-0056
Volume: 11 Issue: 04 | Apr 2024 www.irjet.net p-ISSN:2395-0072


"VisitMumbai"isastrongtouristguideappthataimsto make exploring and enjoying the bustling city easier. Using Flutter, it provides easy navigation, up-to-date information, and personalized suggestions to help users makethemostoftheirtimediscoveringMumbai'smany attractions. With its user-friendly design and effective features, "Visit Mumbai" makes urban exploration more convenient, meeting the needs of modern travelers with seamlesseaseandaccessibility.
The potential for enhancing the "Visit Mumbai" tourist guideappisvast.Throughtheintegrationofaugmented reality (AR) and personalized recommendations driven by machine learning algorithms, the app can offer users immersive experiences like never before. Additionally, the introduction of an AI chatbot feature will allow for instantassistanceandreal-timeanswerstouserqueries. Furthermore, by incorporating AI and machine learning intotransportservices,the appcanseamlesslyintegrate withpublictransportationsystems,providinguserswith up-to-date information on routes, schedules, and prices. With the use of open data sources, the app can ensure accurate and reliable information on transportation optionsandfares.
9.
[1] Syed Zishan Ali, Bhoomika Kapde, Kanchan Poptani, Siddhant Ogale, “ TRAVEL GUIDE ANDROID APPLICATION ” , International Research Journal of Modernization in EngineeringTechnologyandScience(IRJMETS), Volume:03/Issue:03/March-2021
[2] M.S.B.W.T.M.P.S.B. Thennakoon, R.D.T.N.Rajarathna, S.P.B. Jayawickrama, M.P.D.S.M. Kumara, A.M. Imbulpitiya, N. Kodagoda “TOURGURU: Tour Guide Mobile Application for Tourists” , International Conference on Advancements in Computing (ICAC)December5-6,2019.Malabe,SriLanka
[3] N B Nugraha and E Alimudin , “ Mobile Application Development for Tourist Guide in PekanbaruCity”,JournalofPhysics:Conference Series,Conf.Ser.1430012038,
[4] Sadiku,P.O.,Ogundokun,R.O.,Habib,E.A.A.,& Akande, A. “ Design and Implementation of an Android Based Tourist Guide ” , International Journal ofModernHospitalityandTourism, Vol. 1No.1(2019):Issue1

International Research Journal of Engineering and Technology (IRJET) e-ISSN:2395-0056
Volume: 11 Issue: 04 | Apr 2024 www.irjet.net p-ISSN:2395-0072
[5] Azali Saudi and Asni Tahir “ Design and Implementation of Interactive Tour-Guide System” . International Conference on Informatics 2004, 28-30 July 2004, Kuala Lumpur
[6] https://flutter.dev/
[7] https://m3.material.io/
© 2024, IRJET | Impact Factor value: 8.226 | ISO 9001:2008 Certified
|