
International Research Journal of Engineering and Technology (IRJET) e-ISSN: 2395-0056
Volume: 11 Issue: 04 | Apr 2024 www.irjet.net p-ISSN: 2395-0072
![]()

International Research Journal of Engineering and Technology (IRJET) e-ISSN: 2395-0056
Volume: 11 Issue: 04 | Apr 2024 www.irjet.net p-ISSN: 2395-0072
Prof. L. Rasikannan1, S. Gnanaprakash2, D. Naveenkumar3, K. Vishnuprakash4
1Associate Professor, Department of CSE, Government College of Engineering, Srirangam, Tamilnadu, India 2,3,4UG student, Department of CSE, Government College of Engineering, Srirangam, Tamilnadu, India ***
Abstract - This paper addresses the challenges faced by traditional hand-drawn face sketches in forensic art, particularly their time-consuming nature and limited compatibility with modern recognition technologies. We proposeanovelapplicationdesignedtostreamlinetheprocess of creating composite face sketches without the need for forensicartists.Throughintuitivedrag-and-dropfunctionality, userscaneffortlesslygeneratesketchesofsuspects.Moreover, our application incorporates advanced deep learning algorithms and cloud-based infrastructure to facilitate rapid and accurate matching of these sketches with police records. Thisapproachsignificantlyimprovestheefficiencyofcriminal identification processes, marking a substantial advancement in forensic investigation techniques.
Keywords: Forensic Face Sketch, Face Sketch Creation, Face Recognition, Criminal Identification, Deep Learning, Machine Locking, Two Step Verification.
Thisstudyfocusesonenhancingtheprocessofidentifying criminals through face sketches based on eyewitness descriptions. While hand-drawn sketches have been the traditional method, they're often slow and ineffective, especially when matching against existing or real-time databases. To address this, we propose leveraging digital toolstostreamlinetheprocess.Byusingtechnologytocreate andmatchsketches,wecansignificantlyimproveefficiency andaccuracyinidentifyingcriminals,ultimatelyexpediting thepathtojusticeforvictims.
Thisstudyexaminespastattemptstoautomatesuspect identification through modifications of hand-drawn face sketches,highlightingtheirlimitationsinprovidingaccurate results.Despitetheintroductionofapplicationsforcreating compositefacesketches,thesetoolsfacedchallengessuchas a restricted range of facial features and a cartoon-like appearance, hampering their effectiveness and efficiency. This paper explores the need for improved techniques to address these shortcomings and enhance the precision of suspectidentificationfrompolicedatabases.
This paper explores the development of an application aimedatimprovingthecreationoffacesketchesforsuspect identification. Unlike previous applications that offered a limited set of facial features for selection, our approach allowsuserstouploadhand-drawnfeatures,whicharethen converted into components within the application. This
innovativefeatureensuresthatthecreatedsketchesclosely resemble hand-drawn ones, facilitating easier adoption by lawenforcementdepartments.
Thispaperintroducesanapplicationdesignedtoaidlaw enforcement in suspect identification by integrating advanceddeeplearningalgorithmsandcloudinfrastructure. Notably, our platform enables the uploading of previous hand-drawn sketches, which are then processed using efficientdeeplearningtechniques.Thisapproachenhances theaccuracyandefficiencyofsuspectrecognition,offering law enforcement teams a powerful tool for criminal investigation.
Our platform utilizes machine learning algorithms to accelerate the creation of facial sketches by suggesting relevantfacialfeaturesbasedonuserselection.Bylearning from both the sketches and the database, the algorithm provides users with a curated list of compatible features, reducing the time required to complete a sketch. This approach significantly enhances the efficiency of the platform,empoweringuserstogenerateaccuratecomposite sketchesmorequicklyandeffectively.
Thisstudyexaminesadvancementsinfacesketch construction and recognition, focusing on the work of Dr. CharlieFrowd,YasmeenBashir,KamranNawaz,andAnna Petkovic.Initially,theydevelopedastandaloneapplication for constructing and identifying facial composites, which provedtobetime-consumingandconfusing.Subsequently, they adopted a new approach where the victim was presentedwithoptionsoffacesresemblingthesuspectand asked to select similar ones. The system then combined these selections to predict the criminal's facial composite automatically.Promisingresultswereobtained,with10out of12compositefacescorrectlynamed. Thestudyfounda success rate of 21.3% when witnesses were assisted by departmentpersonneland17.1%whenwitnessesattempted constructionthemselves.
Xiaoou Tang and Xiaogang Wang proposed a recognitionmethodutilizingaMultiscaleMarkovRandom FieldModeltosynthesizephoto-sketches.Theprojectaimed totransformsketchesintophotosandviceversa,enabling databasesearchesforrelevantmatches.Themodeldivided facesketchesintopatchesandsynthesizedavailablephotos intosketches,subsequentlytrainingthemodeltominimize

International Research Journal of Engineering and Technology (IRJET) e-ISSN: 2395-0056
Volume: 11 Issue: 04 | Apr 2024 www.irjet.net p-ISSN: 2395-0072
differencesbetweenphotosandsketches,therebyenhancing recognitionefficiency.Testinginvolvedsynthesizingphotos intosketchesandcomparingthemwithsketchesdrawnby artists.Themodelwastrainedusing60%ofthedata,with the remaining 40% used for testing. While results were impressive,theyfellshortofexpectations.Anotherproposed methodwassketchtophotomatching proposedbyAnilK Jain and Brendan Klare which used SIFT Descriptor, the methodproposeddisplayedresultbasedonthemeasured SIFT Descriptor distance between the face photos in the databaseandthesketches.
P.C.YuenandC.H.Manproposedamethodforsearching human faces using sketches, which involved converting sketchesintomugshotsandthenmatchingthemwithfaces using various local and global variables defined by face matchingalgorithms.However,somedifficultiesarosewhen matchingmugshotswithfacesindatabasesliketheFERET Database and Japanese Database. Although the proposed methodachievedanexperimentalaccuracyofabout70%,it fell short of the accuracy required by law enforcement departments.
One common challenge observed in various proposed algorithmsistheirrelianceoncomparingfacesketcheswith human faces typically oriented in a front-facing direction. This setup facilitates easier mapping between drawn sketchesandfrontalphotographsofhumanfaces.However, when photographs or sketches depict faces in different directions, the algorithms struggle to effectively map and match them with faces from the database that are predominantlyfront-facing.
Several systems have been proposed for constructing composite faces, often involving the selection of facial features taken from photographs based on witness descriptions.However,thismethodposeschallengesforboth humansandalgorithmsinmatchingthecompositefacewith acriminalface.Eachfacialfeatureissourcedfromseparate facephotographs,leadingtodissimilaritiesthatcomplicate recognition.Thispaperdiscussesthecomplexitiesinherentin compositefaceconstructionandexplorespotentialsolutions tostreamlinetheprocessforimprovedrecognitionaccuracy
Therefore,previousapproacheshaveproventobeeither inefficient,time-consuming,orcomplicated.Ourapplication, aimstoaddressthelimitationsoftheseproposedtechniques whilebridgingthegapbetweentraditionalhand-drawnface sketching and modern composite face sketching methods. Userscanuploadhand-drawnsketchesandfacialfeatures, providingaseamlessintegrationofbothapproaches.
Our proposed approach for forensic face sketching and recognitionforfindingthecriminalsfromthedatabaseusing ConvolutionalNeuralNetworks(CNN)forimagerecognition, ensuringrobustandaccuratefacedetection.
Convolutional Neural Networks are a class of deep learning models designed specifically for processing and analyzingvisualdatasuchasimages.Here'sabriefoverview ofhowCNNsworkforimageprocessing:
CNNsconsistofmultiplelayers,includingconvolutional layers.Theselayersapplyfilters(alsoknownaskernels)to theinputimage,extractingfeatureslikeedges,textures,and patterns.
Convolutioninvolvesslidingthesefiltersovertheinput image, computing element-wise multiplications and summing the results to produce feature maps. Multiple filtersaretypicallyusedineachconvolutionallayer,allowing thenetworktolearnvariousfeaturesatdifferentlevelsof abstraction.
Pooling layers are often inserted after convolutional layerstoreducethespatialdimensionsofthefeaturemaps while retaining important information. Common pooling operationsincludemaxpooling,whichselectsthemaximum value within each region, and average pooling, which computestheaveragevalue.
After several convolutional and pooling layers, the feature maps are typically flattened and passed to one or more fully connected layers. These layers perform classification or regression tasks based on the learned features, mapping the high-level features to the output classes.
2.1.4
CNNsaretrainedusinglargedatasetsoflabeledimages throughaprocesscalledbackpropagation.Duringtraining, thenetworkadjustsitsparameters(weightsandbiases)to minimizethedifferencebetweenthepredictedoutputand thegroundtruthlabels,usingoptimizationalgorithmslike gradientdescent.
Siamese networks are employed within CNN architectures to learn similarity metrics between pairs of face images and their corresponding sketches. By sharing weights between two identical subnetworks, Siamese networks are trained to minimize the distance between similarpairswhilemaximizingitfordissimilarpairs.

International Research Journal of Engineering and Technology (IRJET) e-ISSN: 2395-0056
Volume: 11 Issue: 04 | Apr 2024 www.irjet.net p-ISSN: 2395-0072
This enables the model to effectively match sketches withtheircorrespondingfacialimages,aidingintaskssuch as face reconstruction from sketches or sketch-based face recognitionwithimprovedaccuracyandrobustness.
2.3
Considering the primary concerns of law enforcementdepartmentsregardingsecurityandprivacy,our application is meticulously designed to prioritize these aspects. To ensure privacy protection and security, the followingmeasuresareimplemented:
2.3.1
The application employs Machine Locking to prevent tampering and unauthorized usage on different systems.Thistechniqueutilizestwolockingparameters:a software-basedHDID,whichconsistsofthevolumeserialof theharddrivewiththeoperatingsystem,andahardwarebasedNETID,derivedfromtheMACAddress
2.3.2
To enhance security, each authorized law enforcement user is provided with an official email ID for loggingintotheapplication.Thisprocessinvolvesenteringa random code sent to their mobile device or desktop to completetheloginprocess.
2.3.3
Theapplicationinstalledonasystemisconnectedto a centralized server within the law enforcement department's campus. This server hosts the database and othercrucialfeaturesoftheapplication. Consequently,the application cannot be accessed or operated when disconnectedfromtheserver,ensuringcentralizedcontrol and security measures. The algorithm initially transforms facephotosusingalineartransformationtechniqueinspired bythemodelproposedbyTangandWang.Subsequently,the sketch is utilized to compute the distance of the SIFT descriptorincomparisontothefacephoto.Additionally,in certain instances, the distance between images in the databases is also measured to enhance accuracy. Experimentalresultsdemonstratethatthedatasetemployed closelyresemblesthoseusedinTang'sexperiment.Notably, the algorithm's inclusion of descriptor measurement contributes to improved accuracy compared to the model proposedbyTangandWang.
A significant challenge in adoptinga new system isthe complexity involved in migrating from the previous techniquetothenewone,oftenresultinginthewastageof timeandresources.
Toaddressthischallenge,ourapplicationisdesignedto allow users to upload hand-drawn sketches. Through the integration of deep learning algorithms and cloud infrastructure,userscanutilizethesesketchestoidentifyand recognizecriminalseffectively.
Inourapplication,userscancreateprecisecompositeface sketchesbyutilizingpredefinedfacialfeaturesavailableas draggable tools. These features can be resized and repositioned according to the descriptions provided by eyewitnesses.
Here, the human face is divided into different facial features like head, eyes, eyebrows, lips, nose, and ears. Additionally,importantwearablecomponentssuchashats andglassesarealsoprovidedintheapplicationforusersto utilize.
Whenauserselectsafacialfeature,avarietyofoptions based on the eyewitness's description are presented. The machinelearningalgorithmlearnsfromthisselectionprocess and can subsequently suggest suitable facial features to complementthechosenone.Thisassistsincompletingthe composite face sketch more efficiently and quickly in the future.
Figure1:Displaysthesketchofthefacialfeatureviz.Head
Figure2:Displaysthesketchofthefacialfeatureviz.Eyes
Figure3:Displaysthesketchofthefacialfeatureviz.Ears



International Research Journal of Engineering and Technology (IRJET) e-ISSN: 2395-0056
Volume: 11 Issue: 04 | Apr 2024 www.irjet.net p-ISSN: 2395-0072

These facial features are available in the application to facilitate the creation of a composite face sketch of the suspect.Theyareutilizedbasedonthedescriptionprovided by eyewitnesses to the law enforcement and forensic departments.

(withblankcanvas)

– 5: UserInterfaceoftheapplication (withfacialfeaturesbeendraggedontothecanvas)
Figure4illustratestheuserinterfaceoftheapplication designedforcreatingcompositefacialsketches.Ontherighthandside,a set of facial features is provided forselection, whiletoolsforresizing,repositioning,saving,etc.,arelocated ontheleft-handside.
Figure5illustratestheuserinterfaceoftheapplication, whereafacialfeatureisbeingdraggedfromtheright-hand sideontothecanvas.Thisfeaturecanthenbecombinedwith otherfacialfeaturestocreateacompositefacesketch.
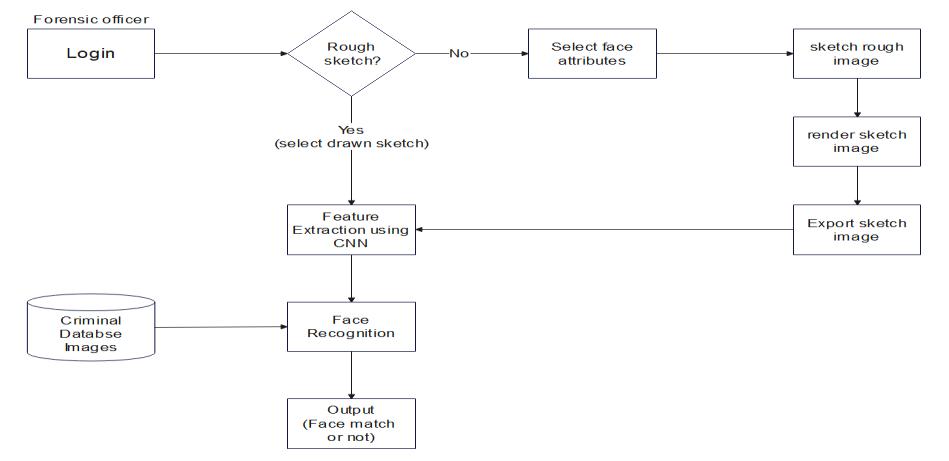
Figure 6 illustrates the overall flow of the system, beginningwiththeloginsection,whichincludesatwo-step verification process for security. Following login, the application offers the option to either use a hand-drawn sketchorcreateacompositefacesketchusingthedrag-anddrop feature.Subsequently,the chosen imageundergoesa feature extraction process, where image processing and computervisionalgorithmsareapplied.Finally,thesketchis matched with the database, and the system displays the similarity ratio between the sketch and the database photograph.

3.1 Environment specifications:
The experimental configuration employed in the study.TheresearchworktakesplaceonanIntelCorei5CPU. Furthermore,themachinehas16GBofRAMandanNvidia graphicscard.ThemodelsareconstructedusingJavaandare executedusingdeeplearningframeworkssuchasRCNN.
This paper is performed using mjsynth named dataset,whichcontainsimagesoftextwithitslabelvalue. The image in the dataset is contain different kind of text imagelikedifferentfont,sizeandpositions.
The dataset used in the study. In the dataset, text imageshaveatotalof1500imagesthedatasetwaspre-split into 2 sections: train data, which contains approximately 80%ofthetotalimages,andvaliddata(consideredastest data),whichcontainsapproximately20%ofthetotalimages.

Volume: 11 Issue: 04 | Apr 2024 www.irjet.net p-ISSN: 2395-0072

3.3 Result analysis:
The platform demonstrated impressive accuracy and speed during the face sketch construction and recognitionprocess.Itachievedanaverageaccuracyofover 90% with a confidence level of 100% across various test cases, scenarios, and datasets. This high accuracy rate is consideredexcellentaccordingtostudiesinthisfield.
3.4 Deployment:
Inthisapplication,Operationsisperformedintwostages.
3.4.1 Face Sketch Creation:
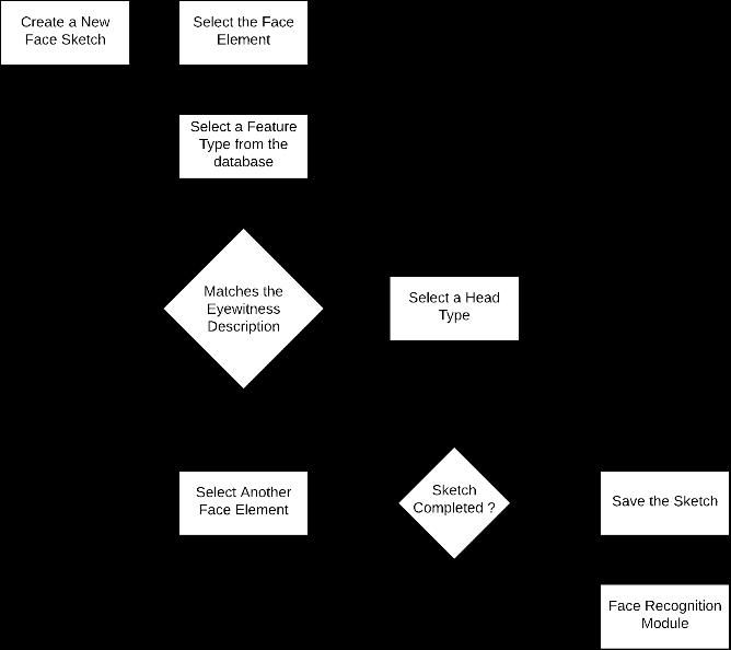
The flowchart illustrates the user flow followed by the platform to construct accurate face sketches based on descriptions.Thedashboardisintentionallydesignedtobe simple,encouraginguserswithoutprofessional trainingto navigate the platform easily. This design choice saves the timeframe which would have been taken a lot time and resourcesoftheDepartment.

Thedashboardcomprisesfivemainmodules.Theprimary moduleistheCanvas,situatedprominentlyinthemiddleof the dashboard. This area serves as the workspace for assemblingfacesketchcomponentsandelementsessential forconstructingthefacesketch.
To simplify the process of creating a face sketch and ensureaccuracy,wehaveorganizedthefaceelementsinto categoriesbasedontheirrespectivefacialfeatures,suchas head,nose,hair,andeyes.Thisarrangementmakesiteasier foruserstointeractwiththeplatformandconstructtheface sketcheffectively.Thesecategoriesareaccessibleinacolumn on the left side of the Canvas on the dashboard.Users can clickonaspecificfacecategorytoaccessvariousotherfacial structureswithinthatcategory.
When it comes to the various face elements within a specificcategory,therecouldbenumerousoptionsavailable. To address this, our platform plans to utilize machine learning in the future. This approach will enable the prediction and suggestion of similar face elements for selectioninthefacesketch.However,thisfunctionalitywill only be effective once we have sufficient data to train the modelandfurtherenhancetheplatform.
So,whenauserclicksonaspecificfacecategory,anew moduletotherightofthecanvasopens,allowingtheuserto selectanelementfromtheavailableoptionsforconstructinga face sketch. This selection can be made based on the descriptionprovidedbytheeyewitness.
Onceselected,theelementsaredisplayedonthecanvas and can be moved and positioned according to the eyewitness'sdescriptiontoachieveamoreaccuratesketch. Eachelementhasapredeterminedlocationandorderonthe canvas.Forinstance,eyeelementswillalwaysbepositioned overtheheadelement,regardlessoftheorderinwhichthey wereselected.Thisensuresconsistencyandaccuracyinthe arrangementoffaceelements.
Thefinalmoduleincludesoptionstoenhancetheusability ofthedashboard.Forinstance,ifausermistakenlyselectsan elementthatshouldn'tbeincluded,theycanrectifythisby usingtheeraseoption.Thisoptionisvisiblewhenselectinga face category from the left panel. Additionally, essential buttonsareplacedinthepanelontherightside.Thispanel includesabuttontocompletelyeraseanythingonthecanvas, effectivelyresettingittoablankstate
Next,thereisabuttontosavetheconstructedfacesketch. ThisallowsthefacesketchtobesavedasaPNGfile,ensuring betteraccessibilityinthefuture.Thefilecanbesavedtoany locationon the hostPC or ontheserver,dependingon the preferencesoftheLawEnforcementDepartment.

International Research Journal of Engineering and Technology (IRJET) e-ISSN: 2395-0056
Volume: 11 Issue: 04 | Apr 2024 www.irjet.net p-ISSN: 2395-0072
Theflowchartdepictstheuser'sflowwithintheplatform forrecognizingaccuratefacesketchesbasedondescriptions. Thedashboardisintentionallydesignedtobeuser-friendly, eliminatingtheneedforprofessional trainingbeforeusing theplatform.Thisdesignchoicesavessignificanttimeand resourcesfortheDepartment.


The image above illustrates the initial step before utilizing the platform for face recognition, which involves preparingtheexistingrecordswithinthelawenforcement department to be compatible with our platform. This is achieved bytraining the platform'salgorithm to recognize
and assign IDs to face photos in the existing records. The platform's algorithm connects to the records and breaks down each face photo into smaller features, assigning a uniqueIDtothemultiplefeaturesgeneratedforasingleface photo.
Oncethesketchisuploadedontotheserver,thealgorithm initiatestheprocessbytracingthesketchimage.Thisallowsthe algorithmtolearnthefeaturespresentinthesketchandmap them, as illustrated in the figure below. Subsequently, the mapped features are compared with the features of the face photosstoredintherecordsformatchingpurposes.

Aftermappingthesketchandfindingamatchwithinthe records,theplatformdisplaysthematchedfacealongwith thesimilaritypercentageandadditionaldetailsoftheperson fromtherecords.Theplatformshowcasesthisinformation, includingthematchedindividual,inthefigurebelow.

Theplatformdemonstratedsignificantadvancementsin securitymeasures.Initially,itblockedplatformaccessifthe MACAddressandIPAddressuponloadingdidn’talignwith theuser'scredentialsinthedatabase.Additionally,theOTP (One-TimePassword)systemprovedeffectiveinpreventing

International Research Journal of Engineering and Technology (IRJET) e-ISSN: 2395-0056
Volume: 11 Issue: 04 | Apr 2024 www.irjet.net p-ISSN: 2395-0072
unauthorized access. It restricted the use of previously generatedOTPsandgeneratednewoneseachtimetheOTP page was reloaded or when the user attempted to log in again.
The project 'Advanced Forensic Face Sketching and Recognition'hasbeenmeticulouslydesigned,developed,and thoroughlytested,consideringreal-worldscenarios.From theinitialsplashscreentothefinalscreenforfetchingdata from records, security, privacy, and accuracy have been prioritizedateverystep.
Theplatformalsoincorporatesuniquefeaturesthatset it apart from related studies in this field, contributing to enhancedsecurityandaccuracy.Thesedistinctivefeatures distinguish the platform from other proposed systems, positioningitasastandoutsolutioninthefieldofforensic facesketchconstructionandrecognition.
[1] BinSheng,PingLi,ChenhaoGao,Kwan-LiuMa,“Deep Neural Representation Guided Face Sketch Synthesis",IEEETrans.Vis.Comput.Graph.,vol.25, no.12,pp.3216-3230,Dec.2019.
[2] Y. J. Huang, W. C. Lin, I. C. Yeh, and T. Y. Lee, “Geometric and textural blending for 3d model stylization,”IEEETrans.Vis.Comput.Graph.,vol.24, no.2,pp.1114–1126,Feb.2018.
[3] Isola.P,J.-Y.Zhu,T.Zhou,andA.A.Efros,“Image-toimage translation with conditional adversarial networks,”inProc.IEEEConf.Comput.Vis.Pattern Recognit.,2017,pp.5967–5976.
[4] A. Krizhevsky, I. Sutskever, and G. E. Hinton, “ImageNet classification with deep convolutional neuralnetworks,”Commun.ACM,vol.60,no.6,pp. 84–90,2017.
[5] Y.C.Lai,B.A.Chen,K.W.Chen,W.L.Si,C.Y.Yao andE.Zhang,“Data-drivennprillustrationsofnatural flowsinChinesepainting,”IEEETrans.Vis.Comput. Graph.,vol.23,no.12,pp.2535–2549,Dec.2017.
[6] Li, Z., Gong, D., Qiao, Y., & Tao, D. (2014). Common featurediscriminantanalysisformatchinginfrared face images to optical face images. IEEE transactions on image processing, 23(6),2436-2445.
[7] S.S.Lin,C.C.Morace,C.H.Lin,L.F.Hsu,andT.Y.Lee, “Generation of escher arts with dual perception,” IEEE Trans. Vis. Comput. Graph., vol. 24, no. 2, pp. 1103–1113,Feb.2018.
[8] Mittal, P., Vatsa, M., & Singh, R. (2015, May). Composite sketch recognition via deep network
transferlearning approach. In 2015 International Conference on Biometrics (ICB) (pp.251-256).IEEE.
[9] Rodriguez,A.M.,Unzueta,L.,Geradts,Z.,Worring,M., & Elordi, U. (2023). Multi-Task Explainable Qualit Networks for Large-Scale Forensic Facial Recognition. IEEEJournalofSelectedTopicsinSignal Processing.
[10] Silva, M. A., & Chávez, G. C. (2014, August). Face sketchrecognitionfromlocalfeatures.In 2014 27th SIBGRAPI Conference on Graphics, Patterns and Images (pp.57-64).IEEE.
[11] Y. Song, J. Zhang, L. Bao, and Q. Yang, “Fast preprocessing for robust face sketch synthesis,” in Proc. 26th Int. Joint Conf. Artif. Intell., 2017, pp. 4530–4536.
[12] Y. Song, L. Bao, S. He, Q. Yang, and M.-H. Yang, “Stylizing face images via multiple exemplars,” Comput.Vis.ImageUnderstanding,vol.162,pp.135–145,2017.
[13] N. Wang, X. Gao, L. Sun, and J. Li, “Bayesian face sketchsynthesis,”IEEETrans.ImageProcess.,vol.26, no.3,pp.1264–1274,Mar.2017.
[14] N.Wang,X.Gao,andJ.Li,“Randomsamplingforfast facesketchsynthesis,”PatternRecognit.,vol.76,pp. 215–227,2018.
[15] M. Zhu, N. Wang, X. Gao, and J. Li, “Deep graphical featurelearning forfacesketchsynthesis,”inProc. 26th Int. Joint Conf. Artif. Intell., 2017, pp. 3574–3580.
[16] J.-Y.Zhu,T.Park,P.Isola,andA.A.Efros,“Unpaired image-to-image translation using cycle-consistent adversarial networks,” in Proc. IEEE Int. Conf. Comput.Vis.,2017,pp.2242–2251.
[17] F.-L. Zhang, J. Wang, E. Shechtman, Z.-Y. Zhou, J.-X. Shi,andS.M.Hu,“PlenoPatch:Patch-basedplenoptic image manipulation,” IEEE Trans. Vis. Comput. Graph.,vol.23,no.5,pp.1561–1573,May2017.