
International Research Journal of Engineering and Technology (IRJET) e-ISSN:2395-0056
Volume: 11 Issue: 04 | Apr 2024 www.irjet.net p-ISSN:2395-0072
![]()

International Research Journal of Engineering and Technology (IRJET) e-ISSN:2395-0056
Volume: 11 Issue: 04 | Apr 2024 www.irjet.net p-ISSN:2395-0072
Jay Mhatre1, Prasanna Tayare2, Sanjeev Kumar3, Pratham Temkar4, Dr. Mahendra Pawar5
1. Student, Dept. of COMP Engineering, VPPCOE & VA, Maharashtra, India
2. Student, Dept. of COMP Engineering, VPPCOE & VA, Maharashtra, India
3. Student, Dept. of COMP Engineering, VPPCOE & VA, Maharashtra, India
4. Student, Dept. of COMP Engineering, VPPCOE & VA, Maharashtra, India
5. Associate Professor, Dept. of COMP Engineering, VPPCOE & VA, Maharashtra, India ***
Abstract - With voice assistants emerging as essential elements of advanced computer systems, they provide a convenient and user-friendly way to interact with the technology. This research project concentrates on creating and using an Electron JS and Python-based voice assistant that is desktop-oriented. The work investigates technical architecture, development process, and user experience aspects associated with designing a desktop-based interface driven by voice. Using Electron JS allows for compatibility across platforms as well as incorporating web technologies while Python provides core features like speech recognition and natural language processing. This project reveals some aspects of creating a voice assistant for desktop use such as speech accuracy, UI design, system integration, etc. Feedback from users and testing results help shed light on the usability and efficiency of the voice assistant application. Finally, this paper discusses possible future directions for improvements to make these types of tools more widely applicable in other areas beyond desktop assistance. The contribution made by this study is focused on how to advance the field of voice assistant software toward being integrated into desktop environments.
Key Words: Voice Assistant, Recognition, NLP, Desktop
1. INTRODUCTION
In recent years, voice assistants have revolutionized how we interact with technology, providing a convenient and natural way for people to engage with their devices. Today, these assistants have become an integral part of our daily lives, assisting with everything from reminders to controlling smart home devices. While voice assistants havetraditionallybeenlinkedtoportableandhome-based electronics, there is a growing demand to expand their functionality to desktop computer settings. This research projectaimstocreateanddeployadesktopvoiceassistant application using Python and Electron JS. The proposed voice assistant seeks to enhance accessibility and productivity by enabling hands-free interaction with desktopcomputers.Unliketraditionalvoiceassistantsthat areprimarilymadeformobileorsmartspeakerplatforms, thisprojectwillusewebtechnologieslikeHTML,CSS,and JavaScript to develop cross-platform desktop applications using Electron JS. Our objective is to develop a voice assistantthatisoptimizedfordesktopuse,withafocuson
flexibilityanduser-friendliness.WewillleveragePython's powerful libraries and frameworks for natural language processing and speech recognition to achieve this goal. Our primary aim is to create an automated personal assistantthatenhancesuserproductivityandconvenience whiledemonstratingthefeasibilityofthistechnology.Our prototype will showcase basic functionalities, laying the groundworkforfutureadvancementsandoptimizations.
Fromsimple speech recognition softwaretoadvancedAIpowered virtual assistants, voice assistants have come a long way. The voice assistant journey, however; had started in the mid-20th century with crude attempts at speechrecognition.Bythe1950sBellLabshadintroduced “Audrey”thenbythe1960sIBMcameupwith“Shoebox”. These served as a basis for further development. Nonetheless, these earliest systems were limited by technology and failed to gain widespread use due to their inadequaciesandlimitedaccuracy. This took placeat the turn of the century when more advanced voice assistants were being developed. As early as 2001, Microsoft’s “Cortana” was launched, which led to Apple’s release of Siri on iPhone 4S in 2011. Introduced via iPhone 4S, Siri ensured that everyone bought into the virtual assistant concept through natural language command hence starting an era of voice-controlled interface. These are among some of the voice assistant platforms that have dominated the market such as Amazon’s Alexa in 2014 and Google Assistant released in 2016. These platforms used artificial intelligence (AI), natural language processing (NLP), and cloud computing so that they became increasingly personalized and responsive. Today there are voice assistants implemented across various devices or services thereby transforming how users interactwithtechnologyeveryday.
Some other future applications of voice assistants are personalized healthcare support, advanced residential automationwithpredictivecapabilities,immersivevirtual

International Research Journal of Engineering and Technology (IRJET) e-ISSN:2395-0056
Volume: 11 Issue: 04 | Apr 2024 www.irjet.net p-ISSN:2395-0072
reality experiences with natural language interaction, and enhancedaccessibilityfeaturesfordisabledpeople.Bythis means,thevoiceassistantwillbecomemoreembeddedin daily life, offering convenience and help across a range of contexts.
Our research aims to pave the way for more efficient and naturalhuman-computerinteractionsbyintegratingvoice assistant technology into desktop computing environments.
The project will provide a reasonable grasp of an intelligentassistantthatcancomprehendusercommands. Our voice assistant recognizes and complies with commands given by the user through vocal media and responds as required. We develop a prototype of an automated personal assistant capable of understanding user commands and performing tasks across various domains, including scheduling, information retrieval, and taskautomation. Using web technologies, the proposed desktop voice assistant application will be built crossplatform for desktop apps using the Electron JS framework. Using HTML, CSS, and JavaScript, Electron offers a single development environment that makes it easy to integrate with current web-based technologies while developing desktop apps. Python will be used to implement the application's backend features, which include speech recognition and natural language processing. Python provides strong frameworks and tools to perform these tasks such as pyttsx3, SpeechRecognition,Pyaudio,etc.
Our study aims to achieve several important goals, including:
ď‚· To investigate the principles of design and technicalarchitectureofdesktopvoiceassistants.
ď‚· To look at the difficulties and development process involved in creating a voice-activated desktopinterface.
ď‚· To investigate the factors related to user experienceandusability whenutilizinga desktop voiceassistant.
ď‚· To test and assess the voice assistant application toobtainuserinputandinsights.
ď‚· To determine future paths and possible improvements for desktop voice assistant technology.

In this diagram, labeled as Figure 1, we can see the UseCase illustration showcasing the interaction between the user and the voice assistant. The user initiates the conversation by speaking to the assistant, who then proceeds to identify their speech, interpret their intentions, carry out relevant tasks, and generate a fitting response. The assistant has to furnish the requested informationorperformthenecessaryaction.
When a user accesses a Voice Assistant application, they arepresentedwithadesktopapplicationthatallowsthem to interact with the platform. The backend functionalities of the assistant were built using Python, while web technologiessuchasHTML,CSS,andJavaScriptwereused to create the frontend interface through Electron JS. To enablecommunicationbetweenthefrontendandbackend components, FastAPI was implemented. Various modules weredevelopedandintegratedusingspecifictechnologies and frameworks to support the Voice Assistant's basic operations,AI,voicerecognition,facerecognition,emotion identification, and system application control. To enable system voice within the program, we utilized Sapi5 and Pyttsx3. The latter is a Python text-to-speech conversion module that operates offline. Additionally, we incorporated the Speech Recognition Library, which provides numerous built-in functions. This library allows userstosendcommandstotheassistantandreceivevoice responses in return, complete with Text-to-speech capabilities. Upon recording, the assistant's underlying algorithms convert the user's voice command to text. Whenausergivesacommandsuchas"OpenNotepad"or "PlayaSongonYouTube",thevoiceassistantrespondsby executingthecommand.Theassistantwaitsforapauseto indicatethattheuserhasfinishedspeaking,thensearches

International Research Journal of Engineering and Technology (IRJET) e-ISSN:2395-0056
Volume: 11 Issue: 04 | Apr 2024 www.irjet.net
its database for the user's command and executes it accordingly.
ď‚· The user's request is split into separate commands to aid understanding by the voice assistant.
ď‚· Oncethecommandlistisaccessed,itsearchesand comparesourrequestswithothers.
ď‚· The list of commands is then sent back to the voiceassistant.
ď‚· After receivingthecommands,thevoiceassistant willknowwhatactiontotakenext.
ď‚· The voice assistant will ask for clarification if a request is unclear to ensure it understands the user'sdesiredoutcome.
ď‚· If the voice assistant can understand the user's request,itwillperformthetask.
In the final phase of distribution, the Voice Assistant was deployed to desktop environments while adhering to operating system standards and ensuring compatibility withvariousplatforms.

Figure 2 shows the sequence diagram that displays the interaction between the user and the voice assistant. The assistant wakes up on the wake word and listens to the user's request. The request is converted to text, analyzed,
p-ISSN:2395-0072
andmappedtoanaction.Theassistantexecutestheaction andgeneratesaresponse,whichisspokentotheuser.
"Sifra," the voice assistant program for desktop use, is designed with an intuitive user interface. When the application is launched, users will be presented with a login page that utilizes facial recognition for authentication. This system is crucial in ensuring user identification and secure accessto the Assistant interface. Authenticating user credentials, limits access to only authorized users who can interact with the Assistant and execute commands. Ultimately, this feature safeguards userprivacyandprovidesatrustedandsecureinterface.

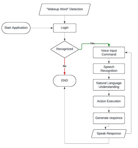
Figure 3 shows a flowchart where a user activates the voice assistant using a "wake-up" keyword. When the voice assistant is activated, it will greet the user and wait for the user to provide an input command. If the user provides an input command through voice, the assistant will capture itandsearchforany relatedkeywords.If the assistantfindsakeywordrelatedtotheinputcommand, it will perform the task and return the output to the user both in voice and in text form on the terminal window. If the assistant cannot find any relevant keywords, it will continue waiting for the user to input a valid command. Eachofthesefunctionalitiesplaysanimportantroleinthe overallfunctioningofthesystem.
ThefollowingtasksareperformedbytheVoiceAssistant:
ď‚· Launching applications, setting reminders, creatingcalendarevents,sendingmessages,etc.
ď‚· Searches anything from Google and tells the required content. If asked 'Google search' the

International Research Journal of Engineering and Technology (IRJET) e-ISSN:2395-0056
Volume: 11 Issue: 04 | Apr 2024 www.irjet.net p-ISSN:2395-0072
assistant searches the content asked from Google andopenstherequiredcontentinthebrowser.
ď‚· Tellstheaccurateweatherofthelocationtheuser asks for. When asked for 'current weather in' the assistant tells the exact weather of the desired location of both maximum and minimum in degreesCelsius.
ď‚· Takesascreenshotofthedisplay.Whenaskedfor "capture", "capture my screen", "my screen", "screenshot", or "take screenshot", the assistant capturesthedisplaytheuserisusingandstoresit inthepathspecified.
 It sends a mail to the username specified by the user. When told “send mail”, the assistant asks to whom the mail has to be sent and it will send a mailaccordingtothat.
ď‚· Can shut down or restart the system by just user commandetc
Login through face recognition and activation of the assistant:





In summary, making the Voice Assistant app for desktops was a big effort to make computer use better with new tech. Using Electron JS and Python, the project made a voice assistant that can do voice, face, and emotion recognition, control system apps, do basic tasks, and support artificial intelligence. By following a plan that involved finding needs, doing tech research, designing, making, testing, and writing stuff down, the project did what it set out to do by giving users a smooth and easy time. In the future, the Voice Assistant application has vast potential for further advancements and applications across multiple domains. It could

International Research Journal of Engineering and Technology (IRJET) e-ISSN:2395-0056
Volume: 11 Issue: 04 | Apr 2024 www.irjet.net p-ISSN:2395-0072
understand language better, do more things, and work withnewtech.Overall,theVoiceHelperprojectisabig step forward in how people and computers work together, making it easier and more personal to use computers.
WewouldliketosincerelythankDr.MahendraPawar,our project guide, and the rest of the computer office's teaching team for their significant suggestions, encouragement, and support during this research. Their knowledge and perceptions have been crucial in determiningthecourseandextentofthisundertaking.We alsoacknowledgetheDepartmentHead,Dr.RaisMulla,for his unwavering encouragement and assistance. His leadershiphasservedasaninspirationtous.Wealsolike to thank our peers and colleagues for their contributions, as they have offered insightful criticism and recommendations. Their advice has substantially improvedourjob.
[1] Subhash S, Prajwal N Srivatsa, Siddesh S, Ullas A, & SantoshB“ArtificialIntelligence-basedVoic-Assistant” IEEE2020.
[2] Ms. Preethi G, Mr. Thiruppugal, Mr. Abhishek, & Mr. Vishwas D A “Voice Assistant using Artificial Intelligence”IJERT2022.
[3] G Rushivardhan, & Mrs. K Santoshi “Virtual Assistant usingNLPTechniques”IJCRT2022.
[4] VetonKepuska,&GamalBohouta“Next-Generationof Virtual Personal Assistants (Microsoft Cortana, Apple Siri,AmazonAlexa,andGoogleHome)”IEEE2018.
[5] G. Bohouta and V. Z Kepuska “Improving Wake-upWordandGeneralSpeechRecognitionSystems”.IEEE 2017 15th Intl Conf on Dependable, Autonomic and Secure Computing, 15th Intl Conf on Pervasive Intelligence and Computing, 3rd Intl Conf on Big Data Intelligence and Computing and Cyber Science and TechnologyCongress.
[6] Ajay Kumar Sahul, Shivani Dubey, Ashish Kumar Jha, Ritik Bhargava, Priyanshu Priya, Rupa Kumari “Voice AssistantUsingArtificialIntelligence”
[7] Nallamothu M., & Mukkamala R. “A study on Speech Recognition and Desktop Assistant using Python” Journal of Emerging Technologies and Innovative Research2019.
[8] A N Bhoomika Chowdary, Lavanya M, Darshan S, Deepthi Andani, & Mrs. Jayasudha BSK “A Literature SurveyonVoiceAssistant”IJRASET2022.
[9] Faruk Lawal Ibrahim Dutsinma, Debajyoti Pal, Suree Funikul, & Jonathan H. Chan “A Systematic Review of Voice Assistant Usability: An ISO 9241-11 Approach” 2022.
[10] S. Springenberg, M. Moberg, & O. Viikki, “Intelligent Personal Assistants” Speech Technology Seminar, InstituteofComputerScienceHamburg,2016.
[11] V.Kukade,RuchitaG.Fengse,KiranD.Rodge,SiddhiP. Ransing, & Vina M. Lomte, “Virtual Personal Assistant for the Blind”, International Journal of Computer Science and Technology, Volume 9, Issue 4, OctoberDecember2018.
[12] Ritik Porwal, Ujjawal Tomar, Vishakha Dubey, Asst. Prof. Akshita Mishra, Asst. Prof. Gourav Mandloi “VoiceAssistant”ISSN2021.