
International Research Journal of Engineering and Technology (IRJET) e-ISSN: 2395-0056
Volume: 11 Issue: 04 | Apr 2024 www.irjet.net p-ISSN: 2395-0072
![]()

International Research Journal of Engineering and Technology (IRJET) e-ISSN: 2395-0056
Volume: 11 Issue: 04 | Apr 2024 www.irjet.net p-ISSN: 2395-0072
Abhijit Arjun G1 , G Balamuruga Mohanraj2 , Cyril C3 , Roopashree A4, Varadaraj H5
1Abhijit Arjun G, Department of Mechatronics Engineering, Sri Manakula Vinayagar Engineering College, Madagadipet, Puducherry, India
2G Balamuruga Mohanraj, Professor and Head, Department of Mechatronics Engineering, Sri Manakula Vinayagar Engineering College, Madagadipet, Puducherry, India
3Cyril C, Department of Mechatronics Engineering, Sri Manakula Vinayagar Engineering College, Madagadipet, Puducherry, India
4Roopashree A, Department of Mechatronics Engineering, Sri Manakula Vinayagar Engineering College, Madagadipet, Puducherry, India
5Varadaraj H, Department of Mechatronics Engineering, Sri Manakula Vinayagar Engineering College, Madagadipet, Puducherry, India
Abstract - This project aims to develop a communicationaid system tailored to the diverse needs of individuals with disabilities, fostering inclusivity and independence in their daily lives. People with disabilities often face challenges in expressing themselves, hindering their abilitytocommunicate their feelings effectively. Flex sensor-basedgesturerecognition involves using flex sensors, which are resistive devices that change their resistance based on the degree of bending. These sensors are commonly used to detect andmeasurethebending of fingers to derive the degree of the bend of a finger and produce a pattern to recognize and provide the required message.
Key Words: Flex Sensor, Degree, Resistance, Gestures, Pattern,Message.
1.INTRODUCTION
Thisprojectaimstointegratethefunctionalityofthe flexsensortohelpthepeoplewhocannotspeak.Thisproject aims to overcome their disability to speak and help them leadanormallife.So,theycanconveytheirfeelingswithout anydifficulty.
AFlexsensorisasensorwhichisusedtomeasure theamountofdeflectionorbending.The resistanceofthe flex sensor increases with the amount of deflection. The carbonsurfaceisarrangedonaplasticstrip,asthisstripis bent then the sensor’s resistance will be changed. The distancebetweentheconductivematerialsarewidenedso thattheresistancehasincreasedduetotheunavailabilityof conductive particles. Its varying resistance is directly proportional to the deflection on the sensor. This sensor worksonthebendingstripprinciplemeaningwheneverthe stripisbentthenitsresistancewillbechanged.Thiscanbe measured with the help of any controller. The Voltage Dividerrulecanbeappliedtofindtheresistanceacrossthe sensorafterthedeflection.Usually,Voltagecanbemeasured paralleltoacomponent.Inordertofindthevoltageacross
the flex sensor, the circuit is divided to find a parallel terminal to measure the voltage. That can be used to computetheresistanceacrossthesensor.Andthemeasured valuesaremappedtotheirsimilaranglevaluestoobtainthe degreesofdeflection.
Inthisproject,weaimtohelpthespeechimpaired peopletocommunicateandexpresstheirfeelings,thoughts and opinions freely like other humans, that can be understood by the other humans as well. The degrees of deflectionoftheflexsensorscanbeusedtoformapattern, representingasignlanguagepattern.Variouspatternsare trainedtounderstandthesignsusedbythespeechimpaired personandprovideaccuratefeedback.So,theycanbeused not only on international sign language, on local sign languageaswell.Thiswillimprovethecompatibilityofthe wearerwiththealgorithm, sobetterunderstandingofthe patternscanbeachievedandaccurateoutputsareprovided.
Machine Learning algorithms are employed to increasetheeffectivenessofthealgorithm.Severalpatterns are recognized and they are studied to find the most matchingpatternwhichissimilartothepredefinedpatterns. Theaccuracycanbeimprovedbyprovidingmultipleinputs totrainthealgorithm.
Thealgorithmwhichweareusingprovidesoutputbased on the most matching pattern that could be formed. Predefinedpatternsarealreadystoredinthedatabase.When a pattern which exactly matches with the predefined patterns,thentheoutputisprovided.
Signlanguagepatternidentificationplaysacrucial role in bridging communication gaps between individuals withhearingimpairments.Flexsensortechnologyprovides

International Research Journal of Engineering and Technology (IRJET) e-ISSN: 2395-0056
Volume: 11 Issue: 04 | Apr 2024 www.irjet.net p-ISSN: 2395-0072
assist in developing sign language recognition systems by capturinghandmovementsandgestures.
2.1. Flex Sensors:
Sign language recognition aims to interpret hand movements,gestures,andexpressionstotranslatetheminto understandable language or text. Flex sensor technology, which detects changes in resistance based on bending, is usedtorecognizethesignlanguagepatterns.

2.2. Sensor Placement and Configuration:
We need to identify and recognize the patterns whichareperformedbythehandwiththemovementofthe fingers.So,placingthemonthefingerwouldbeideal.

2.3. Arduino:
In this project, an Arduino is used as a microcontroller. It provides ease of use with the libraries providedwithinthesystem.WehaveusedtheTalkielibrary for text to speech conversion. It generates speech from a fixedvocabulary.

2.4. Machine Learning Algorithms:
Machinelearningalgorithmsplayacentralroleinclassifying sign language patterns based on pre-defined inputs It analysesthesignandrectifiestheerrors.
2.5. Performance Evaluation:
Performance evaluation is critical for understanding the effectiveness of sign language recognition algorithm. Common metrics include accuracy, precision, recall, F1 score,etc,.
2.6. Vocal Output:
A speaker with an amplifier circuit is provided to producetheoutputintheformofsound

Figure 4 - ASpeakermodulewiththeamplifiercircuitto produceoutput.

International Research Journal of Engineering and Technology (IRJET) e-ISSN: 2395-0056
Volume: 11 Issue: 04 | Apr 2024 www.irjet.net p-ISSN: 2395-0072
2.7. Future Directions:
Future research directions in this field will be focused towardsthealgorithmrefinementandmoreprecisemeans ofdatareceptionandprocessing
2.8. Conclusion:
Inconclusion,signlanguagepatternidentificationusingflex sensor technology holds potential for enhancing communication accessibility for individuals with hearing impairments. Continued research on this topic will help themleadanormallife.
Thefollowingaretheresearchobjectives,whichthe team hasframedinordertoconductthestudy.
ï‚· Facilitatecommunicationandexpression.
ï‚· Fosteringhumanconnection.
ï‚· Improvinghumaninteraction.
ï‚· Breakingdownbarrierstoemployment.
ï‚· Catalyzingfurtherresearchanddevelopment.
ï‚· Improvingeducationalopportunities.
In our research on communication aid using flex sensor technology, we systematically processed the architectureoftheprojecttobecompactandweightless.The flexsensorissobrittle,sotheencapsulationofthesensorsis socrucial.Weusedasetofpredefinedpatterns.Thedataset waspartitionedintotrainandtestsetsusingafunction,with 70% allocated for training and the remaining 30% for temporary data. This temporary data was further divided intoa40%validationsetanda60%testingset,allundera fixed random state of 42 for consistency. This approach ensuresaneffectiveevaluationofmachinelearningmodels, providing a solid foundation for learning, tuning, and assessingperformancewithreproducibleresults.TheKNN model wasemployedinthe classificationphasetopredict patternwhichismadebytheuser.Themodel'seffectiveness wasevaluatedthoroughly,comparingitsperformancewith previously defined models. This approach ensures robust training, validation, and assessment, contributing to the reliabilityofthealgorithm.
In order to conduct this particular research, the team has collected data from secondary sources of data collection.Thesecondarysourcesofdatacollectioninclude onlinejournals,scholarlyarticlesfromscholarsandonline brochures. The secondary sources of data are used as a reference as it helped the team to collect data at large volumes on the particular research topic. An algorithm is providedtounderstandthepatternsformedbythesensors.
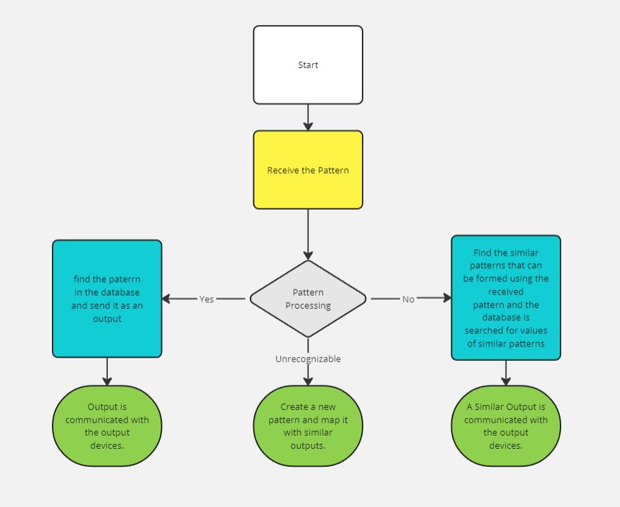
Thealgorithmalreadyhasasetofpredefinedvalues totrainthealgorithm.Ifthepatternformedbythesensors aresimilartoaparticularvalue,thenanoutputisprovided. Butifthevaluesthatdidn’tmatch,thecontrollersearches forthesimilarvaluesandseesifitcanmapthepatternto any available data in the controller. If a pattern which is totallyunrecognizableisidentified,thencontrollermayread the new pattern and try to develop a similar output by comparingitwiththeotheroutputswhicharealreadyused intrainingthealgorithm.

Initially,duringthetimeofreceptionofapattern, thealgorithm,firstofall,itchecksifitmatcheswithanyof thepre-definedpatterns.Ifnot,thenitfindsasetofafew patternswhichmatchesaccordingtoit.Itisarrangedina way that the most matching will be at top and the least matchingwillbeatbottom.Thosepatternsalongwiththe receivedpatternaresenttoafunctioninwhichthepatterns arecomparedwiththehelpofthealgorithmtocheckwhich pattern matches more with the received pattern. The resultedpatternsareagainsenttothesamefunctiontofilter thebestpattern.Theaccuracycanbeincreasedbyiterating thepatternsmultipletimesuntilwefindthemostacceptable solution.

International Research Journal of Engineering and Technology (IRJET) e-ISSN: 2395-0056
Volume: 11 Issue: 04 | Apr 2024 www.irjet.net p-ISSN: 2395-0072

6. ANALYZING THE EFFECTIVENESS OF THE ALGORITHM
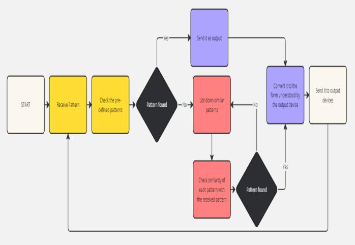
Inthisstudy,we'vedevelopedanalgorithmtohelp convert hand signs into speech. Using advanced pattern recognitiontechniques,ouralgorithmanalyzeshandsigns using machine learning models and algorithms, achieving highaccuracy.Throughtestingandtraining,we'verefined the algorithm's ability to recognize patterns in hand gestures.Oncethehandsignsareidentified,thealgorithm produces speech output with high accuracy. To handle errorsintherecognitionprocessandpatternformation,the algorithm includes an error detection and correction mechanism. This mechanism identifies and fixes errors in realtime,ensuringthespeechoutputremainsaccurateeven in challenging conditions. Additionally, the algorithm analyzesanyerrorsencounteredduringrecognition,using thisinformationtocontinuallyenhanceitsperformance.In summary, our project provides a reliable solution for convertinghandsignsintospeechaccuratelyandreliably.

The algorithm receives the pattern as input and checks for similar patterns, then it marks a few similar patterns according to the dataset in the database. If the patternexactlymatchesthepatterninthedatabase,thenthe corresponding message is sent as an output. If not, the similar patterns are taken into account, then they are compared to obtain the most similar output. The above graphshowsthat,ithastakenaccountoftwopatternsata single time, and then the mapping of those prevoiusly enteredvaluesareprovided.Ifthecurrentlyenteredvalues fallsnearthesetofpatternswhichhasthemostoccurance aroundit,thenitischosenastheoutput.

Graph 2 – TheStarcoordinatedepictsthenewlyreceived pattern
AsitcanbeseenfromGraph2,itimpliesthatithas recorded a new instance of a pattern, that is under recognition bythealgorithm.Thealgorithmconsiders the newlyrecordedpatternasanunknownpattern.Thatwillbe under the recognition process. Then, it compares several patternswithsimilaritytothecurrentlyunknownpattern. Then,thealgorithmchoosesafewpatternstocomparewith the unknown pattern. The values of the algorithms are mapped and the unknown pattern is found using the Knearestneighborsalgorithm.Alongwiththenewlystudied pattern,thehistoryofreceivedsimilarpatternsalsostored.
There are pre-defined gestures in every sign languagesystem.So,theprobabilityoftheoccurrenceofthe error while producing the gesture is high. The algorithm handlesitbyfindingthemostpossiblegesturecouldhave made compared to the received gesture. So, the error is automaticallyrectifiedandacorrectoutputisprovided.It could be found by comparing the two gestures. If the similarityisabove80%thenthegestureisacceptableasa

International Research Journal of Engineering and Technology (IRJET) e-ISSN: 2395-0056
Volume: 11 Issue: 04 | Apr 2024 www.irjet.net p-ISSN: 2395-0072
correctgesture.Ifitislessthan80%,thenanothergesture whichisevenmoresimilariscompared.
Flex sensors are the type of sensors which can changeitsresistancewhenitissubjectedtodeflection.This is achieved by the arrangement of the conductive strips. Whenthesensorisbent,theconductivestripiselongated, leading to the increase in the distance between those conductiveparticles,thusincreasingresistance.Thevalue received from the flex sensor is based on the parallel resistanceusedwhiledividingthevoltage.Itprovidesaraw valuethatcanbemappedtovalueintermsofdegrees.The flex sensor can only be bent in a single direction. If it is subjectedtobendingontheotherdirection,theconductive layer may rupture and the resistance values change, disruptingthepredefinedvaluesandthefunctionalityofthe project.Aswehaveincludedamachinelearningalgorithm,it is easy for us to understand the change in the resistance values,so,theerrorscanberectified.Theerrorsduetothe changeintheresistancevaluesareconsideredastheerrors producedbythewearer.Sincethewearerareexpectedto producemoreerrors.
9. ADVANTAGES AND DISADVANTAGES OF THE FLEX SENSOR
Table 1
Advantages Disadvantages
Simple interfacing of the sensorwiththecontroller
Derivation of the value is easy and requires less processing
The derived values don’t require any complex libraries to be converted intoadegree.
Subjected to permanent deformation
Difficulty in acquiring a specificvalue
Canonlybebentononeside, bending on the other side crushestheconductivestrip
Thevaluesarereceivedforeachfingerandcanbederivedas a string to identify patterns. Each pattern is included in a dictionaryoralibrary.Thedictionaryisusedtosearchfor thepre-definedvalues,orsimilarpatterns.Anewvalueis addedwhenthepatternarrivedcannotbefound.
Table 2
Table 3
Thevaluesaredepictedwiththeactualbendneededtobe producedbythefinger.

havingnobend


International Research Journal of Engineering and Technology (IRJET) e-ISSN: 2395-0056
Volume: 11 Issue: 04 | Apr 2024 www.irjet.net p-ISSN: 2395-0072



The valueswill beacquired asa stringvalueand they are pairedupwithrelevantwordsorsentences.Astructureis usedtodefineakey-valuepairsofdata.Forexample,
11112-Hello
55555–Hold
51555–Point/One
55555,51111–Anger
Where, each number in the string represents the levelofbendingofthefinger.
Thecalibrationandpersonalizationaremadeeasy withthehelpofthealgorithm.Noteveryonewillproducethe same sign with the exact gesture. There will be minimal deviationsintheproductionofthehandsign.Thealgorithm analyzes it by considering it as an errored gesture and rectifies it. So, the gesture provided will be read by the algorithmandlearnstheerroredgestureandprovidesthe correctoutput.Theprobabilityofproducingawrongoutput dependsuponthesensitivityofthesensoranditwilllaterbe rectified by the machine learning algorithm. This method calibrates the system automatically providing ease of use. Furtherdevelopmentincludescustomcreationofalibrary thatincludeslocalsignlanguagesandgestures.Userdefined gestureswillbeintroducedinfutureupdates.
Preliminaryresultsdemonstratethefeasibilityand effectivenessoftheSLPIsysteminaccuratelyidentifyingand interpreting sign language patterns using flex sensor technology.Thesystemachieveshighclassificationaccuracy and real-time performance, enabling seamless communication between individuals proficient in sign language and those unfamiliar with it. User feedback and usability testing provide valuable insights for further refinementandoptimizationoftheSignLanguagePattern Identifiersystem.
Theprojectwillfurtherbeimprovedtoreplacethe flex sensor with even better alternatives with lesser drawbacks. Since, the flex sensor’s conductive layer may deteriorateovertime.So,thisprojectneedsimprovementin datareceptionareas.

International Research Journal of Engineering and Technology (IRJET) e-ISSN: 2395-0056
Volume: 11 Issue: 04 | Apr 2024 www.irjet.net p-ISSN: 2395-0072
Thispaperdescribedthedesignofflexsensorbasedpattern recognition system to aid audibly struggling people. The developeddeviceiscouldreadallthegesturesandpatterns ofeveryfinger.Thereadgesturesarestoredinastring.And identified, the sentences that are needed to be sent to the output device with the algorithm which is provided. It is identifiedthatthecablesmightdisturbthegesturesandthe accuracy could be reduced due to the rupture of the conductivelayer.Therefore,inthefuture,usageofwireswill be reduced and accuracy of the output is improved using machine learning algorithms to rectify errors caused by ruptureoftheconductivestrip.
[1] IgariS.andFukumuraN.(2016)RecognitionofJapanese SignLanguageWordsRepresentedbyBothArmsusing Multi-StreamHMMs.InProc.ofIMCIC-ICSIT,pp.157–162,2016.
[2] Bauer B. and Kraiss K. F. (2002) Video-Based Sign Recognition Using Self-Organizing Subunit. In Proc. of Int. Conf. on Pattern Recognition, vol. 2, pp. 434–437, 2002.
[3] JingqiuW.andTingZ.(2014)AnARM-BasedEmbedded Gesture Recognition System Using a Data Glove. The 26th Chinese Control and Decision Conference, pp. 1580–1584,2014.
[4]
[5] Ambar R. et al. (2018) Preliminary Design of a DualSensor Based Sign Language Translator Device. In: Ghazali R., Deris M., Nawi N., Abawajy J. (eds) Recent Advances on Soft Computing and Data Mining. SCDM 2018.AdvancesinIntelligentSystemsandComputing, Springer,Cham,vol700,pp.353–362