
International Research Journal of Engineering and Technology (IRJET) e-ISSN: 2395-0056
Volume: 11 Issue: 04 | Apr 2024 www.irjet.net p-ISSN: 2395-0072
![]()

International Research Journal of Engineering and Technology (IRJET) e-ISSN: 2395-0056
Volume: 11 Issue: 04 | Apr 2024 www.irjet.net p-ISSN: 2395-0072
Mr.VARAPRASADK.S.BM. Tech (Ph .D)
Asst Professor
Dept of Electrical & Electronic Engineering
Visakha institute of Eng.& tech. college, AP,India
BOMMIDI GOPALAKRISHNA
B-tech student
Dept of Electrical & Electronic Engineering
KATTA HEMANTH SWAMY
B-tech student
Dept of Electrical & Electronic Engineering
Visakha Institute of Eng.& tech. college, AP,India
SIRIGIRI GAYATHRI
B-tech student
Dept of Electrical & Electronic Engineering Visakha Institute of Eng.& tech. college,AP,India
Visakha Institute of Eng.& tech. college, AP, India
MULAGAPAKA DILLESWAR RAO
B-tech student
Dept of Electrical & Electronic Engineering
Visakha Institute of Eng.& tech. college, AP ,India ***
ABSTRACT: As the technology is growing immensely in recent years. several extemporizations have been made for safer and greener planet electric vehicles have emerged as transformative force in the automotive industry, driven by environmental concerns innovations. By creating mathematical model. comprehensive an electric vehicle encompassing it’s of various components such as the battery electricmotor,powerelectronicsandvehiclebodyandvarious controllers. Cost optimization is achieved through the examination of different aspects of EV production which is a major contributor to overall cost. The project identifies strategies to reduce and production costs. Electric Vehicle revolution by utilizing advanced modelling and simulation methods. By optimizing both cost and range consideration through a multidimension analysis. The electrical vehicle contributing to a sustainable and a eco-friendly transportationtofuture.
Electric vehicles (EVs) represent a groundbreaking innovationintheautomotiveindustry,offeringasustainable and eco-friendly alternative to traditional gasoline and diesel-poweredvehicles.Thesevehiclesaredesigned Asthe world shifts towards a more sustainable and environmentally responsible future, electric vehicles are playing a pivotal role in shaping the way we move and interact with transportation. This introduction only scratches the surface of the exciting and rapidly evolving worldofelectricvehicles,whicharepoisedtodriveusintoa cleaner,moreefficient,andinnovativeeraofmobilitytorun onelectricitystoredinrechargeablebatteries,makingthem a significant departure from the conventional internal combustionenginevehiclesthatrelyonfossilfuels.
EVscomeinvariousforms,fromfullyelectriccarslikethe TeslaModel3toplug-inhybridelectricvehicles(PHEVs)like theToyotaPrius,whichcombinebothelectricandgasoline power.Theadventofelectricvehicleshasbeendrivenbythe urgentneedtoreducegreenhousegasemissions,combatair pollution,anddecreaseourdependenceonfinitefossilfuels. This transition toward electrification has transformed the automotivelandscape,spurringtechnologicaladvancements in battery technology, electric drive trains, and charging infrastructure.
Keybenefitsofelectricvehiclesincludereducedemissions, lower operating costs, quieter and smooth rides, and the potential for energy independence. Governments and organizationsworldwidearepromotingtheadoptionofEVs through incentives, infrastructure development, and researchintonext-generationEVtechnologies.
Environmentally responsible future, electric vehicles are playing a pivotal role in shaping the way we move and interact with transportation. This introduction only scratches the surface of the exciting and rapidly evolving worldofelectricvehicles,whicharepoisedtodriveusintoa cleaner,moreefficient,andinnovativeeraofmobility
The working principle of electric vehicle inwhich the emotor gets energy from a controller whichcollectsthe power from a battery. The e-vehicle works on an electric principle. Batterypackprovidesthepower totheelectric motor.Therefore,e-motoruses the energy receivedfrom the rechargeable battery to rotate the transmission system,thereby,wheelsrotate.controllerhowmuchpower istobe deliveredto theelectricmotor.

International Research Journal of Engineering and Technology (IRJET) e-ISSN: 2395-0056
Volume: 11 Issue: 04 | Apr 2024 www.irjet.net p-ISSN: 2395-0072

Battery is used to switch the DC motor. The battery is connected to the motor through a power converter to providecontrolaction.Thepowerconverterchanges

2.PROPOSED WORK AND SIMULINK MODEL
2.1 Introduction
A simulation refers to the process of creating virtual representations of real-world systems or phenomena. Throughsimulation,thesesystemscanbeanalyzed,studied, andmanipulatedina controlledenvironment.Thisallows researchers,engineers,andpractitionerstoexplorevarious scenarios,testhypotheses,andmakepredictionswithoutthe need for costly or time-consuming physical experiments. Simulation serves as a powerful tool for understanding complex systems, optimizing processes, and making informed decisions across a wide range of fields, from engineeringandsciencetoeconomicsandhealthcare.
2.2
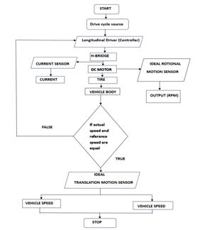
Theflowchartoftheelectricvehiclemodellingisshownin Figure 5.1. The drive cycle source consists of throttle and brake pedal input. The longitudinal driver controller receives the input from the drive cycle source. The driver controllerhasthreeinput,namely,referencespeed,velocity feedback, and grade and three output ports, namely info,
acceleration, deceleration. The output from the driver controllerisgiventoH-bridgeviaSimulinktophysicalsignal converter and controlled PWM voltage. The pulse width givenforactivationisfivevolts.TheH-Bridge
thevoltageappliedtothemotor.DCmotorisconnectedto theaxleofthevehicle.Thevehiclebodyconsistsofvelocity, hub,wind,beta,NR,andNF.Rearwheelsofthevehicleare connectedtothenormalrearforceofthevehiclebody.The frontwheelsofthevehicleareconnectedtothenormalfront forceofthevehiclebody.Hubofthewheelsisconnectedto thatofthevehiclebody.
Thus, the driver controller is required to track the actual speed of the vehicle for matching drive cycle input. It compares the reference speed with actual speed and calculates the error. The controller used is a Proportional Integralcontroller.
If the error is positive, then there will be acceleration.
Iftheerrorisnegative,decelerationactionwillbe takeninthevehicle.


International Research Journal of Engineering and Technology (IRJET) e-ISSN: 2395-0056
Volume: 11 Issue: 04 | Apr 2024 www.irjet.net p-ISSN: 2395-0072
3.1:SIMULATION RESULTS:
Thesimulationofelectricvehiclemodellingisshownin is poweredinternally.The


Thefunctioningoftheelectricvehiclemodellingisplugged intoachargepointfortakingelectricityfromthegridandis storedinrechargeablebatteriestopoweranelectricmotor whichturnsthewheel.Thedesignconsistsofbothelectrical andmechanicalsystems.
Thepowerconverterisusedtoconverttheenergyfromthe battery to an ideal level as required by the motor. The converter is a bidirectional which helps in taking regenerative energy back to battery, thereby providing chargingduringdecelerationofthevehicle.Thevehiclebody consistsofthebodyofvehiclewithwheelsconnectedtothe motor through a transmission system. As per the load requirement, the motor takes thepowerfromthe battery with the help of the controller and provides proportional control signals. The control signals are produced with the helpofafeedbackfromthevehicle.Thedrivecyclesourceis takenareferencedrivingpatterntakenforthesimulation.
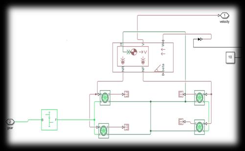
Figure.5.4showsthesimulationofthedrivetrainsystemof the vehicle. The component group delivering power for driving vehicle corresponds to the vehicle. It consists of a vehicle frame and a drive wheel. The model is developed withafour-wheel-drivesystem.Atthefrontandrear,two wheelsareplaced.Adrivewheelisavehicle'swheel,which transmitsforceandtransformstorqueastractiveforcefrom tirestoroad,causingvehicletomoveforward.
Theoutputspeedchangeswithrespecttotheinputsignal. Drive cycle source is given as an input to the longitudinal driver
controller. The proportional-integral controller is used to trackthesignalfromthedrivecyclesource.ThevaluesofPl controllerareKp=100;Ki=50;.Theoutputspeedincreases ifthereisanincreaseininputandviceversa.
ThemotorRPMofthevehicle.ThenumberoftimestheDC motor'sshaftcompletesafullspincycle(whenshaftturnsa full360°)perminuteistheratedoperatingspeedofmotor. Ideal Rotational Motion Sensor is used to sense the rotationsofthemotor.
3.2:WAVEFORM:
Theoutputwaveforms



International Research Journal of Engineering and Technology (IRJET) e-ISSN: 2395-0056
1.Kaushik, S., 2019. Modeling and simulation of electric vehicle to optimize its cost and range. Int. J. Eng. Adv. Technol,8,pp.415-419.
2. Y Mastanamma, Dr M ArunaBharathi, "Electric Vehicle Mathematical Modelling and Simulation Using MATLABSimulink" IOSR Journal of Electrical and Electronics Engineering(IOSR-JEEE),Volume12,Issue4Ver.I(Jul.Aug. 2017),PP47-53
3.J.J.Eckert,L.C.A.Silva,E.S.Costa,F.M.Santiciolli,F.G. Dedini and F. C. Corrêa, "Electric vehicle drivetrain optimisation,"inIETElectricalSystemsinTransportation, vol.7,no.1,pp.32-40,32017.
4’Wang, Y., Lü, E., Lu, H., Zhang, N., & Zhou, X., "Comprehensivedesign and optimization of an electric vehiclepowertrainequippedwithatwo-speeddual-clutch
5. M. W. Salehen, P &Su'ait, Mohd&Razali, H &Sopian, Kamaruzzaman, "Battery management systems (BMS) optimization for electric vehicles (EVs) in Malaysia" AIP ConferenceProceedings,2017,pp1-7
6.TengkuMohd,TengkuAzman&Hassan,MohdKhair&aAziz, Wmk, "mathematical modelling and simulation of electric vehicleusingmatlab-simulink"researchgate,2014,pp1-10.
7.A.Bhatt,"PlanningandapplicationofElectricVehiclewith MATLAB®/Simulink®,"IEEEInternationalConferenceon Power Electronics, Drives and Energy Systems (PEDES), Trivandrum,2016,pp.1-6.
8.DavidMcDonald,"ElectricVehicleDriveSimulationwith MATLAB/Simulink" Proceedings of North-Central Section Conference Copyright American Society for Engineering Education,2012,pp.1-24.
9. N. Mutoh, Y. Miyamoto, T. Horigome and K. Takita, "Driving characteristics of an electric vehicle system with independentlydrivenfrontandrearwheels,"IECON'03.29th AnnualConferenceoftheIEEEIndustrialElectronicsSociety (IEEECat.No.03CH37468),Roanoke,VA,USA,2003,pp.931938vol.1.
10.J.Kang,J.YooandK.Yi,"DrivingControlAlgorithmfor Maneuverability,LateralStability,andRolloverPrevention of4WDElectricVehiclesWithIndependentlyDrivenFront and Rear Wheels," in IEEE Transactions on Vehicular Technology,vol.60,no.7,pp.2987-3001,Sept.2011.
11.X.YuanandJ.Wang,"TorqueDistributionStrategyfora Front- and Rear-Wheel-Driven Electric Vehicle," in IEEE Transactions on Vehicular Technology, vol. 61, no. 8, pp. 3365-3374,Oct.2012.
12.T.HofmanandC.H.Dai,"Energyefficiencyanalysisand comparison of transmission technologies for an electric vehicle," 2010 11IEEE Vehicle Power and Propulsion Conference, Lille, 2010, pp. 1-6. 12. 13.JiankunPeng, HongwenHeandNenglianFeng,"SimulationResearchonan Electric Vehicle Chassis System Based on a CollaborativeControlSystem"Energies2013,6,312-328.
13. R. Das, K. Thirugnanam, P. Kumar, R. Lavudiya and M. Singh,"MathematicalModelingforEconomicEvaluationof Electric Vehicle to Smart Grid Interaction," in IEEE TransactionsonSmartGrid,vol.5,no.2,pp.712-721,March 2014
Volume: 11 Issue: 04 | Apr 2024 www.irjet.net p-ISSN: 2395-0072 © 2024, IRJET | Impact Factor value: 8.226 | ISO 9001:2008