
Volume: 11 Issue: 04 | Apr 2024 www.irjet.net
International Research Journal of Engineering and Technology (IRJET) e-ISSN: 2395-0056 p-ISSN: 2395-0072
![]()

Volume: 11 Issue: 04 | Apr 2024 www.irjet.net
International Research Journal of Engineering and Technology (IRJET) e-ISSN: 2395-0056 p-ISSN: 2395-0072
Prof. Sneha Sankhe1 , Kaustubh Vaze2 , Shubham Gharat3 , Arif siddiqui4
1 Professor, Dept. of IT Engineering, Theem College of Engineering, Maharashtra, India
2 U.G. Student, Dept. of IT Engineering, Theem College of Engineering, Maharashtra, India
3 U.G. Student, Dept. of IT Engineering, Theem College of Engineering, Maharashtra, India
3 U.G. Student, Dept. of IT Engineering, Theem College of Engineering, Maharashtra, India
Abstract - In recent years, the field of educational technology has experienced remarkable advancements. Schools and universities have been embracing online platforms to better cater to their studentsneeds, and artificial intelligence-driven proctoring solutions have become increasingly prevalent. These AI proctoring systems (OPS) leverage digital tools to ensure the integrity of examinations. The abstract of the online exam proctoring system project presents an innovativeweb-based solution for secure and fair remote examinations. This system allows candidates to register, log in, and complete exams while being continuously monitored by an AI-based proctoring system. The system integrates modules for face recognition, object detection employing advanced algorithms such as CNN and YOLO. In the event of any cheating attempts, the system promptly alerts administrators, captures photos and timestamps asevidence This project addresses the pressing need for maintaining academic integrity in online assessments, providing a comprehensive and reliable solution for educators and instutions.The face recognition module utilizes deep learning to enhance identity verification, while object detection ensures a cheat-resistant environment. With real- time movement analysis powered by advanced algorithms like CNN and YOLO, the system remains vigilant throughout the examination duration. The commitment to transparency is evident through instant alerts, thorough evidence capture, and personalized reports, fostering a sense of trust
Key Words: Yolo, CNN.
The AI-based proctoring system developed using html, css, javascript,Python,Django,andSQLite,incorporatesstate-ofthe-art algorithms such as Convolutional Neural Networks (CNN) and YOLO (You Only Look Once) to ensure a robust and effective monitoring solution for online exams. This system leverages the power of artificial intelligence to monitorandanalyzestudentbehaviorduring exams,witha particular focus on detecting irregularities and maintaining exam integrity. By integrating Django for web application development and SQLite for database management, the systemprovidesauser-friendlyandsecureplatformforboth students and exam administrators. With the application of
CNNandYOLOalgorithms,thesystem excels inreal-timeface detection, object recognition, and posture assessment, ensuring that online exams are conducted with the utmost
integrity and fairness. This system is designed to ensure the security and integrity of online exams, creating a robust framework for the examinationprocess. The core structure ofthis system consists of an exam portal, which serves as the platform for candidates to take their exams. Administrators and professors hold thepower to generate and manage questions, ensuring the academic quality of the assessments.
During the exam, the system continuously monitors candidates via their webcam. When suspicious activities are detected,suchasafailureinfacerecognitionorthepresence of unauthorized objects, warning alerts are generated. The system takes action by capturing photos of the candidate along with a timestamp, creating a record of any violations. Afterthreealerts,thesystemautomaticallylogsthecandidate out,thereby terminatingtheirparticipationinthe exam. The photos and timestamps are sent to the proctoring system administrator for further investigation. The final component of this system is the generation of personalized reports for each candidate. The final component of this system is the capture and documentation of violations during the exam. These violations are recorded through photographs, providingclearevidenceofanyinfractions.
The COVID-19 pandemic has provided students more opportunities to learn and improve themselves at their own pace.Onlineproctoringservices(partofassessment)arealso on the rise, and AI-based proctoring systems (henceforth called as AIPS) have taken the market by storm. Online proctoring systems (henceforth called as OPS), in general, makes use of online tools to maintain the sanctity of the examination While most of this software uses various modules, the sensitive information they collect raises concerns among the student community. There are various psychological, cultural andtechnological parameters need to be considered while developingAIPS.

International Research Journal of Engineering and Technology (IRJET) e-ISSN: 2395-0056 p-ISSN: 2395-0072
Volume: 11 Issue: 04 | Apr 2024 www.irjet.net
these Online Proctoringtechnologies outweigh their risks. Themostreasonableconclusionwecanreachinthepresent isthattheethicaljustifcationofthesetechnologiesandtheir various capabilitiesrequires us to rigorously ensure that a balance is struck between the concerns with the possible benefts to the best of our abilities. To the best of our knowledge, there is no such analysison AIPS and OPS. Our work further addresses the issues in AIPS in human and technologicalaspect
Good Proctor or “Big Brother”? Ethics of Online Exam Supervision Technologies. Authors: Simon Coghlan, Tim Miller, Jeannie Paterson Online exam supervision technologieshaverecentlygeneratedsignifcantcontroversy and concern. Their use is now booming due to growing demand for online courses and for of-campus assessment options amid COVID-19 lockdowns. Online proctoring technologies purport to efectively oversee students sitting online exams by using artifcial intelligence (AI) systems supplementedbyhumaninvigilators.
An automated online proctoring system using attentive-net to assess student mischievous behavior. Authors: Tejaswi Potluri,VenkatramaphanikumarS,VenkataKrishnaKishore In recent years, the pandemic situation has forced the educationsystemtoshiftfromtraditionalteachingtoonline teachingorblendedlearning.Theabilitytomonitor remote online examinations efficiently is a limiting factor to the scalabilityofthisstageofonlineevaluationintheeducation system. Human Proctoring is the most used common approach by either asking learners to take a test in the examination centers or by monitoring visually asking learnerstoswitchontheircamera.
3. SYSTEM ARCHITECTURE
The system architecture for the AI proctoring platform is structured as a web-based solution for candidate registration and exam management. The web portal, constructed with HTML, CSS, and JavaScript, facilitates user interaction,whiletheserver-sidefunctionalityishandledby Django, a Python-based web framework. Data management is maintained through a SQLite database. The core functionality involves real-time monitoring of candidates duringexamsusingAIalgorithmstodetectvariousformsof cheating, including plagiarism, unauthorized collaboration, oridentityfraud.
The design which is used to design the software related requirements. In this paper, complete system design is generatedandshowshowthemodules,submodulesand theflowofthedatabetweenthemaredoneandintegrated. It is very simple phase that shows the implementation process.
For any software project there are different kinds of requirements to be fulfilled in order to ensure smooth runningoftheprocesses.Clearlydefinedrequirementsare importantmarkersontheroadtoasuccessfulproject.They establishaformalagreementbetweenthecustomerandthe service provider that both are working towards the same goal.Thefollowingarethedifferentkindsofrequirementfor ourproject:
Table-1: Requirementsofoursystem
SoftwareRequirements
VisualStudioCode
HardwareRequirements
Windows11 orlatest version
Python 8 GBRAM
Intel coreprocessor i3
100GB freeHardDisk
The proposed system of an AI proctoring system platform designed to provide a secure and fair environment for candidatestaking exams remotelyvia a web portal.It enables candidatestoregisterandlogintotheexamportal,wherethe AI-based proctoring system takes over by continuously monitoring candidates throughout the examination. This advanced system incorporates modules for face recognition and object detection harnessing the power of CNN and YOLO algorithmstodetectandpreventcheating.Inthe event ofany violation, such as unauthorized collaboration or prohibited resources usage, the system promptly alerts administrators whilecapturingphotosandtimestampsasevidence.

Fig-1: ProposedSystemofoursystem

Volume: 11 Issue: 04 | Apr 2024 www.irjet.net
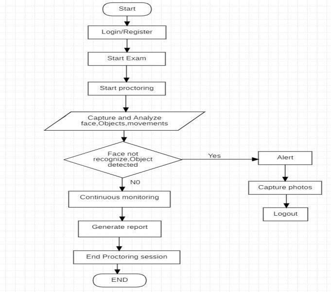
AI proctoring system illustrates the complete project lifecycle.Itcommenceswiththeproject'sinitiation,followed by the candidate logging in and initiating the exam. The proctoringsystemstartsmonitoring,andateachexamstage, it captures and analyzes the candidate's face, objects in the environment,andmovements.

After this, the system concludes the monitoring process and the exam. This flowchart presents a visual representation of the end-to-end process for maintaining exam integrity andreportingwithintheonlineexamproctoringsystem.
The implementation of an AI proctoring system incorporatingtheYOLO(YouOnlyLookOnce)algorithmfor object and person detection has yielded highly promising results. Through a combination of image capture and realtime monitoring, the system demonstrated exceptional proficiency in detecting objects and individuals. Moreover, the model was further fine-tuned to enhance its object detection capabilities. This advanced AI proctoring system not only ensures the comprehensive supervision of testing environments but also highlights the potential for further refinement and adaptability in future applications. The successful integration of YOLO technology underscores the system'spotential tosignificantlyimprovetheintegrity and security of online proctoring, representing a substantial advancement in the field of e-learning and examination monitoring
2395-0072


Fig4showhowanadmincanaccesstheexamsandupload thequestionandanswerandanyotherstudymaterial.

Fig 5 shows the how person is detected while he is appearingfortheexamandcapturedthephoto.


Fig-6: Personandcellphonedetection
Fig 6. Describes the result of student how is using the mobilephonewhileappearingfor theexam.
Inconclusion,ourAIproctoringsystemprojecthasreachedits completion, successfully integrating the examination system with proctoring capabilities. Through meticulous effort and innovation, we have achieved our goal of creating a comprehensive solution for maintaininghonesty during online exams. By leveraging advanced technologies like live object detectionandfacialrecognitionpoweredbytheYOLOalgorithm, we've ensured real-timemonitoring and accurate detection of suspicious behaviors. This milestone marks a significant advancement in online education, promising a secure and reliable testing environment for students and educators alike. Our integrated system offers a technologically advanced solution that combines the convenience of online exams with robust monitoring capabilities. With features such asreal-time monitoring, facial recognition, and behavior analysis, we've established a framework for upholding theintegrity of online assessments.WhileembracingthebenefitsofAIproctoring,it's essential toaddressconcernssurrounding privacy, algorithmic biases, and effectiveimplementation. Weremaincommitted to responsibleusage,strivingtostrikeabalancebetweensecurity and fairness to enhance theoverall user experience.Proctoring systems represent a promising tool for safeguarding academic integrity in online education. By efficiently detecting cheating behaviorsandensuringexamcredibility,theycontributetothe advancement of online learning. However, it's imperative to prioritize privacy rights and continuously evaluate and refine thesesystemstomitigatelimitationsandenhanceaccuracy.
e-ISSN: 2395-0056 p-ISSN: 2395-0072
We would like to express our sincere gratitude to all those who contributed to the successful completion of this project integrating advanced forecasting models into the Effective Communication System. First and foremost, we extend our deepest appreciation to our project supervisor Prof. Sneha sankhewhoseguidance,support,andinvaluableinsightshave been instrumental throughout the entire duration of this project. Their expertise and encouragement have been indispensable in steering us in the right direction and overcoming various challenges along the way. We are also immenselygratefultotheentireteaminvolvedintheproject, whose dedication, collaboration, and hard work have been vital in bringing this vision to fruition. Each team member's unique skills and contributions have played a crucial role in the development, implementation, and testing phases of the project.
[1] Aditya Nigam, Rhitvik Pasricha, Tarishi Singh, PrathameshChuriASystematicReviewOnAIbased ProctoringSystems:Past,PresentandFuture.
[2] Raghu Raman, Sairam ,Veena, Hardik Vachharajani, Prema Nedugandi Adoption of online Proctored examinations by university students during COVID 19:Innovationdiffusionstudy.
[3] Simon Coghlan , Tim Miller, Jennie Peterson Good Proctor or “Big Brother”? Ethics of online Exam SupervisionTechnologies.
[4] Tejaswi Potluri, Venkatrmaphanikumar , Venkata Krishna Kishore Anautomated Online Proctoring System using attentive-net to assess student mischievousbehavior.
[5] Hadian S. G. Asep, Yoanes Bandung , A Design of Continuous User Verification for online Exam ProctoringonM-Learning.