
International Research Journal of Engineering and Technology (IRJET) e-ISSN: 2395-0056
Volume: 11 Issue: 04 | Apr 2024 www.irjet.net p-ISSN: 2395-0072
![]()

International Research Journal of Engineering and Technology (IRJET) e-ISSN: 2395-0056
Volume: 11 Issue: 04 | Apr 2024 www.irjet.net p-ISSN: 2395-0072
Akansha Ghanghoria1 , Ranjit Tallin Vemavarapu2 , Darshana Nemane3 , Amita Raman4
123 Department of Computer Science And Engineering(Artificial Intelligence And Machine Learning), Saraswati College of Engineering, Kharghar, Maharashtra, India
4 Assistant Professor, Department of Computer Science And Engineering(Artificial Intelligence And Machine Learning), Saraswati College of Engineering, Kharghar, Maharashtra, India
Abstract – This research paper presents a smart and innovative approach to controlling a robot car using voice commands and Bluetooth technology. This project presents a groundbreaking smart robotic vehicle featuring dual control modes voice and Bluetooth. Users can seamlessly interact withandcontrolthevehicleusingvoicecommandsthroughan Androidapplication,eliminatingtheneedforhumanpresence in specific areas. The Bluetooth connectivity, facilitated by an HC-05 module, extends the operational range, and enhances user accessibility, providing a versatile and intuitive control interface. The hardware architecture revolves around a customizedArduino,servingasthecentralcontrolunitforthe vehicle'smotors.TheAndroidapplicationinterpretsbothvoice commands and Bluetooth inputs, enablingthe robotic vehicle to navigate autonomously. Concurrently, Ultrasonic sensor modules ensure effective obstacle detection and trigger automatic braking, contributing to the vehicle's safety and operational efficiency. In addition to voice and Bluetooth control, the robotic vehicle incorporates features such as Android compatibility and real-time location tracking facilitated by a GPS module. These augmentations enhance adaptability, making the vehicle suitable for a variety of applications. The obstacle avoidance capabilities further extenditsutility,especiallyinhazardousareasinaccessible to humans. The aim of this study is to develop a reliable and efficientvoiceandBluetoothcontrolsystemforenhanceduser interaction with robot cars. The methodology involves integrating an Arduino-based hardware platform with voice recognitionmodulesandBluetoothcommunicationmodules.A series of experiments were conducted to evaluate the performanceofthesystemintermsofresponsetime,accuracy of voice recognition, and reliability of Bluetooth communication.
This project represents a significant leap in robotics, harmoniously integrating voice and Bluetooth control for a smart robotic vehicle. The resulting system showcases adaptability, autonomy, and utility, making it well-suited for diverse scenarios.
Key Words: Voice control, Bluetooth control, Android, HC-05, Arduino, Ultrasonic sensor, GPS module, Obstacle avoidance, Robotics, Autonomous systems.
In the realm of robotics, the fusion of cutting-edge technologieshaspavedthewayforinnovativesolutionsthat redefine the capabilities of autonomous systems. This project marks a significant stride in this trajectory, introducingasmartroboticvehicledistinguishedbyitsdual controlparadigmvoiceandBluetooth.Theroboticvehicleis to accept the user voice command and perform the given usertaskandwithoutthehumanpresencespecificallyarea cancontroltherobotviauservoiceinput.Therobotcanbe operated through user voice input. It requires an android app to communicate via Bluetooth HC-05 module. The robotic vehicle can then sense objects with the help of an ultrasonic sensor module. For the hardware, customized Arduinowillgivecontroloverthemotorsthatareusedto runtheroboticvehicle.Ultrasonicsensorsinteractwiththe Arduino help in automatic braking of a vehicle on sudden obstacledetection.Obstacleavoidancerobotsarecurrently employedindangerousareaswherehumanscannotenter.It can easily recognize the voice. In this design, an android applicationwithamicrocontrollerisusedfortherequired task.Theconnectionbetweentheapplicationandtherobot isfacilitatedwithBluetoothtechnology.Thecoreobjectiveof this endeavor is to create a robotic vehicle capable of executinguser-definedtasksthroughseamlessinteraction withusers.Theintegrationofvoicecontrol,facilitatedbya dedicatedAndroidapplication,allowsuserstocommunicate intuitively with the robotic vehicle. Simultaneously, Bluetooth connectivity, enabled by the HC-05 module, provides an additional layer of control, enhancing user accessibilityandexpandingthevehicle'soperationalrange. This central control unit interprets both voice commands andBluetoothinputs,empoweringtheroboticvehiclewith the autonomy to navigate its environment effectively. ComplementingthesecontrolfeaturesareUltrasonicsensor modules, ensuring real-time obstacle detection and facilitating automatic braking for enhanced safety. In robotics, offering a seamless integration of voice and Bluetoothcontrolforasmartroboticvehicle.Itsdual-control capability, coupled with obstacle avoidance, sets a new standardinautonomoussystems.Henceseamlessfeatures likeobstaclescontrolandvoiceandBluetoothcontrolability ofrobotic.

International Research Journal of Engineering and Technology (IRJET) e-ISSN: 2395-0056
Volume: 11 Issue: 04 | Apr 2024 www.irjet.net p-ISSN: 2395-0072
Duringtheyears2002,therewasanotable19percentsurge in global investment in modern robotics, followed by an additional 18 percent increase in robot orders during 042005,reachingahistoricpeak.Forecastsfortheperiod2007 indicated a steady average annual growth rate of approximately 7 percent. The growing trend suggests a significant expansion in the robotics industry, with over 700,000 household robots currently operational and expectationsforseveralmillionmoreinthenearfuture.In the realm of robotics, numerous researchers have contributed to the advancement of robot control technologies, each focusing on distinct applications and employingdiversemethodologies.Belowaresummariesof select papers, showcasing their unique approaches and technologicalimplementations.
"Robot Control Design Using Android Smartphone" by MrumalKPathak,JavedKhan,AarushiKoul,ReshmaKalane, andRaunakVarshney:Thispaperhighlightstheutilization of Android smartphones to streamline robot hardware design. It explores the feasibility of controlling robots through Bluetooth communication using mobile devices, providing insights into Bluetooth technology and mobile devicecomponents.[1]
"BluetoothSmartphoneControlledRobotUsingATMEGA328 Microcontroller"byAniketR.Yeole,SapanaM.Bramhankar, MonaliD.Wani,andMukeshP.Mahajan:Thispaperfocuses ondesigningarobotcontrolledviaanAndroidsmartphone application.Communication between thesmartphone and thecontrollerisfacilitatedbyBluetoothtechnology,withthe controllerinterfacingwiththeBluetoothmoduleusingUART protocol.[2]
"RobotControlledCarUsingWi-FiModule"bySRMadkar, Vipul Mehta, Nitin Bhuwania, and Maitri Parida: Here, the authorsexplorecontrollingarobot-controlledvehicleusing aWi-FimodulethroughanAndroidapplication.Thepaper delves into the integration of Wi-Fi technology with an Android smartphone to control the robot, offering unique insightsintothisapproach.[3]
Thesepaperscollectivelycontributetothediverselandscape ofroboticsresearch,showcasinginnovativeapplicationsand technologicalintegrationsthatdrivethefieldforward.
In the dynamic landscape of robotics and IoT, there is a growing demand for versatile solutions that seamlessly integratevoicecontrol,Bluetoothconnectivity,andobstacle avoidance functionalities to address automation, user interaction,andeducationalneeds.However,currentrobotic systems face challenges in achieving comprehensive integration and real-time responsiveness while ensuring adaptabilitytodynamicenvironments.
o Integration Challenge: Existing robotic systems struggle to seamlessly integrate voice control, Bluetooth connectivity, and obstacle avoidance
functionalities. This often results in disjointed performanceandlimitedoveralleffectiveness.
o Voice Recognition Optimization: Optimizing voice recognition algorithms for practical applications poses a significant challenge. Achieving high accuracy and minimal latency across diverse environmental conditions is crucial for effective userinteractionandcontrol.
o Coordination of Inputs: Coordinating inputs from voice commands and Bluetooth signals presents difficulties in balancing user intent with system autonomy and ensuring smooth interaction. Integrating obstacle avoidance functionality adds complexitytothiscoordination.
o Dynamic Obstacle Avoidance: Developing robust obstacle avoidance strategies that can adapt to dynamic environments in real-time is critical for ensuring the safety and autonomy of robotic systems.Integratingobstacleavoidancewithvoice and Bluetooth control adds another layer of complexitytothischallenge.
Addressingthesechallengesisessentialfordevelopinga robust Arduino-based robotic platform that seamlessly integratesvoicecontrol,Bluetoothconnectivity,andobstacle avoidance functionalities. This project aims to overcome these obstacles by optimizing algorithms, exploring innovative control paradigms, and implementing sophisticated obstacle avoidance strategies, ultimately deliveringanadvancedroboticsolutionforautomation,user interaction,andeducationinroboticsandIoT.
Design:-
o HC-SR04UltrasonicSensor:-
TheHC-SR04ultrasonicsensorisa popularcomponent in electronics projects, especially in the field of robotics and automation.Itisusedformeasuringdistancebasedonthe timetakenbyultrasonicwavestotravelfromthesensorto an object and back. The sensor consists of an ultrasonic transmitterthatemitsashortpulseofultrasonicsoundand areceiverthatlistensfortheecho.Bymeasuringthetime difference between sending the signal and receiving the echo,thesensorcancalculatethedistancetotheobjectusing thespeedofsoundinair.TheHC-SR04iseasytousewith Arduino and other microcontrollers, making it a versatile choicefordistancesensingapplications.
o SG-90ServoMotor:-
The SG90 servo motor is a small, lightweight motor commonlyusedinhobbyistandeducationalprojects.Itisa type of rotary actuator that allows for precise control of angularposition.TheSG90isknownforitsaffordabilityand easeofusewithmicrocontrollerslikeArduino. Thisservo

International Research Journal of Engineering and Technology (IRJET) e-ISSN: 2395-0056
Volume: 11 Issue: 04 | Apr 2024 www.irjet.net p-ISSN: 2395-0072
motor typically operates on 5 volts and can rotate approximately180degrees(90degreesineachdirection) when controlled using pulse-width modulation (PWM) signals.Itiscommonlyusedinroboticsforcontrollingthe movement of robot arms, legs, or other parts that require precise positioning. The SG90 is not very powerful and is best suited for small-scale projects where low torque requirementsaresufficient.
o ArduinoUNOR3:-
A well-known microcontroller board built on the ATmega328PistheArduinoUnoR3.Itisthesuccessortothe originalArduinoUnoboardandiswidelyusedinelectronics projects due to its ease of use and versatility. The Uno R3 features14digitalinput/outputpins(ofwhich6canbeused as PWM outputs), 6 analog inputs, a 16 MHz crystal oscillator,aUSBconnection,apowerjack,anICSPheader, andaresetbutton.Itcanbepoweredbyanexternalpower sourceorbyaUSBconnection. TheUnoR3iscompatiblewithavarietyofshields(add-on boards) that expand its capabilities, making it a popular choiceforbothbeginnersandexperiencedmakersalike.Itis commonly used for prototyping, experimenting with electronics,andcreatinginteractiveprojects.
o L298DMotorDriverIC:-
The L298D is a dual full-bridge motor driver integrated circuit(IC)designedtocontrolthedirectionandspeedofDC motors. It is commonly used in robotics and other applications where precise control over motor speed and directionisrequired.TheL298DICcandrivetwoDCmotors or one stepper motor, and it can handle a wide range of voltages(upto46V)andcurrents(upto2Aperchannel).It containstwoH-bridgecircuits,whichallowittocontrolthe directionofthemotors(clockwiseorcounterclockwise)and the speed (via pulse-width modulation, or PWM). One advantage of the L298D is its built-in protection features, including thermal shutdown and overcurrent protection, whichhelppreventdamagetotheICandthemotorsincase of faults or overloads. To use the L298D, you typically connectthemotor'sterminalstotheoutputsoftheICand controlthedirectionandspeedusingamicrocontrolleror other control circuitry. It is a versatile and widely used motordriverICinthemakerandroboticscommunities.
o PowerSupply
o LeftDCMotorandRightDCMotor
5. ALGORITHM
1) InitializeComponents:
A. Connect the Bluetooth module (HC-05) and motordrivertotheArduino.
B. Set up motorconnections,andany additional sensors(e.g.,ultrasonicsensor).
SetBluetoothparameters:
C. Configure the HC-05 module with a specific baudrate(e.g.,9600)andrelevantsettings.
D. EnsuretheBluetoothmoduleisinATcommand modeforconfiguration.
2)SetMotorPins:
Definethepinsconnectedtothemotordriverforcontrolling therobotcar'smovement.
3)PairBluetoothDevice:
Pair the Bluetooth module with a mobile device (e.g., smartphoneortablet).
4)MainLoop:
Enter the main loop to continuously check for incoming Bluetoothcommands.
5)ReadBluetoothData:
ReaddatareceivedfromtheBluetoothmodule.
6)InterpretCommands:
a.Parsethereceiveddatatointerpretthecommand.
b.Examplecommands:'F'forforward,'B'forbackward,'L' forleft,'R'forright,'S'forstop.
7)MotorControl:
a. Implement motor control functions based on the interpretedcommands.
i.For'F':Movebothmotorsforward.
ii.For'B':Movebothmotorsbackward.
iii.For'L':Turnleftbycontrollingmotorspeeds.
iv.For'R':Turnrightbycontrollingmotorspeeds.
v.For'S':Stopbothmotors.
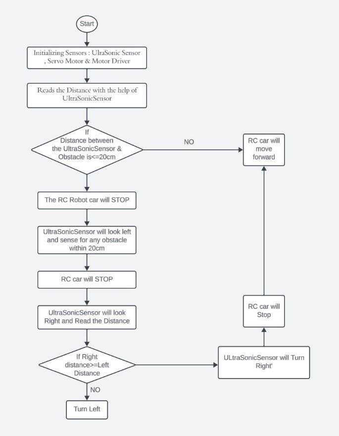
8)ObstacleAvoidance(Optional):
a.Ifanultrasonicsensorispresent:
i.Readdistancedatafromthesensor.
ii. If an obstacle is detected, implement logic to adjust the robotcar'smovementtoavoidcollisions.
9)SendFeedback(Optional):
Send feedback to the mobile device indicating the current stateoranyevents(e.g.,"Robotcarmovingforward").
10)Repeat:
Repeat the loop to continuously monitor and respond to incomingBluetoothcommands.
11)EndProgram:
Implement an exit condition or functionality to end the programgracefully.

International Research Journal of Engineering and Technology (IRJET) e-ISSN: 2395-0056
Volume: 11 Issue: 04 | Apr 2024 www.irjet.net p-ISSN: 2395-0072

1. ArduinoUNOBoard:TheArduinoUnoisanopensource microcontroller board dependent on the Microchip ATmega328P microcontroller and createdbyArduino.cc.Itisprogrammablewiththe ArduinoIDEthroughakindBUSBcable.Itaccepts voltages between 7 and 20 volts and can be operatedviatheUSBconnectionoranexternal9volt battery. Microchip ATmega328P microcontrolleranddevelopedbyArduino.cc.Sets ofdigitalandanaloginput/output(I/O)pinsonthe boardallowittobeinterfacedwithotherexpansion boards(shields)andothercircuits.
Inaworldwheretechnologycontinuestoevolveatarapid pace, the Arduino board stands as a testament to the enduringpowerofsimplicityandaccessibilityinshapingthe future of electronics. This open-source platform fosters a collaborative spirit, inviting individuals to tinker, modify, and share their creations freely. The Arduino board continuestobeafundamentalcomponentofcreativityand innovation, whether it is used for project development,
trainingfutureengineers,orpoweringthenextgenerationof IoT applications. This open-source platform fosters a collaborative spirit, inviting individuals to tinker, modify, and share their creations freely. Whether utilized for prototyping projects, educating aspiring engineers, or driving the next wave of IoT solutions, the Arduino board remainsacornerstoneofcreativityandinnovation.Version 1.0oftheArduinoIDEandtheUnoboard,thefirstinalineof USB-basedArduinoboards,servedasthereferenceversions ofArduinountiltheyweresupersededbylateriterations.

2. L293DMotorDriver:L293dICisknownasamotor driver.LikeotherICs,itoperatesatlowvoltage.The OtherICscouldhavethesamefunctionsasL293D buttheycannotprovidehighvoltagetothemotor. Themotorreceivescontinuous,bidirectionaldirect currentfromL293d.Anytimethecurrent'spolarity changes, it won't impact the circuit as a whole or anyotherconnecteditem.AninbuiltH-bridge for twomotorsisinstalledintheL293d.L293dbridge iscontrolledbyexternallowvoltagesignals.Itmay be small, but its power output capacity is higher thanourexpectation.

3. Ultrasonic Sensor: Ultrasonic When a sensor can both transmit and receive, it's referred to as a transceiver. This is because sensors function

International Research Journal of Engineering and Technology (IRJET) e-ISSN: 2395-0056
Volume: 11 Issue: 04 | Apr 2024 www.irjet.net p-ISSN: 2395-0072
similarly to sonar or radar, which measure a target'scharacteristicsbydecipheringtheechoesof radioorsoundwaves,respectively.Highfrequency sound waves are produced by ultrasonic sensors, whichthenanalyzetheechotheygetback.Inorder to compute the distance to an object, sensors measurethetimeelapsedbetweentransmittinga signalandgettinganecho.Thistechnologycanbe usedtomeasureairorwaterspeed,tankfullness, andwinddirectionandspeed(ananemometer).For measuringspeedordirectionadeviceusesmultiple detectorsandcalculatesthespeedfromtherelative distancestoparticulatesintheairorwater.Systems usuallyuseatransducerthatproducessoundwaves that are higher than 18,000 hertz, or in the ultrasonicrange.

4. BluetoothModule:Thisprojectinvolvescreatinga voice-controlledBluetoothandobstacleavoidance roboticcarusinganAndroidmobilephoneandan Arduino BT board with a Bluetooth module. The Android mobile phone runs Bluetooth apps that allowuserstosendcontrolcommandstotherobot. Androidischosenforitswidespreaduseandopensourcenature.TheAndroidOS,basedonLinux,uses Java-like language for applications. The system utilizestheAndroidaccessorymode,availablesince version 2.3.4 Gingerbread, to establish communication. The Bluetooth module receives data fromtheAndroidsmartphone, whichisthen processedbythemicrocontroller.Theprojectaims toshowcaseasimpleyeteffectivecontroltechnique forarobotusingapopularandaccessibleplatform likeAndroid.

5. GearMotorx4:DCmotorsareusedtooperatethe robot. By giving the command signals from the mobile through the Bluetooth app i.e., forward, backward,rightandleftdirections,therobotwillbe moved. DC motors are widely used, inexpensive, small and powerful for their size. They are the easiesttocontrol.OneDCmotorrequiresonlytwo signals for its operation. They are non-polarized; means you can reverse the voltage without any damage to motor. DC motors have +ve and –ve leads. Connecting them to a DC voltage source movesthemotorinonedirection(clockwise)and byreversingthepolarity,theDCmotorwillmovein oppositedirection(counterclockwise).ADCmotor's maximumspeedisexpressedinrpm,orrotations per minute. It has two rpms: no load and loaded. The rpm is reduced when moving a load or decreases when load increases. The voltage and current ratings of DC motors are additional requirements. The motor specs utilized in the projectaredisplayedinthetablebelow.

6. ServoMotor:Aservomotorisanelectricaldevice which can push or rotate an object with great precision.Aservomotorisusedtospinanobjectat a specifiedangleor distance. Itis justmadeupof simplemotorswhichrunthroughservomechanism. If the motor that is used is DC powered then it is calledDCservomotor,andifitisACpoweredmotor thenitiscalledACservomotor.Wecangetavery hightorqueservomotorinasmallandlightweight package.Doetothesefeaturestheyarebeingused inmanyapplicationsliketoycar,RChelicoptersand planes, Robotics, Machine etc. A servo motor's positionisdeterminedbyanelectricalpulse,andits circuitryissituatednexttothemotor.

International Research Journal of Engineering and Technology (IRJET) e-ISSN: 2395-0056
Volume: 11 Issue: 04 | Apr 2024 www.irjet.net p-ISSN: 2395-0072

7. Robot Wheel x 4: A wheel is circular block of durable and hard material which is placed in axil aboutwhichthe wheel rotateswhen a momentis appliedbytorqueorgravity,therebymakingoneof the simple machines. When placed under a load baringplatform,thewheelturningonthehorizontal axilmakesitpossibletotransportheavyloads.

8. Li-ion Battery x 2: Li-ion batteries are commonly used for portable electronic projects due to their high energy density and rechargeable nature. Ensure you have the appropriate voltage and capacity for your project. Also, consider safety precautions,suchasoverchargeprotection.

9. Jumper Wires: Jumper wires are essential for creating electrical connections between different componentsonabreadboardorwithinyourcircuit. Theycomeinvariouslengthsandcanhavemale-tomale, male-to-female, or female-to-female connectors.

7. SOFTWARE SPECIFICATIONS
o AndroidStudioIDESoftware
o Bluetooth\&VoiceEnableSmartMobilePhone
o Computer – Laptop / PC – 4 to 8 GB Ram I3 Processor
o JavaDevelopmentkit
o Arduino IDE (Integrated Development Environment)
Arduino IDE: The Arduino Integrated Development Environment (IDE) is a cross-stage application (for Windows,macOS,Linux)thatiswrittenincapacitiesfromC andC++.ProjectsarecomposedandtransferredtoArduino flawlesssheetsusingit.
1. The Android App: Android smartphone with an application is the transmitter end. First, there shouldbeacombinationofBluetoothHC-05/HC-06. Whenmatchingisdone, atthatpoint itshouldbe associated.Whentheapplicationisrunningonthe smartphone, the client's voice orders are distinguishedbythephonemicrophone.
Theprojectsuccessfullyintegratedvoicecontrol,Bluetooth connectivity,andobstacleavoidancefunctionalitiesintothe Arduino-based robotic platform. Tests revealed high accuracy in voice recognition, reliable Bluetooth connectivity,andeffectiveobstacleavoidancecapabilities. Whileoccasionallatencywasnotedinvoicecommands,the systemdemonstratedadaptabilitytodynamicenvironments.

International Research Journal of Engineering and Technology (IRJET) e-ISSN: 2395-0056
Volume: 11 Issue: 04 | Apr 2024 www.irjet.net p-ISSN: 2395-0072
Users reported a satisfying experience, appreciating the seamlessintegrationoffeatures.Futureimprovementscould focus on optimizing voice recognition algorithms and enhancingobstacleavoidancestrategiesformorecomplex scenarios. Overall, the project showcases promising advancementsinintegratedroboticsystemsforautomation anduserinteraction.
Theprojectwork“BluetoothcontrolledRobot”isdesigned anddevelopedsuccessfully,forthedemonstrationpurpose prototypemoduleisconstructedandresultsarefoundtobe satisfactory.Sinceitisaprototypemodule,asimplerobotis constructed,whichcanbeusedformanyapplications.The Voice Control Robot is useful for disabled people and monitoring purpose. The Voice-Controlled Bluetooth and ObstacleAvoidanceRoboticCarusingamobiledevice,offers an innovative blend of technology and practicality. By leveragingtheAndroidplatform,we'vecreatedanaccessible and user-friendly interface, allowing users to control the robotic car effortlessly through voice commands. The integrationofBluetoothensuresseamlesscommunication, while obstacle avoidance, powered by ultrasonic sensors, addsalayerofautonomyandsafety.Throughaharmonious combinationofhardwareandsoftware,thisprojectnotonly showcasestechnicalproficiencybutalsoaddressestherealworldapplicationsofrobotics.Inessence,it'sasteptowards making advanced robotics technology more inclusive and useroriented.
ThefuturescopeforvoiceandBluetooth-controlledrobot carsisquitepromising,withseveralpotentialavenuesfor developmentandapplication:
1. Enhanced User Experience: Improving the interaction betweenusersandrobotcarsthroughmoreadvancedvoice recognition systems can make controlling the car more intuitive and seamless. Incorporating natural language processing (NLP) algorithms can enable the car to understandandrespondtoawiderrangeofcommandsand queries.
2. Autonomous Features: Integrating voice and Bluetooth control with autonomous driving technology can enhance safety and convenience. Users could command the car to perform tasks like parking, navigating through traffic, or returningtoadesignatedlocationusingvoicecommands.
3. Smart Home Integration: Connecting robot cars with smart home devices via Bluetooth can enable them to interact with other IoT devices. For example, users could instructthecartoturnonthelights,adjustthethermostat, orstartappliancesbeforetheyarrivehome.
4. Remote Operation and Monitoring: Enabling remote controlandmonitoringofrobotcarsviaBluetoothandvoice commandsopensupopportunitiesforvariousapplications. Users could remotely operate the car for tasks like surveillance, delivery, or exploration in hazardous environments.
5.EducationandResearch:VoiceandBluetooth-controlled robot cars can serve as educational tools for teaching programming, robotics, and AI concepts to students of all ages. T hey can also be used in research projects for experimenting with new algorithms and technologies in roboticsandAI.
6. Entertainment and Gaming: Robot cars controlled via voiceandBluetoothcanbeusedforentertainmentpurposes, suchasracinggamesorinteractiveexperiences.Theycould also serve as platforms for augmented reality (AR) games andexperiences.
7.CommercialandIndustrialApplications:Inindustrieslike warehousing, manufacturing, and logistics, voice and Bluetooth-controlled robot cars can streamline processes such as inventory management, material handling, and transportation.
8. HealthcareandAssistance:Inhealthcaresettings,robot cars can assist patients with mobility issues or act as deliveryvehicleswithinhospitals.Voicecontrol canmake themmoreaccessibletouserswithdisabilities.
9. Environmental Monitoring and Exploration: Equipping robot cars with sensors and cameras for environmental monitoringorexplorationtasks,suchassurveyingterrainor inspecting infrastructure, can be facilitated by voice and Bluetoothcontrolforremoteoperation.
10. CustomizationandPersonalization:Providinguserswith the ability to customize and personalize their robot cars through voice commands and Bluetooth connections can enhance the user experience and foster a deeper sense of ownership.
Overall,thefutureforvoiceandBluetooth-controlledrobot cars is promising, with numerous opportunities for innovation and application across various domains. As technologyadvancesanduserneedsevolve,wecanexpectto seecontinuedgrowthanddevelopmentinthisfield.
[1] D. Floreano and J. Urzelai, "Evolutionary Robots with OnlineSelf-OrganizationandBehavioralFitness,"June 2000.M.Young,TheTechnicalWriter’sHandbook.Mill Valley,CA:UniversityScience,1989.

International Research Journal of Engineering and Technology (IRJET) e-ISSN: 2395-0056
Volume: 11 Issue: 04 | Apr 2024 www.irjet.net p-ISSN: 2395-0072
[2] Zhizeng L, Jingbing Z, "Speech recognition and its application in voice-based robot control system," In 2004 International Conference on Intelligent MechatronicsandAutomation,2004.Proceedings.
[3] Ryther CA, Madsen OB, "Obstacle Detection and AvoidanceforMobileRobots,"TechnicalUniversityof Denmark,2009.
[4] DhanyaKR,JeyanthiR,"Automaticbrakingsystemwith fusion concept," Int. J. Emerg. Trends Eng. Dev., April 2012.
[5] Ahasan MA, Hossain SA, Siddiquee AU, Rahman MM (2012). Obstacles Invariant Navigation of an AutonomousRobotBasedonGPS.KhulnaUniversity.
[6] Ass.Prof.EmadS.Othman,SeniorMemberIEEE-Region 8,2017,VoiceControlledPersonal
[7] HarshadaRajput,KarunaSawant,DipikaShetty,Punit Shukla, Prof. Amit Chougule, 2018, Engineering and Technology(IRJET),pp1154-1156.
[8] T.Thivagar,A.Sriram,2020,HandGesture,2020,Voice ControlledSmartVehicle,International
[9] http://science.howstuffworks.com/robot2.htm
[10] http://en.wikipedia.org/wiki/Robotics
[11] https://www.arduino.cc
[12] http://en.wikipedia.org/wiki/Artificial_intelligence