
International Research Journal of Engineering and Technology (IRJET) e-ISSN: 2395-0056
Volume: 11 Issue: 04 | April 2024 www.irjet.net p-ISSN: 2395-0072
![]()

International Research Journal of Engineering and Technology (IRJET) e-ISSN: 2395-0056
Volume: 11 Issue: 04 | April 2024 www.irjet.net p-ISSN: 2395-0072
Dr. H K Chethan1 , Mohammed Ali Y M2 , Suman Raj3, Syed Zeeshan4 , Shreyas Rajesh Pawar5
1Professor, Dept. of Computer Science and Engineering, Maharaja Institute of Technology Thandavapura, Karnataka, India
2,3,4,5Students, Dept. of Computer Science and Engineering, Maharaja Institute of Technology Thandavapura, Karnataka, India
Abstract â Understanding human personality traitsplaysa pivotal role in various fields, including human resources, psychology and social sciences. In this project, we suggest a unique method for predicting personality leveraging deep learning algorithms applied to handwriting analysis. Handwriting being an uncommon attribute provides valuable insights into an individual's personality characteristics. The dataset comprises handwritten samples categorized into five personality traits: Anxious, Cooperative, Enthusiastic, Responsible and Openness. Leveraging Convolutional Neural Networks (CNNs), Artificial Neural Networks (ANNs), and Residual Neural Networks (ResNets), Our goal is to detect complicated patterns in handwriting photographs to predict personality traits accurately. Our methodology involves preprocessing handwritten images, including normalization and feature extraction, subsequently the development and training for models based on deep learning. We employ CNNs to capturespatialdependenciesinhandwritingpatterns,ANNs for feature extraction and dimensionality reduction, and ResNets for handling deep network architectureseffectively. A significant amount of testing andanalysisisdonetodetermine how well the suggested models work. We use criteria like recall, accuracy, precision, and F1-score to assesshowwellthe models predict each personality feature Furthermore, we investigate ensemble methods for integrating forecasts from many models for improvedprecisionandresilience.Theresults demonstrate promisingperformanceinpersonalityprediction, with the proposed approach achieving competitive accuracy rates across all personality traits. Furthermore, the models exhibit resilience to variations in handwriting styles and dataset sizes, highlighting their generalization capabilities.
Key Words: Handwriting Analysis, Personality Traits, CNN, ANN, ResNets
Theimportanceoflearningtowriteistounderstand peopleandtheirbehaviourindepth.Thisprojectlooksatthe distinctivecharactersthroughareviewoftextsinaneffort tobetterunderstandhumanbehaviour.Ratherthanrelying ondirectquestionsorobservations,theresearchexplored the ability of writing to reveal unconscious aspects of personâsbehaviour.Thisprojectexploresthehistoricaland culturaloriginsofhandwritingandaimstobridgetraditional andmoderntechniques.
Knowingpersonalityfeatureshasbeenhighlighted as a crucial instrument for matching individuals to occupations,assistingemployersintherecruitingprocess, and assisting coaches in customizing instruction to fit various topic areas Within the structure of psychological analysis,theknowledgeacquiredfromthetext'sanalysisis considered significant for designing a customized therapy strategythatengagesthepatient'smind
Inaddition,detailedinformationcollectedinwriting regardinggoodbehaviourduringacrimeinvestigationcan help solve the crime problem. In broad terms, the project aimstobringtogetherhistoricalpracticeandcontemporary technology to offer a useful method for examining the complexityofhumanbehaviourviathewritinglens.Along withthegrowthofeducation,real-worldapplicationsthat can improve every aspect of human life and humanity as wholearealsodesiredresults.
To forecast personality characteristics based on handwriting characteristics, the project "Personality PredictionThroughHandwritingAnalysis"involvescollecting adatasetofhandwrittensampleslabelledwithpersonality traits, extracting relevant characteristics from the handwriting,andusingmachinelearningtechniques.
Whilebehaviouralobservationsandsubjectiveselfreport questionnaires are the mainstays of traditional personalityevaluationmethods,theyarelabour-intensive, prone to bias, and often inaccurate. Furthermore, these techniques frequently fail to convey the complexities and complex aspects of a person's personality. In contrast, handwriting analysis has a distinctive chance to obtain insightsintopersonalitytraits;nonetheless,manualanalysis necessitates skill and is labour-intensive. The goal of the problemstatementistocreateanautomatedsystemthatcan moreaccuratelyidentifypersonalitytraitsfromhandwriting thancurrentapproachescan.
Byfirstcompilingavariedandlabelleddatasetof handwrittensampleswithassociatedpersonalityqualities,

International Research Journal of Engineering and Technology (IRJET) e-ISSN: 2395-0056
Volume: 11 Issue: 04 | April 2024 www.irjet.net p-ISSN: 2395-0072
the project seeks to construct an accurate handwriting analysis-based personality prediction system. Relevant handwriting attributes including slant, size, and pressure willbefoundthroughfeatureextractionandselection,and an appropriate machine learning model will be trained in ordertodetermineconnectionsbetweenthesefactorsand personalitytraits.
Handwriting analysis is valued for its ability to reveal personality traits because it's personal and unconscious. Writing involves both physical skills and thinking,showingalotaboutsomeone'scharacter.Different aspectsofhandwriting,likesize,slant,pressure,spacing,and rhythm, can tell us about a person's emotions, behaviour, and thoughts. Unlike speech or typed text, handwriting is oftenmoregenuineandreflectssomeone'strueselfbecause it'shardertocontrolconsciously.
At the moment, self-report questionnaires, behavioural observations, and expert assessments are the mainmethodsusedinpersonalityassessment.Eventhough they're used extensively, these approaches have biases, subjectivity, and poor accuracy. Furthermore, because manual handwritinganalysisrequiresalotoflabour,even though it is insightful, it is not feasible for large-scale applications. It's possible that automated handwriting analysis systems now in use lack the intelligence and precision needed for personality prediction. Therefore, a moresophisticatedandtrustworthysystemisrequiredthat can make use of methods for deep learning to analyse handwritingandpreciselypredictpersonalitytraits.
The proposed strategy employs deep learning methodstohandwritinganalysisTobeabletoovercomethe shortcomingsofthecurrentapproaches.Inordertoextract characteristics from handwritten samples and categorize them into five personality traits, the system will combine CNNs, ANNs, and ResNets. The system will be able to recognizecomplexpatternsandvariationsinhandwritingby utilizing deep learning techniques, which will increase precision and dependability of personality prediction. Furthermore,thetechniquewillbescalable,allowingforthe quickprocessingofmassiveamountsofhandwrittendata.
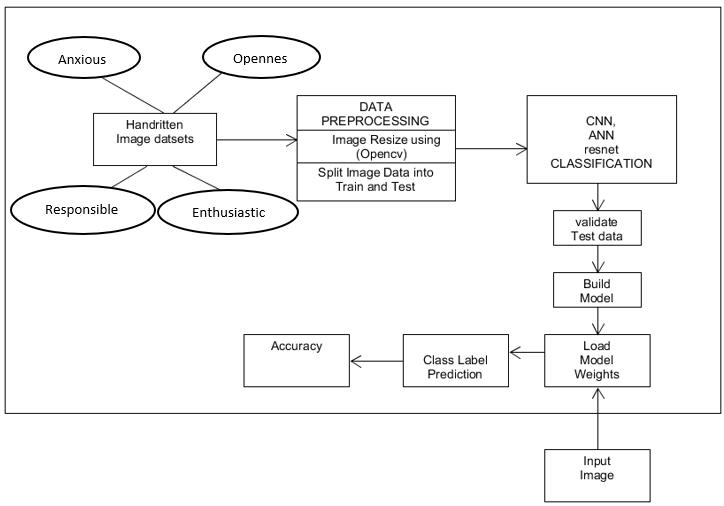
Thisprojectutilizedachangeddataset,gatheringa variety ofhandwritten exampledatasetslabelled with the relevant personality qualities (Openness, Cooperative, Enthusiastic,Responsible,andAnxious).Thedatasetconsists of 1000 images classified into mentioned categories from sourceslikeKaggleandhandwritingsamplesofstudents.






International Research Journal of Engineering and Technology (IRJET) e-ISSN: 2395-0056
Volume: 11 Issue: 04 | April 2024 www.irjet.net p-ISSN: 2395-0072
Collect handwritten samples of different types of personality traits (Anxious, Cooperative, Enthusiastic, Responsible, and Openness) and label them with the respective traits. To enhance model generalization, make sure the collection includes a range of handwriting variations and styles. Contemplate obtaining data from multiple sources., such as crowdsourcing websites, digital archives, and handwriting samples from psychological research.
Convertthehandwrittenimagesintoastandardized format appropriate for models of deep learning, such as grayscaleorRGBimages.Resizethephotostoaconsistent scale and apply contrast enhancement techniques to normalize the photographs and guarantee feature consistency. Change the dataset by rotating, scaling, and flippingittoimprovemodelgeneralizationanddiversifythe trainingsamples.
Create a list of all the relevant details from the handwriting photos that have already been processed in order to identify the unique traits connected to each personalitytrait.Inordertoidentifyimportanttraitsfrom thesamplesofhandwriting,takeintoconsiderationmethods likecontourdetection,textureanalysis,andedgedetection.
Chooseappropriatedeeplearningarchitecturesfor personality prediction, including Convolutional Neural Networks (CNNs), Artificial Neural Networks (ANNs), and Residual Neural Networks (ResNets). Experiment with differentarchitecturesandconfigurationstofindtheoptimal modelforthetask.Considerusingpre-trainedmodelsand fine-tuning them on the handwriting dataset to leverage transferlearningandimprovemodelperformance.
Tomakesurethateverypersonalitytraitwasfairly represented in each group, the dataset was divided into testing, validation, training, and test sets using stratified sampling.Utilizingsuitablelossfunctionsandoptimization techniques (such as the Adam optimizer and categorical cross-entropyloss),trainthechosenmodelsonthetraining set. To avoid overfitting and enhance model convergence, keep an eye on the training procedure and modify the hyperparametersasnecessary.Validatethetrainingmodels on a testing set in order to assess their performance and makethenecessaryhyperparameterchangesaccordingly.
EvaluateUtilizing performance indicatorssuchas F1-score,recall,accuracy,andprecision,assessthetrained modelsonthetestsettodeterminehowwelltheypredict personalitytraits.Performathorougherroranalysistofind recurring misclassifications and model improvement opportunities. Determine which model or architecture performsbestforpersonalitypredictionfromhandwriting bycomparingitsperformance.

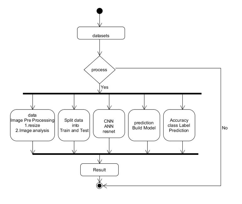
Fig -3: Activity Diagram
Gatheringalargenumberofhandwritingsamplesis the initial action in the process of predicting personality traitsfromhandwriting.Followingpreparationforanalysis, these samples are resized to a standard size and key informationisextractedfromthehandwriting.
Subsequently, the collection of handwriting is dividedintotwogroups:trainingandtesting.Threedistinct modelsaretaughttothetraininggroup:aResidualNeural Network(ResNet),anArtificialNeuralNetwork(ANN),anda ConvolutionalNeuralNetwork(CNN).Thesemodelsdowell inimageanalysis.
Thesemodelsarepreparedtogeneratepredictions aftertheyhaveassimilatedknowledgefromthetrainingset. Each model incorporates the testing group's handwriting and uses the information it has acquired to forecast personalitytraits.
Aftergettingpredictionsobtainedfromeachoneof the three models, we check how accurate they are. This entails contrasting the actual personality qualities of the individualswhowrotethehandwritinginthetestinggroup withtheexpectedtraits.

International Research Journal of Engineering and Technology (IRJET) e-ISSN: 2395-0056
Volume: 11 Issue: 04 | April 2024 www.irjet.net p-ISSN: 2395-0072

Fig-4 A sample handwriting image to predict personality from.

A method using machine learning can predict personality traits by analysing handwriting patterns. We usedsevenhandwritingfeaturestopredictfivetraits.Each trait was predicted by a different CNN classifier. After training, the system accurately predicts traits from new handwriting samples. The system uses image processing methodsandfeature extractionalgorithms,relying on the OpenCV and Sci-kit Learn libraries. These libraries are essentialforachievingourresults.Whilethesystemworks well, extreme handwriting styles might lead to inaccurate predictions. It's best to prepare handwriting images specificallyforthissystem.
We wouldliketoexpressoursinceregratitudeto Dr.HKChethan,ourprojectguide,whohelpedusimprove our project much beyond our wildest expectations by guidingusandsharinghisinvaluableknowledgeandadvice. Second,wewanttoconveyoursinceregratitudetoDr.HK Chethan, our project coordinator, for continuously supporting us and helping us complete this project in the shortamountoftime.WealsowanttothankDr.RanjitKN, ourHeadofDepartment,fromthebottomofourheartsfor giving us a platformtowork onprojectsand show off the real-worldapplicationsofouracademicprogram.Wewant to express our gratitude to Dr. Y T Krishne Gowda, our principal, for giving us a golden opportunity to do this wonderful project on the topic of âPersonality Prediction Using Handwriting Analysisâ, which has also helped us in doingalotofresearchandlearningtheirimplementation.
[1] SaniaAlai,Mrs.SumayyaAfreenâHandwritinganalysis for detection of personality traits using machine learning approachâ , International Research Journal of ModernizationinEngineeringTechnologyandScience (IRJMETS),(2023).
[2] JaishriTiwari,RiteshSadiwalaâPersonalityprediction from handwriting using fine-tuned transfer learningâ, SamriddhiVolume15,Issue1,2023.
[3] NavyaShreeKS,Dr.Siddaraju,âAnalysisofpersonality based on handwriting using deep learningâ , International Journal of Creative Research Thoughts (IJCRT),(2022).
[4] Achinthu Haridas, Sravan S, Arjun R, Mruthula N âPersonalitypredictionbasedonhandwritingusingCNN andMLPâ,InternationalJournalofEngineeringResearch &Technology(IJERT),(2021).
[5] AhmedRemaida,AnissMoumen,YounesElBouzekriEl Idrissi,BenyoussefAbdellaouiâHandwritingPersonality Recognition with Machine Learning: A Comparative Studyâ,IEEE,(2021)
[6] Nikit5a Lemos, Krish Shah, Rajas Rade, Dharmil Shah âPersonality Prediction based on Handwriting using Machine Learningâ International Conference on ComputationalTechniques,ElectronicsandMechanical Systems(CTEMS),(2019)
[7] MissSwapnaliS.Patil,Mrs.VinaM.LomteâHandwriting Analysis Based Human Personality Prediction Using MachineLearningMechanismâ,InternationalJournalof Innovative Research in Science, Engineering and Technology(IJIRSET),(2019)
[8] Ranjith R, Joshi S, Chandrasekar A âPersonality Trait Analysis by Graphology Technique using Machine Learning", International Journal of Innovative TechnologyandExploringEngineering(IJITEE),(2019)