
International Research Journal of Engineering and Technology (IRJET) e-ISSN: 2395-0056
Volume: 11 Issue: 04 | Apr 2024 www.irjet.net p-ISSN: 2395-0072
![]()

International Research Journal of Engineering and Technology (IRJET) e-ISSN: 2395-0056
Volume: 11 Issue: 04 | Apr 2024 www.irjet.net p-ISSN: 2395-0072
Dr. Ajit Kumar Patro1, D Pratyusha2, Jhami Manisha2, G Pravalika Gouri2, Voona Ritika2
1Assistant Professor, ECE department, GIETU, Gunupur, Odisha, India
2UG Scholar, ECE department, GIETU, Gunupur, Odisha, India
Abstract - The widespread use of mobile phones in contemporary life has created both benefits and difficulties. Due to worries about security, privacy, and adherence to nophone zones, mobile phone detection has taken onasubstantial amountof significance. Thispaper offers a thorough analysis of mobile phone detection methodsand the many usesforthem. The main emphasis is on methods, including RF signal analysis, networkbased detection, device fingerprinting, and machine learning-based approaches. The paper also analyses developing technologies, their benefits, drawbacks, and probable prospects for mobile phone detection in the future. Addressing security and privacy problems in a variety of settings, from workplaces and educational institutions to high-security facilities, requires an understanding of and advancement in mobile phone detectiontechnologies.
Key Words: RF signal, Communication potential, Resistor, IC LM358, BC548.
Theusageofmobilephoneshasbecomepervasivetoday, making the necessity for efficient mobile phone detection systems critical. Despite their enormous convenience and communication potential [1]. Mobile phones can pose severe security risks or cause disruptions in places where their use is restricted. By detectingtheuseorexistenceofmobilephonesinsidea certain location, mobile phone detectors act as a vital tool in reducing these worries. A device that makes use ofwirelesssignals,forinstance WiFi,Bluetooth, orGPS, to monitor and locate other gadgets is referred to as a wireless device tracker. It helps improve asset management, security, and device optimization through the continuous monitoring of mobile phones, tablets, and Internet of Things devices. By offering insights into device mobility and usage trends, these trackers improve efficiency across a range of industries, including logistics, healthcare, and retail. They also provideexactlocationdata.
Mobile devices are identified and located by mobile phone detectors using a variety of technological methods. These methods include machine learningbased techniques, network-based detection, device fingerprinting, and radio frequency (RF) signal analysis [2]. The goal is to reliably identify radio frequency signals from mobile phones and separate them from othersignalstoensureadherencetono-phonezonesor security. To avoid covering the entire target region, the detection circuit was installed in the research on a constant specified area. Second, the mobile robot unit was operated without the usage of any software due to the Bluetooth module [3]. Given the constraints, this study will address and present ideas to improve the performance of the mobile robot that detects cell phones in making use of a mobile robot's customized cell phone detection circuit and the detector sending a signaltotriggeranalarmandthenallowingtheprimary computerusertotemporarilydisableanyunwantedcell phone connections by executing the jammer Yt_003 [4]. Using a camera mounted in front of a mobile robot to wirelessly transmit a video monitoring signal to the main computer. Developing a graphical user interface (GUI)controlpanelusingacustomizedHTMLscriptthat allowstheusertonavigateandcontrolthemobilerobot inthetargetzoneswhileturningonandoffthejammer [5].
A system that controlled the presence of GSM signals from an illegal user in prohibited zones was devised by Daretal.in2014[6].Anotherdevicecouldbeactivated by that system to prevent consumers from using services. Additionally, the device provides GSM frequency signal jamming upon detection to stop any unwanted connections. Nyamawe and Mtonyole introduced another cell phone detection circuit, this timeutilizinganArduinomicrocontroller[7].Insteadof personally inspecting students upon entry, the Arduino detecting circuit is utilized to replace the current methodsofensuringthattheydonothavetheirphones in their pockets during tests. Following these earlier

Volume: 11 Issue: 04 | Apr 2024 www.irjet.net
research studies, Deshpande and Jadhav proposed a study in 2015 [8]. They proposed an intelligent mobile phone detection project in their research to stop any active, illicit mobile (GSM) connections. Private meetings,examrooms,defensefacilities,militarycamps, andhospitalsmightallbenefitfromthisidea.Inthenext year, 2016, three research papers were considered. The first was suggested by Kumar, who utilized a cell phone to control a mobile robot remotely [9]. Three steps of technology were employed to control the used robot: perception,processing,andaction(actuators).Typically, the preceptors were built-in sensors, microcontrollers handled processing, and motors carried out the work. The second inquiry, which used an RF signals detection circuit, was presented in. Gayathri and Sivasakthi used this framework to avoid incoming and outgoing calls from mobile phones while simultaneously monitoring audioandvideo transmissionsignalsfromcamerasand microphones. The RF signals detector was doing its job by sounding an alarm beep [10]. Ambulge et al. proposed a wireless motion of mobile robot employing Bluetooth module to control robot's motions via a cell phone in the most recent year, 2017. This cell phone contains an Android-based app and a Bluetooth signal for wirelessly directing the motion of the mobile robot [11]. Parvateesam and Kumar presented a different study in the same year. There are two basic things that could be said about the limitations that the earlier studiesmayhave[12].
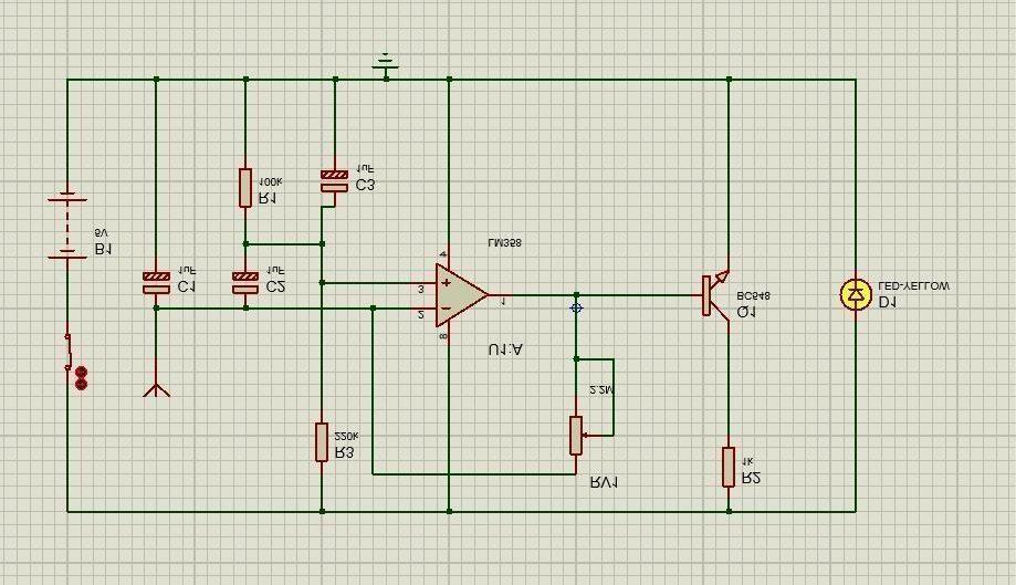
Proteus software is utilized for designing this circuit. The circuit'ssemiconductorservesasitscore.TheLM358is a DC gain block and transducer amplifier. Its power supply coversarangeof3Vto32V.TransistorBC548islinkedto this semiconductor. It is an NPN bipolar junction transistor that is employed for switching and amplification. There is an 800 DC current gain maximum. The antenna connected C1,1uF is used to block the DC voltagethatisdeliveredtotheantenna.Anadditional1uF capacitor, C2, is linked to the semiconductor and serves the purpose of eliminating high-frequency noise generated by high-speed circuit drive. To isolate it from noise that might hinder other circuits and its own performance, the C3, 1uF, is connected to ground. This circuit uses interconnected multiple resistors, LEDs, batteries,andswitches.

Fig -1:Simulationonmobilephonedetector
Table -1: SimulationParameters
Sl.no
Components Specifications
1 Semiconductors IC-LM358op-amp
2 Transistors BC548(npn)
3 LED 5mm
4 Resistors R1-100Kilo-0hmR2-1 Kilo-ohmR3-220Kilo-ohm VR1-2.2mega-ohm
5 Capacitors C1,C2-1μFC3-1μF
6 Miscellaneous Battery-5V,Switch,Antenna
There are two stages in this circuit. The amplification stage comes upon completion of the electromagnetic pickup stage. the op-amp-based circuit comprising a couple of active passive components. The op-amp functions as a detector of frequencies. A lower power dual operational amplifier (ICLM358) with a suitable bias has been inserted. To alter the circuit's sensitivity or range, utilize the potentiometer RV1. LEDs are coupled to the emitter pin and the operational amplifier's output is connected to the Q1 transistor's basesignal.Amobilephone'spresenceisdemonstrated by a led when it is in use. The LED is connected to the output of the LM358 through a transistor, which is turnedontotriggertheLEDtoflash.

International Research Journal of Engineering and Technology (IRJET) e-ISSN: 2395-0056
Volume: 11 Issue: 04 | Apr 2024 www.irjet.net p-ISSN: 2395-0072

Fig -2:Resultonmobilephonedetector
Ifthemobilephonedetectorwasaccurateindetermining if there were mobile phone signals present or not in the controlled environment. The percentage of "true positives," which shows how well the detector can distinguish between mobile phone signals. The percentageof"truenegatives,"whichshowshowwellthe detector can detect the absence of mobile phone signals. The amount of time it took the detector in the simulated environment to find and classify mobile phone signals. Insights into the RF signals, network traffic, and other data used for detection are provided by a detailed examination of these features and variations. These findings would give a thorough understanding of the performance of the mobile phone detector, allowing for furtherdevelopment, optimization,and perhaps eventhe deployment of the detection system in the actual world. To ensure that the detector effectively fulfils its intended purpose, it is important to attain a high level of accuracy whileavoidingfalsepositivesandfalsenegatives.
Wireless device trackers are used to monitor active devices in restricted areas overall. This gadget enhances asset management, efficiency, and security in businesses and institutions. This device helps find lost or stolen products and is used for tracking equipment, minimizing loss, and identifying misplaced devices. As a result, the conceptwassuccessfullyexecutedandsimulated.
[1] Xu, Zhengyuan, and Brian M. Sadler. "Ultraviolet communications: potential and state-of the-art."
IEEECommunicationsMagazine46.5(2008):67-73.
[2] Valkama, M., Springer, A. and Hueber, G., 2010, May. Digital signal processing for reducing the effects of
RF imperfections in radio devices An overview. In Proceedings of 2010 IEEEInternational Symposium on Circuits and Systems (pp. 813-816). IEEE. [3] Tzafestas, Spyros G. Introduction to mobile robot control.Elsevier,2013.
[4] Sobers, T. V., Bash, B. A., Guha, S., Towsley, D., & Goeckel, D. (2017). Covert communication in the presence of an uninformed jammer. IEEE Transactions on Wireless Communications, 16(9), 6193-6206.
[5] Jansen, Bernard J. "The graphical user interface." ACMSIGCHIBulletin30.2(1998):22-26.
[6] J. A. Dar, “Centralized Mobile Detection in Examination Hall Using Arduino Duemilanove (ATmega328),”InternationalJournalofScientific& Engineering Research. India, Vol. 5, Issue 8, pp. 191204,August2014.
[7] A.S.NyamaweandN.Mtonyole,“TheUseofMobile PhonesinUniversityExamsCheating:Proposed Solution,” International Journal of Engineering Trends and Technology, Vol.17, No.1, pp. 14-17, Nov2014.
[8] T. Deshpande and N. Jahav “Active Cell Phone Detection and Display Using Atmega-8 Microcontroller,” International Journal of Research inEngineering & Technology,India, Vol. 3, Issue 8, pp.,21-24,Aug2015.
[9] R. Kumar, “Design and Implementation of Cell Phone Operated Metal Detector,” International Journal of Research in Engineering, Technology andScience,India,Vol.VI,pp.1-9,July2016.
[10] N. Gayathri and T. Sivasakthi “Presence of Active Mobile Phones and Hidden Camera Detection,” International Journal of Computing Communication and Information System, India, Vol.8,No.1,pp.0107,2016.
[11] P.Ambulge,S.Bhosale,A.ManeandS.R.Sot“Metal Detector Robot Vehicle Operated by Android Application,” International Journal of Innovative Research in Computer and Communication Engineering,Vol.5,Issue3,pp.5887-5890,March 2017.
[12] K. Parvateesam and G.A. ArunKumar “Presence of Active Mobile Phones and Hidden Camera Detection,” International Journal of Science, EngineeringandTechnologyResearch,Vol.6,Issue 4,pp.689-693,April2017.