
International Research Journal of Engineering and Technology (IRJET) e-ISSN: 2395-0056
Volume: 11 Issue: 04 | Apr 2024 www.irjet.net p-ISSN: 2395-0072
![]()

International Research Journal of Engineering and Technology (IRJET) e-ISSN: 2395-0056
Volume: 11 Issue: 04 | Apr 2024 www.irjet.net p-ISSN: 2395-0072
Shreya
Prabhulkar1 , Sayali Angre2 , Akshata Dhale3 Mayuresh Mahale4
Department of Information Technology, Terna college of Engineering, Nerul, Navi Mumbai, Maharashtra, India
Abstract - The integration of facial recognition technologyintoemployeeattendancemonitoringsystems represents a significant advancement leveraging the distinctive features of the human face as a biometric identifier. This project emphasizes two fundamental phases:facedetectionandrecognition.Theutilizationof theHaarCascadealgorithmexcelsinrapidlyidentifying faces within images through its cascade of classifiers, efficientlyfocusingcomputationalresourcesonpotential faceregions.Thiscollaborativeapproachunderscoresthe ongoing importance of leveraging the unique characteristics of the human face to enhance the efficiency and effectiveness of attendance tracking systemsinorganizations.Byharnessingthestrengthsof multiple algorithms, this project aims to elevate the accuracy and reliability of facial recognition-based attendance monitoring, ultimately contributing to streamlinedoperationsandenhancedsecurityprotocols within workplaces.
Key Words: Face Recognition, Human face, detection, attendance tracking.
Intheprojectfocusingondevelopingafacialrecognition system for employee attendance monitoring, the unique features of the human face are harnessed as a biometric identifier.Thefacialrecognitionprocessinvolvestwocritical phases:facedetection,forquicklyidentifyingthepresenceof aface,andrecognition,wherethesystemdistinguishesand matchesthefaceasanindividual.
In this specific project, the Haar Cascade algorithm is incorporated. The Haar Cascade method excels in face detection, efficiently pinpointing the location of faces in images.Itworksbyemployingacascadeofclassifiers,each designedtoquicklyrejectareasofanimagethatareunlikely tocontainaface,therebyfocusingcomputationaleffortson potentialfaceregions.
Thehumanface'suniquecharacteristicscontinuetoplaya pivotalroleinthistechnology.Theprimaryobjectiveremains to boost the efficiency and effectiveness of the current attendance tracking system in organizations, now empoweredbythecollaborativestrengthsofHaarCascade, Eigenface,andFisherfacealgorithms
Thispaper[1]explorestheapplicationoftheHaarCascade Classifier Algorithm with OpenCV for face detection in automatedattendancetrackingsystems.Itemphasizesthe algorithm's scalability, enabling real-time processing suitablefororganizationsofvaryingsizes.Theaccuracyof facerecognitionusingthisalgorithmishighlighted,aimingto minimize errors associated with manual attendance tracking. The paper acknowledges challenges, such as potential false positives/negatives due to changes in appearance, accessories, or hairstyles. It also notes the technicalexpertiseandtime-consumingnaturerequiredfor implementingandfine-tuningthealgorithm.
Thispaperintroduces[2]anautomaticattendancesystem usingtheConvolutionalNeuralNetwork(CNN)algorithmfor facedetectionandrecognitioninclassrooms,aimingforhigh accuracy.LeveragingCNN'sproficiencyinimagerecognition, the system ensures reliable student identification under varying conditions. It emphasizes the potential for continuous improvement with additional data while acknowledgingthecomplexityofimplementingandtraining CNNmodels,requiringdeeplearningexpertiseandsuitable hardware. The paper also notes CNNs' sensitivity to data noise,urgingcarefulconsiderationforoptimalattendance trackingaccuracy.
PCA, a valuable statistical technique, is applied in face recognitionandimagecompression,particularlythroughthe Eigenfacesapproach.Thismethod[3]utilizesasmallsetof characteristicimagestodescribevariationsinfaceimages, showcasing PCA's role in identifying patterns in highdimensional data. Noted for its simplicity, PCA is more accessible to understand and implement than complex algorithms.Itachievesreduceddimensionality,speedingup computation and potentially lowering computational requirements. However, effective use of PCA mandates carefuldatapreprocessing,anditsadaptabilitytochangesin datasetsmaybelimited,necessitatingretrainingforoptimal performancewithnewvariations.
In preparation for the Eigen Faces Recognizer, captured images undergo preprocessing to obtain grayscale and uniformly cropped faces. The [4] algorithm's simplicity makesitaccessibleforbeginnersinfacialrecognition,while its dimensionality reduction enhances computational efficiency. However, Eigenfaces exhibit limited discriminativepower,potentiallyimpactingaccuracybynot

International Research Journal of Engineering and Technology (IRJET) e-ISSN: 2395-0056
Volume: 11 Issue: 04 | Apr 2024 www.irjet.net p-ISSN: 2395-0072
capturingfinefacialdetailscrucialfordistinguishingsimilarlookingfaces.
Thispaper[5]introducesanoveldeeplearning-basedface recognition attendance system. The model employs advanced techniques, including a CNN cascade for face detection and a CNN for generating face embeddings. The challengewasadaptingthesemethodstosmallerdatasets, addressed through a new image augmentation approach. Despitethesmallerdataset, themodel achieveda 95.02% accuracyonreal-timeemployeefaceimages.Theproposed modelcanbeseamlesslyintegratedintomonitoringsystems, makingitversatileforvariousapplications.
This paper [6] focuses on designing a face recognition attendance system using real-time video processing, capitalizing on the growing demand for face recognition technology in the era of big data. Four key aspects are addressed:theaccuracyoffacerecognitionduringcheck-ins, thestabilityofreal-timevideoprocessing,truancyrates,and interface settings. The proposed system demonstrates an 82%accuracyrate,reducingcheck-intimebyapproximately 60% compared to traditional methods. Truancy is significantlyreduced,tacklingissueslikeearlydepartures. Thereal-timevideoprocessingsystemenhancesefficiency, eliminatesnamingcomplexities,andprovesinstrumentalin guidingthedevelopmentofattendancesystems.
TheFacialRecognitionAttendanceSystemisasophisticated software solution designed to modernize attendance tracking procedures. It employs cutting-edge facial recognition technology to automate the process across workplaces,schools,andevents.
Comprisingthreemaincomponents,thesystemstartswith "Register a New Employee." Here, administrators input essential details such as name, ID, and department, while also capturing multiple facial images for accurate identificationduringattendancerecording.Onceregistered, individuals interact with the system through "Take Attendance."UsingtheHaarcascadealgorithm,thesystem detects and analyzes facial features in real-time as individuals’ approach. By comparing these features with storedimages,thesystemidentifiesindividualsandmarks theirattendanceautomatically,eliminatingmanualtracking andreducingerrors.Administratorsmanageattendancedata through"ViewAttendance."Allrecords,includingdate,time, andindividualidentities,arestoredinastructuredCSVfile format. This central repository enables administrators to generate reports, monitor trends, and perform further analysis. With features like automated recording, robust facialrecognition,scalability,andefficientdatamanagement, the Facial Recognition Attendance System offers a sophisticated yet user-friendly solution for modern attendancemanagementneeds.

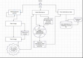
Abovediagramstatesthebasicworkingarchitectureof thesystemwhichhasthreemainsections:
Thissectionisresponsibleforcollectingessentialdataabout employeeswhentheyjointheorganization.
Employeedatatypicallyincludespersonalinformationsuch as name, enrollment number. One crucial aspect of this section is capturing images of employees for facial recognition purposes. These images are used to create a datasetthatservesasthebasisfortrainingmachinelearning algorithms. The dataset consists of labeled images, associating each image with the corresponding employee'sidentity.
2.Markattendance
Once the employee data is collected and the facial recognition model is trained, the system moves on to marking attendance. Using the trained machine learning model, the system identifies employees based on their facialfeatures. This section ensures accurate and efficient attendance tracking, reducing the burden of manual recordingandminimizingerrors.
3.Viewrecordsandanalyzethedata.
Authorized users can access attendance records securely. The system provides various tools and functionalities for analyzingattendancedata,suchasviewingrecordsinExcel files or accessing them through a database console. This section empowers managers and administrators to gain insightsintoattendancepatterns,identifytrends,andmake informeddecisionsregardingworkforcemanagement.
All thethreesectionsareco-relatedtoeachotherandare connectedtoeachotherasthoseworkstogether.Thefirst section takes the data i.e images of employee or now registration and makes a data set of it then in second the

2395-0056
Volume: 11 Issue: 04 | Apr 2024 www.irjet.net p-ISSN: 2395-0072
system puts the ML algorithm to work and mark the attendance that data will be then sent to third module i.e. viewattendancerecord.
The system consists of several interconnected modules designed to streamline employee management processes. BeginningwiththeLogin/SignupModule,itensuressecure user authentication and registration, granting access to authorizedpersonnelonly.Uponlogin,userscanaccessthe Add Employee Module, which facilitates the capture of employeeimages.Theseimagesarethenutilizedtocreatea dataset of human face profiles, which serves as the foundation for the subsequent facial recognition process. Thesystememploysmachinelearningalgorithmstotrainon theseimages,enablingaccuratefacialrecognitionwithinthe MarkAttendanceModule.Thismoduleallowsuserstomark attendance either manually by filling in attendance for a provided department or automatically through the facial recognitionsystem.Additionally,attendancedataisstored systematically,eitherinanExcelfileoradatabase,ensuring accessibilityandorganization.
In the View Attendance Module, authorized users can securelyaccessandanalysehistorical attendancerecords. Thismoduleoffersvariousfunctionalities,suchasviewing attendance data in an Excel file or through a database console, providing insights into employee attendance patternsovertime.
Throughout these interactions, security measures are paramount, with user access restricted to authorized individuals and data encryption employed to safeguard sensitive information. The system optimizes employee management processes, streamlining attendance tracking whileprovidingvaluableinsightsformanagerialdecisionmaking

The system consists of several interconnected modules designed to streamline employee management processes. BeginningwiththeLogin/SignupModule,itensuressecure user authentication and registration, granting access to authorizedpersonnelonly.Uponlogin,userscanaccessthe Add Employee Module, which facilitates the capture of employeeimages.Theseimagesarethenutilizedtocreatea dataset of human face profiles, which serves as the foundation for the subsequent facial recognition process. Thesystememploysmachinelearningalgorithmstotrainon theseimages,enablingaccuratefacialrecognitionwithinthe MarkAttendanceModule.Thismoduleallowsuserstomark attendance either manually by filling in attendance for a provided department or automatically through the facial recognitionsystem.Additionally,attendancedataisstored systematically,eitherinanExcelfileoradatabase,ensuring accessibilityandorganization.
In the View Attendance Module, authorized users can securelyaccessandanalysehistorical attendancerecords. Thismoduleoffersvariousfunctionalities,suchasviewing attendance data in an Excel file or through a database console, providing insights into employee attendance patternsovertime.
Throughout these interactions, security measures are paramount, with user access restricted to authorized individuals and data encryption employed to safeguard sensitive information. The system optimizes employee management processes, streamlining attendance tracking whileprovidingvaluableinsightsformanagerialdecisionmaking
Afterlogginginsuccessfully,userswillseeawindowwith three main options: "Register a New Employee," "Take Attendance,"and"ViewAttendance."Inthe"RegisteraNew Employee" section, users can add new employees to the systembyenteringtheirdetailsandtakingapictureoftheir faceforrecognitionpurposes.The"TakeAttendance"feature allows users to mark attendance by capturing images of employees'facesinreal-time,comparingthemwithstored data,andrecordingattendanceaccordingly.Lastly,the"View Attendance" section allows users to access and review attendancerecords,providingvaluableinsightsfordecisionmakingandplanning.

International Research Journal of Engineering and Technology (IRJET) e-ISSN: 2395-0056
Volume: 11 Issue: 04 | Apr 2024 www.irjet.net p-ISSN: 2395-0072

Theimageinfigure6.1representstheHomepageofFacial RecognitionAttendanceSystemEmployees.Itconsistsofthe 3mainmodulesofthesystem.
TheseconsistsofRegisteranewemployee,TakeAttendance and View Attendance. Where admin can use all three sectionsaccordingtohisneeds

Asdiscussedforfigure6.1,figure6.2istheRegisteranew employee module where admin can register the new employee’sdatatothesystem.Afterenteringthedetails,we need to use take image button in order to give images in datasetfolderandthenusetrainimagetotrainthoseimages.

Theimageinthefigure6.3isafolderwhereallthedatasets aregettingcreatedasnewemployeesareregistering.

The image in figure 6.4 Inside of each individual’s folder thereare31imagesapprox.storedfortrainingtheimages.

The image in figure 6.5 here we fill the attendance of employeesinspecifiedDepartments.

Fig -8:ViewAttendancerecordsbasedonDepartment
Here we can view our attendance records by entering departmentname.

International Research Journal of Engineering and Technology (IRJET) e-ISSN: 2395-0056
Volume: 11 Issue: 04 | Apr 2024 www.irjet.net p-ISSN: 2395-0072

-9:Facerecognitionandmarkattendance
Inthisimage,thesystemisabletorecognizefacesbasedon thetrainedmoduleandautomaticallymarkattendance.

Fig -10:ViewAttendancerecordsinexcelsheet
Inthisimage,wecanseetheattendancerecordedinanExcel sheetcategorizedbydepartment.
Theproposedcomputerizedattendancemanagementsystem offers significant advantages over the manual attendance systemcurrentlyinuse.Inthemanualsystem,thereliance on manual processes results in various shortcomings, including a lack of data security, increased manpower requirements, time-consuming procedures, extensive paperwork,andthenecessityformanualcalculations.
The future of facial recognition attendance systems holds potentialforvariousadvancedfeatures,includingimproved accuracythroughongoingresearch,adaptivelearningwith artificial intelligence, robust anti-spoofing measures, enhancedprivacysafeguardssuchasencryptedtemplates, real-time tracking, environmental adaptability, seamless integrationwithothersystems,mobilecompatibility,multimodal biometrics for heightened security, user-friendly interfaces, AI-driven analytics for data insights, cloud integrationforcentralizedmanagement,maskrecognition capabilities,andtheintegrationofvoicerecognition.These advancementscollectivelyaimtomakeattendancesystems moreaccurate,secure,andadaptabletodiversescenarios, ensuring their continued evolution to meet the evolving needsofusersandorganizations.
We would like to thank our guide for their invaluable expertise,guidance,andsupportthroughoutourproject.A token of gratitude is also owed to our HOD and the DepartmentofInformationTechnologyforprovidinguswith theopportunityaswellasthesupportrequiredtopursuethis project
[1] FaceRecognitionbasedAttendanceManagementSystem June2020InternationalJournalofEngineeringResearch and V9(05) DOI:10.17577/JJERTV9IS050861 Face Recognition based Attendance Management System Smitha, Pavithra S Hegde, Afshin Dept. of Computer Science and Engineering Yenepoya Institute of TechnologyMoodbidri,India.
[2] Hapani, Smit, et al. "Automated Attendance System Using Image Processing." 2018 Fourth International ConferenceonComputingCommunicationControland Automation(ICCUBEA).IEEE,2018.
[3] https://becominghuman.ai/face-detection-usingopencv-with-haar-cascade-classifiers-941dbb25177
[4] K. Selvi P.Chitrakala, and A. Jenitha. "Face recognition based attendance marking system," UCSMC, no.3,p.337-342.
[5] M.Arsenovic,S.Sladojevic,A.AnderlaandD.Stefanovic, "FaceTime Deep learning based face recognition attendance system," 2017 IEEE 15th International Symposium on Intelligent Systems and Informatics (SISY),Subotica,Serbia,2017,pp.000053-000058,doi: 10.1109/SISY.2017.8080587.
[6] H. Yang and X. Han, "Face Recognition Attendance SystemBasedonReal-TimeVideoProcessing,"inIEEE Access, vol. 8, pp. 159143-159150, 2020, doi: 10.1109/ACCESS.2020.3007205.
[7] Andric Milan et al., "Web application as a support systemforrecordsofworkingtimemonitoringbusiness processesandactivitiesofcompanyemployees".
[8] Sharma Saumya, S. L. Shimi and S. Chatterji, "Radio frequency identification (RFID) based employee monitoring system (EMS)", International Journal of Current Engineering and Technology 4.5, pp. 34413444,2014.
[9] SultanaShermin,Asma.EnayetandIshrat.JahanMouri, "ASMARTLOCATIONBASEDTIMEANDATTENDANCE TRACKING SYSTEM USING ANDROID APPLICATION", InternationalJournalofComputerScienceEngineering andInformationTechnology(IJCSEIT)5.1,2015.

International Research Journal of Engineering and Technology (IRJET) e-ISSN: 2395-0056
[10] RaoSeemaandK.J.Satoa,"Anattendancemonitoring systemusingbiometricsauthentication",International JournalofAdvancedResearchinComputerScienceand SoftwareEngineering3.4,2013.
[11] SoewitoBenfanoetal.,"Smartmobileattendancesystem usingvoicerecognitionandfingerprintonsmartphone", Intelligent Technology and Its Applications (ISITIA) 2016InternationalSeminaron.IEEE,2016.
Volume: 11 Issue: 04 | Apr 2024 www.irjet.net p-ISSN: 2395-0072 © 2024, IRJET | Impact Factor value: 8.226 | ISO 9001:2008