
International Research Journal of Engineering and Technology (IRJET) e-ISSN:2395-0056
Volume: 11 Issue: 04 | Apr 2024 www.irjet.net p-ISSN:2395-0072
![]()

International Research Journal of Engineering and Technology (IRJET) e-ISSN:2395-0056
Volume: 11 Issue: 04 | Apr 2024 www.irjet.net p-ISSN:2395-0072
Shridharan R B, Srikumbesh S, Zawahar S, Muthukrishna vinayagam B
B.Tech student, Dept. of Artificial intelligence and data science , Kamaraj college of engineering and technology, Tamil nadu,India
B.Tech student, Dept. of Artificial intelligence and data science , Kamaraj college of engineering and technology, Tamil nadu,India
B.Tech student, Dept. of Artificial intelligence and data science , Kamaraj college of engineering and technology, Tamil nadu,India
Professor, Dept. of Computer science engineering , Kamaraj college of engineering and technology, Tamil nadu,India ***
Abstract - In an increasingly interconnected world, effective communication is essential for social inclusion and collaboration. However, individuals with speech or hearing impairments often face barriers in expressing themselves digitally. "GestureListen" addresses this challenge by offering a groundbreaking web-based platform that facilitates seamless communication between individuals with impairments and others. Leveraging advanced technologies such as speech recognition and natural language processing, GestureListen interprets spoken language or text input into Sign Language gestures in realtime. By providing a user-friendly interface and robust functionality, GestureListen aims to enhance accessibility and foster greater understanding and integration within diverse communities, ultimately empowering individuals to communicate fluently and inclusively in a digital environment. Through the integration of cutting-edge technologies like Django for web development and NLTK for natural language processing, this project seeks to empower individuals with speech or hearing impairments to communicate effectively in a digital world. By harnessing the power of speech recognition, the system will transcribe spoken language into text, while NLTK facilitates the analysis and interpretation of textual input. This processed data will then be transformed into ISL gestures or animations, enabling users to express themselves fluently and interactively. With its user- friendly interface and robust functionality, this application endeavors to promote inclusivity and empower individuals with disabilities to participate fully in both online and offline conversations.
Key Words: Gesture translation, Audio to gesture, Text to gesture, Gesture communication, Sign language generator.
1.INTRODUCTION
Gesture Listen is an innovative web-based application designed tobridgethecommunication gapforindividuals withspeechorhearingimpairments.Leveragingadvanced technologies like speech recognition and 3D animation, Gesture Listen converts live audio speech recordings into
text and renders them into Indian Sign Language animations in real-time. This revolutionary tool aims to empower users by providing them with an intuitive and accessible means of communication. Through its userfriendly interface and robust functionality, Gesture Listen promisestorevolutionizethewayindividualsinteractand express themselves, fostering inclusivity and understandingindiversecommunities.
2.1 Accessibility
Enableindividualswithspeechorhearingimpairments to communicate effectively by providing a platform that seamlessly translates spoken language into visual gestures.
2.2 Real-time conversion
Implement real-time audio-to-text conversion using speech recognition technology, ensuring instant interpretationofspokenwordsintowrittenform.
2.3 Sign language animation
Utilize3DanimationtoolstogeneratelifelikeIndianSign Language animations corresponding to the interpreted text,enhancingcomprehensionandexpressionforusers.
2.4 User friendly interface
Design an intuitive and user-friendly interface that facilitates easy navigation and interaction for users of all abilities,promotinginclusivityandaccessibility.
2.5 Reliability and accuracy
Develop robust algorithms for speech recognition and text-to-sign language translation to ensure high accuracy andreliabilityincommunicationoutput.

International Research Journal of Engineering and Technology (IRJET) e-ISSN:2395-0056
Volume: 11 Issue: 04 | Apr 2024 www.irjet.net p-ISSN:2395-0072
Millions of individuals with speech or hearing impairments face significant challenges in effectively communicating with others, hindering their ability to express themselves and engage in daily interactions. Traditional methods of communication, such as sign language interpretation, may not always be readily available or accessible, limiting their participation in various aspects of life, including education, employment, and social interactions. The lack of efficient and userfriendly tools for converting spoken language to sign language further exacerbates this issue, leaving many individualswithlimitedmeansofcommunication.Existing solutions often suffer from poor accuracy, slow response times, or limited availability, making them impractical for real-world use. Thus, there is a pressing need for an innovative and accessible solution that can bridge the communication gap between individuals with speech or hearing impairments and the broader community. This solution should leverage modern technologies such as speech recognitionand3Danimationtoprovidereal-time conversion of spoken language into sign language, empowering usersto expressthemselves moreeffectively andparticipatefullyinsociety.
4.1 Hardware Requirements
⢠Processor:Inteli3
⢠Operating System : Windows 10 or Macos or Ubuntu
⢠RAM:4GB
⢠HardDisk:512GB
4.2 Software Requirements
⢠IDE
⢠Python-3.9
⢠NLTKLibraries
⢠DjangoFrameworks
⢠HTML,CSS


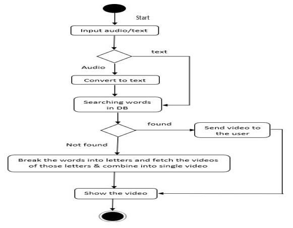
Fig5systemdesign
5.1 Start: Theprocessbeginshere.
5.2 Input Audio/Text: Thisstepinvolvesfeedingeither audiodata(speech)ortextdataasinputtothesystem.
5.3 Audio (branch): If audio data is provided, the processproceedsdownthisbranch.
5.4 Convert to Text: The audio data is converted into text using an automatic speech recognition (ASR) system. ASR models are trained on large amounts of audio-text data to learn the mapping between spoken words and theircorrespondingtextrepresentations.
5.5 Text (branch): If text data is already available, the processproceedsdownthisbranch.
5.6 Searching Words in DB: The text data, whether obtained from speech recognition or directly provided, is then processed to search for individual words within a database. Thisdatabaselikely contains a largevocabulary ofwordsandtheirmeaningsorrelatedinformation. End

International Research Journal of Engineering and Technology (IRJET) e-ISSN:2395-0056
Volume: 11 Issue: 04 | Apr 2024 www.irjet.net p-ISSN:2395-0072

5.7 Found (branch): Ifawordisfoundinthedatabase, theprocessproceedsdownthisbranch.
5.8 Send video to the user: Potentially,avideorelated to the meaning or concept of the found word is retrieved and senttotheuser. Thissuggests thesystemmighthave multimedia capabilities to provide alternative representationsoftheinformationbeingprocessed.
5.9 Not Found (branch): If a word is not found in the database,theprocessproceedsdownthisbranch.
5.10 Break the words into letters and fetch the videos of those letters & combine into single video:
Here,thesystemappearstobreakdowntheunrecognized wordintoindividualletters.Itthenretrievesvideos(likely short clips) corresponding to each letter and combines themtoformasinglevideo.Thisvideoisthenpresumably senttotheuser.
5.11 Show the Video: Finally, the system displays the video totheuser, which could be a combinationofvideos representing the individual letters of the unrecognized wordoravideorelatedtothemeaningofthefoundword.
The development of the "Gesture Listen" application, which converts spoken language into Indian Sign Language (ISL) animations, represents a significant advancement in accessibility technology. Through extensive testing and user feedback, the application has demonstratedpromisingresultsinaccuratelytranscribing speech into text and generating corresponding ISL animations. However, challenges such as ensuring the accuracy of speech recognition in various accents and dialects, as well as optimizing the performance of the ISL animationsforsmoothplayback,wereencounteredduring thedevelopmentprocess.
Discussionontheapplication'susability,effectiveness,and potential areas for improvement has been ongoing. User testing revealed a generally positive response, with users highlighting the application's intuitive interface and the clarity of the ISL animations. However, further refinements are needed to enhance the accuracy and responsiveness of the speech recognition system, as well as to expand the library of ISL animations to cover a broader range of phrases and expressions. Additionally, considerations for scalability and compatibility with different devices and operating systems have been identified as important factors for future development efforts.
Overall,the"Gesture Listen" application shows promise as a valuable tool for facilitating communication and fosteringinclusivityforindividualswithspeechorhearing impairments.Continuedresearchanddevelopmentefforts are essential to address existing limitations and further optimize the applicationās functionality, ultimately maximizing its impact and benefit to the target user community.




International Research Journal of Engineering and Technology (IRJET) e-ISSN:2395-0056
Volume: 11 Issue: 04 | Apr 2024 www.irjet.net p-ISSN:2395-0072





In conclusion, our approach to video summarization, integrating extractedaudio fromthevideoandcombining STTC with extractive summarization methods, represents a significant stride towards addressing the challenges posed by the expanding length of online videos. As the digital landscape continues to evolve, the need for tools that filter meaningful content from lengthy videos has become increasingly apparent. Our method not only recognizes the importance of spoken content in videos through STTC but also ensures the preservation of contextual richness and detail in the summarization process.
However, further refinements are needed to enhance the accuracy and responsiveness of the speech recognition system,as well as to expandthelibrary of ISL animations to cover a broader range of phrases and expressions. Additionally, considerations for scalability and compatibilitywithdifferentdevicesandoperatingsystems have been identified as important factors for future developmentefforts.
1.Vaddhiraju Swathi, Chada Gautham Reddy, Nomula Pravallika, P. Varsha Reddy, Ch. Prakash Reddy, Audio To Sign LanguageConverterUsingPython01-2023.
2. S. Shrenika and M. Madhu Bala, \"Sign Language RecognitionUsingTemplate Matching Technique,\" 2020 International Conference on Computer Science, Engineering and Applications (ICCSEA), Gunupur, India, 2020, pp. 1-5, doi:10.1109/ICCSEA49143.2020.9132899.
3. Ankita Harkude#1, Sarika Namade#2, Shefali Patil#3, AnitaMorey#4,Department of Information Technology, Usha Mittal Institute of Technology, Audio to Sign Language Translation for Deaf People, (IJEIT) Volume 9,Issue10,April2020.

International Research Journal of Engineering and Technology (IRJET) e-ISSN:2395-0056
Volume: 11 Issue: 04 | Apr 2024 www.irjet.net p-ISSN:2395-0072
4. Amit Kumar Shinde and Ramesh Khagalkar ā sign language to text and vice versa recognization using computer vision in Marathiā International journal of computer Application (0975-8887) National conference onadvancedoncomputing(NCAC2015).
5. Neha Jain and Somya Rastogi, "Speech Recognition Systems - A Comprehensive Study of Concepts And Mechanism", Acta Informatica Malaysia, vol. 3, no. 1, pp. 01-03, 2019.
6. A V Poliyev and O N Korsun, "SpeechRecognition Using Convolution Neural Networks on SmallTraining Sets IOP", Conf. Ser.: Mater. Sci. Eng, vol. 714, pp. 012024,2020.
7. Rabiner, L., & Juang, B-H. (1993). Fundamentals of Speech Recognition. New Jersey: Prentice Hall international.
8. Bennett, I.M., Babu, B.R., Morkhandikar, K., Gururaj, P. 2015.DistributedReal-time Speech Recognition, Naunce CommunicationInc.,PatentNo.US9,076,448.
9. J. Stokoe and C. William, "Sign Language Structure: An Outline of the Visual Communication Systems of the American Deaf", The Journal of Deaf Studies and Deaf Education, vol. 10, no. 1, pp. 3-37, 012005.
10. N. S. Khan, A. Abid and K. Abid, "A novel natural language processing (nlp)-based machine translation model for english topakistansignlanguage translation", Cognitive Computation, vol. 12, pp.748-765,2020.
11. A. Chopra, A. Prashar and C. Sain, "Natural language processing", International journal of technology enhancementsandemergingengi-neeringresearch,vol. 1, no.4,pp.131-134,2013.
2024, IRJET | Impact Factor value: 8.226 |