
Volume: 11 Issue: 04 | Apr 2024 www.irjet.net p-ISSN:2395-0072
![]()

Volume: 11 Issue: 04 | Apr 2024 www.irjet.net p-ISSN:2395-0072
Balaji B1 , Balamurugan M1 , Mohamed Halith A1 , Hariharan O. K1 and Aswinkumar S1
1Department of EEE, Periyar Maniammai Institute of Science and Technology, Thanjavur - 613403, Tamil Nadu, India
ABSTRACT
A comprehensive system that tracks vital indicators including temperature, voltage, current level, and fire alarmsinreal-timeistheInternetofThings(IoT)Battery HealthTracker.Throughtheuseofanetworkofsensors, itcontinuouslymonitorsthesefactorsto makesurethat any abnormalities are found quickly. Important parties are promptly notified by an audible alarm when sensor values surpass predefined parameters. Moreover, the systemdynamicallycontrolstemperaturelevelsbyusing a DC motor for cooling to lower the danger of overheating. This self-regulating system contributes to the preservation of the battery's ideal operating parameters,guaranteeingbothitslongevityandsecurity.
Keywords: Battery Health Monitoring Sensors, Internet of Things, Cooling Fan
By utilizing innovative monitoring and control technologies,theInternetofThings(IoT)BatteryHealth Tracker project seeks to address significant issues with battery management and environmental concerns. Batteries are used to power a variety of devices in today's networked world, such as electric cars, cell phones, laptop computers, and renewable energy storage systems. On the other hand, poor battery management can result in safety risks like fires or overheating as well as environmental problems like early battery deterioration and increased electrical waste. The development of an Internet of Things (IoT)basedbatteryhealthmonitoringsystemisanattemptto enhance the sustainability, safety, and efficiency of battery consumption in various applications. The realtime monitoring of critical parameters including temperature,voltage,currentlevel,andfirealarmsisthe main goal of this project. Such thorough monitoring not only makes it feasible to identify potential issues early on but also enables prompt action to prevent disastrous failuresordamage.Thestudylooksatsafetyissueswith batteries, including the possibility of overheating and fire, the image shown in fig.1. Serious safety risks can arise from high temperatures and abnormal voltage or current levels, especially in crucial applications like
energy storage systems and electric cars. By using automatic warnings and real-time monitoring, the IoT BatteryHealthTrackernotifiesusersandstakeholdersof anyabnormalities,enabling promptresponsestoreduce risksandpreventaccidents.
The project's objective is to reduce environmental impact while improving battery performance through theuseofinnovativecontroltechniques,suchastheuse of a DC motor to control temperature. By preventing overheatingandprolonging battery life, coolingsystems help to maintain optimal operating temperatures. By using this technique, battery-powered equipment becomes more dependable and efficient while also reducing energy consumption and carbon emissions linked to unnecessary replacements or repairs. The Tracker project tries to resolve environmental concerns andadvancebatterymanagementstrategies

Battery health monitoring systems are required to ensure that batteries perform efficiently and securely in avarietyofapplications,includingconsumerelectronics, renewable energy storage, and electric vehicles. The fundamentalpurposeofthesesystemsistomonitorand analyse battery conditions in real-time, taking into consideration critical aspects such as temperature, voltage,currentlevels,and overall performance.Battery healthmonitoringsystemscandetectpossibleproblems early on and perform proactive maintenance and

International Research Journal of Engineering and Technology (IRJET) e-ISSN:2395-0056
Volume: 11 Issue: 04 | Apr 2024 www.irjet.net p-ISSN:2395-0072
intervention to prevent failures, extend battery life, and improve performance by continuously reviewing these characteristics.However,thewidespreaduseofbatteries causes environmental issues such as premature deterioration, fire and overheating hazards, and the generation of electronicwaste,the environmental needs image on the Fig.2. Because premature battery degradation needs frequent battery changes, it shortens battery life and efficiency while increasing electrical waste. Furthermore, disposing of used batteries contributes to environmental degradation, while safety issues such as overheating risk both human health and the environment. Battery health monitoring systems assist in solving these challenges by providing real-time information on battery performance and condition. Battery health monitoring systems can help alleviate environmental hazards associated with battery consumption by implementing advanced monitoring techniques and intelligent management mechanisms. Temperature, voltage, and current levels can be monitoredinreal-timetoaidinearlyanomalydetection and action, preventing catastrophic failures and safety hazards.Furthermore,byapplyingmachinelearningand predictive analytics, these systems can enhance energy usage patterns, increasing battery life and reducing the need for replacement. Furthermore, battery health monitoring systems reduce electrical waste by enabling proactive maintenance and repair, thereby promoting sustainable battery management practices. Beyond reducing waste and enhancing safety, battery health monitoring systems have a positive environmental impact. These systems help to increase the adoption of renewable energy sources and reduce greenhouse gas emissions by improving battery efficiency and dependability. Optimized battery performance, for example, leads to increased energy efficiency and less relianceonfossilfuelsinelectricvehiclesandrenewable energy storage systems, lowering their negative environmentalimpact.


[1] J. Selvi; T. S. Balaji Damodhar, Is monitor on the Voltage, current, and temperature sensors collect informationonthebattery'selectricalproperties,aswell
as the ambient temperature, environmental elements, and any safety issues. The system improves battery longevity, real-time monitoring and notifications, predictivemaintenanceinsights,aswell aschargingand discharging methods. Using cloud infrastructure, data analysis and visualization tools, and IoT, stakeholders canincreaseEV batterylifetimeand efficiencyby taking proactiveactionsandmakinginformeddecisions.
[2] Mahendra Meena; Jeenesh Kotwal, whenever it involves batteries, the two most essential factors are temperatureandstateofcharge(SoC).Thisisbecausean overcharged battery may produce gases such as hydrogen and oxygen. This paper describes the Battery Management System (BMS), which addresses the thermalandelectricalissuesassociatedwithlithium-ion batteries. The BMS is designed to provide reliable and safebatteryperformance.
[3] Mohammad Ehteshaam; Mohammad Amir, Appropriate battery health monitoring systems, or BHMSs, are critical to ensure an extended and good health of dynamic battery storage. These systems are essentialformonitoringbatteryhealthinawiderangeof applications, including telecommunications, uninterrupted power supplies (UPS), electric vehicles (EVs), hybrid EVs, and other maritime transportation applications. It is evident that the usage of a battery source in transportation applications must be complementedbybatteryhealthmonitoring.
[4] V. Rukkumani; T. Anitha, as petrol costs climb, electric vehicles, or EVs, are becoming increasingly popular around the world. As a result, many manufacturersarelookingintoalternate energysources to replace gas. Using electrical energy sources can help the environment by lowering pollutants. Furthermore, electric vehicles provide considerable environmental and energy-saving benefits. An increasing number of electric vehicles will run on rechargeable lithium-ion batteries.
[5] U. Ramani; M. Thilagaraj, This research proposes the use of a Peltier and C fan cooler for maintaining the temperature range of the battery system. This method can solve the problem of Battery Thermal Management System in space applications where fan-based cooling systemscan'tbeused.ThissystemthatusesRFencoder and decoder to calculate the distance, identifies the nearestEVchargingstation.
[6] Sthitprajna Mishra; Chinmoy Kumar Panigrahi, This study suggests a method for balancing electric car batteries that involves connecting extra batteries directly to relays. The system's objective is to shortcircuit any defective modules that may affect the vehicle's performance. This technique saves money

Volume: 11 Issue: 04 | Apr 2024 www.irjet.net
becausethereisnoneedtoreplacethecompletebattery everytimeaModulefails.
[7] P Sasirekha; E Sneka; Since battery management systems monitor and control the charging and discharging of rechargeable battery packs,they improve operating efficiency and play a crucial role in electric vehicle technology. When charging and discharging a battery, monitoring comprises keeping a close eye on crucial operating parameters like voltage, current, fire, andtemperature.
[8] G. Saritha; S. Jayavardhini, This project includes data collection, defect diagnosis, state estimation, smart power monitoring in electric vehicles, and solar power chargingofthevehicletomaximizebatteryperformance. Consequently, this examination of battery management enables the user to confirm an electric vehicle's specifications. Matlab - Simulink is the simulation program that we used for this research. We used this softwaretomakeavirtualmodel.Anelectricvehiclethat tracks the properties of the battery and enables the use ofabackupbatterythatdrawsenergyfromthesun;this backupbatterycanbeturnedonautomaticallywhenthe primarybatterybecomeslow.
[9] Kavitha Kumari.K.S; L. Chitra; This study tackles a problem for researchers looking to protect users' and automobiles' safety by accurately estimating SOC and keeping an eye out for and quickly identifying rechargeable battery problems in electric vehicles. The Boost integrated fly back rectifier energy DC-DC (BIFRED) converter, which is managed by a cascaded ANFIS controller, raises the voltage produced by the photovoltaic(PV)system.
The current system combines sensors and microprocessor technologies. The device detects essential battery parameters with voltage and current sensors before feeding the data to an Arduino microcontrollerforanalysis.Acoolingdeviceisactivated if the battery temperature reaches too high. Furthermore, if battery properties deviate from ideal ranges, the system can notify the car's owner or service facility through integration with a GSM module. This enhances overall battery management and vehicle durabilitybyensuringproactivemaintenanceandtimely interventiontoavoidpotentialissues.
The Internet of Things (IoT) Battery Health Tracker approach relies on the deployment of sensors that continuously monitor temperature, voltage, current levels, and fire alarms in real-time. These sensors wirelessly transmit data to a central monitoring system,
e-ISSN:2395-0056
p-ISSN:2395-0072
whichcollectsandprocessestheinformation.Anaudible alarmistriggeredtoquicklyalertkeystakeholdersifany sensor value exceeds specified thresholds, signaling potentialconcerns.Inaddition,thesystememploysaDC motor that is controlled by an automated procedure to reducehightemperatures.Whentemperaturesriseover permissiblelevels,theDCmotorkicksintohelpcoolthe battery and keep it working optimally. Battery health and safety are ensured through proactive monitoring andintervention.
The proposed Internet of Things (IoT) Battery Health Tracker aims to revolutionize battery monitoring by integrating cutting-edge sensors and control mechanisms. The technology provides detailed information on battery health by continuously monitoringtemperature,voltage,currentlevels,andfire alertsinrealtime.Thisnewtechnologyenhancesbattery safety, longevity, and overall efficiency in a variety of applications by implementing proactive monitoring and intervention. The proposed block diagram image shown infig.3.

The IoT Battery Health Tracker is made up of several critical components that work together to effectively monitor and control battery conditions. First, sensors areutilizedtocontinuouslyrecorddata ontemperature, voltage, current, and fire alarms. These sensors collect data continually and wirelessly transmit it to a central monitoring system. After assessing the incoming data, the monitoring system compares it to predefined thresholds.Ifanysensorvalueexceedstheselimitations, indicating a potential problem, the system launches

International Research Journal of Engineering and Technology (IRJET) e-ISSN:2395-0056
Volume: 11 Issue: 04 | Apr 2024 www.irjet.net p-ISSN:2395-0072
voice notifications to promptly notify relevant parties. Thesystemcontainsa DCmotorasa critical component for temperature control and monitoring. When the temperature climbs above the permitted levels, the monitoringsystemturnsontheDCmotorautomatically. The DC motor then activates to assist with cooling, maintaining the battery at the proper temperature. This dynamic management technique prevents overheating and extends the battery's lifespan by keeping it running within safe temperature ranges. These aspects work together to provide proactive monitoring and intervention, ensuring that batteries operate effectively andsecurelyinavarietyofapplications.
i. BATTERY
Lithium-ion batteries, because of their high energy density, long cycle life, and low self-discharge rates. Lithium ions are moved between the positive and negative electrodes of these batteries during charging and discharging. The lithium battery image include on the fig.4. The operating voltage, which can range from 3.2 to 4.2 volts depending on the specific chemistry; the recommended temperature range for the battery to operate, which is typically between -20°C and 60°C; the current levels, which can vary from a few milliamperehours to several hundred amps depending on the requirementsoftheapplication;andthecapacity,which generally indicates how much charge the battery can hold and is expressed in ampere-hours (Ah) or milliampere-hours (mAh). These are important parameterstoconsider.

ii. ARDUINO
The Atmega328P microprocessor, which powers the Arduino Uno, is one of its key components. Numerous featuresofferedbythisintegratedcircuit(IC)arecrucial fordo-it-yourselfelectronicsapplications.Clockratesup to20MHzcanbeachievedwhenpoweredby5volts.The program code, which is typically 32 KB for the Uno, is stored by the microcontroller using flash memory. It features 2 KB of SRAM (Static Random Access Memory) for storing temporary data. Additionally featured is EEPROM(ElectricallyErasableProgrammableRead-Only
Memory),whichoffersuser-defineddatastorageinnonvolatile memory. Numerous digital and analog input/output pins on the Uno enable a wide range of interfaces with external components such as actuators, sensors, and other devices. PWM (Pulse Width Modulation) output, digital input/output, analog input, andcommunicationprotocolslikeUART,SPI,andI2Care just a few of the uses for these pins. With its extensive feature set, ease of use, and robust community support, the Arduino Uno is a great option for novice and expert DIYelectronicsenthusiastsalike.TheArduinounoimage inincludeontheFig.5.

iii.
A voltage sensor detects the electrical potential difference between two places in a circuit, making it a crucial part of electrical systems. It is essential to guaranteeingtheefficientandsafeoperationofelectrical systems. A voltage sensor's pin specifications, working voltage, and current requirements change depending on how it is designed and used. For instance, a voltage sensor might only work in a specific voltage range, like 0–5voltsor0–12volts,anditmightneedlittlecurrentto work properly. Pin details are easy to integrate into the circuit because they often comprise connections for the power input, ground, and signal output. These sensors are widely employed in electrical systems to prevent overloads, manage power sources, and keep an eye on batteries.

iv.
Systems for detecting and suppressing fires are used in many different settings, such as homes, offices, commercial buildings, and vehicles. By monitoring

International Research Journal of Engineering and Technology (IRJET) e-ISSN:2395-0056
Volume: 11 Issue: 04 | Apr 2024 www.irjet.net p-ISSN:2395-0072
temperature, the quantity of smoke particles, and the particular light wavelengths emitted by flames, these sensorsareabletoidentifythepresenceoffireorflames in their immediate surroundings. The sensor notifies residents and initiates emergency procedures when it detects a fire by sounding an alarm or turning on safety equipment. Depending on the model and needs of the application, its operating voltage might be anywhere from3.3and5volts.Therearefourpins,suchVIN,GND and Output pins. The output pins are the analog and digitalpins.Inordertoguaranteeefficientoperationand minimizepowerconsumption,currentrequirementsare usuallylow. In order to facilitate simple integration into pre-existing fire detection systems or microcontrollerbased applications, pin details usually comprise connectionsforpowerinput,ground,andsignaloutput.

An essential electrical tool for determining the temperature of the surrounding air is the DH11 temperature sensor, this image shown in fig.8. These sensors, which detect variations in electrical resistance, voltage, or current in response to temperature swings, include thermistors, thermocouples, and integrated circuit temperature sensors. Figure 8 illustrates the operation of the DH11 temperature sensor, which has a minimum working current of 0.3mA during measurement and 60uA in standby mode. It operates within a voltage range of 3.5V to 5.5V. It has a temperature range of 0°C to 50°C and a humidity range of 20% to 90%. It generates serial data. The 16-bit resolutionofthetemperatureandhumiditydataenables precise monitoring and adjustment of temperaturesensitiveoperationsinarangeofapplications.TheDH11 temperature sensor ensures maximum efficiency and safety in consumer electronics, medical equipment, industrialprocesses,andclimatecontrolsystemswithits precise readings of ±1% for humidity and ±1°C for temperature.

Acurrentsensor'sabilitytomeasurethecurrentflowing through a conductor and provide an analog or digital output proportionate to the detected current makes it indispensable. The sensor shown in Figure 9 typically operates within predetermined parameters, including output type, accuracy, reaction time, and current measurement range. A Hall Effect current sensor has a response time of microseconds and can detect current from 0 to 100A with an accuracy of ±1%. Digital, analog voltage, or analog current could be the output type, depending on the requirements of the application and thearchitectureofthesensor.

The ESP8266 Wi-Fi module, which combines Wi-Fi capabilitieswithamicrocontrollerunit(MCU),isusedby the NodeMCU development board, is shown in fig.10 This makes it an excellent platform. Because NodeMCUs normally operate within a 3.3 volt range, they can be powered by a wide number of sources. It functions consistentlyinarangeofenvironments,usuallybetween -40°C and 125°C, making it appropriate for the majority of indoor applications. Pin information contains power, ground, and communication interface pins, such as SPI, I2C, and UART, in addition to GPIO (General Purpose Input/Output) pins for attaching to sensors, actuators, andotherexternaldevices.

A direct current (DC) fan is an electronic device that produces airflow by rotating blades powered by a DC motor. These fans are commonly employed as cooling devices in a number of contexts, including computers, electronics, appliances, and ventilation systems. DC fans comeinavarietyofshapesandsizes,rangingfromlarge

International Research Journal of Engineering and Technology (IRJET) e-ISSN:2395-0056
Volume: 11 Issue: 04 | Apr 2024 www.irjet.net p-ISSN:2395-0072
centrifugal fans used in industrial situations to small axial fans used in electronics. They provide airflow by converting electrical energy into mechanical energy, whichaidsinheatdissipationandmaintainstheoptimal operating temperature for electronic environments or components. DC fan image shown in fig.11. DC fans are selected because of their effectiveness, durability, and quietoperation,andtheyarethuscriticalcomponentsof thermal control in a wide range of systems and equipment.

By managing battery safety and maintenance proactively,theIoTBatteryHealthTrackerhasproduced significant environmental benefits. Early problem detection has been made possible by the system's constantreal-timemonitoringofcritical parameterslike temperature, voltage, and current levels. This has reduced the risk of catastrophic failures and limited the impact on the environment. Proactive monitoring has reduced the frequency of battery replacements, which reduces electrical waste and improves resource conservation. It has also extended battery life by identifying and correcting degradation early on. The utilization of a DC motor for temperature regulation, among otherintelligentcontrol techniques incorporated into the IoT Battery Health Tracker, has significantly enhanced battery performance while mitigating environmental impact. The technology has reduced energy consumption and carbon emissions related to needless replacements or repairs, while simultaneously improving the safety and dependability of batterypowered devices by appropriately regulating temperature levels to prevent overheating. Overall, the IoT Battery Health Tracker's environmental benefits showhowimportantitistousecutting-edgetechnology and proactive battery management techniques in order to improve sustainability and lessen environmental issues.


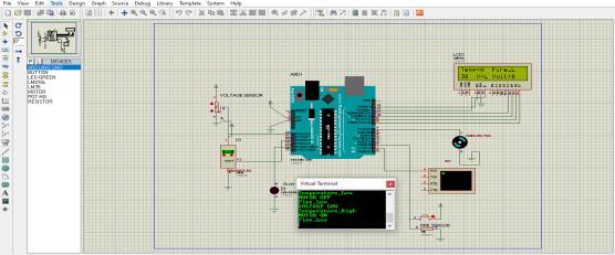
Fig.13 Normal Sensor Status
The all the sensors values are normal level. And the sensors values update on the LCD and IOT. The simulationimageincludeonthefig.13.

The temperature level are increased the sensor level andstatus(temperaturehigh),isdisplayedontheLCD andIOT.AndtheDCfanwillbeONthroughcoolonthe batterytemperatureleveltheimageisshowninfig.14.

Thefig.15imageisexplainedonthefirealertsimulation. The fire is high the alerted notification update on the LCDandIOT,andtriggeronthebuzzer

International Research Journal of Engineering and Technology (IRJET) e-ISSN:2395-0056
Volume: 11 Issue: 04 | Apr 2024 www.irjet.net p-ISSN:2395-0072
The development of the IoT Battery Health Tracker, in conclusion,isa criticalstepinaddressingthechallenges associatedwithenvironmentalsustainabilityandbattery management. This study offers a comprehensive approach to enhancing battery performance, boosting safety, and lessening environmental impact by fusing sophisticated monitoring capabilities with clever managementmethods.Throughreal-timesurveillanceof critical parameters like temperature, voltage, and current levels, as well as automated notifications and proactive measures, the IoT Battery Health Tracker helps users manage their batteries more effectively and efficiently. There is a lot of potential for IoT-based batterymanagementsystemsinanumberoffields,such asconsumer electronics, electriccars,renewable energy storage, and more. Sensors, data analytics, and connectivity will provide ever-more-advanced battery healthmonitoringandcontrol capabilitiesastechnology develops. Finally, initiatives like the IoT Battery Health Tracker project contribute to the creation of a safer, cleaner,andmoreresilientfutureforcominggenerations by promoting sustainable practices and supporting innovationinbatterymanagement.
1. M.K.Tran,S.Panchal,T.D.Khang,K.Panchal,R. Fraser and M. Fowler, "Concept Review of a Cloud-BasedSmartBatteryManagementSystem for Lithium-Ion Batteries: Feasibility Logistics andFunctionality",Batteries,vol.8,no.2,pp.19, Feb.2022.
2. Dayal Chandra SatiandSatvirSingh, "IoTBased Battery Management System for Electric Vehicles Using LoRaWAN: A Review", International Conference on Computing Networks & Renewable Energy, pp. 261-264, 2021.
3. Fabian Duffner, Lukas Mauler, Marc Wentker, Jens Leker and Martin Winter, "Large-scale automotive battery cell manufacturing: Analyzing strategic and operational effects on manufacturing costs", International Journal of Production Economics, vol. 232, pp. 0925-5273, 2021.
4. Vekhande. Anjali and Maske Ashish, "IoT-Based Battery Parameter Monitoring System For Electric Vehicle", International Journal of creative research thoughts, vol. 8, no. 7, pp. 3145-3151,2020
5. Rajesh Kumar Kaushal, Surya Narayan Panda and Naveen Kumar, "An IoT Based Approach to Monitor and Replace Batteries for Battery Operated Vehicle", IOP Conference Series: Materials Science and Engineering, pp. 1-6, 2020.
6. G. Krishna, R. Singh, A. Gehlot, S.V. Akram, N. Priyadarshi and B Twala, "Digital Technology Implementation in Battery-Management SystemsforSustainableEnergy. Storage.Review Challenges and Recommendations", Electronics, vol. 11, pp. 2695,2022.
7. M. Senthilkumar, K.P. Suresh, T.G. Sekar and C. Pazhanimuthu, "Efficient battery monitoring system for E-vehicles", 2021 7th International Conference on Advanced Computing and Communication Systems, vol. 1, pp. 833-836, 2021.
8. Yucheng Liu, Chuang Sun, Lu yuhao, Xiaoping Lin,MaohuaChen,YuansenXie,etal.,"Lamellarstructuredanodesbasedonlithiophilicgradient enable dendrite-free lithium metal batteries with high capacity loading and fast-charging capability", Chemical Engineering Journal, pp. 138570,2023.
9. X.Kuangetal.,"ResearchonControlStrategyfor a Battery Thermal Management System for Electric Vehicles Based on Secondary Loop Cooling", IEEE Access, vol. 8, pp. 73475-73493, 2020.
10. Manoj Gaikwad, Pooja Patil and Piyusha, "IOT Based Smart Battery Monitoring", International Journal Of Innovative Research In Technology, vol.6,no.6,pp.333-336.
11. C.R. Durga, J. Karthik, R. Dakshayani and S. Manikanta,"ANovelApproachforSmartBattery Monitoring System in Electric Vehicles using Internet of Things", 2023 International Conference on Intelligent Data Communication Technologies and Internet of Things, pp. 870874.
12. D.N. Ghuge, D. Vishal, B. Kunal and M. Kulkarni, "IoT Based Battery Management System for Electric Vehicles", Proceedings of the 3rd International Conference on Communication andInformationProcessing,2021.

International Research Journal of Engineering and Technology (IRJET) e-ISSN:2395-0056
Volume: 11 Issue: 04 | Apr 2024 www.irjet.net p-ISSN:2395-0072
13. K. Vishnu Murthy, K. Sabareeshwaran, S. Abirami and T. Bharani Prakash, "Overview of Battery Management Systems in Electric Vehicles", E-Mobility: A New Era in Automotive Technology,pp.137-147,2021.
14. S. Urooj, F. Alrowais, Y. Teekaraman, H. Manoharan and R. Kuppusamy, "IoT based electric vehicle application using boosting algorithmforsmartcities",Energies,vol.14,no 4,pp.1-7,2021.
15. P. Sasirekha, E. Sneka, B. Velmurugan, M.S. Hameed and P. Sivasankar, "A Battery Monitoring System based on IoT for Electric Vehicles",20235thInternational Conferenceon Smart Systems and Inventive Technology, pp. 204-210,2023.