
International Research Journal of Engineering and Technology (IRJET) e-ISSN: 2395-0056
Volume: 11 Issue: 04 | Apr 2024 www.irjet.net p-ISSN: 2395-0072
![]()

International Research Journal of Engineering and Technology (IRJET) e-ISSN: 2395-0056
Volume: 11 Issue: 04 | Apr 2024 www.irjet.net p-ISSN: 2395-0072
Dr. Tusharkant Panda1 , Tamada Lallu Kumar2 , Ponnitivalasa Devraj2 , Tutika Durga Prasad2 , Shubham Satapathy2
1Assistant Professor, ECE department, GIETU, Gunupur, Odisha, India
2UG Scholar, ECE department, GIETU, Gunupur, Odisha, India
Abstract - In this paper, the discussion centers on how householdinverterscanaidintransformingrenewableenergy sources like bioenergy, wind power, and hydroelectricity to provide electricity that's usable at home. It delves into a specific model that facilitates the conversion of 12DC from either solar panels or batteries to generate 230V ACconsequently enabling direct current derived from these environment-friendly sources to turn into alternate current ready for consumption by households. Generating a highquality output waveform is crucial for the efficiency of appliances powered by this inverter design. Utilizing renewable energy sources, known for their zero-carbon footprintattribute,playsanintegralroleincombatingcarbon pollution resulting from human activity. Additionally, the DC outputs generated from different sources mentioned previously can be utilized for domestic purposes as well. However, before it's supplied to inverters that provide appropriate alternating voltage levels suitable for home use, proper formatting input is essential. Once transformed back into AC format utilizing suitable means by being reprised forms featuring AC formats are ideal!
Key Words: Battery, Capacitor, Resistor, Step-up transformer, Switching
Earlier electricity production was done only by the use of non-renewableresourceslikecoal,oil,naturalgas,etc.But now the world has changed its way of production of electricity.It'snowfocusingmainlyonrenewableresources for their use in the production of electricity. These renewableresourcesarewind,hydro,solar,etc.Duringthe processofproductionofelectricenergy,theturbinecangive onlyDCelectricenergybut fortheworkingofmostofthe appliancesweneedACelectricenergy. Nowinverterhave got their chance to show their power in converting DC supplytoAC.Invertersaremainlyusedasasourceofpower torundeviceswhentherearepowercuts.invertersserveas avitalemergencybackup,activatingelectricalappliancesin theabsenceofthemainpowersupply.Themainfunctionof an inverter is to create an alternate voltage from a direct voltage. They come in various types and sizes. DC to AC inverterscanbecategorizedintotwomaincategories:pure sinewaveinvertersandmodifiedsinewaveinverters,with theletterprovidingacleanerandmorestableACoutput[1]. Pure sine wave inverters create a smooth waveform that
replicatesthewaveformofutilitypower,whichisidealfor sensitive electronics and appliances. Modified sine wave inverters,ontheotherhand,createachoppywaveformthat may cause problems for some devices. DC to AC inverters canalsobeclassifiedbasedontheirpoweroutput,ranging fromsmallinvertersthatpowerlaptopsandcellphonesto large inverters that are capable of powering entire households or businesses. Overall, DC to AC inverters are importantdevicesthatplayacriticalroleinprovidingpower toa wide rangeofapplications.Invertersareessential for the application of AC power required where a DC power sourceisavailable[2].InvertersarealsocalledACDrives,or Inverters,alsoknownasVFDs(variablefrequencydrives)or AC drives, can transform DC (Direct Current) into AC (AlternatingCurrent)usingelectronicmeans[3].Inverters arerequiredforbothhouseholdandindustrialpurposes.As wefocusedonthehouseholdpurpose,mostofthehousehold appliances along with other electrical equipment depend uponACelectricity.Invertersaremainlyusedasasourceof power to run devices when there are power cuts. Solar energyistheoldestformofrenewableenergy.Intheevent of a power outage, inverters serve as a vital emergency backup,activatingelectricalappliancesintheabsenceofthe mainpowersupply[4].Theirprimarypurposeistoconvert Direct Current (DC), which is generated from a battery or solarpanel,intoAlternatingCurrent(AC).Itisthegreatest inventioninIndiaforhouseholdappliancesincaseofpower cuts. Different types of inverters are suitable for different purposes and environments [5]. For example, household invertersaresmallerandcheaperthanindustrialinverters, whichareusedinfactoriesandworkplaces.Theamountof loadandthefrequencyofusearesomeofthefactorsthat determinethebestkindofinverterforahousehold.Another factoristheshapeoftheoutputwave,whichcanbeapure sinewave,modifiedsinewave,orsquarewave.Apuresine wave inverter produces a smooth and continuous voltage thatalternatesbetweenpositiveandnegative.Thisisideal for power transmission over long distances, as it can be easily regulated and has low radio power emission. Most appliancesaredesignedtoworkwellwithpuresinewave inverters,astheydonotcauseanyinterferenceordamageto thedevices.Amodifiedsinewaveinvertertriestomimica sinewavebyusingaseriesofpositiveandnegativepulses withashortpauseatzerovolts.Here’sapossiblerephrased version of the sentence While this inverter is more costeffective than a pure sine wave inverter, it may not be compatiblewithcertainappliancesthatutilizeSCR(Silicon

International Research Journal of Engineering and Technology (IRJET) e-ISSN: 2395-0056
Volume: 11 Issue: 04 | Apr 2024 www.irjet.net p-ISSN: 2395-0072
ControlledRectifier)intheirpowersupplysection,suchas digitalclocks,laserprinters,andsomemusicsystems.”
These appliances may malfunction or shut off when they detect the sharp corners of the modified sine wave. Some variablespeedfansmayalsobuzzwhenusedwithmodified sinewaveinverters.Asquarewaveinverteristhesimplest andcheapesttypeofinverter,asitonlygeneratesavoltage that switches between positive and negative without any variation. This is enough for operating simple appliances that do not require a smooth voltage, such as lights and heaters.However,asquarewaveinvertermaycausenoise, heat, and inefficiency in some appliances, and it is not recommendedforsensitiveorsophisticateddevices.
“DCtoACinverterbyIshtiakMahmud”–TheH-Bridgeisan electronic circuit commonly utilized for regulating the movement of high-current equipment, like motors [6]. It earns its identifier as "H-bridge" due to its structural resemblance to the letter "H". When a powerful current supplyenergizesit,BreakdownVoltageTransistors(BJTs) actlikeswitches.Assuch,withprecisepulsingtechniques, some BJTs can be selectively activated and deactivated alternativelygeneratinganACsquarewavefromDCvoltage conversion. By using good filters a better output can be found.
“AshwinNSeniorResearchPowerSystemsDivisionCentral PowerResearchInstituteBengaluru”–ThePVenergymarket is seeing rapid growth and playing a significant role in various regions' power systems. Nearly all global PV systems,around99%,connecttothegridwiththeremaining stand-aloneonesutilizingbatteries.Incaseofgridfailure,an anti-islandingfeatureallowsfordisconnectionbydetecting islanding conditions. The system comprises a 4MW peakpower producing PV array along with DC/DC converters optimizing performance through MPPT functions while integratingitusingDC/ACinvertersintogridsviastep-up transformersand33kVtransmissionlines[7].
Non-isolatedAC-moduleapplicationsrequirehighefficiency forphotovoltaic,thesuggestedinverterutilizesMOSFETsas all active switches. The unique topology of this device incorporatesthebenefitsofboththeMOSFETDC-ACcircuit whileaddressingthechallengeposedbyexcessiveground leakage current. By leveraging high-side IGBTs as line frequency switches to alter output polarity and low-side MOSFETsoperatingatahigherfrequencySPWMswitchrate managingvoltageorcurrentcontroloveroutputdelivery[8].
TheICCD4047andsomeothercomponentsformacircuit thatmakesaquasi-sinewavewith50Hzfrequencyfroma DC source. The circuit uses the IC CD4047 as a unit that changes DC to AC. The output of the IC is fed to MOSFETs thatproduceanACvoltage,butthisvoltageisnotapuresine wave. To get a pure sine wave output, the MOSFETs are connectedtoatransformerthatstepsuporstepsdownthe voltage[9].
The focusof thispaper centersonthe motorandinverter systemcustom-builtfortheNissanLEAF,amass-produced electric car. Distinguished by distinct specifications, this setup enables peak torque levels of 280 Nm alongside an output capacity reaching 80 kW that is meticulously customizedtosuiteachvehicle'suniquetraits.Theinverter controls the motor's current by getting commands from a networksystemthatconnectsdifferentpartsoftheEV.The inverterisdesignedtobecooledbywaterandhasspecial partsthataremadeforEVuse.Thismakestheinvertermore reliable,cheaper,andbetterforEVs.TheinverterofanEV drivemotormustbeabletoworkwellindifferentsituations togetthebestperformancefromthepowersemiconductors [10].
“Luo-QiSohResearchBuildingofAPortableSolarAC&DC PowerSupply”Theexplorationofsolarenergygoesbeyond being an alternative option and presents a promising cornerstoneforestablishingdependablepower.Whenthe circuitislinkedtothesolarcell,electronsarepromptedinto motionthroughitandblendwithemptyspacesinp-regions, creating direct current (DC). This DC can be stored in batteries before conversion by inverters into alternate current(AC),whichfuelselectricaldevicesdependentonAC as their main source of operation. There exist sufficient reasons for pursuing this path that takes us closer to realizingmoresustainablewaysofliving[11].
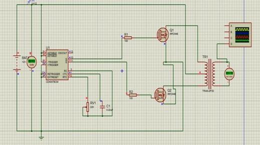
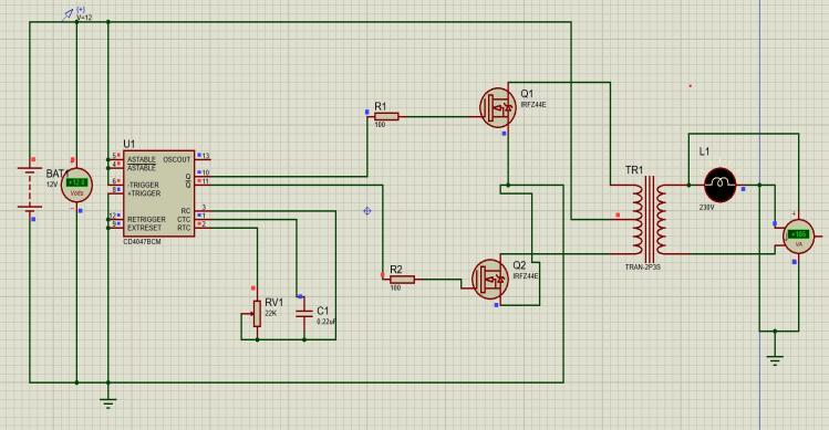
The total design consists of IC- CD4047, Battery, Resistor, Capacitor, MOSFET, and Step-up transformer. Battery suppliessteady12VDCvoltage,TheIC-CD4047isonekind ofastablemultivibrator.Thisrequiresanexternalresistor andcapacitor.IChelpsingeneratingsquarewavepulsesof nearly50HzwhichwillbeusedtoalternativelyswitchON oneoftheMOSFET[12].ThesepairsofMOSFETsserveas electricalswitchestodeliverDCatonepolarityandthenthe oppositepolarity,generatingasquare waveACwaveform [13].Atlast,thesquarewaveform’samplitudegetsincreased bythestep-uptransformer230v/50Hz[14].
Fig-1:Blockdiagramof12VDCto230VACinverter. Battery 12v CD4047BCM SWITCHING
STEP UP 12V TO 230V LOAD

International Research Journal of Engineering and Technology (IRJET) e-ISSN: 2395-0056
Volume: 11 Issue: 04 | Apr 2024 www.irjet.net p-ISSN: 2395-0072

Fig-2Circuitdiagramof12VDCto230VACinverter
Table -1: SIMULATION PARAMETERS
S.NO NAME OF THE ELEMENT
1 ICCD4047BCM
2 IRFZ44EPOWERMOSFET-2
3 Step-uptransformer12vto230v
4 22KΩvariableresistor
5 100Ω/10WResistors-2
6 0.22μFCapacitor
7 12VBattery
Hereinthecircuit,wehave replacedthevoltmeterwitha wattmeter, to check the power [15]. It has been observed thattheoutputpowerisfoundtobe185VAbyusingabulb of230vbelowitisshown

Fig-3Circuitdiagramofinverter’soutputpower
Inouranalysis,wefoundthatpoweris185VA.Then,toget thegraphoftheACvoltagewereplacedthewattmeterand bulbwithavoltmeter.Wefoundasquarewavegraphwith nearly50Hzfrequencyasshownbelow

SquaregraphofoutputACvoltage
To initiate this project, we commenced with an extensive examination of inverter systems that exist globally. An inverter is a piece of electrical machinery devised for the conversionofdirectcurrent(DC)toalternatingcurrent(AC), where through implementation mechanisms such as transformers, control circuits, and switching devices any predeterminedvoltageorfrequencycanbeachievedfrom the converted AC power output. Essentially it provides adequateenergysupplypermittingsystemoperation.
5.
[1] Ned Mohan, Tore M. Undeland, William P. Robbins PowerElectronics:Converters,Applications,andDesign. 1989.JohnWiley&Sons,Inc.
[2] McGraw-HillCompanies,Inc.PrinciplesandApplications ofEngineering,ThomasCasson,2000.
[3] Introduction to Verifiable Delay Functions (VDFs). (2018, October 11). Trail of Bits Blog. https://blog.trailofbits.com/2018/10/12/introductionto-verifiable-delay-functions-vdfs
[4] MahdiMozaffariLegha,HoumanGadari1,“Technicaland Economical Evaluation of Solar Plant for Electricity Supply Anar City Residential Customers”, Middle-East JournalofScientificResearch,pp.455-460,2013.
[5] Xantrex Inverters. Datasheets and Inverter Specs. http://www.xantrex.com.
[6] “DC to AC inverter by Ishtiak Mahmud 2017 http://www.xantrex.com.
[7] AStudyonGridConnectedPVSystemResearchFellow Power Systems Division Central Power Research InstituteBengaluru,Indiaashwin-srf@cpri.in
[8] High-Efficiency MOSFET Inverter with Type ConfigurationforPhotovoltaicNon-isolatedAC-Module

International Research Journal of Engineering and Technology (IRJET) e-ISSN: 2395-0056
Volume: 11 Issue: 04 | Apr 2024 www.irjet.net p-ISSN: 2395-0072
Applications.(2011,April1).IEEEJournals&Magazine| IEEEXplore.https://ieeexplore.ieee.org/abstract/docum ent/5560870
[9] K.Branker,M.J.M.Pathak,andJ.M.Pearce,“Areviewof solar photovoltaic levelized cost of electricity,” RenewableandSustainableEnergyReviews,vol.15,no. 9,pp.4470–4482,2011.
[10] BarzegarKhoo,E.;Zamiri,N.;Vosoughi,H.;Kojabadi,C.; Chang,L.Cascadedmultilevelinverterusingtheseries connection of novel capacitor-based units with minimum switch count. IET Power Electron. 2016, 9, 2060–2075.[CrossRef]
[11] NarainG.Hingorani,LaszloGyugyi.UnderstandingFacts. TheInstituteofElectricalandElectronicsEngineers,Inc. New York, 1999. B.M. Bird, K.G. King, D.A.G. Pedder IntroductiontoPowerElectronics.WileyNewYork,NY, 1993.
[12] Power MOSFET Switching Loss Analysis: new insight. (2006, October 1). IEEE Conference Publication IEEE Xplore.https://ieeexplore.ieee.org/abstract/document/ 4025406
[13] “UsingSquareWaveInputforWirelessPowerTransfer KazuyaYamaguchi”,TakuyaHirata,andIchijoHodaka Interdisciplinary Graduate School of Agriculture and Engineering,UniversityofMiyazaki,JapanDepartment of Environmental Robotics, Faculty of Engineering, UniversityofMiyazaki,Japan
[14] UPS with 110-V/220-V input voltage and HighFrequency transformer isolation. (2008, August 1). IEEEJournalsMagazineIEEEXplore.https://ieeexplore.iee e.org/abstract/document/4455605
[15] A General-Purpose electronic wattmeter. (1952, February1).IEEEJournals&Magazine|IEEEXplore.
2024, IRJET | Impact Factor value: 8.226 |