
International Research Journal of Engineering and Technology (IRJET) e-ISSN: 2395-0056
Volume: 11 Issue: 04 | Apr 2024 www.irjet.net p-ISSN: 2395-0072
![]()

International Research Journal of Engineering and Technology (IRJET) e-ISSN: 2395-0056
Volume: 11 Issue: 04 | Apr 2024 www.irjet.net p-ISSN: 2395-0072
Dr. Bibhu Prasad1 , Balaji sahu2 , Lolugu Ganesh2 , Tulsi Prasad kumbar2 , Simhadri Saroj Kumar2
1Asst professor & HOD, ECE department, GIETU, Gunupur, Odisha, India
2UG Scholar, ECE department, GIETU, Gunupur ,Odisha , India
Abstract - A mobile signal jammer is an advanced electronic device engineered to interfere with and disrupt communication signals within a designated radius. Primarily designed to thwart the functioning of mobile phones, GPS systems, andotherwireless devices,signaljammersoperateby emittingradiofrequencywavesthatoverpowerandblockthe targeted signals. The portability of these devices makes them particularlyversatile, allowinguserstodeploytheminvarious contexts, rangingfromclassroomsandcinemahallstoprisons and military operations. The technology behind signal jammers involves a combination of radio frequency engineering and signal processing. These devices exploit vulnerabilitiesinwirelesscommunicationprotocols,effectively creating a localized electronic "noise" that renders nearby devices unable to establish or maintain connections. While signal jammers find applications in deterring unauthorized mobile phone usage in restricted areas or preventing GPS tracking, their usage raises ethical and legal concerns. One major consideration is the potential impact on privacy, as signal jamming indiscriminately affects all devices within its range, regardless oftheirowners'intentions. Additionally,the disruption of communication signals poses a risk to public safety, particularly in emergency situations where reliable communication is paramount. The legality of signal jammers varies globally, with many countries strictly regulating or outright prohibiting their use due to these concerns. In conclusion, the abstract touches upon the technological intricacies of signal jammers, their diverse applications, and the ethical and legal dilemmas associated with their use. It emphasizes the need for a balanced approach that considers individual privacy and public safety within the evolving landscape of wireless communication.
Key Words: Mobile communication; Signal jamming; wireless jamming; Frequency range; Blocking network; jamming devices; square wave.
Intherapidlyevolvinglandscapeoftelecommunications,the importanceofmobiledeviceshasbecomeanintegralaspect ofmodernlife.Whiletheseamlessconnectivityaffordedby mobilenetworkshasundoubtedlyenhancedcommunication, ithasalsogivenrisetoconcernsrelatedtoprivacy,security, and public order. One controversial technology that has emergedinresponsetotheseconcernsisthemobilesignal jammer.
A mobile signal jammer is a device designed to disrupt or block mobile communication signals, preventing the transmissionofvoice,text,anddatabetweenmobiledevices and cellular towers. The use of signal jammers raises complexethical,legal,andtechnologicalquestions,makingit asubjectofconsiderabledebateandscrutiny.
Thispaperaimstoprovideacomprehensiveexaminationof mobile signal jammers, exploring the underlying technologies, their potential impacts on communication networks,andthevariousregulatoryperspectivesgoverning their usage. By delving into the technical turn of signal jamming devices, we seek to elucidate the mechanisms throughwhichthesedevicesoperateandtheextentoftheir interferencewithmobilesignals.
Furthermore,thepaperwillcriticallyassesstheimplications ofsignaljammingonpublicsafety,emergencyservices,and individualprivacy[1].Understandingthepotentialrisksand benefitsiscrucialforpolicymakers,networkoperators,and the general public in order to make informed decisions regarding the deployment and regulation of mobile signal jammers.
In addressing the regulatory landscape, the paper will exploreinternationalandregionallawsgoverningtheuseof signaljammers,takingintoaccountthediverseapproaches adoptedbydifferentcountries[2].Thiscomparativeanalysis aims to shed light on the challenges associated with formulating effective regulatory frameworks that balance the need for security with the preservation of individual rightsandpubliccommunicationinfrastructure.
As technology continues to advance, the discussion surrounding mobile signal jammers remains pertinent, requiringongoingevaluationandadaptationofregulatory measures.Thispapertrialstocontributetothediscourseby providing a comprehensive overview of the technology, impact, and regulatory considerations associated with mobilesignaljammersusingNE555IC.
Albertkotikwanshah,2018Designandimplementationofa GSMmobiledetectorandjammer.Thedocumentdiscusses the design of a pocket-sized GSM jammer device that transmitssignalsonthesamefrequencyastheGSMsystem, preventingcellularphonesfromreceivingandtransmitting signalstothebasestation.Thedeviceusesacombinationof analoguecomponentstogenerateandamplifythenecessary

International Research Journal of Engineering and Technology (IRJET) e-ISSN: 2395-0056
Volume: 11 Issue: 04 | Apr 2024 www.irjet.net
frequency,effectivelyblockingincomingandoutgoingcalls, SMS,andvideotransmission.[3]. S. Rajaratna,2015survey on jamming wireless networks: attack and prevention surveys. The paper provides an overview of jamming in wireless networks, discussing relevant works, jamming techniques, types of jammers, prevention techniques, and challengesincomparinganti-jammingtechniques.[4].Segun aina ,2022implementation ofa lowcostcellularnetwork jammer. The project aims to design a low-cost cellular networkjammerusingFaraday'scageofconductivemesh approach to block mobile phone usage within a specified areawithoutdisruptingcommunicationchannelsoutsideof itsrange.[5].Dianastarovoytavamadara,2016,Designand testingof amobilephonejammer.Thedocumentdiscusses thedesignofalow-costmobilephonejammertoaddressthe issueofinappropriateuseofcellphonesinrestrictedareas. Thejammerworksbyreleasingnoiseatthesamefrequency asthemobileserviceprovider,overpoweringanddisrupting the user's signal. It is made using simple components and has been shown to block signals from various service providers without interfering with other communication means.[6].Miss Priti y. Unratkar, 2019 Design and performanceof amobilejammer.Thepaperdiscussesthe design and functionality of a cell phone jammer, which is usedtopreventmobilecommunicationinrestrictedareas withoutinterferingwithcommunicationchannelsoutsideits range.Ithighlightsthewidespreaduseofmobilephonesand theneedtorestricttheirusageinplaceslikelibraries,study rooms,andmedicalcenterstomaintainsilenceandprevent disturbances.[7]Zomble Raoul, 2020 implementing and testingofamobilejammeratesatic.Thedocumentdiscusses thedesignandimplementationofamobilephonejammerto preventcheatingduringnationalexamsinCôted’Ivoire.The jammerusestheDenialofService(DOS)techniquetoblock communications on 2G, 3G, and 4G networks operated by national operators. The project recommends using higher capacitypoweramplifiersforeffectiverange,especiallyfor DCS 1800, UMTS 2100, and LTE 2600.[8]. Saurabh singh,2017 Blocking of signal using jammer. The paper "Blocking signal using signal jammer" by Saurabh Singh ShowsthedesignandtestingofaGSM-900mobilejammer. Thispaperalsoshowedtheneedofastablepowersupplyfor the effective use of the jammer .[9]. Mobile and personal communications commite of the radio advisory board of Canada.Thepaper "Useofjammeranddisabler.Devicesfor blocking PCS, Cellular & Related Service" by Mobile & PersonalCommunicationsCommitteeoftheRadioAdvisory BoardofCanadashowstherequirementsneededformaking a mobile jammer and also briefly explained about the differentcomponentsthatareusedinthecircuit.[10]. The paper " Overview of the global systems for mobile communications“byJohnScouriasFocusedonthehistoryof GSM(Groupe special mobile) and how the communication system is devolped and the structure of the GSM network ,how it works.[11]. Alparthi pardhasaradhi, 2013 signal jamming and its modern applications. The paper "Signal jamming and it's Modern applications" by Alaparthi
p-ISSN: 2395-0072
Pardhasaradh focused on how radar jamming is used to guide enemies missiles and their jet planes. How radio signals were jammed during world war times to prevent nuisanceamongthecitizensandtoprotectthem.[12].
Similar to radio jammers, cell phone jammers operate by broadcastingthesameradiofrequenciesascellphones[13] This generates enough interference prevents a cell from reachingacellphone.Byemittingradiowavesonthesame frequenciesasmobilephoneuse,mobilejammersprevent the use of mobile phones. Mobile phone communications withcommunicationtowersaresufficientlyhamperedasa result for the phones to be rendered useless. All mobile phoneswillsignalnonetworkincomingcallsareprevented as if the mobile phone is off when mobile jammers are activated.All mobilephones will immediately re-establish communications and resume full service once the mobile jammersareturnedoff.Basedonseveralconditions,mobile jammers'effectscanvarygreatly.
2. DESIGN:
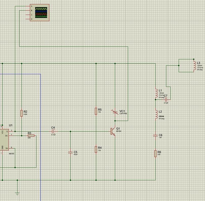
Thejammerdesignincludesacapacitor,resistor,inductor, transistor, and NE555 timer IC to block the signal and amplifythegeneratedsignalfrom800MHzto1.4GHz,the sameasacellphonesignal[14]

3.SIMULATION:
Porteoussoftwarewasusedtosimulatethejammer.Allthe componentsareplacedperfectlyintthePorteoussoftware. Then,allcomponentsareconnectedasperrequirement.we

International Research Journal of Engineering and Technology (IRJET) e-ISSN: 2395-0056
Volume: 11 Issue: 04 | Apr 2024 www.irjet.net p-ISSN: 2395-0072
havethreemajorcomponentswhichareplayingimportant roletojamthesignalofmobilephone.
3.1 SIMULATION
Sl No Parameters name Speciation’s
1 555TimerIC GenerateSquarewaves
2 Resistors 220Ω,5.6KΩ,6.8KΩ,10KΩ,
3 Capacitors 2pF,3.3pF,4.7pF,47pF,0.1µF
4 LED Indicatesstatusofcircuit
5 Coils 3-turn,4-turn,24awg
6 BF495 Amplifiesgeneratedsignal
7 Switch ON/OFFthecircuit
8 Battery 9Vsupplyvoltage

In this circuit the contains 555 timer produces a steady squarewavesignalwhileitisinuse.TheBF495transistor thenamplifiesthissignalbeforefeedingittotheantenna's coils. By carefully adjusting the frequency, the trimmer capacitor,resistors,andcapacitorsaresetuptoensurethat thejammingsignalmatchesthefrequencyoftheintended communication signals. When a jammer is turned on, electromagneticinterferenceintheintendedfrequencyband is released, thereby blocking the nearby mobile phone signals[15].Thestatusofthejammerisvisuallyverifiedby the LED indication. Users need to be aware that in many places, utilizing these gadgets may be against the law and unethical.

In conclusion, the project focused on designing a mobile signaljammercircuit,adeviceaimedat disruptingmobile communicationwithinaspecifiedrange.Theobjectivewas tocomprehendtheunderlyingprinciplesofsignaljamming and develop a functional circuit capable of achieving this purpose. The circuit design involved understanding key componentssuchasamplifiers,oscillators,andfilters,and theirrolesinsignaljamming.
The research and experimentation were successful in creatingaprototypecircuitthateffectivelydisruptedmobile signalswithinatargetedarea.Thedesignconsideredaspects likefrequencybands,powerlevels,andsignalmodulation, ensuring a reliable jamming performance. However, it's important to note that the use of signal jammers raises ethical and legal concerns, as it interferes with communicationsystemsandviolatesprivacyrights.


International Research Journal of Engineering and Technology (IRJET) e-ISSN: 2395-0056
Volume: 11 Issue: 04 | Apr 2024 www.irjet.net p-ISSN: 2395-0072
Futureworkmayentailexploringalternativetechnologies that address the ethical implications and adhere to legal regulations.Additionally,enhancingthecircuit'sefficiency, portability,andadaptabilitytodifferentsignalfrequencies couldfurtherimproveitsutilityincontrolledandauthorized applications, such as in preventing unauthorized phone usageinsensitiveareas.
1) IT news computer technology blog. Cell phone jammers:Balancingprivacyandpublicsafety
2) Bhuvana suganthi et.all, The Defense Against Jamming Attack in Cognitive Radio Networks: EnergyEfficiencyManagementPerspective
3) Albert koti kwanshah et,all, Design and implementation of a GSM mobile detector and jammer, Proceedings of the World Congress on EngineeringandComputerScience,2018
4) S.Raja ratna et.all, Survey on jamming wireless networks: attack and prevention surveys, InternationalJournalofComputerandInformation Engineering,2015
5) Segun aina, Implementation of a low cost cellular networkjammer,International JournalofScientific EngineeringandAppliedScience,2022
6) DianaStarovoytavamadara,Designandtestingofa mobilephonejammer,InnovativeSystemsDesign andEngineering,2016
7) Miss Pritiy.Unratkar,Designandperformanceof mobile jammer, International Journal of Engineering
8) ZombleRaoul,Implementingandtestingofamobile jammeratesatic,CollegeAfricanInformationand CommunicationTechnologies,2020
9) Saurabh Singh, Krishna Yadav, Rishabh Singh, HarjeetMatharuandPranayRao,"Blockingofsignal using signal jammer", International Journal of CurrentResearch,2017
10) Diana Starovoytova Madara Mobile & Personal CommunicationsCommitteeoftheRadioAdvisory Board of Canada, Innovative Systems Design and Engineering,2016.
11) Overview of the Global System for Mobile Communication https://www.cs.sfu.ca/mmbook/furtherv2/gsmrep ort.html
12) Alaparthi Pardhasaradhi ,SignaJamming and its Modern Applications. International Journal of ScienceandResearch(IJSR),2013
13) Xuan Liang et.all, Journal of Broadcasting and ElectronicsMedia.
14) OlayiwolaJoyet.all,Cell phone NetworkJammer CircuitUsingNE555Timer,InternationalJournalof Women in Technical Education and Employment ISSN:
15) Feng Lv et.all, Electromagnetic interference and Electromagneticcompatibilitytesttechnology,2010