
International Research Journal of Engineering and Technology (IRJET) e-ISSN: 2395-0056
Volume: 11 Issue: 04 | Apr 2024 www.irjet.net p-ISSN: 2395-0072
![]()

International Research Journal of Engineering and Technology (IRJET) e-ISSN: 2395-0056
Volume: 11 Issue: 04 | Apr 2024 www.irjet.net p-ISSN: 2395-0072
Prof. Varsha S Jadhav 1 , Laxmi Gudaganavar 2 , Suraksha Kavali 3 , Ashwini Kale 4 , Mohammed Saif 5
1Prof. Varsha S Jadhav, Professor, Dept. of Information Science and Engineering, SDMCET, Dharwad, Karnataka, India
2Laxmi Gudaganavar, Student, Dept. of Information Science and Engineering, SDMCET, Dharwad, Karnataka, India
3Suraksha Kavali, Student, Dept. of Information Science and Engineering, SDMCET, Dharwad, Karnataka, India
4Ashwini Kale, Student, Dept. of Information Science and Engineering, SDMCET, Dharwad, Karnataka, India
5 Mohammed Saif, Student, Dept. of Information Science and Engineering, SDMCET, Dharwad, Karnataka, India
Abstract - ThispaperpresentsaninnovativeSpeech-Based Control System for motorized wheelchairs, transforming individual accessibility with mobility impairments. The integrated system leverages advanced technologies such as natural language processing, speech recognition, and hardware integrationto allow users toeffortlessly command wheelchair movements through natural speech. Managed through a user-friendly Android application, the Voice Controlled Wheelchair System responds to intuitive voice commands for providing a smooth and accessible means of mobility. The technology prioritizes user-friendliness and efficiency, ensuring a user-centric and an inclusive environment for people who varying technical expertise. Via theassimilationofessentialhardwarecomponents,including sensors and the HC-05 Bluetooth module, the system guarantees efficient voice command recognition and safe wheelchair operation. With a remarkable response time of mere seconds, both systems hold the promise of enhancing independence and mobility for individuals facing motor challenges. This innovative assistive technology represents a significant leap forward within the domain, offering a novel andinclusiveapproachtowheelchairmobility.Thepresented Speech-BasedControlSystemparticipateinamoreaccessible and empowering future for people with motor disabilities.
Key Words: Speech Recognition, Motorized Wheelchair Control, Assistive Technology, Voice Command Processing.
A voice-controlled wheelchair is a wheelchair with controllable features using voice commands. This is a valuable technology designed for individuals with disabilitieswhoexperiencechallengeswithmanualdexterity orarmstooperatetraditionalwheelchair.Voice-controlled wheelchairs have emerged as a revolutionary assistive technology, empowering individuals with disabilities in order to regain control over their mobility. These wheelchairsmakeuseofspeechrecognitiontechnologyin order to interpret and execute voice commands,
transforming mere words into actions. By harnessing the capabilityofthehumanvoice,voice-controlledwheelchairs offer a hands-free approach to wheelchair operation, liberatingusersfromtheconstraintsoftraditionaljoystick orlevercontrols.Mobilityisafundamentalhumanright,and itisessentialtoguaranteethatindividualswithrestricted mobilityhavethemeanstomovearoundindependently.In thiscontext,thedevelopmentofsupportivetechnologieslike wheelchairsplaysavitalroleinenhancingthequalityoflife forindividualswithdisabilities.Theprojectseekstodesign and develop a Voice Controlled Wheelchair to provide individuals who have limitations in mobility a more accessible and user-friendly means of controlling their wheelchairs. In an ever-evolving world of technological advancements,thefieldofassistivetechnologyhasaroseasa beacon of hope for enhancing the lives of people with physical disabilities. Among these innovations, the VoiceBasedWheelchairProjectstandsasaremarkableendeavor aimed at revolutionizing mobility and self-reliance for individualswithrestrictedmotorcontrol.Forthosewhose mobility is compromised due to situations like paralysis, musculardystrophy,orcerebralpalsy,theabilitytomanage awheelchairwithvoicecommandsrepresentsasignificant leap towards I II regaining autonomy and freedom. This project harnesses the power of cutting-edge voice recognition technology, enabling users to navigate their wheelchairs effortlessly by simply vocalizing their intentions.
[1]Thehistorical development ofautomatedwheelchairs, highlighting the proposed voice-controlled design's simplicityandaffordability.Itexplainshowvoicecommands areprocessedandtranslatedintomotormovementsusing ArduinoMega.Additionally,ultrasonicsonarsensorsanda gyro-accelerometerareintegratedforobstacledetectionand stability. Research presents a promising, accessible, and cost-effective approach to voice controlled automated wheelchairs, benefiting a broader user base, especially in developingcountries.

International Research Journal of Engineering and Technology (IRJET) e-ISSN: 2395-0056
Volume: 11 Issue: 04 | Apr 2024 www.irjet.net p-ISSN: 2395-0072
[2] This project details the creation of a voice-operated wheelchair intended for individuals with lower limb disabilities.ThesystememploysanArduinomicrocontroller to process voice commands received either from a smartphoneconnectedviaBluetoothorthroughadedicated voice recognition module with a microphone. The microcontroller then correlates these commands with predefinedinstructionstoregulatethewheelchair'smotion. Emphasizingsimplicityindesignandenhancingmotorspeed reductionforsmoothermovementcontrolaretheprimary objectivesofthisendeavor.
[3] The paper explores the development of a wheelchair tailored for individuals with physical disabilities, distinguishedbyitscapacitytobeoperatedthroughspoken commands. Its standout feature lies in its ability to comprehend and react to instructions spoken in various languages.Convertingastandardwheelchairintoanelectric modelinvolvedtheintegrationofgearsandaDCmotoronto itswheels.
[4]Thevoice-basedwheelchairsystemoffersassistanceto individualswithphysicaldisabilitieswhoareunabletomove independently.Itemploysspeechrecognitiontechnologyby connecting a speech recognition kit (HM2007) to both a microcontroller and the wheelchair. A microphone is provided for the user to issue commands, which are then registered by the HM2007 and transmitted to the microcontroller.Subsequently,themotordriveroperatesthe wheelchairinaccordancewiththecommandsreceivedfrom themicrocontroller.
[5]TheVoiceControlledWheelchairsystemisdesignedto aid individuals with physical disabilities and elderly individualswholackindependentmobilityduetophysical frailty. It relies on a voice recognition module integrated withDCmotors,enablingittoreceiveinputcommandsfrom users and makeover the wheelchair accordingly. Additionally, it incorporates an Android application for wheelchaircontrolviasmartphone.Inthisdesign,IRsensors are integrated to detect obstacles obstructing the wheelchair'spath.
[6]TheSmartWheelchairDesignandDevelopmentemploys voice recognition and head motion for controlling the wheelchair.Thissystemdetectsheadmovementsthrougha MEMsensorandtransmitssignalstothemicrocontrollerfor operation.
[7] The Voice-Controlled Wheelchair system presents a wheelchair controlled by the user's voice, aimed at aiding individuals with physical disabilities. This system utilizes speechrecognitiontechnologytointerpretandcoordinate voicecommandsthroughasmartphonedeviceservingasan intermediaryinterface.Additionally,itintegratesanobstacle sensor to identify obstacles obstructing the wheelchair's path. Movement of the wheelchair is facilitated by a DC motor.
The system comprises two components: hardware and software.Thehardwaresetupincludesanembeddedsystem utilizinganArduinoUnoboard,aBluetoothModule,aMotor Driver,andanAndroidphone.Communicationbetweenthe userandthesystemoccursviavoicecommandstransmitted throughtheBluetoothModulefromtheAndroidphone.The usercommunicatescommandstothe"BTVoiceControlfor Arduinovoice(AMRVoiceApplication)"softwareinstalled on the Android phone, which then transmits them via BluetoothtotheBluetoothModuleSR-04.Thesecommands are converted into a string array and relayed to the connected Arduino Uno. Upon receiving the message, the BluetoothModuleextractsandexecutesthecommandwith the attached microcontroller, directing the motors accordingly via the Motor Driver. The system interprets commandstoadjustthewheelchair'smovementthroughthe Android application. Additionally, an ultrasonic sensor remainsactivetodetectobstaclesalongthepath,alertingthe Arduinotohaltthewheelchairuntilfurtherinstructionsare receivedfromtheuser.
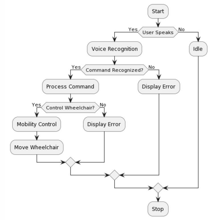
Flow Chart Fig.1 shows the Flow Chart for the voicecontrolled wheel chair. The detailed steps are mentioned fromthestarttotheendoftheprogram.

Figure-1: FlowChart
Step1.Theprocessbegins.
Step2.Userprovidesvoicecommand:Theuserinitiatesthe Systembyprovidingavoicecommand.
Step 3. Voice Recognition: The system checks if it can recognizethevoicecommand.

International Research Journal of Engineering and Technology (IRJET) e-ISSN: 2395-0056
Volume: 11 Issue: 04 | Apr 2024 www.irjet.net p-ISSN: 2395-0072
Step4.Recognizevoicecommand:Ifthevoicecommandis recognizable, move forward; otherwise, ask the user to repeatthecommand.
Step5.Commandvalid?:Checkiftherecognizedcommandis valid.
Step6.Processsensordata:Ifthecommandisvalid,process sensordatatogatherinformation.
Step 7. Obstacle detected?: Check if any obstacles are detected.
Step 8. Stop motors: If an obstacle is detected, stop the motorstoensuresafety.
Step9.Controlmotorsbasedoncommand:Ifnoobstacles are detected, control the motors based on the recognized command.
Step 10. Ignore invalid command: If the recognized commandisnotvalid,ignoreit.
Step11.Endoftheprocess.
Creating an activity diagram for a voice-controlled wheelchairinvolvesrepresentingtheflowofactivitiesand interactions within the system. The process begins by startingthevoice-controlledwheelchairsystem.Thisactivity involves capturing and recognizing voice commands from the user. The recognized voice commands are then interpreted to determine the corresponding action to be taken.Theinterpretedcommandisexecuted,initiatingthe physical movements of the wheelchair, such as moving forward,backward,turning,orstopping.Thesystemupdates thestateofthewheelchairbasedontheexecutedcommand.
Thisactivityrepresentsstoppingthe entiresystem, either duetoausercommandoranyotherspecificconditionand userinterfaceupdatestherecords.
Activity Diagram Fig. 2 shows the Activity for the voicecontrolledwheelchair.

Fig. 3 describes the block diagram for voice-controlled wheelchairand thedetailexplanationaboutthesameisgive below.

The block diagram illustrates the components and their interactionsinaVoice-ControlledWheelchairSystem.
1. User Interface: This is where the user communicates withthesystem.Itcouldinvolvebuttons,touchpad,or anymeansfortheusertoprovidecommands.
2. Voice Recognition: The system processes the user's voicecommandsusingavoicerecognitionmodule.This

International Research Journal of Engineering and Technology (IRJET) e-ISSN: 2395-0056
Volume: 11 Issue: 04 | Apr 2024 www.irjet.net p-ISSN: 2395-0072
technology translates spoken words into electrical signalsthatthesystemcanunderstand.
3. MobilityControl:Theinterpretedvoicecommandsare then sent to the Mobility Control module. This component decides how the wheelchair should move basedontheuser'sinstructions.
4. ArduinoController:AnArduinomicrocontrolleractsas the brain of the system, receiving and processing the mobilitycommands.Itisprogrammedtotranslatethe commands into control signals for the wheelchair motors.
5. WheelchairMotors:Thesemotorsdrivethewheelchair's movement. The Arduino controller sends signals to these motors based on the user's voice commands, resulting in the wheelchair moving in the desired direction.
Creatingavoice-controlledwheelchairusingArduinoanda Bluetoothmoduleinvolvesseveralessentialsteps.Initially, youneedtosetupthehardwarebyconnectingaBluetooth module (like HC-05) and motor driver modules to the Arduino, enabling control over the wheelchair's motors. Then, you develop an Android application with speech recognitioncapabilitiestoconvertvoicecommandsintotext. This app communicates with the Arduino via Bluetooth, sendingspecificcommandsforwheelchairmovementsbased ontherecognizedspeech.TheArduinocodeinterpretsthese commands, guiding the wheelchair accordingly. Safety features such as obstacle detection using sensors and fail safemechanisms mustbeincorporated. Thoroughtesting, movementcalibration,andcomprehensivedocumentation are crucial for creating a user-friendly and safe voicecontrolledwheelchairsystem.
Theprojectentailsthefollowingkeysteps:
1. Hardware Setup: Assemble wheelchair components, including motors, wheels, Arduino, and Bluetooth module.
2. Voice Recognition System: Implement a voice recognitionalgorithmandintegrateitwiththeArduino.
3. Bluetooth Communication: Establish a smartphoneArduinoconnectionusingtheHC-05module.
4. Motor Control: Develop motor control algorithms to execute wheelchair movements based on voice commands.
5. Testing and Optimization: Conduct extensive user testingtorefinethesystemandensurereliabilityand safety.
1. UserExperience:Thevoice-controlledwheelchair system significantly enhanced the user experience for individuals with mobility impairments. The intuitive nature of voice commands reduced the learning curve and provided a more natural and dignifiedmodeofinteraction.
2. Accessibility: The project addressed the accessibilityneedsof users withdifferentlevelsof physicalabilities.Thesimplicityandeffectivenessof the voice control system made the wheelchair a practical and empowering solution for individuals withlimitedhandorbodymovement.
3. Limitations: Despite the overall success of the project, some limitations were identified. These includedoccasionalmisinterpretationofcommands in noisy environments and potential challenges in recognizing diverse accents. Future improvements may focus on refining the speech recognition algorithmstoenhanceperformanceintheseareas.
4. Future Enhancements: Future iterations of the voice-controlledwheelchaircouldexploreadditional features, to further enhance safety and autonomy. Integration with smart home systems and other assistive technologies could also expand the functionality.
5. Ethical Considerations: As with any assistive technology,ethicalconsiderationsmustbetakeninto account.Privacyanddatasecuritymeasuresshould beimplementedtoprotectuserinformation,andthe system should adhere to relevant accessibility standardstoensureinclusivity.
Results:
1. VoiceRecognitionAccuracy:Thevoice-controlled wheelchair system demonstrated a high level of accuracy in recognizing voice commands. The implemented speech recognition algorithm successfully translated spoken commands into actionablesignalsforwheelchairnavigation.
2. Bluetooth Connectivity: The Bluetooth module establishedreliableandstableconnectionsbetween the voice control unit and the wheelchair's microcontroller. The low-latency communication ensured responsive control, contributing to the overalleffectivenessofthesystem.
3. WheelchairNavigation:Thewheelchairexhibited smoothandprecisenavigationinresponsetovoice commands. The integration of the voice control system with the wheelchair's motor control

International Research Journal of Engineering and Technology (IRJET) e-ISSN: 2395-0056
Volume: 11 Issue: 04 | Apr 2024 www.irjet.net p-ISSN: 2395-0072
mechanism allowed for intuitive and efficient movement.
4. User Interface: The user interface, comprising a user-friendly voice command set, facilitated easy interaction. Users were able to quickly learn and adapttothevoice-controlledinterface,makingthe wheelchair accessible to a wide range of users, includingthosewithlimitedmobility.
5. System Robustness: The system demonstrated robust performance in various environments and noise conditions. The implemented noise cancellation algorithms helped minimize interference, ensuring accurate command recognitioneveninchallengingsituations.
5.1 SNAPSHOTS OF EACH MODULE IMPLEMENTATION




International Research Journal of Engineering and Technology (IRJET) e-ISSN: 2395-0056
Volume: 11 Issue: 04 | Apr 2024 www.irjet.net p-ISSN: 2395-0072





International Research Journal of Engineering and Technology (IRJET) e-ISSN: 2395-0056
Volume: 11 Issue: 04 | Apr 2024 www.irjet.net p-ISSN: 2395-0072

Thevoice-controlledwheelchairprojectutilizingBluetooth technology represents a significant advancement in enhancingmobilityandindependenceforindividualswith limited physical abilities. By seamlessly integrating voice commands through Bluetooth communication, the wheelchairoffersauser-friendlyandintuitiveinterfacefor controlling movement.This innovation not onlypromotes accessibilitybutalsofostersasenseofempowermentand autonomy for users, enabling them to navigate their surroundings with ease. The implementation of Bluetooth technology ensures a reliable and wireless connection between the wheelchair and the voice control system, allowing for flexibility and convenience in operation. The project not only addresses the practical challenges of traditionalwheelchaircontrolsbutalsoembracesamodern andinclusiveapproachtoassistivetechnology.
Iextendmysinceregratitudetoallthosewhocontributedto the successful development of the voice Controlled Wheelchair:AnAssistiveTechnologyforImprovedMobility. Special thanks to Prof. Varsha S Jadhav for invaluable guidanceandsupportthroughouttheproject.Thisprojectis aresultoforiginalwork,andeveryefforthasbeenmadeto upholdacademicintegrity.
[1]Raiyan,Z.,Nawaz,M.S.,Adnan,A.K.M.A.,&Imam,M.H. (2017). Design of an arduino based voice-controlled automatedwheelchair.2017IEEERegion10Humanitarian Technology Conference (R10-HTC). doi:10.1109/r10htc.2017.8288954.
[2] Dutta, P. P., Kumar, A., Singh, A., Saha, K., Hazarika, B., Narzary,A.,&Sharma,T.(2020).DesignandDevelopmentof Voice Controllable Wheelchair. 2020 8th International Conference on Reliability, Infocom Technologies and Optimization (Trends and Future Directions)(ICRITO). doi:10.1109/icrito48877.2020.9197765VIII
[3] Ghule,P.B.,Bhalerao, M.G.,Chile, R. H.,&Asutkar, V. G.(2016).Wheelchaircontrolusingspeechrecognition.2016 Ninth International Conference on Contemporary Computing(IC)doi:10.1109/ic3.2016.7880214
[4] Md Abdullah Al Rakib, Salah Uddin, Md. Moklesur Rahman,ShantanuChakraborty,Md.AshiqurRahman,and FysolIbnaAbbas.SmartWheelchairwithVoiceControlfor PhysicallyChallengedPeople.2021DecenberInternational Conference on Contemporary Computing DOI: http://dx.doi.org/10.24018/ejers.2021.6.7.2627
[5]Ms.CynthiaJoseph,AssistantProfessor,Departmentof ECE, Coimbatore Institute of Technology, Coimbatore142)AswinS,(3)SanjeevPrasadJUG Scholars, Department of ECE, Coimbatore Institute of Technology, Coimbatore-14 titled” Voice and Gesture Controlled Wheelchair “Proceedings of the Third International Conference on ComputingMethodologies and Communication(ICCMC2019).DOI:10.1109/ICCMC.2019. 8819662.
[6] International Journal of Research Publication and ReviewsJournalhomepage:www.ijrpr.comISSN2582-7421
[7] Speech Based Wheelchair Control Using Voice RecognitionKitIssn:2320-2882
BIOGRAPHIES


Prof. Varsha S Jadhav, Professor, Dept. of Information Science and Engineering, SDMCET, Dharwad, Karnataka,India
LaxmiGudaganavar,Student,Dept. of Information Science and Engineering, SDMCET, Dharwad, Karnataka,India

International Research Journal of Engineering and Technology (IRJET) e-ISSN: 2395-0056
Volume: 11 Issue: 04 | Apr 2024 www.irjet.net p-ISSN: 2395-0072 © 2024, IRJET | Impact Factor value: 8.226 |



Suraksha Kavali, Student,Dept. of Information Science and Engineering, SDMCET, Dharwad, Karnataka,India
Ashwini Kale, Student, Dept of Information Science and Engineering, SDMCET, Dharwad, Karnataka,India
MohammedSaif,Student,Dept.of Information Science and Engineering, SDMCET, Dharwad, Karnataka,India