
International Research Journal of Engineering and Technology (IRJET) e-ISSN: 2395-0056
Volume: 11 Issue: 03 | Mar 2024 www.irjet.net p-ISSN: 2395-0072
![]()

International Research Journal of Engineering and Technology (IRJET) e-ISSN: 2395-0056
Volume: 11 Issue: 03 | Mar 2024 www.irjet.net p-ISSN: 2395-0072
SK. Abdul Sattar1,T. Guru Preetham2 , V.Kalyan3,P.Venu4 ,B.Avinash5
1,2,3,4B.Tech. Students, Department of IT, Vasireddy Venkatadri Institute of Technology, Guntur 5Assistant Professor, Department of IT, Vasireddy Venkatadri Institute of Technology, Guntur ***
ABSTRACT:
The growth of deepfakes fuels the spread of misinformation,underminingtrustinmediaandinformation sources. Additionally, they worsen societal divisions by sharingfakecontent,leadingtoconfusionandpolarization. Deepfakes are becoming increasingly common, making it harder tospotthem becausetheylooksoreal.Thispaper addressesthisproblembyintroducinga methodtodetect differencesinfacialfeaturesduringvideocreation.Detection ofdeepfakescanbetrickyduetotheirhighrealism,butour approach helps identify these fake videos by spotting changesinfacialstructures.OurmodelemploysaRes-Next Convolutional Neural Network to extract frame-level features,whicharethenutilizedtotrainaLongShort-Term Memory (LSTM)-based Recurrent Neural Network (RNN). ThisRNNclassifiesvideoswhethertheyaresubjectedtoany manipulationornot.Wehaveusedadatasetcalled"CelebDF"totrainourmodeltodetectdifferencescreatedaround the face during deepfake construction. Integrated with a user-friendlyinterfaceutilizingReactJsonthefrontendand Flaskonthebackend,oursolutionensuresrobustdefense against potential threats posed by deepfakes while prioritizingaccessibilityandusability.
Key Words: DeepFake Video, Res-Next Convolution Neural Network, Long Short-Term Memory (LSTM), Recurrent Neural Network (RNN), Flask
1. INTRODUCTION:
This paper tackles the growing threat posed by deepfakevideos,whichconvincinglyalterrealityandcanbe used to deceive or manipulate viewers. These videos, capable of fabricating events or speeches, present serious risks in areas such as politics and personal privacy. To addressthisissue,weproposeastraightforwardmethodto detect deepfakes by examining changes in facial features duringvideocreation.
Ourapproachfocusesonspottingsubtledifferences infacialexpressionsthatdistinguishgenuinefootagefrom manipulated content. Using advanced technologies like neuralnetworks,specificallyacombinationofRes-NextCNN and LSTM-based RNN, our system can effectively identify deepfakes with a high level of accuracy. Additionally, we
train our model on a diverse dataset called Celeb-DF , containingvariousexamplesofmanipulatedvideos.Wealso prioritizeaccessibilitybycreatingauser-friendlyinterface withReactJsandFlask,ensuringthatindividualscaneasily utilizeourdeepfakedetectionsystemtoprotectagainstthe dangersofdeceptivemedia.
Thewidespreademergenceofdeepfakevideosand their misuse poses a serious threat to democracy, justice, and public trust. As a result, there is a growing need for improvedmethodstoanalyze,detect,andinterveneinfake videos.
Employing 26 distinct deep convolutional models, they proposed a technique to enhance detection precision, despite potential computational hurdles in managing and fine-tuningmultiplemodels[1].
Introducing an innovative method, they utilize Cascaded DeepSparseAutoEncoder(CDSAE)withtemporalCNNfor featureextraction,aimingtoboostaccuracy,althoughfacing limitations due to the intricate nature of deepfake techniques[2].
RelyingonfeaturefusionwithMesoInception,theirmodel extracts deep characteristics from various iterations of targetfaces,showcasingeffectivenessinidentifyingaltered faces in videos, albeit with performance variations depending on the complexity of facial manipulation techniques[3].
Their approach suggests merging Convolutional Neural Network (CNN) and Recurrent Neural Network (RNN) to expedite training by leveraging pre-trained CNN models whileenhancingdetectionprecisionthroughcombinedCNN andRNNarchitectures,thoughencounteringchallengesin adaptingtonewdeepfakevariations[4].
PresentingtheYOLO-CNN-XGBooststrategy,theyleverage YOLO face detection for precise face region extraction in video frames, backed by XGBoost for thorough deepfake detection.However,challengesariseduetorelianceonpretrained models, possibly limiting effectiveness against emergingdeepfaketypes[5].

International Research Journal of Engineering and Technology (IRJET) e-ISSN: 2395-0056
Volume: 11 Issue: 03 | Mar 2024 www.irjet.net p-ISSN: 2395-0072
Our model revolutionizes deepfake detection with a userfriendlyinterface,leveragingdeeplearningtechniques.By integratingaRes-NextCNNandLSTM-basedRNN,itoffers accurate classification of videos, empowering users to combat manipulated media effectively, fostering a more trustworthyonlinespace.
3.CREATION OF DEEPFAKES:
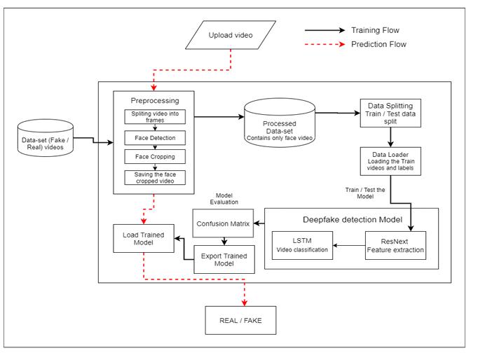
Todetectthedeepfakevideositisveryimportantto understandthecreationprocessofthedeepfake.Majorityof thetoolsincludingtheGANandautoencoderstakesasource imageandtargetvideoasinput.Thesetoolssplitthevideo into frames, detect the face in the video and replace the sourcefacewithtargetfaceoneachframe.Thenthereplaced frames are then combined using different pre-trained models.Thesemodelsalsoenhancethequalityofvideomy removingtheleft-overracesbythedeepfakecreationmodel. Which result in creation of a deepfake looks realistic in nature.Wehavealsousedthesameapproachtodetectthe deepfakes.Becausepretrainedneuralnetworkmodelsare usedtoconstructdeepfakes,thedifferencesbetweenthem arenearlyhardtoseewithnakedeye. However,sometraces or artifacts that might not be seen to the unaided eye are really left in the video by the deepfakes production tools. This research aims to detect these subtle traces and discernibleanomaliesofthesefilmsandcategorizethemas authenticordeepfake

4.PROPOSED SYSTEM:
Theproposedsystemleveragesahybridapproach combining ResNeXt, a powerful convolutional neural network(CNN)architecture,withLongShort-TermMemory (LSTM),atypeofrecurrentneuralnetwork(RNN).ResNeXt isemployedforextractinghigh-levelspatialfeaturesfrom video frames, while LSTM is utilized to analyze temporal dynamics crucial for discerning between real and fake videos. Byintegratingthese two architectures,thesystem effectively captures both spatial and temporal aspects of deepfakemanipulation.Thisapproachenhancesthemodel's abilitytoidentifysubtleanomaliesinvideocontent,making itapotenttoolincombatingdigitalmisinformation.


4.1 DATA COLLECTION:
The Celeb-DF dataset comprises 408 authentic videos and 795 synthesized videos generated through a modifiedDeepFakealgorithm.Thesevideoshaveanaverage durationof 13seconds, recordedata frame rateof 30fps. Unlike previous datasets characterized by high resolution and numerous visual artifacts, the synthesized videos in Celeb-DF exhibit lower visual artifacts, resulting in higher quality. This lower quality of deepfakes presents a more challengingproblemfordetectionpurposes.
4.2
The preprocessing pipeline extracts frames from inputvideos,detectsfacesusingthefacerecognitionlibrary, and crops them for focus. Frames are transformed into PyTorchtensorswithnormalization.Sequentialframesare stacked into sequences of fixed length (20 frames) for consistency. This processed data is then used to create a PyTorch dataset. These steps ensure standardized input preparation for robust deep learning model inference on videodata,particularlyfordetectingfakevideos.

International Research Journal of Engineering and Technology (IRJET) e-ISSN: 2395-0056
Volume: 11 Issue: 03 | Mar 2024 www.irjet.net p-ISSN: 2395-0072
OurmodelutilizesaResNeXt-50CNNpretrainedon ImageNettoextractimportantfeaturesfromvideoframes. These features are then analyzed by an LSTM RNN to understand the time-based patterns crucial for distinguishingrealfromfakevideos.Toimproveitsabilityto learnandhandlecomplexdata,themodelincorporatesleaky ReLU activation and dropout regularization techniques. Theseenhancementshelpthemodelgeneralizebetterand capture non-linear relationships in the data, ultimately improving its accuracy in identifying fake videos amidstrealones
We employed the pre-trained ResNeXt model for extracting frame-level features, leveraging its design optimized for superior performance on deep neural networks. Specifically, we utilized the ResNeXt50_32x4d model,characterizedbyits32x4dimensionsand50layers, withinourproject.Totailorthemodeltoourtask,additional layers were incorporated, and appropriate learning rates wereselectedtoensuresmoothconvergenceofthegradient descent during fine-tuning. The input for our sequential LSTM comprises the 2048-dimensional feature vectors generatedbythefinalpoolinglayersoftheResNeXtmodel.
4.3.2 SEQUENTIAL PROCESSING WITH LSTM:
2048-dimensionalfeaturevectorswereutilizedas input to the LSTM. To accomplish the objectives, a single LSTMlayerwith2048latentdimensionsand2048hidden units, incorporating a dropout probability of 0.4, was utilized. The temporal analysis of the video was made possiblebysequentiallyprocessingframesusingtheLSTM, enablingcomparisonbetweentheframeattime't'seconds andtheframe't-n'secondsearlier,where'n'representsthe numberofframesprecedingtime't'
4.4 HYPERPARAMETER TUNING:
Hyperparametertuningisconductediterativelyto optimize model accuracy. We employ theAdamoptimizer with an adaptive learning rate strategy, set to 1e-5, facilitating convergence to a superior global minimum during gradient descent. A Weight decay value of 0.001 is utilizedforregularization.Cross-entropylossisutilizedfor classification,whilebatchtrainingwithasizeof4maximizes computationefficiency
4.5 PREDICTION:
The trained algorithm receives a fresh video to forecast. Additionally, a fresh video is preprocessed to importtheformatofthelearnedmodel.Thevideoisdivided intoframes,thenthefacesarecropped.Thecroppedframes
aresentstraighttothetrainedmodel fordetectionrather thanbeingstoredlocally.

5 RESULT ANALYSIS:
The thorough analysis shows the model's strong performanceindetectingdeepfakes,achievinganimpressive 91%accuracy.ByusingbothLSTMforunderstandingtimerelatedpatternsandResNeXtforcapturingdetailedvisual features,themodel effectivelyidentifiessignsofdeepfake manipulation.Thiscombinedapproachallowsforathorough examination of video content, improving the model's accuracyandtrustworthiness.Withitsreliableperformance, themodeloffersapromisingsolutionforcounteringdigital misinformation and preserving the authenticity of video contentacrossvariousplatforms.


International Research Journal of Engineering and Technology (IRJET) e-ISSN: 2395-0056
Volume: 11 Issue: 03 | Mar 2024 www.irjet.net p-ISSN: 2395-0072
The model underwent training using approximately 5000 authentic frames and 6000 fabricated frames. For testing purposes,30%ofthetotaldatawasused.

Thelosscurvesrevealthemodel'ssuccessfultraining.Both training and validation loss steadily decrease, indicating efficientlearningandgoodgeneralizabilitytounseendata. Thissuggeststhemodeliseffectivelyutilizingthedataand hasthepotentialforaccuratepredictions.

Thegraphdepictsasuccessfultrainingprocessforthedeep learningmodel. Boththetrainingaccuracyandvalidation accuracy curves increase steadily, indicating the model is effectivelylearningfromthedata.Thevalidationaccuracy remainsclosetotrainingaccuracy,suggestingthemodelis generalizingwelltounseendata


7.CONCLUSION:
Ourresearchdeliversagroundbreakingapproachto the critical challenge of deepfake detection, making it accessible to a wider audience. Leveraging deep learning techniques, we have developed a robust system for classifying videos as real or deepfake, complete with confidence scores. This system, built with a user-friendly interfacepoweredbyReactJSonthefrontendandarobust Flaskbackend,integratesaRes-NextConvolutionalNeural Network (CNN) for feature extraction and a Long ShortTerm Memory (LSTM) based Recurrent Neural Network (RNN)forvideoclassificationfordetectingdeepfakes.
Thismultifacetedstrategy,combinedwithitsuserfriendly interface, significantly improves our ability to prevent the spread of manipulated media. By enabling indepthvideoanalysisthroughareadilyaccessibleplatform,

International Research Journal of Engineering and Technology (IRJET) e-ISSN: 2395-0056
Volume: 11 Issue: 03 | Mar 2024 www.irjet.net p-ISSN: 2395-0072
our system empowers users to more effectively identify deepfakes.Furthermore,thisresearchhasthepotential to contributetoamoretrustworthyonlineenvironment.
8.
Ourcurrentfocusisonvisual deepfakedetection. However, recognizing, the growing threat posed by audio deepfakes, future work will explore techniques for audio analysistoenhancethesystem'scomprehensiveness.This includes examining voice characteristics, speech patterns, andenvironmentalsoundstoidentifysignsofmanipulation orsynthesis.Giventhepotentialrisksassociatedwithaudio manipulation, integrating audio analysis with our existing visualdetectionframeworkiscrucialfordevelopingarobust multi-modaldeepfakedetectionsystem.Utilizingbothvisual andauditoryindicators,ourgoalistoenhancethesystem's ability to detect a broader spectrum of deepfake content, therebyreducingthespreadofmisinformation
9.REFRENCES:
[1]. Kshirsagar, M., Suratkar, S., & Kazi, F. (2022, August). Deepfake Video Detection Methods using Deep Neural Networks. In 2022 Third International Conference on Intelligent Computing Instrumentation and Control Technologies(ICICICT)(pp.27-34).IEEE.
[2].Balasubramanian,S.B.,Prabu,P.,Venkatachalam,K.,& Trojovský, P. (2022). Deep fake detection using cascaded deep sparse auto-encoder for effective feature selection. PeerJComputerScience,8,e1040.
[3]. Ismail, A., Elpeltagy, M., S. Zaki, M., & Eldahshan, K. (2021).Anewdeeplearning-basedmethodologyforvideo deepfakedetectionusingxgboost.Sensors,21(16),5413.
[4].Al-Dhabi,Y.,&Zhang,S.(2021,August).Deepfakevideo detectionbycombiningconvolutionalneuralnetwork(CNN) and recurrent neural network (RNN). In 2021 IEEE International Conference on Computer Science, Artificial IntelligenceandElectronicEngineering(CSAIEE)(pp.236241).IEEE.
[5]. Mohiuddin, S., Ganguly, S., Malakar, S., Kaplun, D., & Sarkar, R. (2021, December). A feature fusion-based deep learningmodelfordeepfakevideodetection.InInternational Conference on Mathematics and its Applications in new Computer Systems (pp. 197-206). Cham: Springer InternationalPublishing.
[6].MasoodM,NawazM,MalikKM,JavedA,IrtazaA(2021) Deepfakesgenerationanddetection:state-of-the-art,open challenges, countermeasures, and way forward. arXiv preprintarXiv:2103.00484
[7].PerovI,GaoD,ChervoniyN,LiuK,MarangondaS,UméC, DpfksM,FacenheimSC,RPL,JiangJ,ZhangS,WuP,ZhouB,
Zhang W (2020) DeepFaceLab: a simple, flexible and extensiblefaceswappingframework
[8].PrajwalKR,MukhopadhyayR,NamboodiriVP,Jawahar CV (2020, October) A lip sync expert is all you need for speechtolipgenerationinthewild.InProceedingsof the 28thACMInternationalConferenceonMultimedia,pp484492.
[9].Kumar A, Bhavsar A, Verma R (2020) Detecting deepfakes with metric learning. In 2020 8th international workshoponbiometricsandforensics(IWBF),IEEE,pp1-6.
[10]. Halpern M, Kelly F, van Son R, Alexander A (2020). Residual networks for resisting noise: analysis of an embeddings-basedspoofingcountermeasure.
[11].ChenT,KumarA,NagarshethP,SivaramanG,KhouryE (2020, November) Generalization of audio deepfake detection.InProc.Odyssey2020TheSpeakerandLanguage RecognitionWorkshop,pp132-137.
[12].Rana MS, Sung AH (2020, August) Deepfakestack: a deep ensemblebased learning technique for deepfake detection. In 2020 7th IEEE International Conference on yber Security and loud omputing ( S loud) 2020 6th IEEE InternationalonferenceonEdgeomputingandScalableloud (Edgeom),IEEE,pp70-75.
[13].AntoniouA(2019)Zao’sdeepfakeface-swappingapp shows uploading your photos is riskier than ever. The Conversation.
[14].ReimaoRAM(2019)Syntheticspeechdetectionusing deepneuralnetworks
[15]. Güera D, Delp EJ (2018, November) Deepfake video detection using recurrent neural networks. In 2018 15th IEEEinternationalconferenceonadvancedvideoandsignalbasedsurveillance(AVSS),IEEE,pp1-6.