
International Research Journal of Engineering and Technology (IRJET) e-ISSN:2395-0056
![]()

International Research Journal of Engineering and Technology (IRJET) e-ISSN:2395-0056
Omkar
Singh1, Priyanshu Prajapati2
1Head of the Department, Department of Data Science, Thakur College of Science and Commerce, Mumbai, Maharashtra, India
2Student, Department of Data Science, Thakur College of Science and Commerce, Mumbai, Maharashtra, India
Abstract - The concept of autonomous driving represents a significant advancement in transportation, where artificial intelligence (AI) assumes the role of the driver, navigating vehicles on the road. This paper, titled "SteerBrains: Moving towards Vehicular Autonomy," serves as a platform to discuss the design and development of autonomous systems, drawing insights from personal experiences and partial results obtained. While not presenting comprehensive results for the entire autonomous drivingscenario,thepaper providesastructuredframework for designing such systems, which may serve as a foundation for further research endeavors. Beginning with an overview of the evolution of autonomous driving, the paper examines fundamental principles underlying the concept and explores challenges and considerations in system design. It delves into the potential implications of AI-driven autonomy for road safety, efficiency, and accessibility. Through this exploration, the paper aims to offer valuable insights into the transformative impact of autonomous driving on the future of transportation. Despite presenting partial results, the paper contributes to the broader understanding of autonomous systems' design and lays the groundwork for future advancements inthefield.
Key Words: Autonomous Vehicles, Autonomous Systems, Driving Automation, Vehicle Control, Self driving cars, Supervised learning, SteerBrains, Localization, Simulator, Carla.
In recent years, the automotive industry has witnessed a paradigmshiftwiththeemergenceofautonomousdriving technology. This groundbreaking advancement holds the promiseoftransformingthewayweperceiveandinteract with transportation, offering unprecedented levels of safety, efficiency, and convenience on our roads. As such, our research endeavors to contribute to this transformative field by developing an innovative autonomous driving system that embodies the latest advancementsintechnologyandmethodology.
Our research represents a comprehensive exploration of autonomous driving, capable of navigating complex environments autonomously. Through meticulous design and implementation, we aim to address the challenges
Volume: 11 Issue: 03 | March 2024 www.irjet.net p-ISSN:2395-0072 © 2024, IRJET | Impact Factor value: 8.226 | ISO 9001:2008
associatedwithautonomousdriving, fromperceptionand decision-making to control and execution. By leveraging state-of-the-art methodologies and cutting-edge technologies, our system aims to push the boundaries of whatispossibleinautonomoustransportation.
Our system is built upon a foundation of cutting-edge methodologies, including computer vision for visual perception, Kalman filters for state estimation, and finite state machines for behavior planning. Through the integration of these techniques, we aim to address the multifaceted challenges inherent in autonomous driving, from perception and decision-making to control and execution.
Central to our research is the utilization of the Carla Simulator, a state-of-the-art simulation platform that enables us to replicate real-world driving scenarios in a virtual environment. By leveraging the capabilities of the Carla Simulator, we can evaluate the performance of our autonomous driving algorithms under various conditions, frominclementweathertoheavytraffic.
Additionally,oursystemisimplementedandprogrammed entirelyinPython,harnessingtheflexibilityandversatility of this programming language for the design and development of complex autonomous systems. Operating on a Windows system, our development environment provides the necessary resources and support for softwaredevelopment,testing,andvalidation.
In the following sections, we delve deeper into the intricaciesofourautonomousdrivingsystem,detailingthe methodologies, algorithms, and experiments conducted. Through empirical evaluation and analysis, we seek to demonstratetheeffectivenessandreliabilityofoursystem innavigatingurbanenvironmentsautonomously.

International Research Journal of Engineering and Technology (IRJET) e-ISSN:2395-0056
Volume: 11 Issue: 03 | March 2024 www.irjet.net p-ISSN:2395-0072
Title Objectives Findings
1 Autonomous vehicles: theoretical and practical challenges
2 Autonomous driving in urban environments :approaches, lessons and challenges
3 Reliable DecisionMaking in Autonomous Vehicles
ThePaperaimsto offerinsightsinto thetheoreticaland practical challenges associatedwith AVs,including theirimpacton trafficefficiency, mobilitypatterns, andethical considerations.
Aimstohighlight majorresearch challengesand opportunitiesfor applicationof autonomous drivinginurban environments.
Thepaperaimsto investigatethe high-level decision-making processin autonomous vehicles(AVs)by modelingan intelligentagent responsiblefor determining actionsinvarious levelsof emergency situations
Thepaper explainshowAVs couldcontribute tomakingfuture mobilitymore efficient,safer, cleanerandmore inclusive. However,italso highlightsthat several conditionsmust befulfilledto achievethisgoal.
Authorsexplore theAVsinurban environments highlightingthe needforthe environmentsto haveasmart infrastructure.
Thepaper exemplifies decisionmaking approachesina basicurban traffic environmentwith differentlevelsof emergency, pavingtheway forpotential extensionsto addressrealworldscenarios, suchasthe integrationof roadtrafficlaws andregulations intothedecisionmakingprocess.
5 Survey of Deep Reinforceme nt Learning for Motion Planning of Autonomous Vehicles
Thepaperaimsto deviseasurveyof advancementsin motionplanning forautonomous vehicles,focusing specificallyonthe applicationof Deep Reinforcement Learning(DRL) approachto addressthe complexityof variousmotion planning problems.
Thefindings indicatethat differentdeep reinforcement learning techniquesare promising,but, challenges remainin ensuringsafety androbustness. Safetyconcerns includethe amountof trainingdata needed, verification,and validation, particularlyin complex scenarios.
4 End to End Learning for Self-Driving Cars
Thepaperaimsto developa convolutional neuralnetwork (CNN)thatlearns theentire processing pipelinerequired forsteeringan automobile
CNN demonstratedthe abilitytooperate indiverse conditions, including highways,local andresidential roads,invarious weather conditions
6 Challenges in Autonomous Vehicle Testing and Validation
Theobjectivesof thepaperareto explorethe challengesfaced bydevelopersin qualifyingfully autonomous vehiclesforlargescaledeployment, specifically focusingon NationalHighway TrafficSafety Administration (NHTSA)Level4 vehiclesandtheir validationwithin theISO26262V frameworkto ensuresafetyand reliability.
Suggests adoptinga phased deployment approach,tiedto well-specified operational conceptsand requirements, whichappears promisingfor ensuringsafety whilemaking progresstowards fullautonomy.
RANSACisaniterativemethodtoestimateparametersofa mathematical model from a set of observed data that contains outliers, when outliers are to be accorded no influence onthevaluesoftheestimates.Therefore, italso canbeinterpretedasanoutlierdetectionmethod.[1]



International Research Journal of Engineering and Technology (IRJET) e-ISSN:2395-0056
Volume: 11 Issue: 03 | March 2024 www.irjet.net p-ISSN:2395-0072
Figure3.1(A)RANSAC
Where,
= probability of choosing an inlier each time a single datapointisselected.
p = desired probability that the RANSAC algorithm providesatleastoneusefulresultafterrunning.
n = points from the data set from which the model parametersareestimated.
k = numberofiterationsinrunningthealgorithm.
In the context of self-driving cars, drivable space includes anyspacethatthecarisphysicallycapableoftraversingin 3D.Thetaskofestimatingthedrivablespaceisequivalent to estimating pixels belonging to the ground plane in the scene. We have used the RANSAC algorithm to estimate theDrivableSpacei.e.Thegroundplanefromthex.yandz coordinatesobtainedfromeachpixeloftheimage.



Figure3.1(B)
In fig. 3.1(B), the image on the left is the original image takenbythecamera,theimageinthemiddlecontainsx,y, andzcoordinatesofpixelsintheroadmaskobtainedfrom segmentation output.The imagetothe right containsx,y, and z coordinates of pixels belonging to the road to estimatethegroundplane.
For statistics and control theory, Kalman filtering, also known as linear quadratic estimation (LQE), is an algorithm that uses a series of measurements observed over time, including statistical noise and other inaccuracies, and produces estimates of unknown variables that tend to be more accurate than those based on a single measurement alone, by estimating a joint probability distribution over the variables for each timeframe.[2]

Figure3.2(A)KalmanFilter
Theestimateisupdatedusingastatetransitionmodeland measurements.

= estimate of the system's state at time step k before the k-th measurement yk has been taken into account

=correspondinguncertainty.
TheErrorStateExtendedKalmanFilter(EKF)isawidelyused technique for state estimation in autonomous navigation systems, particularly in the context of selfdrivingcars.TheEKFextendsthetraditionalKalmanFilter frameworktohandlenonlinearsystemsbylinearizingthe systemdynamicsaroundanestimatedstate.Weemployed the Error State Kalman Filter (EKF) to estimate the vehicle's state variables, including position, velocity, orientation, and sensor biases, based on sensor measurements collected from onboard sensors such as GNSS,IMU,andLiDAR.


Figure3.2(B)EKF(EstimatedTrajectory)
In fig. 3.2(B), the image on the left is a 3D representation of the Ground Truth Trajectory and is plotted in Blue color.Theimageontherightside isthe representation of thestatesestimatedi.e.the estimatedtrajectoryusingthe Error State Extended Kalman Filter. The plotted curve in BluecolorrepresentstheestimatedTrajectoryandOrange isthetruth.

International Research Journal of Engineering and Technology (IRJET) e-ISSN:2395-0056
Volume: 11 Issue: 03 | March 2024 www.irjet.net p-ISSN:2395-0072
A finite state machine (FSM), also known as a finite state automaton,isamathematicalmodelusedtorepresentand control the behavior of systems with discrete states. It consistsofafinitenumberofstates,alongwithtransitions between these states triggered by input events. FSMs are widely used in various fields, including computer science, engineering, and artificial intelligence, for modeling and controllingsystemswithfiniteanddiscretebehaviors.[3]

Figure3.3(A)FSM(ParsingtheString“nice”)
Inourdevelopment,wehaveemployedHierarchicalFinite StateMachine(HFSM).AHierarchicalFiniteStateMachine introduces additional levels of abstraction to the FSM model by organizing states into hierarchical layers or levels. Each layer represents a different level of granularity, with higher-level states encapsulating lowerlevel states and transitions. This hierarchical structure allowsforthemodularizationandcompositionofcomplex behaviors, making it easier to design, understand, and managetheautonomousdrivingsystem.[4]


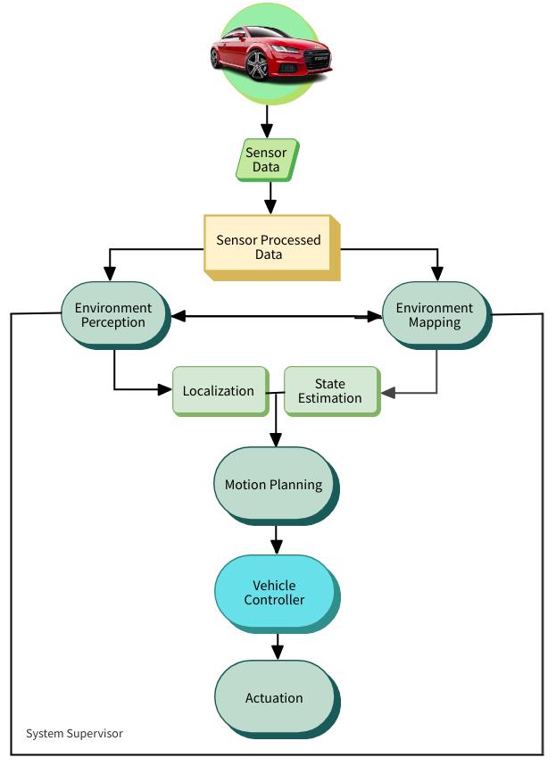
Figure4.1(A)HighLevelSystemDesign
Our autonomous vehicle system design features a hierarchicalstructurecomprisingsixmaincomponents.At thetoplevel,thecaris equippedwithanarrayof sensors for comprehensive environmental perception. In the second level, the processed sensor data undergoes preprocessing and filtering to extract relevant information. Subsequently, the system branches into two modules at the third level: environment perception and environment mapping. Utilizing computer vision techniques including object detection, recognition, depth estimation, and occupancy grid creation, these modules work in tandem to facilitate localization and state estimation processes. Specifically, the Random Sample Consensus (RANSAC) algorithm is employed for robust state estimation, ensuring accurate positioning within the environment.
Moving down the hierarchy, at the fourth level, motion planning is executed through the utilization of Hierarchical Finite State Machines. This approach enables thesystem toefficientlygenerateoptimal trajectoriesand

International Research Journal of Engineering and Technology (IRJET) e-ISSN:2395-0056
Volume: 11 Issue: 03 | March 2024 www.irjet.net p-ISSN:2395-0072
paths based on the processed sensor data and environmental information. Subsequently, the resulting plans are transmitted to the vehicle controller module at thefifthlevel.Here,control commandsaretranslatedinto physical actions such as steering, acceleration, and braking. Throughout the entire hierarchical structure, from level two to level six, all processes are continuously monitored and supervised by a dedicated system supervisortoensurethesafeandefficientoperationofthe autonomousvehiclesystem.
5. Results
The implemented environment perception and mapping module has demonstrated robust performance across various scenarios. It accurately estimates states, localizes thevehicle,andeffectivelydetectsbothstaticanddynamic obstacles. Notably, the system successfully detects and recognizes traffic lights, as well as identifies lanes for navigation. Although not tested extensively with pedestrians,thecapabilitytorecognizedynamicobstacles positionsitwellforfuturepedestriandetectiontasks.
The Hierarchical Finite State Machines (HFSM) employed for motion planning have exhibited commendable performance in diverse test cases. The system effectively maintains lane keeping, avoids static obstacles, executes turns, applies braking maneuvers, accelerates smoothly, andadjustssteeringasrequired.Theseresultsunderscore the efficacy of the HFSM approach in achieving complex drivingmaneuvers.
Simultaneously,thevelocityprofileandtrajectorytracking module have demonstrated precision in tracking the vehicle'smovement.Bydynamicallyadjustingthevelocity profile based on the planned trajectory, the system ensuressmoothandaccuratetracking.



Figure5.1ResultingGraph
6. Conclusions
In conclusion, our system showcases promising results in both environment perception and vehicle control aspects, pavingthewayforthedevelopmentofrobustautonomous driving systems. The successful implementation of environmentperceptiontechniques,coupledwithefficient motion planning and control strategies, underscores the
potential of our approach in achieving safe and reliable autonomousnavigationincomplexurbanenvironments.
In addressing the identified limitations and exploring future avenues for enhancement, it is evident that our system'sperformance,whilestrongwithintheconfinesof thetestcasesconducted,isconstrainedbyseveralfactors. Firstand foremost,thelimitedscope of test casesposes a challenge, as our system's capabilities have yet to be fully tested across a diverse range of real-world scenarios. Expanding the testing regime to encompass a broader spectrumofconditionsandedgecaseswillprovideamore comprehensiveassessmentofthesystem'srobustnessand identify areas requiring further refinement. Additionally, resource constraints, particularly in terms of computational capacity, present a significant hurdle, limitingthenumberofiterationsandexplorationsfeasible duringdevelopmentandtestingphases.
Looking towards the future, there are promising avenues for addressing these limitations and advancing the capabilities of our system. One such avenue involves the integration of reinforcement learning techniques, which canempowerthesystemtoautonomouslylearnandadapt itsdecision-makingstrategiesbasedonfeedbackfromthe environment. By leveraging reinforcement learning algorithms, our system can navigate complex scenarios more effectively and respond dynamically to changing conditions in real-time. Furthermore, the exploration of imitation learning methodologies holds considerable potentialforacceleratingthesystem'slearningprocess.By training the system to mimic expert behaviors through observation and imitation of human or expert demonstrations, imitation learning can facilitate rapid knowledge transfer and enhance the system's performance in diverse scenarios. Ultimately, by addressing the identified limitations and embracing these future-oriented approaches, we can propel our system towards greater adaptability, robustness, and efficacy in autonomousnavigationtasks.
References
[1] RandomSampleConsensus(RANSAC)onwikipedia. https://en.wikipedia.org/wiki/Random_sample_conse nsus
[2] KalmanFilteronWikipedia. https://en.wikipedia.org/wiki/Kalman_filter
[3] FiniteStateMachineonwikipedia. https://en.wikipedia.org/wiki/Finite-state_machine
[4] Kurt,Arda&Ozguner,Umit.(2013).Hierarchicalfinite state machines for autonomous mobile systems.

International Research Journal of Engineering and Technology (IRJET) e-ISSN:2395-0056
Volume: 11 Issue: 03 | March 2024 www.irjet.net p-ISSN:2395-0072
Control Engineering Practice. 21. 184–194. 10.1016/j.conengprac.2012.09.020.
[5] Johan Svensson (2021). Hierarchical Finite State Machine. https://medium.com/dotcrossdot/hierarchical-finitestate-machine-c9e3f4ce0d9e
[6] Geron, A. (2019). Hands-On Machine Learning with Scikit-Learn, Keras, and TensorFlow: Concepts, Tools, andTechniquestoBuildIntelligentSystems(2nded.). O’ReillyMedia,Inc.
[7] Chollet, F. (2017). Deep learning with python. ManningPublications.
[8] Goodfellow, I., Bengio, Y., & Courville, A. (2016). Deep Learning.MITPress.
[9] Holstein, Tobias & Dodig Crnkovic, Gordana & Pelliccione,Patrizio.(2018).EthicalandSocialAspects ofSelf-DrivingCars.
[10]Faisal, Asif Iqbal Mohammad & Yigitcanlar, Tan & Kamruzzaman, Md & Currie, Graham. (2019). Understanding autonomous vehicles: A systematic literature review on capability, impact, planning and policy. Journal of Transport and Land Use. 12. 10.5198/jtlu.2019.1405.
[11]Yurtsever, Ekim et al. “A Survey of Autonomous Driving: Common Practices and Emerging Technologies.”IEEEAccess8(2019):58443-58469.
[12]R.,Manikandasriram&Anderson,Cyrus&Vasudevan, Ram&Johnson-Roberson,Matthew.(2017).Failingto Learn: Autonomously Identifying Perception Failures for Self-Driving Cars. IEEE Robotics and Automation Letters.PP.10.1109/LRA.2018.2857402.
[13]Chen, Zhilu and Xinming Huang. “End-to-end learning for lane keeping of self-driving cars.” 2017 IEEE Intelligent Vehicles Symposium (IV) (2017): 18561860.
[14]Coursera. Motion Planning for Self-Driving Cars from Self-DrivingCarsSpecialization.
[15]Kelly, J., Waslander, S. (Instructors). State Estimation and Localization for Self-Driving Cars. Coursera. UniversityofToronto. https://www.coursera.org/learn/state-estimationlocalization-self-driving-cars
[16]Waslander, S., Kelly, J. (Instructors). Motion Planning forSelf-DrivingCars.Coursera.UniversityofToronto. https://www.coursera.org/learn/motion-planningself-driving-cars
© 2024, IRJET | Impact Factor value: 8.226 | ISO
| Page