
International Research Journal of Engineering and Technology (IRJET) e-ISSN: 2395-0056
Volume: 11 Issue: 03 | Mar 2024 www.irjet.net p-ISSN: 2395-0072
![]()

International Research Journal of Engineering and Technology (IRJET) e-ISSN: 2395-0056
Volume: 11 Issue: 03 | Mar 2024 www.irjet.net p-ISSN: 2395-0072
Mrs. Sneha Sankhe1 , Aditya Gupta2, Pranay Parab3, Aachal Yadav4
1Professor, Dept. of IT Engineering, Theem College Of Engineering, Maharashtra, India
2U.G. Student, Dept. of IT Engineering, Theem College Of Engineering, Maharashtra, India
3U.G. Student, Dept. of IT Engineering, Theem College Of Engineering, Maharashtra, India
4U.G. Student, Dept. of IT Engineering, Theem College Of Engineering, Maharashtra, India
Abstract - Enterprise Resource Planning (ERP) systemsare a type of software that attempts to integrate and unify all departments and processes across a company into a single system. The project demonstrates an effective Enterprise Resource Planning (ERP) system for Ophthalmology.Basically ophthalmology is the branch of medical science that is concerned with the diagnosis andtreatmentofdisorderofeye. In the world of increasing business, there is a need of better reporting tools with real time information, better access to customer information, faster response times, improved ontime delivery andimprovedorderaccuracy.Boostedcashflow, better invoicing and better collections tools, cost savings and better supply chain management can only be provided through an Enterprise Resource Planning system. An effective ERP system for ophthalmology is emerging need of the business world that can improve customer satisfaction, thereby building good customer relation. Our project consists of various modules such as customer management, staff, appointment management, customer report, product detail, customer feedback, billing, equipments used and inventory. It will deal with functionalities such as accounting, purchasing, sales andcustomers interactionwith the system. Additionally, the project consists of an app for the user convenience where user can select frames among several, user will also be provided with the suggestion of the frames depending upon the face shape and several other parameters. An ERP system consisting of an app will not only drive customer attraction but also provide them the satisfactory and convenient platform.
Key Words: ERP system, ophthalmology, sales, cash flow, billing, inventory .
Globally,effortstoimproveeyecareserviceshaveincreased and the role of information technology (IT) in finding solutions to various health problems is increasing. The purposeofthisstudyistoidentifyhowenterpriseresource planning(ERP)systemswereusedintheeyecareandhow thesesystemscouldbeusedtoimprovehealthservices.The IT sector now encompasses all industries, including the healthcare sector, which is currently undergoing fundamental changes. Based on the literature reviewed in thisstudy,theuseofERPsystemsinthehealthcaresector has not been widely reported. However, some findings
suggested that ERP systems can be used to improve the qualityofhealthcareservices.Basedonthesefindings,ifERP systems were successfully implemented in eye care organizations, they would facilitate significant changes in certainareassuchasfinance,humanresourcesandcapacity, revenue, and access resources. ERP systems can also improve both the profitability and services of eye care organizations.Duetothelackofresearchinthisarea,further research should investigate the use of ERP in eye care organizations. Information is an important part of the ophthalmology industry. Knowledge sharing has become essential to reduce costs and improve customer service. Therefore, a eye care system must be able to collect and shareinformationbetweenmanyparties,suchasclinicsand clients. It must also provide information on billing and medicalinformationwithintheeyecareorganizationandto stakeholders.Inaddition,theincreaseduseofITisdrivenby thedesiretoreducecosts,increasethecompetitivenessof thehealthsectorandimprovepersonal health.Thisstudy analyzesthehealthcareERPsystemandlooksforways to improvehealthcareservicesthroughtheimplementationof ERP systems. The implementation of today's business environments have taken various forms and ERP systems are important in improving organizational efficiency and strategic decision-making. Therefore, healthcare organizations are no exception on going new business changes.Infactmanybusinessproblemstodaycanbesolved byimplementingERP.
A literature survey on ERP systems involves a comprehensive review and analysis of existing scholarly articlesandotherrelevantsources Asystematicliterature review is a means of evaluating and interpreting all availableresearchrelevanttoaparticularresearchquestion, topic or phenomenon of interest. The scientific databases withfulltextpaper,andtheotheravailablescientificarticles inthefieldofsocialscienceswereusedintheresearch.All scientific and other papers and works written in the time spanfrom2009toMarch2020aretakenintoaccount.
AnoverviewofthecurrentstateoftheERPsystems –their functionalities, the technologies that were used to

International Research Journal of Engineering and Technology (IRJET) e-ISSN: 2395-0056
Volume: 11 Issue: 03 | Mar 2024 www.irjet.net p-ISSN: 2395-0072
developthem,thedatabasesthatwereusedforstoringthe datawaspresented.Sixteenopen-sourcesystemshavebeen reviewed.Theirfunctionalitieshavebeenanalyzedandalist with the most common ones was created. Additional attentionispaidtothefunctionalitiesthatareuncommon andarepresentinsomeofthesystems.Themostpreferred programming languages have been acknowledged and an observationabouttheuseddatabaseshasbeenmade.Alist withseveralfutureimprovementhasbeencreated,basedon theavailablesoftware and hardwaretoday.Thelist is not complete and option for adding more functionalities remains.
Thekeystepsthatareusedintheimplementationofan ERPsystemwasexamined.Fromthediscussion,itisevident thatdifferentorganizationhavevariedrequirements,hence the steps followed might differ. However, the discussion gives a general overview of these steps which might be appliedforallsizesofanorganization.Thepaperhasfurther examined some of the critical factors that determine the success of an ERP system in any organization. By understanding these factors, the organization can fully evaluate its capacity in adopting and implementing ERP systemssuccessfully.Finally,theresearchhasoutlinedsome of the benefits that are associated with the use of these systems.ThepaperhasfocusedonthepositivesideofERP systems, there are negative aspects of these systems. It is important that future research examines some of the negativeaspectsassociatedwiththesesystems.
ERP systems have been introduced in the areas of education,healthcare,defense,andmunicipalities,regions and states to support the public administration activities. There were no articles related to non-economic public services in the field of culture, social services, justice, libraries,publicsafetyandurbanplanning.Withregardto theERPsystemsclassification,itisevidentthatthereisafull agreement between classifications and systems implemented in practice, and ERP systems are often introducedintheareasofeducation,publicadministration, defense and health. As seen from the analyzed articles, despite the fact that European legal regulations recognize some other non-economic public services, the implementation of ERP systems in those hasn't been accomplished yet. In addition, even ERP software manufacturershaven’tclassifiedsuchsystems.
AnERPsystemisasoftwarethatisusedbybigbusinessesto managetheirdaytodaybusinessactivitiessuchasfinancing, procurement,salesandmoreThesystemarchitectureofour project includes various components playing their own specific roles. The main target of the project is the admin panel through which all the activities are managed and recorded. The system architecture includes end user interaction with the system. The admin interface in the
system consists of various modules such as sales, billing, customer, staff and inventory. Number of products sold, numberofproductspurchased,themostsellingproduct,the least selling products etc. everything gets updated in the systemonregularbasis.
Fromabird'seyeview,designingabusinessproductisnot muchdifferentfrombuildingabasicapplication.However, when we look more closely, we find that business applicationshavemanylayersofcomplexity.Fortunately,the basicprocessofdesigninganERPisstillabitlikedesigning anyotherproduct. Onemajordifferenceisthatyouoften havemultipleprocessesrunning atthesametime.Herein ourprojectwehavedesignedtheinterfaceinsuchawaythat increasesuser’sexperienceandresultsinsmoothrunningof allthecomplexprocesses.
Insoftwaredevelopmentlifecycle,requirementanalysisis oneofthemostimportantphase.Foranysoftwareproject there are different kinds of requirements to be fulfilled in order to ensure smooth running of the processes. Clearly definedrequirementsareimportantmarkersontheroadto a successful project. They establish a formal agreement betweenthecustomerandtheserviceproviderthatbothare working towards the same goal. High detail requirements also help reduce financial risks and keep the project on schedule. The following are the different kinds of requirementforourproject:
Table-1: RequirementsofERPsystem
AnERPsystemisacentralizedsoftwareplatformdesigned to streamline and integrate business processes across an organization. It serves as a comprehensive solution for managing various functions such as finance, human resources, manufacturing, supply chain, customer

Volume: 11 Issue: 03 | Mar 2024 www.irjet.net p-ISSN: 2395-0072
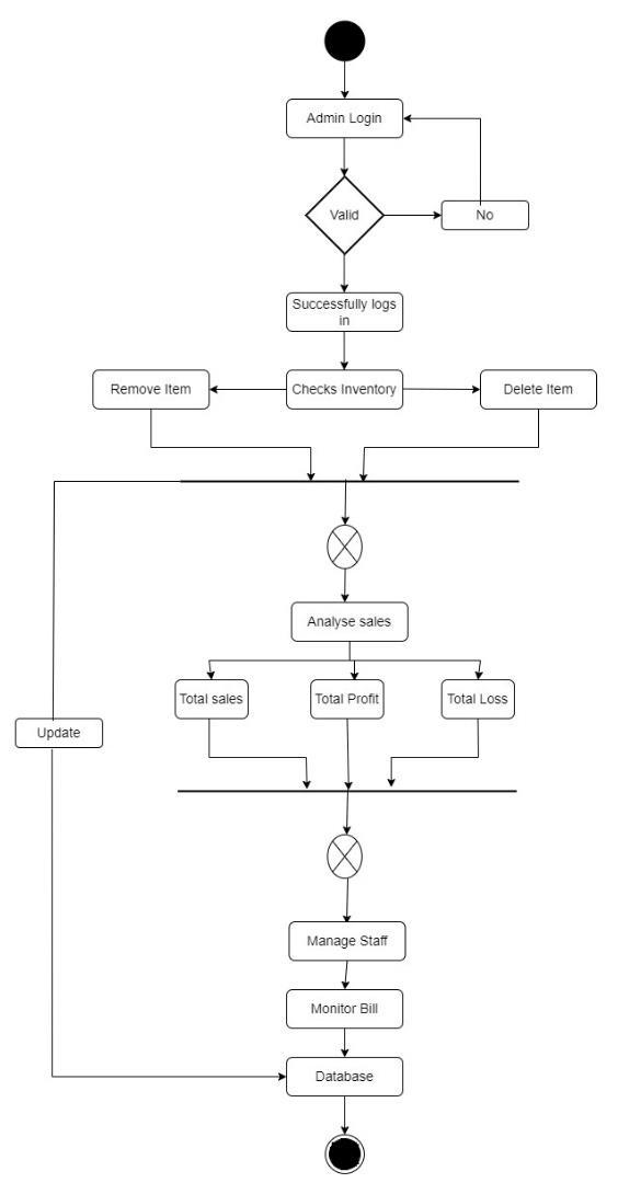
relationship management (CRM), and more. The primary goalofanERPsystemistoprovidereal-timevisibilityinto keybusinessoperationsandfacilitatedata-drivendecisionmaking. Overall, an ERP system acts as a central nervous systemfortheorganization,enablingseamlesscoordination and collaboration across departments, improving operational efficiency, and driving business growth. A proposedsystemmeansaneworimprovedsystemoffered as a solution to a specific problem or to meet specific requirements of a project. Basically the below proposed systemdepictstheinteractionbetweenadminandtheuser. TheERPinterfaceincludesallthemoduleswhichwouldbe displayed to the admin panel. The modules are like inventory,staff,billing,customerandsales.Thesemodules ensure the overall running of all kinds of processes simultaneously. The proposed ERP system encompasses modulesforpatientmanagement,electronichealthrecords, inventory management, scheduling, billing, and analytics. ThroughtheapplicationofAIandMLalgorithms,thesystem enablesautomatedpatienttriaging,personalizedtreatment recommendations based on historical records. The figure describes the dynamic aspects of the ERP system. It is an enhancedversionofaflowchartthatmodelstheflowfrom oneactivitytoanother.

Attheveryfirsttheadminlogsinintothesystemandchecks theinventory,salesandbills.Theadminalsomanagesthe staff and monitors overall activity of the system. The important thing to be noted here is that the admin gets logged in only when his/her login credentials are valid otherwisetheactivitystopsatthefirststage.
TheabovefiguredescribesthedynamicaspectsoftheERP system. Itisanenhancedversionofaflowchartthatmodels theflowfromoneactivitytoanother. Attheveryfirst,the

Adminlogsinintothesystemandcheckstheinventory,sales and bills. The admin also manages the staff and monitors overallactivityofthesystem.Theimportantthingtobenoted hereisthattheadmingetsloggedinonlywhenhis/herlogin credentialsarevalidotherwisetheactivitystopsatthefirst stage.
Adataflowdiagramrepresentsthedataflowof aprocessor systemandusuallyaninformationsystemand;throughThe DFDalsoprovidesinformationabouttherevenueandprofit ofeachunitandtheprocessitself.Adataflowdiagramhas nocontrolflow-ithasnodecisionrulesandnoloops.Adata

International Research Journal of Engineering and Technology (IRJET) e-ISSN: 2395-0056
Volume: 11 Issue: 03 | Mar 2024 www.irjet.net p-ISSN: 2395-0072
flowdiagram(DFD)isagraphicorvisualrepresentationthat usesastandardizedsetofsymbolsandnotationstodescribe the operation of a business through the transmission of information. It gives more clear idea of our project. It expandsoneachprocesstogivedetailedinformationofthe process.

4. DATA VISUALISATION
Datavisualizationplaysacrucialrolewithinthecontextof an ERP system for ophthalmology utilizing AI and ML. Graphical representations, such as line charts or scatter plots, can provide ophthalmologists with a clear understandingof patientresponsestotreatmentandhelp identify trends or patterns in disease management. ata visualization serves as a powerful tool for translating complex healthcare data into meaningful visual representations,empoweringophthalmologists,healthcare providers, and administrators to extract insights, make informed decisions, and enhance patient care within the context of an ERP system for ophthalmology using AI and ML. Dynamic charts, gauges, and alerts can provide healthcareproviderswithinstantinsightsintopatienthealth status, enabling timely interventions and proactive managementofcriticalconditions.The visualizationdepicts the different customer categories on the ERP system. The categories are first class second class standard class and more.Standardclasscustomerstypicallyreceivestandard levelsofserviceandmayhaveaccesstoessentialhealthcare amenitieswithintheclinic.Firstclasscustomersmayreceive priority scheduling, expedited appointments, access to leadingspecialists,andadditionalamenitiessuchasprivate consultationroomsorconciergeservices.

Fig-4: CustomerCategory
Secondclasscustomersmay receivetimelyappointments, access to a broader range of diagnostic tests or treatment options compared to standard class, but without the premiumfeaturesassociatedwithfirstclass.
Thefigureshowsthetop10highestsellingproductsonthe ERPsoftware.TheimplementationofthisERPsystementails

Fig-5: Salesreport

International Research Journal of Engineering and Technology (IRJET) e-ISSN: 2395-0056
Volume: 11 Issue: 03 | Mar 2024 www.irjet.net p-ISSN: 2395-0072
Collaborationbetweeninterdisciplinaryteamscomprising ophthalmologists, software engineers, data scientists, and healthcareadministrators.Rigoroustestingandvalidation procedures are conducted to ensure compliance with regulatory standards, data security protocols, and interoperability requirements with existing healthcare infrastructure. Additionally, user feedback and iterative improvements are essential to refine the system's functionality, usability, and scalability over time. The implementationofanERPsystemyieldvariousresultsthat positively impact an organization's operations, efficiency, andoverallperformance.theresultsofimplementinganERP system are transformative, driving improvements in operational efficiency, decision-making, customer satisfaction, and financial performance, ultimately contributingtotheorganization'slong-termsuccess.

Continuous monitoring, evaluation, and improvement are necessary to maintain high levels of accuracy and effectivenessindeliveringhealthcareservices.

Theaccuracyoftheprojectis89.99%andit reliesonthe precisionofdata,functionality,integration,clinicaldecision support, user inputs, and quality assurance measures implementedwithinthesystem.
The main steps used in this project are reviewed implementationofanERPsystemineyecare.Itisclearfrom the discussion that different organizations have different requirements,sothestepsmayvary. However,theabove
discussionprovidesanoverviewofthematterthesesteps, whichcanbeappliedtoanysizeanorganizationThisproject explores some of them in more detail critical factors that determine the success of an ERP system, especially in the field of ophthalmology in any organization. By understandingthesefactors,anorganizationcanfullyassess itsabilitytosuccessfullyadoptandimplementERPsystems. Finally, the project has highlighted some of the benefits associatedwithusingthesesystems.Althoughthisproject focused on the positive aspects of ERP systems, these systems also have negative aspects. It is important that future studies investigate some of the negative aspects associatedwiththesesystems.
Wewouldliketoexpressoursinceregratitudetoallthose whocontributedtothesuccessfulcompletionofthisproject. Firstandforemost,weextendourdeepestappreciationto ourprojectsupervisorProf.SnehaSankhewhoseguidance, support, and invaluable insights have been instrumental throughout the entire duration of this project. Their expertise and encouragement have been indispensable in steering us in the right direction and overcoming various challengesalongtheway.Wearealsoimmenselygratefulto the entire team involved in the project, whose dedication, collaboration,andhardworkhavebeenvitalinbringingthis vision to fruition. Each team member's unique skills and contributionshaveplayedacrucialroleinthedevelopment, implementation,andtestingphasesoftheproject.
[1] T. Mladenova, "Open-source ERP systems: an overview," 2020 International Conference AutomaticsandInformatics(ICAI),Varna,Bulgaria, 2020, pp. 1-6, doi: 10.1109/ICAI50593.2020.9311331.
[2] Bajahzar,A.AlqahtaniandA.Baslem,"Successful Implementation of Enterprise Resource Planning (ERP),"2012InternationalConferenceonAdvanced Computer Science Applications and Technologies (ACSAT), Kuala Lumpur, Malaysia, 2012, pp. 156160,doi:10.1109/ACSAT.2012.100.
[3] R.Kelemen,"ERPsystemsinpublicsector,"2014 37thInternationalConventiononInformationand Communication Technology, Electronics and Microelectronics (MIPRO), Opatija, Croatia, 2014, pp.1537-1543,doi:10.1109/MIPRO.2014.6859810.