
International Research Journal of Engineering and Technology (IRJET) e-ISSN:2395-0056
Volume: 11 Issue: 03 | Mar 2024 www.irjet.net p-ISSN:2395-0072
![]()

International Research Journal of Engineering and Technology (IRJET) e-ISSN:2395-0056
Volume: 11 Issue: 03 | Mar 2024 www.irjet.net p-ISSN:2395-0072
Achyut Raghuvanshi1, Abhishek Singh2, Dr. Ashish Baiswar3, Er. Priyanka4
1UG student of the Department of Information Technology, Shri Ramswaroop Memorial College of Engineering and Management Lucknow, Uttar Pradesh, India
2UG student of the Department of Information Technology, Shri Ramswaroop Memorial College of Engineering and Management Lucknow, Uttar Pradesh, India
3Associate Professor, Department of Information Technology, Shri Ramswaroop Memorial College of Engineering and Management Lucknow, Uttar Pradesh, India
4Associate Professor, Department of Information Technology, Shri Ramswaroop Memorial College of Engineering and Management Lucknow, Uttar Pradesh, India
Abstract - This project aims to develop a waste classification app using various techniques with an innovative Flutter app. The application will enable the users to register their complaints, look for the status of their complaints anytime, refer to the study resources, integrate Google Maps which can be used to locate recycling and disposal centres, and the user profiles. This system consists of different actors like users, admins, and government people. The app helps to advance waste classification with image recognition and user location data from Google ML Kit. A previous research project on this topic used CNN architectures for image classification in the waste classification process. Furthermore, sensorbased technologies also contribute to the efficiency of waste sorting systems. The project aims to support environmental conservation by offering waste management as an ecological service. This is achieved throughtheintegrationofadvancedtechnology.
Key Words: Waste Management, GPS Tracking, Garbage Disposal, Flutter, Mobile Application, Google ML Kit, Firebase
Wastemanagementisapressingissue worldwide,hence the introduction of advanced solutions and systems to solve segregation, categorization, and dumping issues. The application of the Internet of Things (IoT), sensors, Flutter applications, and Google ML Kit seems to be the latestdevelopmentinwastemanagementstrategies.The latest research has shown the capability of IoT-based solutions in remaking waste management systems. Studies like Shukla & Shukla (2017) have carried out surveysofSmart WasteCollection Systemsbased onIoT where the potential of IoT in enhancing collection efficiency and sustainability is stressed. Moreover, Dandge (2023) investigated the development of a Flutter-based Android platform for Smart Waste Management Systems which featured the user-friendly and integrated solutions provided by modern technologies for waste disposal optimization. On the other hand, Aarif et al. (2022) proposed a Smart Bin
system incorporating deep learning and Internet of Things technologies for waste segregation purposes highlighting how advanced algorithms become an integralpartofthewasteclassificationprocess.
Also, the use of Google Machine Learning kit in waste managementapplicationshasgainedattentionovertime for its effectiveness in improving the classification accuracy of wastes and the speed of the entire process. Analogous to Aarif et al. (2022), various deep learning algorithmshaveprovedtheirproficiencyanddetermined how artificial intelligence can make the sustainability of wastemanagementpracticespossible.Moreover,Khatun etal.(2022)demonstratedanAI-enabledIoTsystemfor route recommendations from a smart waste management point of view, suggesting the use of such methodsinroutingoptimizationandresourceallocation.
The joining of IoT, devices that are used to measure things, Flutter applications, and Google ML Kit in waste managementsystemsgives anoccurrence thathasto do with being innovative so that environmental problems can be resolved, the use of sustainable practices can be promoted and the waste management processes optimized.Inthispaper,throughtheintegrationandthe furtherdevelopmentofthecurrentlyexistingresearchin wastemanagement,weintendtodotthei’sandcrossthe t’s of the already existing waste management technologiesandmethods,withaparticularfocusonthe incorporation of the latest technologies designed for advancedwastesegregationandclassification.
UserTask:Thegivenreferencespointoutthatthegoalof this step is to distinguish and select appropriate scientific methodologies and techniques that can be appliedinthedesignofthe wasteclassificationmobile application with the help of Flutter. The employed techniques should encompass waste management methods, proper classification systems, recycling processes,andallgreenapproaches.Theaimistoexploit thesuccessfulresearchapproachesthatwillhelpinthe

International Research Journal of Engineering and Technology (IRJET) e-ISSN:2395-0056
Volume: 11 Issue: 03 | Mar 2024 www.irjet.net
improvement of the waste classifying technique within theapplication. Thechosen approaches will enable the development of functionality like report submission functionality, educative content, Google Maps interface, account management, Google ML Kit image processing, and local services. Its pursuit of an effective and purposeful solution includes the utilization of research techniques that are scientifically grounded, focused on customers, and in compliance with the green industry standards.
The main aim of this project is to construct the waste classificationsystemthrough a Flutterapplication with features for better user experience and responsible waste management. The key objectives of the project include:
[1] Complaint Registration and Management: Users can register complaints about waste management problems, the status of their complaints will be tracked, and they will be regularly updated till the finalresolution(HarmanandYenikalayci,2022).
[2] Educational Resources: Themobileappwillhavea dedicated"Learn"screenwithmaterialslikearticles, videos, and graphs which will educate users on waste management practices, techniques of recycling, and practices of conservation of the environment.
[3] Google Map Integration: The incorporation of GoogleMapsAPIwillmakeiteasierfortheusersto locate the nearby recycling centres and waste disposalfacilities whichis goingtohelpthemwith proper waste disposal and hence promote sustainablewastemanagementpractices(Allesch& Brunner,2015).
[4] User Profile Management: To ensure a personalized experience, we will design a user profilescreensothateachusercantailortheirwaste management activities and participate interactively with the waste classification system (Lunkes et al., 2020).
[5] Entity Management: Implement role-based access to the system such as users, administrators, and government officials who can monitor complaints and waste management processes and also ensure effectivecommunicationamongstakeholders(Zeng &Trauth,2005).
[6] Image Processing using Google ML Kit: Employ GoogleMLKitforimageprocessingtoanalyzewaste itemsthatusersprovide,categorizewastematerials correctlyintopreformedcategories,andenhancethe selectivityofwasteclassificationprocesses(Poponi etal.,2023).
[7] Location-Based Services: Take advantage of the placeaccompanimentofuserstoofferpersonalized suggestions for nearby recycling stations and
p-ISSN:2395-0072
garbagedisposalsites.Theuserscanmakeinformed decisionsonwastemanagementpracticesbasedon theirgeographical location(Anagnostopoulosetal., 2021).
[1] Thescientificcommunityisexaminingrecyclingand scrap classification globally on various issues and has a large number of publications reflecting issues in waste management practices and the public, people’s attitudes, technological development, and policyimplications.Minandothercolleagues(2019) studied consumers' intentions to separate their waste in China bringing an Extended Theory of Planned Behaviour into practice to pinpoint individual engagement in waste management activities (Min et al. 2019). According to this case studyreportedbyWangandTan(Wang&Tan,2022) researchers in Wusheng County, Sichuan, China, exploring farmers' views and attitudes towards domestic waste classification using multi-channel propaganda and community engagement as key determinants to change waste management behavioursand(Wang&Tan,2022)
[2] Pires & Chang (2011) reviewed the solid waste disposal systems in Europe and emphasized the optimizationofwastedisposalprocessesviasystems analysis, which provides efficiency (Pires & Chang, 2011). Jin et al., (2019) adopted a science mapping approach to assess the trends in construction and demolition waste management by scrutinizing the widespread conclusions and the scope of the research applied in the field (Jin et al., 2019). The studybyHannanetal.,2015)demonstratedthestate of solid waste monitoring and management systems regarding environmental monitoring as well as information and communications technology, which have their challenges and opportunities associated withthem(Hannanetal.,2015).
[3] Tang et al. (2022) looked at motivation factors of urbanareas’householdwastesorting behaviourand also proposed the role of reward and punishment mechanisms in enhancing the practice of classificationofwastes(Tangetal.2022).Lu&Yuan (2010)madeanin-depthstudyaboutsuccessfactors for waste management in the Chinese construction and demolition field, to show that the problem is becoming more critical due to the growing amount of construction waste (Lu & Yuan, 2010; Gala et al., 2020) carried out a comprehensive survey on postconsumer plastic film waste in Spain in the aim of targeting the optimal way of waste management specifictothewastesources(Galaetal.,2020).
[4] The literature constitutes several studies on new technologies for waste classification including (2018) the multilayer hybrid deep-learning method for waste classification and recycling where deep

International Research Journal of Engineering and Technology (IRJET) e-ISSN:2395-0056
Volume: 11 Issue: 03 | Mar 2024 www.irjet.net p-ISSN:2395-0072
learning methods are used to escalate the waste sorting processes (Chu et al., 2018). Moreover, the improvement of waste classification methodologies, including deep learning-based methods presented by Altikat et. al. (2021), showed that AI could be used to optimize waste management practices (Altikatet.al.,2021).
[5] (Cerchecci et al., 2018) introduce a multi-sensor node architecture for waste management in the context of a Smart City with special attention to the roleofIoTinreducingwaste(Cercheccietal.,2018). Inaddition,Pardinietal.(2019)workedonasurvey on IoT-based solid waste management solutions, emphasizing the role of urbanization and cloud computing in facing the problem of waste in urban areas.InAarifetal.,2022,asmartwastesegregation system by deep learning and IoT technologies to distinguish waste items as biodegradable or nonbiodegradable was presented, which demonstrated such technologies' applicability in waste management(Aarifetal.,2022).
[6] Adding on that, automated waste separation using image processing and machine learning, as done by 's(2018)study,portraysthenecessityofautomation in waste management processes for proper waste segregation and disposal (Dev, 2018). In parallel, Mapari et al. discuss a waste separation and monitoringsystemthatstressesthewastehierarchy as a critical component of waste management design. (Mapari et al., 2020; ). Chitale (2023) developed a smart waste segregation system with the support of the Internet of Things emphasizing the significance of using effective segregation mechanisms to deal with waste management issues (Chitale,2023).
[7] Accumulation of knowledge in the field of research foreshadows smart waste systems that emit IoT devices(Sairametal.,2021)strengtheningtheneed notonlyforenvironmentallyfriendlyhabitsbutalso for the reduction of waste pollution using the technology. Lundin et al., in 2017, conducted research to operationalize sensor-based solutions that help monitor service and collection of waste in public trash bins. The study gave a real-life example of how sensors are used to improve waste management operations (Lundin et al., 2017). An IoT-based lead route system for the recommendationwasproposedbyGhahramanietal, 2022. In that realm, smart waste management consists oftheroleofIoTin devising efficient waste collection routes given that storage is confined (Ghahramanietal.,2022)
[8] Concerning waste classifying and controlling the field, the recent research work found us with some viable ways of controlling waste. Residents’ mechanisms of decision-making have been studied by Meng et al. (2019) which depict how residents
classifyandrecycletheirsolidwaste.Alongsidethis, useful information concerning individual participation in solid waste management has been provided. Unlike most studies about smart waste management systems that have been carried out, Wong et al. (2022) highlighted the role of IoT technologies,inwhichthistermcanbeusedtoimply the existence of numerous and connected sensors that can be applied to solve the issue of ineffective wastemanagement.
[9] Chu et al. (2018) introduced the idea of multilayer using a hybrid deep-learning method for waste classification and recycling meaning the technology can be used in the automation of waste sorting. Liu et al. (2019) went into the mechanisms of formal education on how urban residents applying the classifying of waste behaviours are impacted and howenvironmental campaignsonsustainable waste management behaviours become the main tool. Liugboja & Wang (2019) proposed a Convolutional Neural Network based AI system for waste classification that proves the applicability of AI towardefficientwastemanagement.
[10] Furthermore, Chen et al. (2020) and Zhang et al. (2021)madedeterminationsbasedonbothresident intentions towards waste classification and actual behaviours, showcasing personalities dealing with wastemanagement.Voetal.demonstratedin2019a new model, transfer deep learning, which demonstrated the possibility of superior algorithms for trash separation in waste sorting procedures. According to Yang et al. (2021), a study concerning college students' readiness for commingled municipal waste collection and its association with knowledge sharing and awareness of waste classifyingbehaviourswasconducted.
[11] In addition, Zheng, et al.'s (2022) latest paper pointed out that different factors and incentives influence people's behaviour, and categorize their waste. The more delicate approach to the obstacles and inspiring forces of solid waste separation illustrated the insight. Zhou et al. (2019) documented the novel regulations and sorting infrastructures of municipal solid waste in Shanghai and aligned such a concept with the idea of the challengesandprospectsofthepolicyguidelines.
[12] They combined to provide insights into waste management practices, public behaviours, technological innovations, and policies framework which ultimately strives to encourage environmentally friendly waste management. To contribute to the body of knowledge on waste classification,theprojectaimstoexpandthefieldby creating an application with the Flutter app technology that integrates advanced functionalities andenhanceswastemanagementmethodsaswellas thecommitmenttowardstheenvironment.

International Research Journal of Engineering and Technology (IRJET) e-ISSN:2395-0056
Volume: 11 Issue: 03 | Mar 2024 www.irjet.net p-ISSN:2395-0072
To construct an effective waste classification system, my proposed algorithm is to support it by capturing images using Google ML Kit’s image processing technique, and location data. The algorithm employs a sufficiently deep learning basis for high accuracy while classifying waste. The system first takes pictures of the waste items throughtheintermitoftheapplication.Thosepicturesgo through the preprocessing phase using Google ML kit to get interesting features. The employed Convolutional Neural Network (CNN) model, which is based on the work of Chu et al. (2018) and (Shi et al., 2021), believes in classifying waste items into given categories, such as organic waste, plastic waste, and paper waste. The survey search engine permits users to file complaints and get their status as it incorporates registration and trackingenhancedbytheresearchwork of(Kumaretal., 2023). Furthermore, an option page with various educational materials for the users to learn about waste management, like the case mentioned by (Vo et al., 2019),isalsoimplemented.GoogleMapsAPIenabledthe localization of recycling points and waste disposal facilities (Ziouzios et al., 2020) as one of the measures taken to increase app functionality. The platform takes careofprofilemanagementofallpeople(differentusers, administrators, and government officials) named by Altikatetal.(2021)toprovideapersonalizedexperience and efficient waste management. A proposed algorithm that blends these features is designed to be a userfriendly and effective tool that will facilitate waste classification and hence sustainable waste management withintheFlutterapplication.
Iterative Waterfall Model
The project EcoEvolve mirrors a waterfall model with such an extension as the waterfall model is clear but it doesn’t provide later versioning and the iterative framework is flexible but doesn’t use one structure. On the other hand, this approach empowers the organization to adopt a phased systematic approach while at the same time, they can continuously make improvements as well as adaptations based on the gatheredfeedbackfromusers.
1. Requirements Gathering (Initial Phase):
-Collectanddocumentthewholesetofrequirementsfor the project accurately. Among these elements are listing and developing the waste features and functions, providing some educational materials, and integrating theuserprofileinthemixwiththemap.
2. System Design (Initial Phase):
- Build initial system design indicating the underlying architecturealong withdata flowintheapplication.Cite the technologies and tools that will be utilized in such a way as for image processing, user complaint tracking, educationalcontentmanagement,andmapintegration.
3. Implementation (Iterative Phase):
- Initiate the implementation process with one aspect of your project, for instance, picking a waste identification starting point. Market-ready prototype whose testing is limited to this particular component is designed and produced.
- Test and retest the waste identification module with real-worlddata,asyouwill performcorrectediterations toimproveitsaccuracyandperformance.
4. Testing (Iterative Phase):
- Conduct exacting testing for every new inbuilt system. There is going to be testing done on picture recognition accuracy, adverse reaction registration function, use of educationalcontent,andcorrectmapintegration.
- Rework the issues noticed during testing and further refinement to ensure that every item coordinates with thespecificationoftherequirementsuccessfully,andthe operationissmooth.
5. Integration (Iterative Phase):
- Weave the various components together perfectly fitting to the overall application. Check that the data glides from one module to another and that the user interfaceregularlyremainscoherent.
6. User Feedback (Iterative Phase):
- Gather user feedback by running beta testing sessions and pilot deployments. Rely on this feedback to make incremental adjustments to the app's user-friendliness, responsiveness, and functionality to better solve the problem.
7. Documentation (Ongoing):
-Itisimportanttokeepthoroughdocumentationduring the whole project including with each iteration. These documents should Include user manuals, system architecturediagrams,andcodedocumentation.
8. Deployment (Final Phase):
- Release the production-ready complete and refined version of the application into the production system. Make sure that, not only all the functions, such as waste identification, complaint tracking, learning materials, user profiles, and map integration, are linked and the flowissmooth.

International Research Journal of Engineering and Technology (IRJET) e-ISSN:2395-0056
Volume: 11 Issue: 03 | Mar 2024 www.irjet.net p-ISSN:2395-0072
- As the time post-deployment passes continue to track the application's performance and collect user feedback. Use this knowledge to prioritize and set in motion bug correction,additionofnewfeatures,andmodifications.
1. Google ML Kit: Liang&Sun(2022)articulatethatCLP applications would use Google ML Kit as the component for image processing and machine learning tasks, which areusedforaccuratewasteidentificationandenhancing userexperience.
2. Flutter: This project will be developed using highly sophisticated UI software development tools known as Flutter, providing the utmost compatibility and a userfriendlyinterface.(Wijayaetal.,2023)
3. Location-Based Services: Theapp“SPEEDY-SHIP:An Integrated Waste Management System for Intracity Logistics will be harnessing geo-location services to guideusersinmakingconsiderationsdependingontheir exactlocation.
4. Firebase Storage and Fire store Database: Data storage, management, and retrieval within the application will be done by ** Firebase Storage and Firebase Database which will make the data interaction as smooth as possible for the users and the effective operation of different manipulations with the data (Dahunsietal.,2021,para.5).
5. Google Maps Integration: ThroughGoogleMapsAPI, the website users will be able to locate appropriate recycling centres and waste disposal facilities (Miller, 2006).
Such technologies will help the waste management mobileapp to fill in theavailablegap ofsimple methods for categorizing waste, raising complaints, providing resourcefulinformation,andlocation-basedservicesasa way to ensure that unfamiliar waste management practices and environmental sustainability are promoted.
For Developers:
Hardware Platform:
• Processor:Corei3orHigher
• RAM:2GBorabove
• GPU:1GBorabove
• HardDisk:100GBorabove
Software Platform:
• AndroidStudio
• VSCode
OperatingSystem:Windows7andabove.
For Users:
Hardware Platform
•Processor-Snapdragon450equivalentorabove
• RAM:2GBorabove
• ROM:16GBorabove
OperatingSystem:Android11.0orabove

International Research Journal of Engineering and Technology (IRJET) e-ISSN:2395-0056
Volume: 11 Issue: 03 | Mar 2024 www.irjet.net p-ISSN:2395-0072
8. SYSTEM DESIGN
8.1 E-R Diagram

-RDiagram
8.2 Data Flow Diagram

2024, IRJET | Impact Factor value: 8.226 | ISO 9001:2008

International Research Journal of Engineering and Technology (IRJET) e-ISSN:2395-0056
Volume: 11 Issue: 03 | Mar 2024 www.irjet.net p-ISSN:2395-0072
8.3 Use Case Diagram


International Research Journal of Engineering and Technology (IRJET) e-ISSN:2395-0056
Volume: 11 Issue: 03 | Mar 2024 www.irjet.net p-ISSN:2395-0072
9. IMPLEMENTATION:
9.1 Getting Started Screen:

9.2 Login Screen:


International Research Journal of Engineering and Technology (IRJET) e-ISSN:2395-0056
Volume: 11 Issue: 03 | Mar 2024 www.irjet.net p-ISSN:2395-0072
9.3 Sign Up Screen:

Figure3Sign-UpScreen
Forget Password Screen:

Figure4ForgetPasswordScreen

International Research Journal of Engineering and Technology (IRJET) e-ISSN:2395-0056
Volume: 11 Issue: 03 | Mar 2024 www.irjet.net p-ISSN:2395-0072



International Research Journal of Engineering and Technology (IRJET) e-ISSN:2395-0056
Volume: 11 Issue: 03 | Mar 2024 www.irjet.net p-ISSN:2395-0072
9.7 Status Screen:

Figure7StatusScreen
9.8 User Profile Screen:

Figure8UserProfileScreen

International Research Journal of Engineering and Technology (IRJET) e-ISSN:2395-0056
Volume: 11 Issue: 03 | Mar 2024 www.irjet.net p-ISSN:2395-0072



International Research Journal of Engineering and Technology (IRJET) e-ISSN:2395-0056
Volume: 11 Issue: 03 | Mar 2024 www.irjet.net
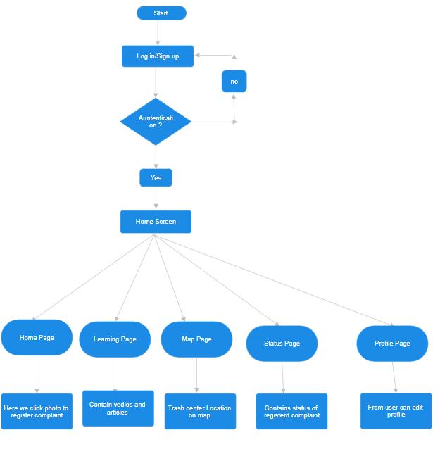
Thefirstthingtheyseeuponenteringtheappisachoice either to log in or register. When having a successful authentication, users will be directed straight to the HomeScreen.Inthiscase,iftheuserisnotloggedin,the login or registration screen is presented. The Home Screen presents various icons representing distinct functionalities: Home, Education, Direction, Sense of Place, and Summary. Under these functionalities, users can access specific features: the home part can be used forregistrationofcomplaintsintheirpreferredcategory, in the Learning part there are educational videos or articlestobeaccessed,inthemapsectiontheycanmark the service centre locations on a map, under Status one can observe the progress of the problem resolution, and there is a Profile section to edit the user profile. This makes it easy for users to have seamless navigation and access to all those features, which makes the app much morefriendlytouseandefficient.

The research paper introduces the successful programming of a waste management app in Flutter languagesupportedbytheintegrationofdifferenttypes of technologies that make the app user-friendly and spreadresponsiblewastedisposalpractices.Oursystem isbasedontheimageprocessingandmachinelearning skillsoftheGoogleModuleLevelKitwhichisthelatestin technology. This makes the waste classification more accurate, hence improving the efficiency of waste management processes. al. (2021). The utilization of Flutter is aimed at getting an interface design and
p-ISSN:2395-0072
platform-cross compatibility that will boost the availabilityoftheapplication(Kasterenetal.,2020).The integration of the location services allows users to identifythenearestwasteplacestherebyfilteringtheir choice of information site using GPS or location coordinates. (Jacobs et al., 2020). The Firebase Storage andDatabaseformakingthedataeasilystorableinthe application and to ensure the smooth interaction with dataintheapplicationareused(Bonoetal.,2004).The provision of Google Maps integration ensures locationbased services provision where people can easily find recycling centres near and waste disposal facilities for well-developedsustainablewastemanagementpractices (Sundrametal.,2022).Theresearchpapershowsthata specializedsolution,whichincludesthenextgeneration of technologies aimed at the waste management problem,canbecreatedand,consequently,canallowan environmentally friendly approach to waste managementandmoraldisposalpractices.
Eventually,theFlutterapplicationwillbelaunchedasa comprehensive waste management solution consisting ofcollection,treatment,andincinerationphases.Instead of old ways, there are some new features have been applied.Forexample,thereiswearabledevicesupport, Google Maps integration, Google ML Kit image processing, and user profile management which individuals can easily distinguish and manage their garbage well. The algorithm, on the other hand, consumesexpertiseanddatafromsomeliteraturesuch asHeetal.(2016)andKumar,etal.(2023).Itcanthen effectively arouse engagement and accuracy in waste classificationusingDeeplearningmodelsaswellasthe Intelligent things paradigm. Such theory message completely corresponds with the appropriate developmentofwastemanagementtechnologies,asthe literaturereviewsbyGruberetal.(2019)andWongetal. (2022)pointoutthevaluesofAIandmachine-learning algorithmsintheautomaticclassificationofwaste.This algorithm targets the main challenge of the faultless sorting process and we try to be the best among the sustainablewastemanagementsystemsbythenetworks ofsensors (Gálaietal.,2016),overpassing(Miaoetal., 2016) and using some methods of medical imaging studies implementation (Shang et al., 2004). As an advanced and diverse system, GPS (green plan for a sustainable environment) relies on the studies of multiple academic disciplines and this multifaceted approachisproofoftheeffectivenessofthesolution,as through its practical application issues of current garbage are resolved, and the effort is subsequently directedtowards.

International Research Journal of Engineering and Technology (IRJET) e-ISSN:2395-0056
[1] (2021). A practical solution for pollution management and waste disposal issue in urban environments. Journal of Machine and Computing, 48-56.
https://doi.org/10.53759/7669/jmc202101006
[2] (2021). Untitled. World Journal of Environmental Research,10(2). https://doi.org/10.18844/wjer.v10i2
[3] (2023).Interactionbetweenwastemanagementand energy generation systems in terms of material properties and environmental impact in the European Union. International Journal of Progressive Research in Engineering Management and Science. https://doi.org/10.58257/ijprems30525
[4] (2023). Speedy ship- intracity logistic app. International Research Journal of Modernization in Engineering Technology and Science. https://doi.org/10.56726/irjmets37539
[5] Aarif, K., Yousuff, C., Hashim, B., Hashim, C., & Poruran, S. (2022). Smart bin: waste segregation system using deep learning‐internet of things for sustainable smart cities. Concurrency and Computation Practice and Experience, 34(28). https://doi.org/10.1002/cpe.7378
[6] Addo, H., Dun-Dery, E., Afoakwa, E., Elizabeth, A., Ellen, A., & Rebecca, M. (2017). Correlates of domestic waste management and related health outcomes in Sunyani, ghana: a protocol towards enhancing policy. BMC Public Health, 17(1). https://doi.org/10.1186/s12889-017-4537-8
[7] Afrianto, I., Irfan, M., & Atin, S. (2019). Aplikasi chatbot speak english media pembelajaran bahasa inggris berbasis android. Komputika Jurnal Sistem Komputer, 8(2), 99-109. https://doi.org/10.34010/komputika.v8i2.2273
[8] Allesch, A. and Brunner, P. (2015). Material flow analysis as a decision support tool for waste management: a literature review. Journal of Industrial Ecology, 19(5), 753-764. https://doi.org/10.1111/jiec.12354
[9] Alqahtani, A. (2019). Usability testing of Google Cloudapplications:students'perspective.Journalof Technology and Science Education, 9(3), 326. https://doi.org/10.3926/jotse.585
[10] Altikat,A.,Gülbe,A.,&Altikat,S.(2021).Intelligent solid waste classification using deep convolutional neural networks. International Journal of Environmental Science and Technology, 19(3), 1285-1292. https://doi.org/10.1007/s13762-02103179-4
[11] Anagnostopoulos, T., Zaslavsky, A., Ntalianis, K., Anagnostopoulos, C., Ramson, S., Shah, P., … & Salmon, I. (2021). Iot-enabled tip and swap waste management models for smart cities. International
Volume: 11 Issue: 03 | Mar 2024 www.irjet.net p-ISSN:2395-0072 © 2024, IRJET | Impact Factor value: 8.226 | ISO 9001:2008 Certified Journal | Page1205
Journal of Environment and Waste Management, 28(4), 521. https://doi.org/10.1504/ijewm.2021.10042472
[12] Aparcana,S.(2017).Approachestoformalizationof theinformalwastesectorintomunicipalsolidwaste management systems in low- and middle-income countries: review of barriers and success factors. Waste Management, 61, 593-607. https://doi.org/10.1016/j.wasman.2016.12.028
[13] Bingimlas, K. (2009). Barriers to the successful integration of ICT in teaching and learning environments: a review of the literature. Eurasia Journal of Mathematics Science and Technology Education, 5(3). https://doi.org/10.12973/ejmste/75275
[14] Bono,P.,Krause,A.,Mehren,M.,Heinrich,M.,Blanke, C.,Dimitrijević,S.,…&Joensuu,H.(2004).Serumkit andkitligandlevelsinpatientswithgastrointestinal stromal tumours treated with imatinib. Blood, 103(8),2929-2935.https://doi.org/10.1182/blood2003-10-3443
[15] Brown, C., Milke, M., & Seville, E. (2011). Disaster waste management: a review article. Waste Management, 31(6), 1085-1098. https://doi.org/10.1016/j.wasman.2011.01.027
[16] Brusentseva, T. (2023). Main aspects of the implementationofthelawonwastemanagementin European legislation. Bulletin of the National Technical University Khpi Series Innovation Researches in Students’ Scientific Work, (2), 3-10. https://doi.org/10.20998/2220-4784.2023.02.01
[17] Cerchecci, M., Luti, F., Mecocci, A., Parrino, S., Peruzzi,G.,&Pozzebon,A.(2018).Alow-powerIoT sensor node architecture for waste management within smart cities context. Sensors, 18(4), 1282. https://doi.org/10.3390/s18041282
[18] Chadwick, R. (2016). Embodied methodologies: challenges, reflections and strategies. Qualitative Research, 17(1), 54-74. https://doi.org/10.1177/1468794116656035
[19] Chen,S.,Huang,J.,Xiao,T.,Gao,J.,Bai,J.,Luo,W.,…& Dong, B. (2020). Carbon emissions under different domestic waste treatment modes induced by garbage classification: a case study in pilot communitiesinShanghai,China.TheScienceofthe Total Environment, 717, 137193. https://doi.org/10.1016/j.scitotenv.2020.137193
[20] Chin, W. and Mees, H. (2021). The rising stars of social innovations: how do local governments facilitate citizen initiatives to thrive? the case of waste management in Brussels and Hong Kong. Environmental Policy and Governance, 31(5), 533545.https://doi.org/10.1002/eet.1953
[21] Chitale, M. (2023). Automated smart waste segregationsystemusingIoTtechnology.Journalof Physics Conference Series, 2601(1), 012015.

International Research Journal of Engineering and Technology (IRJET) e-ISSN:2395-0056
Volume: 11 Issue: 03 | Mar 2024 www.irjet.net p-ISSN:2395-0072
https://doi.org/10.1088/17426596/2601/1/012015
[22] Chu,Y.,Huang,C.,Xie,X.,Tan,B.,Kamal,S.,&Xiong, X. (2018). Multilayer hybrid deep-learning method forwasteclassificationandrecycling.Computational Intelligence and Neuroscience, 2018, 1-9. https://doi.org/10.1155/2018/5060857
[23] Clarke, E. and Visser, J. (2018). Pragmatic research methodologyineducation:possibilitiesandpitfalls. International Journal of Research & Method in Education, 42(5), 455-469. https://doi.org/10.1080/1743727x.2018.1524866
[24] Cook,D.,Levinson,A.,&Garside,S.(2011).Method and reporting quality in health professions education research: a systematic review. Medical Education, 45(3), 227-238. https://doi.org/10.1111/j.1365-2923.2010.03890.x
[25] Corwin, J. (2017). “Nothing is useless in nature”: Delhi’s repair economies and value-creation in an electronics “waste” sector. Environment and Planning an Economy and Space, 50(1), 14-30. https://doi.org/10.1177/0308518x17739006
[26] Crilly, N. (2019). Methodological diversity and theoreticalintegration:researchindesignfixationas an example of fixation in research design? Design Studies, 65, 78-106. https://doi.org/10.1016/j.destud.2019.10.006
[27] Dahunsi, F., Idogun, J., & Olawumi, A. (2021). Commercial cloud services for a robust mobile application backend data storage. Indonesian Journal of Computing Engineering and Design (Ijoced), 3(1), 31-45. https://doi.org/10.35806/ijoced.v3i1.139
[28] Dallaire,C.,Trincsi,K.,Ward-Peterson,M.,Harris,L., Jarvis, L., Dryden, R., … & MacDonald, G. (2018). Creatingspaceforsustainabilityliteracy:thecaseof student-centred symposia. International Journal of Sustainability in Higher Education, 19(4), 839-855. https://doi.org/10.1108/ijshe-08-2017-0126
[29] Dandge, R. (2023). Flutter-based Android application for smart waste management system. International Journal of Advanced Research in Science Communication and Technology, 439-452. https://doi.org/10.48175/ijarsct-13668
[30] De,I.andPatel,I.(2022).Mappingstakeholdersand identifying institutional challenges and opportunities for waste management in towns of Uttar Pradesh, India. Environmental Policy and Governance, 33(4), 398-410. https://doi.org/10.1002/eet.2037
[31] Dev, B. (2018). Automatic waste segregation using image processing and machine learning. IJRASET, 6(5), 2617-2618. https://doi.org/10.22214/ijraset.2018.5428
[32] Fahy,F.(2005).Therighttorefuse:publicattitudes andbehaviourtowardswasteinthewestofIreland
Local Environment, 10(6), 551-569. https://doi.org/10.1080/13549830500321618
[33] Fernández,A.,Camargo,C.,&Nascimento,M.(2019). Technologies and environmental education: a beneficial relationship. Research in Social Sciences and Technology, 4(2), 13-30. https://doi.org/10.46303/ressat.04.02.2
[34] Finlay, L. (2002). Negotiating the swamp: the opportunityandchallengeofreflexivityinresearch practice. Qualitative Research, 2(2), 209-230. https://doi.org/10.1177/146879410200200205
[35] Flick, U. (2016). Mantras and myths. Qualitative Inquiry, 23(1), 46-57. https://doi.org/10.1177/1077800416655827
[36] Gala, A., Guerrero, M., & Serra, J. (2020). Characterizationofpost-consumerplasticfilmwaste from mixed MSW in Spain: a key point for the successful implementation of sustainable plastic waste management strategies. Waste Management, 111, 22-33. https://doi.org/10.1016/j.wasman.2020.05.019
[37] Gangolells, M., Casals, M., Forcada, N., & Macarulla, M. (2014). Analysis of the implementation of effective waste management practices in construction projects and sites. Resources Conservation and Recycling, 93, 99-111. https://doi.org/10.1016/j.resconrec.2014.10.006
[38] Ghahramani, M., Zhou, M., Mölter, A., & Pilla, F. (2022). Iot-based route recommendation for an intelligentwastemanagementsystem.IeeeInternet of Things Journal, 9(14), 11883-11892. https://doi.org/10.1109/jiot.2021.3132126
[39] Ghahramani, M., Zhou, M., Mölter, A., & Pilla, F. (2022). Iot-based route recommendation for an intelligentwastemanagementsystem.IeeeInternet of Things Journal, 9(14), 11883-11892. https://doi.org/10.1109/jiot.2021.3132126
[40] Gutberlet,J.,Kain,J.,Nyakinya,B.,Oloko,M.,Zapata, P.,&Campos,M.(2016).Bridgingweaklinksofsolid waste management in informal settlements. The JournalofEnvironment&Development,26(1),106131.https://doi.org/10.1177/1070496516672263
[41] Hallinger, P. (2013). A conceptual framework for systematic reviews of research in educational leadershipandmanagement.JournalofEducational Administration, 51(2), 126-149. https://doi.org/10.1108/09578231311304670
[42] Han,H.,Youm,J.,Tucker,C.,Teal,C.,Rougas,S.,Park, Y., … & Berry, A. (2022). Research methodologies in health professions education publications: breadth and rigour. Academic Medicine, 97(11S), S54-S62. https://doi.org/10.1097/acm.0000000000004911
[43] Hannan, M., Mamun, A., Hussain, A., Basri, H., & Begum, R. (2015). A review on technologies and their usage in solid waste monitoring and managementsystems:issuesandchallenges.Waste

International Research Journal of Engineering and Technology (IRJET) e-ISSN:2395-0056
Volume: 11 Issue: 03 | Mar 2024 www.irjet.net p-ISSN:2395-0072
Management, 43, 509-523. https://doi.org/10.1016/j.wasman.2015.05.033
[44] Harman, G. and Yenikalayci, N. (2022). Determination of science students' awareness of waste management. Journal of Science Learning, 5(2), 301-320. https://doi.org/10.17509/jsl.v5i2.39376
[45] Hassan, M., Dilawar, S., & Akbar, M. (2021). IndustrialwastemanagementinPakistan:problems andprospects.GlobalManagementSciencesReview, VI(I), 39-53. https://doi.org/10.31703/gmsr.2021(vii).04
[46] Håkansson, H. and Waluszewski, A. (2016). “methodomania”? on the methodological and theoreticalchallengesofimpbusinessresearch.Imp Journal, 10(3), 443-463. https://doi.org/10.1108/imp-01-2016-0001
[47] Imparato,G.,Urciuolo,F.,&Netti,P.(2022).Organon-chip technology to model cancer growth and metastasis. Bioengineering, 9(1), 28. https://doi.org/10.3390/bioengineering9010028
[48] Inckle, K. (2010). Telling tales? using ethnographic fiction to speak embodied ‘truth’. Qualitative Research, 10(1), 27-47. https://doi.org/10.1177/1468794109348681
[49] Jacobs, R., Mayeshiba, T., Afflerbach, B., Miles, L., Williams,M.,Turner,M.,…&Morgan,D.(2020).The materials simulation toolkit for machine learning (mast-ml): an automated open-source toolkit to accelerate data-driven materials research. Computational Materials Science, 176, 109544. https://doi.org/10.1016/j.commatsci.2020.109544
[50] James,P.andGriffiths,D.(2014).Asecureportable execution environment to support teleworking. Information Management & Computer Security, 22(3), 309-330. https://doi.org/10.1108/imcs-072013-0052
[51] Jasim,A.,Qasim,H.,Jasem,E.,&Saihood,R.(2021). An Internet of Things-based smart waste system. International Journal of Electrical and Computer Engineering (Ijece), 11(3), 2577. https://doi.org/10.11591/ijece.v11i3.pp2577-2585
[52] Jin,R.,Yuan,H.,&Chang,Q.(2019).Sciencemapping approachtoassistingthereviewofconstructionand demolition waste management research published between 2009 and 2018. Resources Conservation and Recycling, 140, 175-188. https://doi.org/10.1016/j.resconrec.2018.09.029
[53] Kanwar,V.,Sharma,A.,Kanwar,M.,Srivastav,A.,& Soni, D. (2022). An overview of biomedical waste management during a pandemic like COVID-19. InternationalJournalofEnvironmentalScienceand Technology, 20(7), 8025-8040. https://doi.org/10.1007/s13762-022-04287-5
[54] Kasteren,P.,Veer,B.,Brink,S.,Wijsman,L.,Jonge,J., Brandt, A., … & Meijer, A. (2020). Comparison of
commercial rt-pcr diagnostic kits for COVID-19 https://doi.org/10.1101/2020.04.22.056747
[55] Kim, D., Kumar, V., & Murphy, S. (2010). European foundation for quality management business excellencemodel.InternationalJournalofQuality& Reliability Management, 27(6), 684-701. https://doi.org/10.1108/02656711011054551
[56] Kim, J. (2021). Construction and demolition waste management in Korea: recycled aggregate and its application. Clean Technologies and Environmental Policy, 23(8), 2223-2234. https://doi.org/10.1007/s10098-021-02177-x
[57] Kraus, P., Stokes, P., Moore, N., Ashta, A., & Britzelmaier, B. (2023). An elite perspective on interviewing entrepreneurs – methodological considerations for the entrepreneurship field. Journal of Small Business and Enterprise Development, 30(5), 857-879. https://doi.org/10.1108/jsbed-12-2022-0492
[58] Kulkarni, B. and Anantharama, V. (2020). RepercussionsofCOVID-19pandemiconmunicipal solid waste management: challenges and opportunities.TheScienceoftheTotalEnvironment, 743, 140693. https://doi.org/10.1016/j.scitotenv.2020.140693
[59] Kumar, M., Kumar, K., Surender, R., Melingi, S., & Tamizhselvan, C. (2023). An IoT-aware natureinspired multilayer hybrid dropout deep-learning paradigm for waste image classification and management. International Review of Applied Sciences and Engineering, 14(1), 25-34. https://doi.org/10.1556/1848.2022.00390
[60] Li,N.,Wang,P.,Wang,X.,Geng,C.,Chen,J.,&Gong,Y. (2020). Molecular diagnosis of covid 19: current situationandtrendinChina(review).Experimental and Therapeutic Medicine, 20(5), 1-1. https://doi.org/10.3892/etm.2020.9142
[61] Liang, R. and Sun, Y. (2022). An intelligent sensor mobilephoneassistingsystemusingAIandmachine learning.https://doi.org/10.5121/csit.2022.121004
[62] Liu,A.,Osewe,M.,Wang,H.,&Xiong,H.(2020).Rural residents’ awareness of environmental protection andwasteclassificationbehaviourinJiangsu,china: an empirical analysis. International Journal of EnvironmentalResearchandPublicHealth,17(23), 8928.https://doi.org/10.3390/ijerph17238928
[63] Liu,X.,Wang,Z.,Wei,L.,Li,G.,&Zhang,Y.(2019). Mechanisms of public education influencing waste classification willingness of urban residents. Resources Conservation and Recycling, 149, 381390.
https://doi.org/10.1016/j.resconrec.2019.06.001
[64] Lu,W.andYuan,H.(2010).Exploringcriticalsuccess factors for waste management in construction projects of China. Resources Conservation and Recycling, 55(2), 201-208. https://doi.org/10.1016/j.resconrec.2010.09.010
© 2024, IRJET | Impact Factor value: 8.226 | ISO 9001:2008
| Page

International Research Journal of Engineering and Technology (IRJET) e-ISSN:2395-0056
Volume: 11 Issue: 03 | Mar 2024 www.irjet.net p-ISSN:2395-0072
[65] Lundin, A., Özkil, A., & Schuldt-Jensen, J. (2017). Smart cities: a case study in waste monitoring and management. https://doi.org/10.24251/hicss.2017.167
[66] Lunkes,R.,Rosa,F.,&Lattanzi,P.(2020).Theeffect of the perceived utility of a management control systemwithabroadscopeontheuseoffoodwaste information and financial and non-financial performancesinrestaurants.Sustainability,12(15), 6242.https://doi.org/10.3390/su12156242
[67] Maclean, K. and Woodward, E. (2012). Photovoice evaluated: an appropriate visual methodology for aboriginal water resource research. Geographical Research, 51(1), 94-105. https://doi.org/10.1111/j.1745-5871.2012.00782.x
[68] Mansourian,Y.(2006).Adoptionofgroundedtheory inlisresearch.NewLibraryWorld,107(9/10),386402.https://doi.org/10.1108/03074800610702589
[69] Mapari, R., Narkhede, S., Navale, A., & Babrah, J. (2020).Automaticwastesegregatorandmonitoring system.InternationalJournalofAdvancedComputer Research, 10(49), 172-181. https://doi.org/10.19101/ijacr.2020.1048053
[70] Mayer,I.,Bekebrede,G.,Harteveld,C.,Warmelink,H., Zhou, Q., Ruijven, T., … & Wenzler, I. (2013). The researchandevaluationofseriousgames:towarda comprehensive methodology. British Journal of Educational Technology, 45(3), 502-527. https://doi.org/10.1111/bjet.12067
[71] Meng,X.,Tan,X.,Wang,Y.,Wen,Z.,Tao,Y.,&Qian,Y. (2019). Investigation on decision-making mechanism of residents’ household solid waste classification and recycling behaviours. Resources Conservation and Recycling, 140, 224-234. https://doi.org/10.1016/j.resconrec.2018.09.021
[72] Miller, C. (2006). A beast in the field: the Google Maps mashup as gis/2. Cartographica the International Journal for Geographic Information and Geovisualization, 41(3), 187-199. https://doi.org/10.3138/j0l0-5301-2262-n779
[73] Min,T.,Pu,B.,Chen,Y.,&Zhu,Z.(2019).Consumer’s wasteclassificationintentioninChina:anextended theory of planned behaviour model. Sustainability, 11(24),6999.https://doi.org/10.3390/su11246999
[74] Ngoo, C., Goh, S., Sze, S., Sabar, N., Abdullah, S., & Kendall,G.(2022). A survey of the nurse rostering solution methodologies: the state-of-the-art and emerging trends. Ieee Access, 10, 56504-56524. https://doi.org/10.1109/access.2022.3177280
[75] Ogegbo, A. and Adegoke, O. (2021). Students experience on the use of Google Classroom: a case study of a university in Rwanda.. https://doi.org/10.36315/2021end060
[76] Olugboja,A.and Wang,Z. (2019).Intelligent waste classification system using deep learning convolutional neural network. Procedia
Manufacturing, 35, 607-612. https://doi.org/10.1016/j.promfg.2019.05.086
[77] Papargyropoulou, E., Lozano, R., Steinberger, J., Wright, N., & Ujang, Z. (2014). The food waste hierarchy as a framework for the management of food surplus and food waste. Journal of Cleaner Production, 76, 106-115. https://doi.org/10.1016/j.jclepro.2014.04.020
[78] Pardini, K., Rodrigues, J., Kozlov, S., Kumar, N., & Furtado, V. (2019). Iot-based solid waste management solutions: a survey. Journal of Sensor and Actuator Networks, 8(1), 5. https://doi.org/10.3390/jsan8010005
[79] Paré, G. (2004). Investigating information systems withpositivistcaseresearch.Communicationsofthe Association for Information Systems, 13. https://doi.org/10.17705/1cais.01318
[80] Pires, A. and Chang, N. (2011). Solid waste management in European countries: a review of systems analysis techniques. Journal of Environmental Management, 92(4), 1033-1050. https://doi.org/10.1016/j.jenvman.2010.11.024
[81] Poponi, S., Pacchera, F., & Arcese, G. (2023). The circular potential of a bio-district: indicators for waste management. British Food Journal, 126(1), 290-308. https://doi.org/10.1108/bfj-12-20221137
[82] Rapanta, C., Botturi, L., Goodyear, P., Ortiz, L., & Koole,M.(2020).Onlineuniversityteachingduring and after the COVID-19 crisis: refocusing teacher presence and learning activity. Postdigital Science and Education, 2(3), 923-945. https://doi.org/10.1007/s42438-020-00155-y
[83] Salvia,A.,Filho,W.,Brandli,L.,&Griebeler,J.(2019). Assessing research trends related to sustainable development goals: local and global issues. Journal of Cleaner Production, 208, 841-849. https://doi.org/10.1016/j.jclepro.2018.09.242
[84] Schoonenboom,J.(2018).Designingmixedmethods research by mixing and merging methodologies: a 13-stepmodel.AmericanBehavioralScientist,62(7), 998-1015.
https://doi.org/10.1177/0002764218772674
[85] Sezer, A. (2017). Factors influencing building refurbishment site managers’ waste management efforts.JournalofFacilitiesManagement,15(4),318334.https://doi.org/10.1108/jfm-10-2016-0041
[86] Sezer, A. and Bosch-Sijtsema, P. (2020). Actor-toactor tensions influencing waste management in buildingrefurbishmentprojects:aserviceecosystem perspective. International Journal of Construction Management, 22(9), 1690-1699. https://doi.org/10.1080/15623599.2020.1741493
[87] Shi,C.,Tan,C.,Wang,T.,&Wang,L.(2021).Awaste classification method based on a multilayer hybrid convolution neural network. Applied Sciences,

International Research Journal of Engineering and Technology (IRJET) e-ISSN:2395-0056
Volume: 11 Issue: 03 | Mar 2024 www.irjet.net p-ISSN:2395-0072
[88] Shukla, S. and Shukla, N. (2017). Smart waste collectionsystembasedonIoT(internetofthings):a survey. International Journal of Computer Applications, 162(3), 42-44. https://doi.org/10.5120/ijca2017913381
[89] Sosna,D.(2023).Ecologiesofquantificationinwaste management:landfilling, e-wasterecycling,andcar breaking. Critique of Anthropology, 44(1), 42-63. https://doi.org/10.1177/0308275x231205961
[90] Sun,L.,Zhang,Y.,Li,Z.,Zhou,Z.,&Zhou,Z.(2022).In mykit:empoweringtheprototypingofml-enhanced products by involving designers inthe ml lifecycle. Artificial Intelligence for Engineering Design Analysis and Manufacturing, 36. https://doi.org/10.1017/s0890060421000391
[91] Sundaram,D.,Lew,K.,&Chin,C.(2022).Proposalof a decision support system and model to mitigate scope variability for new product development. International Journal of Decision Support System Technology, 15(1), 1-20. https://doi.org/10.4018/ijdsst.315759
[92] Tang,D.,Shi,L.,Huang,X.,Zhao,Z.,Zhou,B.,&Bethel, B. (2022). Influencing factors on the householdwaste-classificationbehaviourofurbanresidents:a case study in Shanghai. International Journal of EnvironmentalResearchandPublicHealth,19(11), 6528.https://doi.org/10.3390/ijerph19116528
[93] Tuma,F.(2021).Theuseofeducationaltechnology for interactive teaching in lectures. Annals of Medicine and Surgery, 62, 231-235. https://doi.org/10.1016/j.amsu.2021.01.051
[94] Vagnoni,E.andCavicchi,C.(2015).Anexploratory study of sustainable development at Italian universities. International Journal of Sustainability in Higher Education, 16(2), 217-236. https://doi.org/10.1108/ijshe-03-2013-0028
[95] Vo, A., Son, L., Vo, M., & Le, T. (2019). A novel framework for trash classification using deep transfer learning. Ieee Access, 7, 178631-178639. https://doi.org/10.1109/access.2019.2959033
[96] Wahab,S.andLim,F.(2022).China'snationalsword policy reaction to southeast Asia’s waste trade and the transition to a circular economy. Journal of Technologyand Operations Management,17(No.1), 1-10.https://doi.org/10.32890/jtom2022.17.1.1
[97] Wang, X. and Tan, J. (2022). The perception and attitude of farmers toward domestic waste classifications: a case study on Wusheng County, Sichuan province, China. International Journal of EnvironmentalResearchandPublicHealth,19(20), 13499.https://doi.org/10.3390/ijerph192013499
[98] Wei,W.(2019).Researchprogressonvirtualreality (VR) and augmented reality (AR) in tourism and hospitality. Journal of Hospitality and Tourism
Technology, 10(4), 539-570. https://doi.org/10.1108/jhtt-04-2018-0030
[99] Wever,R.(2016).Touchingtubsandgrabbinggable‐tops: an editorial on the special human-packaging interactionissue.PackagingTechnologyandScience, 29(12),603-606.https://doi.org/10.1002/pts.2192
[100] Wijaya,R.,Saputra,N.,&Trisno,I.(2023).Travel journal application as an android-based travelling visitor using Firebase. Jisa (jurnal Informatika Dan Sains), 6(1), 8-13. https://doi.org/10.31326/jisa.v6i1.1446
[101] Wong,S.,Han,H.,Cheng,K.,Koo,A.,&Yussof,S. (2022). Ess-iot: the smart waste management systemforgeneralhousehold
[102] Shenyoungwong,huashuohan,kinmengcheng, ahchookooandSalmanYusof.PertanikaJournalof Science and Technology, 31(1), 311-325. https://doi.org/10.47836/pjst.31.1.19
[103] Yadav, D. and Barve, A. (2016). Analysis of enablers for disaster waste management. InternationalJournalofInnovationManagementand Technology, 187-191. https://doi.org/10.18178/ijimt.2016.7.5.670
[104] Yang, X., Chen, X., Xiao, X., Xi, H., & Shi-wei, L. (2021). College students’ willingness to separate municipal waste and its influencing factors: a case study in Chongqing, China. Sustainability, 13(22), 12914.https://doi.org/10.3390/su132212914
[105] Yung, R. and Khoo‐Lattimore, C. (2017). New realities: a systematic literature review on virtual reality and augmented reality in tourism research. Current Issues in Tourism, 22(17), 2056-2081. https://doi.org/10.1080/13683500.2017.1417359
[106] Zeng, Y. and Trauth, K. (2005). Internet-based fuzzy multicriteria decision support system for planning integrated solid waste management. Journal of Environmental Informatics, 6(1), 1-15. https://doi.org/10.3808/jei.200500050 [107] Zhang, H. and Zhang, C. (2021). Using full-text contentofacademicarticlestobuildamethodology taxonomy of information science in China. Knowledge Organization, 48(2), 126-139. https://doi.org/10.5771/0943-7444-2021-2-126 [108] Zhang,S.,Hu,D.,Lin,T.,Li,W.,Zhao,R.,Yang,H., … & Jiang, L. (2021). Determinants affecting residents’ waste classification intention and behaviour: a study based on tpb and a-b-c methodology. Journal of Environmental Management, 290, 112591. https://doi.org/10.1016/j.jenvman.2021.112591 [109] Zheng,R.,M,Q.,Wang,Y.,Zhang,D.,Wang,Z.,& Cheng,Y.(2022).Identifyingtheinfluencingfactors and constructing incentive patterns of residents’ waste classification behaviour using pca-logistic regression. Environmental Science and Pollution Research, 30(7), 17149-17165. https://doi.org/10.1007/s11356-022-23363-4
© 2024, IRJET | Impact Factor value: 8.226 | ISO 9001:2008
| Page1209 11(18), 8572. https://doi.org/10.3390/app11188572

International Research Journal of Engineering and Technology (IRJET) e-ISSN:2395-0056
Volume: 11 Issue: 03 | Mar 2024 www.irjet.net p-ISSN:2395-0072
[110] Zhou,M.,Shen,S.,Xu,Y.,&Zhou,A.(2019).New policyandimplementationofmunicipalsolidwaste classification in Shanghai, China. International Journal of Environmental Research and Public Health,16(17), 3099.https://doi.org/10.3390/ijerph16173099
[111] Ziouzios,D.,Tsiktsiris,D.,Baras,N.,&Dasygenis, M. (2020). A distributed architecture for smart recycling using machine learning. Future Internet, 12(9),141.https://doi.org/10.3390/fi12090141
[112] al., S. (2021). Design of a clinical database to support research purposes: challenges and solutions. International Journal of Advanced and Applied Sciences, 8(3), 21-29. https://doi.org/10.21833/ijaas.2021.03.003
[113] Жуковський, Т., Ткачова, О., Пшенічнова, О., Карцев, В., Котелевець, М., & Соколова, О. (2016). TheintroductionoftheEuropeanapproachtowaste classification in Ukraine. Technology Audit and Production Reserves, 4(3(30)), 27. https://doi.org/10.15587/2312-8372.2016.74862
2024, IRJET | Impact Factor value: 8.226 | ISO 9001:2008