
International Research Journal of Engineering and Technology (IRJET) e-ISSN: 2395-0056
Volume: 11 Issue: 03 | Mar 2024 www.irjet.net p-ISSN: 2395-0072
![]()

International Research Journal of Engineering and Technology (IRJET) e-ISSN: 2395-0056
Volume: 11 Issue: 03 | Mar 2024 www.irjet.net p-ISSN: 2395-0072
B. Bhaskar Rao1 , Kalki Chaitanya Lade2 , Avinash Pasumarthy3 , Parasuram Swamy Katreddy4 , Garapati Chaitanya Nagendra Kumar 5
1 Professor, Dept of CSE, GITAM (Deemed to be University), Visakhapatnam, Andhra Pradesh, sIndia 2,3,4,5 Student, GITAM (Deemed to be University), Visakhapatnam, Andhra Pradesh, India. ***
Abstract - Deep learning Image Caption Generator (ICG) with VGG16 architecture. The aim of this study is to create a model that can produce captions for input photographs that are both descriptive and pertinent to the context. Ourstrategy leverages the rich feature representations that VGG16 has acquired from its pre-trained convolutional layers in order to close the semantic gap that existsbetweentextualdescriptions and visual material. The encoder in the suggested model extracts features from images using a convolutional neural network (CNN) based on VGG16, while the decoder uses recurrent neural networks (RNNs) to generate captions. The encoder efficiently encodes visual information by utilizing VGG16 to extract high-level features from images. This allows the decoder to provide captions that accurately match the content and context of the input images. The attention techniques incorporated by the decoder enable the model to concentrate on pertinent image regions duringthegeneration of each caption word, hence augmenting the diversity and informativeness of generated captions. Furthermore, methods like beam search and vocabulary augmentation are used to encourage coherence and diversityin generatedcaptions. Test results on reference datasets like Flickr8k show how well the suggested method works to produce insightful captions for a variety of photos. Both qualitative and quantitative assessments demonstrate how the model can generate linguistically and contextually relevant captions, highlighting its potential for a range of uses such as picture understanding, retrieval, and accessibility for those with visual impairments
Key Words: Artificial Intelligence, Convolutional Neural Network,CaptionGenerator,VGG16,LSTM
1.INTRODUCTION
TheImageCaptionGeneratorcreatesinsightfulcaptionsfor them.Itanalyzesvisualcontentandproduceslogicalwritten descriptions by using sophisticated neural network topologies. The model uses a combination of recurrent neuralnetworks(RNNs)andconvolutionalneuralnetworks (CNNs)toproducesequentialcaptionsbasedonextracted information from images. A sizable dataset of matched photos and captions is used in the training of the Image Caption Generator. The model picks up the ability to link particular visual cues with relevant textual descriptions throughout the training phase. It can now generalize and
create captions for brand-new, undiscovered photos as a result.Afterbeingtrained,theImageCaptionGeneratormay provide a relevant and appropriate caption for an input image.Themodel'sproducedcaptionsseektohighlightthe important elements and details in the picture, offering a usefulaidforautomaticdescriptionandcomprehensionof images.Thestudentusesavarietyofdatasetswithmatched photosandcaptionstodothis.Thedeeplearningmodelis trainedusingthisdatasetasitsbasis.Thealgorithmpicksup complex relationships and patterns between written descriptionsandvisualelementsduringtraining.Effective feature extraction from images is facilitated by the use of pretrained CNNs. RNNs, on the other hand, aid in the sequentialproductionofcaptions,guaranteeingacoherent and suitably contextual story. The project showcases the student'sexpertiseinmachinelearninganddeeplearning techniques by implementing and optimizing cutting-edge neural network topologies. The resulting Image Caption Generator seems promising for a number of uses, such as helping people with visual impairments access visual content,improvingsearchengineindexingforcontent,and making contributions to the larger artificial intelligence community. Because image caption generators can automatically provide descriptive captions or written summaries for photographs, they have become indispensabletoolsforavarietyofapplications.Thesetools are essential for improving accessibility since they offer descriptionsforthosewhoareblindorvisuallyimpaired.as well as supporting others who might find it difficult to understandvisualstuff.Additionally,theymakeiteasierfor searchenginesanddatabasestoindexandretrievecontent sincetheymakeitpossibleforthemtorecognizeandclassify imagesaccordingtotheircontent.Byautomaticallycreating descriptions for visual information, image caption generatorsonsocialmediahelpusersshareitmorequickly and efficiently while also saving time and effort. Furthermore,thesegeneratorshelpwiththefastgeneration of pertinent captions for photos used in articles, blogs, or presentationsinworkflowsinvolvingcontentcreation,such as journalism or blogging. By giving descriptions for the visualsusedinlearningmaterials,theyaidinaccessibility and comprehension in educational environments. Additionally, in research and analysis contexts, picture captioningtechnologycanautomateactivitieslikesentiment analysisandimagecategorization.Imagecaptionsimprove

International Research Journal of Engineering and Technology (IRJET) e-ISSN: 2395-0056
Volume: 11 Issue: 03 | Mar 2024 www.irjet.net p-ISSN: 2395-0072
user experiences in augmented reality (AR) and virtual reality(VR)applicationsbyofferingtextualdescriptionsor context for virtual environments. Lastly, they can be includedintoassistivetechnologiestoprovidethosewhoare visually impaired with real-time explanations of their environment. All things considered, picture caption generators improve the usability, accessibility, and searchabilityofvisual contentina varietyofcontextsand applications.
AspecifickindofdeeplearningmodelcalledaConvolutional NeuralNetwork(CNN)isusedtoprocessandanalyzevisual input,especiallyphotosandvideos.Ittakesitscuesfromhow thevisualcortexofananimalisstructured,whichenablesit to automatically learn from and extract information from unprocessed input data. For several computer vision applications, including object identification, picture segmentation,andimageclassification,CNNshaveemerged as the cutting-edge method. Convolutional layers, pooling layers,andfullylinkedlayersarethemainpartsofaCNN.In order to extract features and produce feature maps, convolutional layers apply filters to the input data. By reducingthespatialdimensionsofthedata,poolinglayers efficiently lower the computational load and manage overfitting.Thefinalpredictionsorclassificationsbasedon the learnt features are handled by fully connected layers. CNNs can identify objects and features in a picture independent of their position because of their capacity to learnlocalpatternsandspatialhierarchies.Becauseofthis, theyareverygoodatjobsrequiringthecomprehensionof intricate visual patterns. CNNs' hierarchical architecture makes it possible for them to reliably and accurately recognize objects and shapes from low-level features like edgesandtexturestohigh-levelfeatureslikeshapes.
A convolutional neural network (CNN) architecturecalled VGG16 was put forth by the University of Oxford's Visual GeometryGroup(VGG).Itiswellknownforbeingbotheasy to use and efficient at classifying images. This is a quick synopsisofVGG16:1.Architecture:Thereare16layersin VGG16, comprising 3 fully connected layers and 13 convolutional layers. The convolutional layers have small 3x3pixelreceptivefieldsandarestackedoneontopofthe other. The feature maps' spatial dimensions are down sampledbytheusageofmax-poolinglayers.2.FilterSize: VGG16employs3x3filterswitha1-pixelstrideinallofthe convolutionallayers.Thistinyfiltersizekeepsthenumberof parameters reasonable while enabling a deeper network design3.Depth:ComparedtoearlierCNNarchitectureslike Alex-Net,whichhadjust5convolutionallayers,VGG16has 13 convolutional layers, making it deeper. With higher depth, VGG16 can extract more intricate features from photos.4.FullyConnectedLayers:TheVGG16architecture consistsofthreefullyconnectedlayerswith4096neurons each,whichcomeaftertheconvolutionallayers.Afinalsoft-
max layer is used for classification. Learning high-level featuresandgenerating predictions based on thefeatures collected are made easier by these completely connected layers.5.Pre-training:Foravarietyofcomputervisiontasks, VGG16isfrequentlyutilized asa feature extractor or pretrainedmodel.VGG16maybetrainedforspecifictasksusing smaller datasets by pre-training on large-scale picture datasets such as ImageNet. This helps VGG16 understand genericfeatures.
The current systems demonstrate how picture captioning models have developed over time, starting with simple encoder-decoder architectures and moving on to more complex attention processes and transformer-based techniques. Research endeavors are ongoing to tackle problems like producing varied captions, managing uncommon ideas, and enhancing the comprehensibility of producedcontent.Byaddressingcertainshortcomingsinthe currentsystemsorinvestigatingnoveldesigns,thestudent projectmightaddtothisenvironment.ThesuggestedImage CaptionGeneratorsystemisacreativedevelopmentinthe field,enhancingtheadvantagesofcurrentmodelsandadding newcapabilitiestosolvecertainproblems.Thefollowingisa summary of the main elements and attributes of the suggestedsystem:EnhancedAttentionprocesses:Toenhance the model's capacity to concentrate on pertinent image regions during caption production, the suggested method integrates sophisticated attention processes. In order to capture more complex interactions between visual and textual features, experiments are being conducted with variationsofattentionprocesses,suchasself-attentionand multi head attention. Multimodal Fusion Strategies: The suggestedsysteminvestigatesmultimodalfusionstrategies toimprovetheintegrationoftextualandvisualinformation. Themodellooksintomethodssuchascross-modalattention, earlyfusion,andlatefusioninanattempttodevelopamore sophisticated understanding of the connections between imagesandcaptions.Fine-tuningwithContrastiveLearning: Thesuggestedapproachinvestigatespretrainingonsizable datasetswithacontrastivelossfunction,takingadvantageof contrastive learning's advantages. Context-Aware Caption Generation:Usingcontextualdatatoenhancethecaptioning processisthemaingoalofthesuggestedsystem.Throughthe examinationofcontextualcluespresentinthephotosandthe generation of a word sequence, the model endeavors to generatecaptionsthatarebothcontextuallyconsistentand descriptive. Managing unusual Concepts and Biases: The suggestedapproachincludestechniquestomanageunusual concepts in images and reduce biases in training data, addressingshortcomingsincurrentsystems.Moreinclusive andobjectivecaptionscanbeproducedbyutilizingstrategies like data augmentation, domain adaptation, and bias correction. Enhancing User Feedback through Interactive Learning: The suggested system investigates interactive learningstrategies,enablingusercommentsoncaptionsthat are generated. The model is trained using user feedback, whichallowsittoadjustandgetbetterbasedonactualuser interactions. Comprehensive Evaluation measures: The

International Research Journal of Engineering and Technology (IRJET) e-ISSN: 2395-0056
Volume: 11 Issue: 03 | Mar 2024 www.irjet.net p-ISSN: 2395-0072
evaluation approach combines more human-centric measures,suchascoherence,inventiveness,andrelevanceof created captions, with more conventional metrics, such as BLEU, METEOR, and CIDEr. Interpretability and Explanability: The goal of the suggested solution is to improve the output captions' interpretability by offeringa glimpseintothemodel'sdecision-makingprocess.Attention mapsandvisualizationapproachesareusedtoidentifythe areas of the image that impact particular words in the generatedcaptions.

Fig -2.1: existingsystemofcaptiongenerator
The16-layerVisualGeometryGroupnetworkisknownas VGG16. The Oxford University's Visual Geometry Group proposed the convolutional neural network (CNN) architecture.KarenSimonyanandAndrewZisserman's2014 publication"VeryDeepConvolutionalNetworksforLargeScaleImageRecognition"introducedVGG16.Convolutional Layers: VGG16 has five max-pooling layers and thirteen convolutional layers, each of which is followed by a ReLU activationfunction.FullyConnectedLayers:thefinallayer classifiesdatausingasoftmaxactivationfunctionaftereach ofthethreefullyconnectedlayers,whichareeachfollowed by a ReLU activation function. Depth and Filter Size: The term VGG16 comes from its fixed architecture, which consists of 16 layers. Max-pooling layers have 2x2 filters withstride2andallconvolutionallayersutilize3x3filters. Numberof Filters:The numberoffilters increases by two aftereachmax-poolinglayeruntilitreaches512filters,with 64 filters in the first layer. Easy to Understand design: VGG16's simple design makes it a popular choice for instructionalreasonsandasastartingpointarchitecturefor a variety of computer vision jobs. Efficient Feature Extraction:VGG16iswell-knownforitscapacitytoextract richhierarchical featuresfromimages.Thiscapability has been shown to be useful in a variety of applications, including object identification, image classification, and feature extraction for further tasks. Transfer Learning: VGG16isfrequentlyusedfortransferlearningbecauseofits efficiency and the availability of pre-trained weights on large-scale datasets like ImageNet. Training time and resources can be saved by fine-tuning the pre-trained weightsonsmallerdatasetsforcertaintasks.Stabilityand Robustness: The stability and robustness of VGG16 have
beendemonstratedinavarietyoftasksanddatasetsthrough considerableresearchandtesting.

Anartificialneuralnetworktypethatworksespeciallywell forinterpretingvisualdataiscalledaconvolutionalneural network (CNN). In applications including object identification,pictureclassification,andimagerecognition, CNNshavedemonstratedremarkableefficacy.Manylayers, includingconvolutionlayers,poolinglayers,andfullylinked layers,makeupaconvolutionalneuralnetwork.•Themain purpose of a convolutional neural network (CNN), a deep learning architecture, is to interpret structured grid data, includingpicturesandvideos.Whenitcomestocomputer visionapplications,objectidentification,facialrecognition, and picture categorization, CNNs have shown to be incrediblyefficient.Layersforconvolution:•Theyaremade up of a collection of adjustable filters that glide over the input data to carry out convolution operations. • These filters compute dot products between the filter and small portions of the input data in order to capture various patterns, such as edges, textures, or more sophisticated characteristics. Layers of Pooling: • It divides the input feature map into rectangular, non-overlapping sections (often 2 by 2 or 3 by 3), keeping just the highest value in each sector. Fully Connected Layers: These layers enable high-levelfeatureabstractionbyconnectingeachneuronto every other neuron in the layers above and below.When generatingfinaljudgmentsorpredictions,suchcategorizing an image, fully connected layers are frequently utilized. Flattening: Feature maps are usually flattened into a 1D vectorbeforeinputispassedthroughfullyconnectedlayers. Thedataismadesimplerforconventionalneuralnetwork layersbythischange.Batchnormalizationisatechniquethat normalizes each layer's input in order to speed up and stabilize training. It can lessen overfitting and aid in the network's increased learning efficiency. OutputLayer:Dependingonthearchitectureandgoalofthe network, the output of the CNN, which is normally a fully connected layer, is utilized for tasks like regression and classification.

International Research Journal of Engineering and Technology (IRJET) e-ISSN: 2395-0056
Volume: 11 Issue: 03 | Mar 2024 www.irjet.net p-ISSN: 2395-0072


Akindofrecurrentneuralnetwork(RNN)calledLongShortTermMemory(LSTM)isintendedtobetterrecognizeand understandlong-termdependenciesinsequentialinput.It usesamoreintricatememorycelllayoutwithinput,forget, and output gates to solve the vanishing gradient issue. In applications involving sequential data, such time series analysis and natural language processing, LSTMs are frequently employed. Recurrent neural network (RNN) architectureknownasLongShort-
Term Memory (LSTM) networks was created expressly to solve the vanishing gradient problem, which arises frequently while training conventional RNNs on data sequences.Sequentialdatamodelingapplicationsincluding timeseriesprediction,imagecaptiongeneration,andnatural languageprocessing(NLP)aregoodfitsforLSTMnetworks. LSTMnetworksarecommonlyemployedinconjunctionwith convolutional neural networks (CNNs) for the purpose of generatingcaptionsforimages.Thegeneralprocedureisas follows:1.FeatureExtractionwithCNNs:Tobegin,theinput image's features are extracted using a pre-trained CNN model(suchasVGG,ResNet,orInception).CNNoutputcan bethoughtofasa high-level representationofthepicture information. CNNs are very good at capturing spatial hierarchies of characteristics inside images. 2. Sequence Modeling using LSTMs: An LSTM network is given the
featuresthatweretakenoutoftheCNN.TheLSTM'sjobisto producealogicalstringofwordsthatmakesuptheimage caption by learning the sequential dependencies between theseattributes.TrainingProcedure:Themodelisfedpairs ofphotostogetherwiththecaptionsthatgowiththemwhile itisbeingtrained.AftertheCNNextractstheimagefeatures, thegroundtruthcaptionandtheimagefeaturesaresentto the LSTM. By forecasting the subsequent word in the sequenceusingthepreviouslycreatedwordsandtheimage attributes, the LSTM has the ability to create captions. 4. Caption Generation: The trained model uses the CNN to extractfeaturesfromanewimageatinferencetime.After receivingthesefeatures,theLSTMcreatesacaptionwordby word until either a certain maximum caption length is reachedorauniqueend-of-sequencetokenisgenerated.



International Research Journal of Engineering and Technology (IRJET) e-ISSN: 2395-0056
Volume: 11 Issue: 03 | Mar 2024 www.irjet.net p-ISSN: 2395-0072

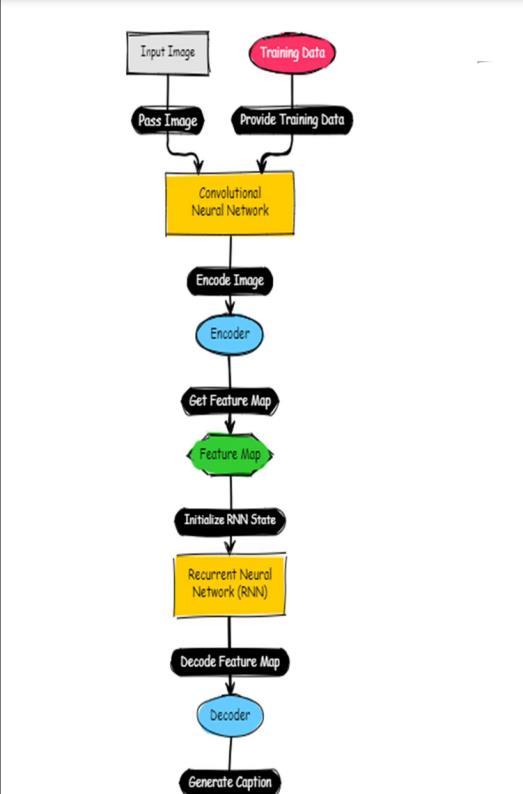
FIG-5.2: Architectureoftheproject
5.3 UML Diagrams

Fig5.3:Usecasediagram

Fig-5.4: sequentialdiagram

Fig-5.5:flowchartdiagram
6. Results




Volume: 11 Issue: 03 | Mar 2024 www.irjet.net p-ISSN: 2395-0072
TheImageCaptionGenerator(ICG)project,whichuses deeplearningandisbasedontheVGG16architecture,has shown encouraging results in producing insightful and contextuallyappropriatecaptionsforphotos.Themodelhas demonstratedthecapacitytoefficientlybridgethesemantic gapbetweentextualdescriptionsandvisualmaterialbyusing recurrentneuralnetworks(RNNs)asadecoderforcaption creation and VGG16 as an encoder for image feature extraction. Many approaches have been investigated and usedduringtheprojecttoimprovethecaliberandvarietyof generated captions. In order to increase variation in the generated captions and enhance caption coherence and fluency,attentionmechanisms,beamsearch,andvocabulary enrichmenthavebeenused.Additionally,themodelhasbeen trained and evaluated on benchmark datasets such as Flickr8k, demonstrating its effectiveness in generating descriptivecaptionsfordiverseimages.
MultimodalUnderstanding:Extendthemodeltoinclude multimodal data. For example, combine textual and visual elements to provide captions that are richer in context. In order to improve the model's comprehension of textual context, this may entail integrating pre-trained language models like BERT or transformers. 2. minute-Grained Captioning: Learn how to create captions that effectively convey the relationships and minute details found in photographs, such as particular items, actions, and spatial configurations. This can entail adding modules for object identification or scene graph creation to the captioning process.3.InteractiveCaptioningSystems:Createinteractive captioningsystemsthatletuserseditoraddtoautomatically generatedcaptions.Thisway,users'involvementwill help themodeltocontinuouslyadjustandgetbetterovertime.
1. Show,AttendandTell:NeuralImageCaptionGeneration with Visual Attention" by Kelvin Xu, Jimmy Ba, Ryan Kiros, Kyunghyun Cho, Aaron Courville, Ruslan Salakhudinov,RichardZemel,andYoshuaBengio.
2. "NeuralMachineTranslationbyJointlyLearningtoAlign andTranslate"byDzmitryBahdanau,KyunghyunCho, andYoshuaBengio.
3. "DeepVisual-SemanticAlignmentsforGeneratingImage Descriptions"byAndrejKarpathyandLiFei-Fei.
4. "Flickr30k Entities: Collecting Region-to-Phrase CorrespondencesforRicherImage-to-SentenceModels" byBryanA.Plummer,LiweiWang,ChrisM.Cervantes, Juan C. Caicedo, Julia Hockenmaier, and Svetlana Lazebnik