
International Research Journal of Engineering and Technology (IRJET) e-ISSN: 2395-0056
Volume: 11 Issue: 03 | Mar 2024 www.irjet.net p-ISSN: 2395-0072
![]()

International Research Journal of Engineering and Technology (IRJET) e-ISSN: 2395-0056
Volume: 11 Issue: 03 | Mar 2024 www.irjet.net p-ISSN: 2395-0072
Divya Dharshini S1, Sanjala N M2, Sandhya A K3 , Krishnaraj R4
1UG Scholar, Department of ECE, Bannari Amman Institute of Technology, Tamil Nadu, India.
2UG Scholar, Department of ECE, Bannari Amman Institute of Technology, Tamil Nadu, India.
3UG Scholar, Department of ECE, Bannari Amman Institute of Technology, Tamil Nadu, India.
4Assistant Professor, Department of ECE, Bannari Amman Institute of Technology, Tamil Nadu, India. ***
Abstarct Nowadays,thereisasignificantriseinthenumberof accidents causedbydriverswhoaretoosleepy.Themajorityof driver’s experience low energy levels as a result of their tiredness or fatigue from the amount of work they do. They therefore frequently experience drowsiness when driving. Thesefatigues greatlyenhancetheriskofaccidentsoccurring. These models are integrated into the majority of high-end vehicles, thoughpublictransportationvehiclesdonothavethis technology. This project presents a holistic approach to address driver drowsiness, integrating computer vision, deep learning, and Internet of Things technologies. The system utilizes Python with OpenCV for image processing, Convolutional Neural Networksfor drowsiness detection and Haar Cascade Classifier for facial feature recognition. Moreover, an embedded system featuring NodeMCU, alarm systems, relay modules, a DC motor, vibration sensor and a motor speedcontrol mechanism is employed, enhancing the system's functionality. Additionally, alcohol sensor is integratedto check whether the driver is drunk and gives a warning alarm.
Keywords: Computer vision, Deep learning, IoT, Alarm systems,Motorspeed,Vibrationsensor
Amajorrisktoroadsafetyisdriverdrowsiness,whichraises thepossibilityofcollisionsandfatalities.Ourprojectintends to create a complete Driver Drowsiness Detection System (DDDS) that makes use of cutting-edge technologies like computervision,deeplearning,andtheInternetofThings (IoT)sincewerecognizehowimportantitistoaddressthis issue. By integrating Python-based tools like OpenCV for imageprocessing,ConvolutionalNeuralNetworks(CNNs)for drowsinessdetection,andHaarCascadeClassifierforfacial feature recognition, along with an embedded system comprising NodeMCU, alarm systems, relay modules, DC motor,vibrationsensorandmotorspeedcontrol,weaimto create a sophisticated solution that not only identifies drowsinessbutalsotakespreventivemeasures.
Thesystembeginsbycapturingreal-timefacialimagesof the driver using a camera strategically placed within the vehicle. OpenCVis employedforpreprocessingandfacial feature extraction, utilizing Haar Cascade Classifier to
identify critical features such as eyes and head position. These features are then fed into a CNN model trained to recognize patternsassociated with drowsiness, including eyeclosureandheadnodding.
Upondetectionofdrowsiness,thesystemactivatesanalert mechanismusingtheintegratedIoTcomponents.NodeMCU, servingastheIoTdevice, communicateswiththecloudora centralized server to transmit alert signals. The alerting mechanismincorporatesanalarmsystemtoaudiblynotify thedriver.Takingproactivemeasurestopreventaccidents, theintegratedIoTcomponentsincludearelaymodulethat controlsaDCmotor.Intheeventofdetecteddrowsiness, thesystemslowsdownthevehicle'sspeed,ensuringasafer driving environment. The vibration sensor is also incorporatedtoalertthedriverbyvibratingtheseatofthe drivertomakehimawake.Drunkanddrivingisalsomajor causefortheaccident.So,additionallyanalcoholsensoris integratedtocheckwhetherthedriverisdrunkandgives warning tothe driver. To enhance user interaction and mitigate the potential for false alarms, we introduce an alarmresetbuttonintothesystem.Thisfeatureenablesthe driver to acknowledge the alert and reset the system, providingauser-friendlyexperiencewhilemaintainingthe system's vigilance during genuine drowsy states. The combinationof computer vision, deep learning, and IoT technologiesinthisprojectformsarobustandintelligent solution to the critical issue of driver drowsiness, contributing toroadsafetyandaccidentprevention.
From reference [1] the proposed idea Advanced Driver Assistance Systems (ADAS) comprise of an active safety systemthatdetectsthedriver'sfacetoidentifytheirlevelof tiredness.Thisresearchdescribesacamera-basedtechnique thatreliesonfiducialcomponentssuchasthedriver'slips, eye movement, and hand movements, all of which are common human responses to yawning. A front-facing cameraisputonthewindscreentocontinuouslymonitorthe driver,andtheimagesareprocessedusingaRaspberryPi. Whenthedriver yawnsorbecomesdrowsy,thesuggested warningsystemsendsanauditorywarning.Theresultsshow that the proposed technique is successful in detecting indicatorsofdrivertirednessandyawning.Itcandistinguish

International Research Journal of Engineering and Technology (IRJET) e-ISSN: 2395-0056
Volume: 11 Issue: 03 | Mar 2024 www.irjet.net p-ISSN: 2395-0072
betweenwhenthedriver'shandisplacedoverthemouthto denoteyawningandwhen itistouchingotherpartsofthe facetodenotenon-yawning.
Fromreference[2] theproposedideaistofocuseson the designandimplementationofadriverassistancesystemthat monitorsandalarmsthedriver usingintrusiveacquisition methodsknown as Electrooculography (EOG) signals.The EOG signal acquisition circuit was implemented using an embedded system based on the Arduino board's ATmega2560 microprocessor. The created system used numerous measures to extract features from EOG data, makingitextremelysensitivetodetectingdrivertiredness. Furthermore,theKNearestNeighbours(KNN)classifieris employed to achieve high accuracies. This technology developsalow-costdevicecapableofpromptlywarningthe motorist and ensuring their safety. The testing findings demonstrate the effectiveness and dependability of the proposeddriveraidsystem.
From reference [3], In this proposed idea the heartbeatis usedasadatasourceforthisdrowsinessdetectionsystem, which is then collected using a Photoplethysmography sensor. The algorithm then classifies and evaluates the driver'ssleepinessdegreebasedonhisorherheartbeat.This system'sprocessingunitisArduinoNanoandOdroidXU4, andtheoutputisshownonanLCD.Thecreatedsystemhasa successrateofupto96.52%.Thisstudydemonstratedthata person'ssleepqualityhasanimpactontheirheartrate.
From reference [4], the proposed idea is breathing signal acquired with an inductive plethysmography belt was processedinrealtimetodetermineifthedriverwasdrowsy orawake.Thesuggestedapproachreliesonanexamination of respiratory rate variability (RRV) to detect the battle against falling asleep. Furthermore, a method for determiningthequalityoftherespiratorysignalisproposed. Both methods were integrated to eliminate false alarms causedbyvariationsinrecordedRRVassociatedwithbody movements rather than drowsiness.The validation tests werecarriedoutinadrivingsimulatorcabin,withexternal observers rating the drivers' state of attentiveness to evaluatethealgorithm'sperformance.Aleave-one-subjectout cross-validation yielded 96.6% specificity, 90.3% sensitivity,andanaverageCohen'sKappaagreementscore of 0.75 across all participants. A unique method for monitoringadriver'sstateofalertnessbydetectingthefight against falling asleep has been validated. The proposed method could be a useful car safety system for detecting tirednesswhiledriving.
Fromreference[5],thepurposeofthisstudyistoidentify drivers'alertstates,namelytheslightlydrowsystate,using physiologicalindicators,behaviouralmeasures,anddriving performance. First, the association between a driver's arousal level, physiological signals such as electroencephalogram and electrocardiogram signals, behavioural measurements, and driving performance is
exploredusingdatacollectedfromadrivingsimulator(DS) and driver monitoring system. To identify the alert and somewhatdrowsyphasesusingmachinelearningmethods,a total of 32 features are retrieved from the measured data over a 10-second period.This study uses four machine learning techniques to classify driver drowsiness: logistic regression, support vector machines, the k-nearest neighbourclassifier,andrandomforest(RF).Asaresult,it hasbeendemonstratedthattheRFtechniquecandistinguish betweenalertandsomewhatdrowsystateswithanaccuracy ofup to81.4%.Thisstudyfoundthathybridmeasurements can accurately detect driver tiredness over a 10-second timeframe.
TheobjectiveofDriverdrowsinessmonitoringsystemwith accidentdetectionandwarningistoimproveroadsafetyby minimizingaccidentscausedbydrowsydriving,whichisa major contributing factor in road accidents worldwide. Improve road safety by reducing accidents caused by drowsy driving, minimizing injuries and deaths. Create algorithms and sensors that identify indicators of driver drowsiness in real time, allowing for early intervention beforethedrivergetstooexhaustedtorespondproperly. Implement techniques to detect probable accidents and delivertimelywarningstothedriver,therebymitigatingor preventingcrashes.
Thegoaloftheprojectistoreducethenumberoffatalities andinjuriescausedbydrowsydriving,consequentlysaving lives and lowering societal and economic expenses associatedwithtrafficaccidents.Increasedriverawareness oftheirfatiguelevelsandthesignificanceoftakingbreaksor resting as needed to ensure safe driving conditions. Drive innovation insensortechnologies,dataanalysisalgorithms, andhuman-machineinterfacedesigntodevelopanefficient and dependable sleepiness monitoring and accident detectionsystem.Designthesystemtobeuser-friendlyand non-intrusive,assuringhighacceptanceandadoptionrates amongdrivers.Collectdataondrivinghabitsandsleepiness patternstohelpthesystemimproveitsaccuracyandefficacy overtime.

International Research Journal of Engineering and Technology (IRJET) e-ISSN: 2395-0056
Volume: 11 Issue: 03 | Mar 2024 www.irjet.net p-ISSN: 2395-0072

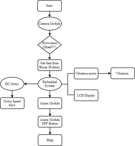
The flow diagram in the Figure 1 here offers an idea of alerting anddisplayingthe drowsiness ofthedriverwhen detected. Here the camera module is theprimary input device that captures the realtime eye movement of the driverandconnectstothe opencvwhichisaopensourceinbuilt library function in anaconda software. If drowsiness detectedthedataistransferredtoembeddedpartviablynk. If drowsiness not detected the process starts from the beginning.Oncethetransferreddatareachestheembedded part the alarm module starts alarming in buzzer simultaneouslythevibrationmotorstartsvibratingbeneath the seat, the relaymodule slows down the speed of the vehicleanddisplaysthedetectionofdrowsiness.
5.1
The Haar method is a well-known image processing technique for object detection and facial recognition. The Haar algorithm can detect tiredness by identifying facial features like eyes and mouth and determining if the individual is drowsy. The Haar algorithm analyses the contrast between several parts of an image. The method employs pre-trained Haar features to identify visual patterns.Thesefeaturesareusuallyrectangularandcanvary insizeanddirection.Todetecttiredness,thesystemcaptures a photo of the person's face using a camera.It would next apply the Haar algorithm to detect the image's eyes and mouth.
Thesystemanalysesthepositionandmovementoffeatures over time to detect drowsiness. If the algorithmidentifies closedordroopingeyesorprolongedmouthopening,itmay indicatesleepinessandtheneedforrest.Haaredgeandline detectorscandetectfacialtraitsthatindicatedrowsinessin drivers. Combining numerous features allows for more accurate sleepiness detection. The Haar approach can be usedtodeterminethebordersofthedriver'seyes.Measure theaspectratioofthedriver'seyestodetermineiftheyare closedorpartiallyclosed,indicatingtiredness.

Drowsiness detection systems can employ Convolutional Neural Networks (CNNs) to automatically extract key information from photos or videos of a person's face or eyes. The CNN model derives important propertiesfordistinguishingbetweenthesetwostatesfrom a large dataset of annotated images, each of which is labelled as drowsy or non-drowsy. Thesecharacteristics may include drooping eyelids, changes inthe anatomy of the eyes, and a degree of eye closure.Once trained, the CNN model can be used to label newpictures or video frames as drowsy or not. The CNNmodel processes an image or video frame using asuccessionofconvolutional layersthatlearntorecognizepatternsandattributesinthe inputimage.Theconvolutionallayeroutputisfedintofully connectedlayers,whichclassifyitasdrowsyornot.
In essence, CNNs automatically extract crucial data from pictures or video frames to detect drowsiness. Real-time technologies can detect drowsiness and alert drivers to potentialaccidents.


International Research Journal of Engineering and Technology (IRJET) e-ISSN: 2395-0056
Volume: 11 Issue: 03 | Mar 2024 www.irjet.net p-ISSN: 2395-0072
Anaconda is a free and open-source distribution of the PythonandRprogramminglanguagesthataimstosimplify package management and deployment for scientific computing (data science, machine learning applications, large-scale data processing, predictive analytics, etc.). Version control is handled by the package management system conda. The Anaconda distribution contains datascience packages for Linux, MacOS, and Windows. The anaconda distribution contains more than 1,500 items, in addition to the virtual environment manager and conda package. Furthermore, included is Anaconda Navigator, a graphical user interface (GUI) designed to replace the commandlineinterface(CLI).
You can install individual open source packages from the Anaconda repository, Anaconda Cloud(anaconda.org), or yourownprivaterepositoryormirror byusing theconda installcommand.AnacondaInc.buildsandcompilesallofthe packagesintheAnacondarepositoryandprovidesbinaries for Linux 64-bit, MacOS 64-bit, and Windows 32/64-bit. Any package from PyPI can be installed using pip into a conda environment,andcondawillmaintaintrackofboth pip-installedanditsowninstallations.Custompackagescan bemadewiththecondabuildcommandandthenuploaded tootherrepositoriessuchasPyPI,AnacondaCloud,orothers fordistribution.

6.2 Open CV
A vast open-source library for image processing, machine learning, and computer vision is called OpenCV, short for OpenSourceComputerVisionLibrary.Atthemoment,itis significantlyaffectingreal-timefunctioning,whichiscritical tocontemporarysystems.Itmay beappliedtovideosand images to identify objects, people, and even handwriting. WhenPython is combined with other libraries, like as NumPy, it may process the OpenCV array structure for analysis. To identify an image pattern and its various
features,weemployvectorspaceandperformmathematical operationsonthesefeatures.
OpenCV allows you to perform various operations in the image:
Read the Image: OpenCV enables us to read an image straightfromthecameraorfromafilesothatitcanbeused foradditionalprocessing.
Image Improvement: We can improve an image by changingitssharpness,brightness,orcontraction.Thisaids invisualizingtheimagequality.
Object detection: OpenCVcanalsobeusedtodetectobjects. It is possible to identify faces, patterns, bracelets, and watches.Recognizingfaces,shapes,orevenobjects canbe includedinthis.
Image Filtering: Applyingdifferentfilters,likesharpeningor blurring,allowsustoalterimages.
Draw the Image: WithOpenCV,wecanaddtext,lines,and anyotherkindofshapetoyourimages.
Saving the Modified Images: Afterprocessing, wecan savethealteredimagesforfurtherexamination.

7.1 NodeMCU-ESP8266

Fig - 6:NodeMCU-ESP8266
ESP8266 is a cost-efficient and highly integrated Wi-Fi microcontroller for IoT application. With the help of NodeMCU,ESP8266canbeprogrammedtocontrolvarious hardware components and sensors. It is capable of functioningconsistentlyinindustrialenvironmentduetoits wideoperatingtemperaturerange.Itcanbeprogrammed usingtheArduinoIDE makingita popular choiceforIoT projects.Themicrocontrollerunitcanbeusedtocollectthe data form the sensors and transmit the data over Wi-Fi

International Research Journal of Engineering and Technology (IRJET) e-ISSN: 2395-0056
Volume: 11 Issue: 03 | Mar 2024 www.irjet.net p-ISSN: 2395-0072
module Themodulecanalsobeprogrammedtosendalerts whenthecollecteddataexceedsthethresholdvalues.The ESP8266 has low power consumption and compact size making it ideal for IoT application and its built in Wi-Fi capabilitiesallowforeasydatatransmissionwithoutneed for additional hardware. Additionally, the availability of opensourcelibrariesandtheeaseofprogrammingwiththe ArduinoIDEmakeitanaccessibleoptionfordevelopers.

Abuzzerisasoundingequipmentthatproducessoundwaves fromaudiosignals.DCvoltageisusuallyused to control it. As asounddevice,itis typicallyusedinalertsystems,PCs, printers,andotherelectronicdevices.Thebuzzercanemit variedsounds,suchasmusic,alarm,signalling,caution,and electricchime,dependingonitsdesignandintendedusage. Oscillator solenoid coil, magnet, vibration diaphragm, enclosure, and other components make up an electromagnetic buzzer. The oscillator's sound signals currenttravelstothesolenoidcoilatthemomentthepower supplyisturnedon,creatingamagneticfield. Thesolenoid coilandthemagnetcausethevibrationdiaphragmtovibrate and produce sound on time. The electromagnetic buzzer operatesbetween2to4hertz(Hz).Asoundflaggingdevice thatcanbemechanical,electro-mechanical,orpiezoelectricis abuzzerorbeeper.Buzzersareusedasalarmclocks,timers, trains,andconfirmationofkeystrokesormouseclicksmade bytheuser.

This is a tiny round coin size motor. Use it to provide vibrational alerts. The bottom of the motor has a doublesidedtapethatcanbeusedtosecureittoanyflatsurface.It vibratesthesurfaceitisattachedtowhenpowered.Withan inputvoltageaslowas2.5V,thisvibrationmotoroperates, andathighervoltages,itvibrateswildly.Itsbodycontains wireleadsthatareusefulforsolderingthemotortoaPCB.

ItisageareddualshaftDCmotorwithaplasticbuildingthat runsbetween3and9volts.Itstorqueof0.8kg/cmandRPM of 100 make it suitable for most applications. It is recommendedtousethismotorwithmorethan5Vtohave optimum torque in working condition. Dual shaft geared motorsareusefulinroboticsapplications.Shaftonbothsides allows the user to use a Wheel and an Encoder simultaneously.Inaddition,theuserhasadequateheadroom toadjustthemotor'sorientation,allowingittobeusedinany orientationdependingontheneedsoftheapplication.

Fig - 10:Relay
An electrically powered switch is called a relay. The electromagneticinductionprincipledrivesitsoperation. A magneticfieldis createdaround theelectromagnet whena currentisdeliveredtoit.Relaysareusedwhenasingle,lowpower, free signal is needed to regulate a circuit or when multiplecircuitsneedtobe limitedbythesamesignal.To supplyDCcurrenttothenode,aswitchisused.Ironcoreand coppercoilworkasanelectromagnetintherelay.Thecoil beginstoattractthecontactatthemomentwhenDCcurrent is applied to it. We refer to this as relay energizing. The supply returns to its initial place when it is removed. Researchersrefertothisasde-energizingtherelay.Relays aretypicallyusedtoswitchthesmallercurrentvaluesina control circuit and control power in control panels, manufacturing,andbuildingautomation.
7.6

Fig - 11:AlcoholSensor
By measuring the amount of alcohol gas in the surroundings, the MQ3 Alcohol Gas Sensor generates an

International Research Journal of Engineering and Technology (IRJET) e-ISSN: 2395-0056
Volume: 11 Issue: 03 | Mar 2024 www.irjet.net p-ISSN: 2395-0072
analogsignal.Thesensorhasaconcentrationmeasurement rangeof0.04mg/Lto4mg/L.Theconcentrationsensing range for breathalyzers is suitable. At 5 V, the sensor consumeslessthan150mAandoperatesinthe-10to50°C temperature range. An output based on alcohol concentrationisproducedwhen apersonalcoholicbreaths closetothealcoholsensor,whichmeasurestheamountof ethanolinhisbreath.TheLCDdisplaywillindicatewhether alcoholhasbeendetected.

Fig - 12:ResetButton
Asmallcheapsinglepolesinglethroughswitch(SPST)that canbesolderedonaPCBistheminipushbutton.Thispush button, which is typically used asa resetbutton,closesa circuitwhendepressed.Ithasa50mArating.Itslegscanbe bent to fit on a breadboard, but by default, they are not breadboardfriendly.

Fig - 13:LCDDisplay
LiquidCrystalDisplayiswhatLCDstandsfor. Thiskindof display technology is frequently seen inelectronic gadgets likedigitalwatches,computermonitors,andtelevisions.A layerofliquidcrystalsispositionedbetweentwosheetsof polarizing material to form an LCD display. The liquid crystals alter shape in response to an electrical current, whicheitherpermitsorprohibitslightfrompassingthrough thedisplay.Comparedtootherdisplaytechnologieslike CRT screens, LCD displays have a number of advantages. ComparingthemtoCRTscreens,theyare lighter,thinner, anduselesspower.Theyalsoprovidebettercoloraccuracy andahigherresolution.Theprimaryadvantagesofutilizing this module are its low cost, ease of programming, animations, and unrestricted display of unique characters andspecialeffects.
AsofupdateinJanuary2022,Thereisnoanyinformationon specificcurrent or proposedmethods for detecting driver drowsinessinthattimeframe.However,proposedmethods
frequentlyinvolvethecombinationof advancedcomputer vision techniques and machine learning algorithms. For example, researchers could look into using deep learning modelslikeConvolutionalNeuralNetworks(CNNs)todetect drowsinessmoreaccuratelyandcontextually.Thesemodels couldbetrainedonlargedatasetstodetectsubtlepatternsin facial expressions and movements associated with drowsiness. Furthermore, the use of real-time processing and IoT technologies could improve the system's responsiveness by providing timely alerts and potentially integrating with other safety measures, such as adjusting vehiclespeedoractivatingalarms.Continuoustechnological advancements may introduce novel approaches, and it is recommended to look into the most recent research literatureforthemostup-to-dateandcutting-edgemethods indriverdrowsinessdetection.
Wewilluseacameratocollectimagesasinput.Toaccess the webcam, we set up an infinite loop to capture each frame.Eachframeisreadandsavedtoaframevariable.
CreateaRegionofInterestbasedonthedetectionofaface inanimage.Toidentifyafaceinanimage,itmust firstbe convertedtograyscale,asthe objectidentificationmethod onlytakesthisformat.Colourinformationisnotrequiredto detect the items. To detect faces, we will use the Haar cascadeclassifier.Thedetectingprocessisthencarriedout. It generatesdetections with x, y, and height coordinates, representingthewidthoftheobject'sborderbox.Wecan nowcreateboundaryboxesforeachface.
UsingtheROI,detecttheeyeballsand passthemontothe classifier.Themechanismfordetectingeyesisthesameas thatusedtodetectfaces.Weconfigurethecascadeclassifier forboththeleftandrighteyes. Weneedtoextractonlythe eyeinfofromthecompleteimage.Toextracttheeyeimage fromtheframe,firstextracttheeye'sborderboxandthen apply the code. The left eye alone stores the eye's visual data.OurCNNclassifierwillusethisinformationtopredict if the eyesare open or closed. The right eye will also be excised.
The Classifier determines if the eyes are open or closed. TheCNNclassifierisbeingusedtopredictocularstatus.To input our image into the model, we must first perform specificactions,asthemodelrequirestherightdimensions to begin. To begin, we must convert the colour image to greyscale. The image is then resized. Westandardise the datatopromoteconvergence.Wepreparedourmodel.We now utilise our model to forecast each eye. If the prediction variable has a value of1, the eyes are open; otherwise,theyareclosed.
Thepredictedvaluesarefedinto microcontrollerwhereif thepredictiovalueis0thedrowsiness isdetected and the alarmandsensorsstartstoworkwhereasiftheprediction

International Research Journal of Engineering and Technology (IRJET) e-ISSN: 2395-0056
Volume: 11 Issue: 03 | Mar 2024 www.irjet.net p-ISSN: 2395-0072
valueis1thenitagaincapturestherealtimeimage

Fig - 14:BlockDiagram
Heretheoutputtheprojectoutcomeswhenthedrowsiness of the driver is found detected, the alarmstartsnotifying untillthedriverbecomesconsiousandresetsthealarm,also thevibrationmotorgivesvibrationundertheseattomake the driver awake, inorder to prevent accident the relay modulereducesthespeedofthevehicleandalcohol sensor senses whether the driveris drunk and the engine gets turnedoffbeforethevehiclestarts.
In conclusion, the development of the Driver Drowsiness Detection System (DDDS) described in this project is a significantmovetowardcombiningdeeplearning,computer vision,andInternetofThings(IoT)technologiestoimprove road safety. ConvolutionalNeural Networks (CNNs) for drowsinessdetection,OpenCVforimageprocessing,andthe Haar Cascade Classifier for facial feature recognition provideastrongbasisforaccurateandinstantaneousdriver behavior monitoring. A comprehensive solution to the hitting problem of driver drowsiness is ensured by the integration of IoT components, such as a DC motor for proactivesafetymeasures,alarmsystems,vibrationmotor, relay modules, alcohol sensor and NodeMCU for connectivity. An user-friendly alarm reset button and an audible alarm system increase the effectiveness of the system while providing a satisfying user experience. The
proactivesafetymeasuresthatarebeingsuggested,suchas regulatingthespeedofthecarwhendrowsinessisdetected, showadedicationtopreventingaccidentsandpromoting the general well-being of drivers. The vibration motor createsanvibrationbeneaththeseatforawhiletoalertthe driver when drowsiness is detected. Aditionally, alcohol sensoralsointegratedtosensewhetherthedriverisdrunk or not. The implementation plan provides an organized methodforsystemdeploymentandincludesdatacollection, modeldevelopment,IoTintegration,testing,andcontinuous monitoring.Withtherapidadvancementoftechnology,this DDDSprovidesanadaptableandversatilesolutionthatcan bebuiltina rangeofvehiclesandenhanceroad safetyin variouskindsofdrivingscenarios.Throughtheintegration ofthelatesttechnologies,thisprojectlaysthegroundwork forupcomingadvancementsinthefieldofdriverassistance systems,withtheultimategoalofachievingsaferandmore securetransportationforeveryuseroftheroad.
In future, this project can be extended byincorporatinga mechanism for providing feedback to the driver such as performance metrics, tips for staying alert, or displaying suggestions for taking breaks during long drives in lcd displays in the vehicle. This project can be extended for helpingcabownersandtravelsownersby developingan app which shows the adequant times the driver felt drowsiness, whether he is drunk and driving and the maximumspeedhereachedwhiledrivingthevehicle.This canalsobeextendedformonitoringthedriverwhenheis wearingcoolingglass.Alsoaccidentsoccurdueofwearing bluetoothearphoneswhileridingthevehiclesoalsotheidea canbedevelopedformonitoringwhetherthedriverwears anykindofbluetoothintheirearstopreventaccidents.
[1] Arpit S Agarkar; R Gandhiraj; Manoj Kumar Panda “DriverDrowsinessDetectionandWarningusingFacial Features and Hand Gestures” 2023 2nd International Conference on Vision Towards Emerging Trends in CommunicationandNetworkingTechnologies(ViTECoN).
[2] Ali Amer Hayawi; Jumana Waleed “Driver's DrowsinessMonitoringandAlarmingAuto-SystemBased on EOG Signals” 2019 2nd International Conference on EngineeringTechnologyanditsApplications(IICETA).
[3] PrimaDewiPurnamasari;AzizZulHazmi“HeartBeat Based Drowsiness Detection System forDriver”2018 International Seminar on Application for Technologyof InformationandCommunication.
[4] Federico Guede-Fernández, Mireya FernándezChimeno;JuanRamos-Castro;JuanRamos-Castro“Driver Drowsiness Detection Based on Respiratory Signal

International Research Journal of Engineering and Technology (IRJET) e-ISSN: 2395-0056
Volume: 11 Issue: 03 | Mar 2024 www.irjet.net p-ISSN: 2395-0072
Analysis” Journals & Magazines,IEEEAccess(Volume: 7),Page(s):81826–81838.
[5] JongseongGwak,MotokiShino;AkinariHirao“Early Detection of Driver Drowsiness Utilizing Machine Learning based on Physiological Signals, Behavioral Measures, and Driving Performance” 2018 21st International Conference on Intelligent Transportation Systems(ITSC).
[6] Lee Boon Leng; Lee Boon Giin; Wan-Young Chung “WearableDriverDrowsinessDetection SystemBasedon Biomedical and Motion Sensors” Conference-2015IEEE SENSORShttps://doi.org/10.1109/ICSENS.2015.7370355
[7] Ajay Mittal;Kanika Kumar; Sarina Dhamija; Manvjeet Kaur “Head movement-based driver drowsiness detection: A review of state-of-art techniques” 2016 IEEE International Conference on EngineeringandTechnology(ICETECH).
[8] ZherenMa;BrandonC.Li;ZeyuYan“Wearabledriver drowsiness detection using electrooculography signal” 2016IEEE Topical Conferenceon Wireless Sensorsand SensorNetworks(WiSNet).
[9] Kwang-Ju Kim; Kil-Taek Lim; Jang woon Baek; Miyoung Shin “Low-Cost Real-time Driver Drowsiness Detection based on Convergence of IR Images and EEG Signals” 2021 International Conference on Artificial IntelligenceinInformationandCommunication(ICAIIC).
2024, IRJET | Impact Factor value: 8.226 |