
International Research Journal of Engineering and Technology (IRJET) e-ISSN: 2395-0056
Volume: 11 Issue: 03 | Mar 2024 www.irjet.net p-ISSN: 2395-0072
![]()

International Research Journal of Engineering and Technology (IRJET) e-ISSN: 2395-0056
Volume: 11 Issue: 03 | Mar 2024 www.irjet.net p-ISSN: 2395-0072
Mihirbhai Prajapati 1 , Jyoti Chaudhari2 ,Dilip Joshi3
1 Head& Lecturer, S. & H. Department, Bhulabhai VanmaliBhai Patel Inst. of Tech.,Umrakh, Bardoli, Gujarat, India
2 Head & Lecturer, S. & H. Department, Shri K J.Polytechnic , Bholav, Bharuch, Gujarat, India
3 Head & professor, Departmen of Mathematicst, Veer Narmad South Gujarat University, Surat, Gujarat, India ***
Abstract - In this paper, we are given a graphical presentation of the Falkner-Skan equation for the study of two-dimensional permeable steady boundary-layer viscous over a flat plate inthe presence ofNon-Newtonianpower-law fluid and it is presented by a power-law model. Similarity transformation techniques are used to convert the boundary layer equations into a third order nonlinear differential equation. An equation containing three flow parameters like m is power-law relation parameter, omega is the porous parameter and beta is the Stream-wise pressure gradient. We convertedthe thirdorder nonlinear differentialequation into third order linear differential equation by using Quasilinearization techniques. Results are obtained for the velocity profile, viscosity profile, and skin friction for the value of physical parameters is discussed in brief.
Key Words: Boundary-layer equation, Falkner-Skan equation, Quasilinearization Techniques, Similarity transforms, Collocation Method, Non-Newtonian fluid, power-lawfluid.
ApplicationsofNon-NewtonianandNewtonianfluidsare veryusefulinanindustrialandtechnologically.Airorwater which is Newtonian fluids serves as a benchmark for the fluid flow behavior. However, the behavior of NonNewtonianfluidsismoreimportantintheindustryrather thanNewtonianfluids.Non-Newtonianfluidslikeoil-water emulsions,foams,gas-liquiddispersions.Acrivosetal(1960) showsthethicknessofboundary–layerforshear-thinning fluidsislargecomparedtotheshear-thickeningfluids.Wu and Thomson (1996) that for moderate values of the Reynolds number, the boundary-layer equation for shearthinningfluidsprovidesanaccuratesolution.Anderssonand Irgens (1998) show that the boundary layer equation predicts the finite-width of the boundary-layer for shearthickeningfluids.ResultsareobtainedfromAnderssonand Irgens (1998) to support Filipuss et all (2001) gave rigorouslymathematical analysispredictsthesamefinitewidthoftheboundary-layer.DenierandDabrowiski(2004) haveshownthatthesearedoublesolutionfortheboundarylayerequationswhenaself-similarformisassumed.
Griffiths (2017) results show that the effects of shearthinningaretostabilizetheboundary-layerflow.
In this paper, we consider third order nonlinear ordinary differentialequationswiththreeboundaryconditions.This third order nonlinear ordinary differential equation converted into a linear ordinary differential equation by usingQuasilinearizationtechniques.Applythe Collocation Methodmethod(DFGriffiths-1978)tosolvethethirdorder linear differential equation. In this method, we have to considerthelinearcombinationofthetrailfunctionwitha constant coefficient. Then apply this method to find the constant coefficient. These constants put in the assumed solutionandfromthesolutionweidentifythebehaviorof theboundary-layerflowoftheOstwald-deWaelefluid.
Consider
Which is the two-dimensional laminar boundarylayer flow of a viscous and incompressible fluid over flate through porous media with a Non-Newtonian power-law fluid.Theaboveequationisexpressintheabsenceofbody forces.
Inequation(2)theparameterisdefinedas isthefluid density, p isthepressure, k isthepermeabilityoftheporous mediumand isthedeviatoricstresstensorandisgivenby
(3)
Where q isthesecondinvariantofthestrain-ratetensorand theshearrate q isgiven by

International Research Journal of Engineering and Technology (IRJET) e-ISSN: 2395-0056
Volume: 11 Issue: 03 | Mar 2024 www.irjet.net p-ISSN: 2395-0072
The constitutive viscosity relation for the Ostwald-de Waelepower-lawmodelisgivenby
Wherekisthematerialconstantandmisthedegreeof shear thickening orshear thinning. If m=1then itis called Newtonianviscosityrelationship.If 1 m thenfluidiscalled pseudo-plasticorshearthickeningfluidsand 1 m thenthe fluid is called dilatants or shear-thinning fluids. Bird et al (1987) can be referred to the through the account of the rheologicaldataonthem.
In(7) ) , ( v u q iscalledvelocityvectorand v u, iscalledthe velocitycomponentsin x and y directionrespectively.
Let us consider the problem of two-dimensional incompressibleandsteady-statelaminarboundary-layerflow overawedgewhichmoveswithvelocityU0w(x)inanonNewtonian power-law fluid (2003). The positive x-axis is measured along thesurfaceof the wedge withtheapexas origin, andthepositivey-axisismeasurednormaltothexaxisintheoutwarddirectiontowardsthefluid. Underthese approximationsthegoverningequationsforthesteadytwodimensionallaminarviscousflowofanon-Newtonianfluid.It isconsideredWehave
TheOstwald-deWaelepower-lawfluidis
Intheaboveequation,kinematicviscosityisgivenby v AndforalargeRetheflowdividesintonear-fieldandfarfieldregions.Intheboundary-layerregionofthethicknessof .Thethicknessoftheboundarylayerisgivenby then L
Thebasicapproximationis
It means thatp intheboundarylayer isa functionofx only.
Equations(5)maybewrittenintotheformof
k is said to be consistency coefficient and m is nondimensionalandthedimensionofkdependsonthevalueof m.
Equations (8) can be reduced into similarity form, we assumethattheboundaryconditionsareasgivenbybelow.
Thusequation(1)and(2)writtenintotheformof

Here
denotesapositiveconstantandnisaconstant relatedtothepressuregradient.
) ( 0 x w U is stretching surface velocity. This stretching surfaceobeystheruleofpower-lawrelation
Velocityapproachestoinfinitymeanvelocityapproachesthe mainstreamflowfar-awayfromthewedgesurface.
We know that the pressure is uniform throughout the flowfieldfromtheBernoulli’sequation,with 0U u outside theboundarylayer,wehave

International Research Journal of Engineering and Technology (IRJET) e-ISSN: 2395-0056
Volume: 11 Issue: 03 | Mar 2024 www.irjet.net p-ISSN: 2395-0072
Streamfunction )
Withboundaryconditionisgivenby
Thesimilarsolutionofanequation(15)canbeobtained byasimilaritytransformation
Considertheequation(18)and(19)isagainrewrittensas
Putting (17) in to (15) we get the following ordinary differentialequation
Withnewboundaryconditions
Here 1 '' 0 ) ( ) (
m f m and prime denotes differentiationwithrespectto
is the suction or injection parameter. is positive then it is calledsuctionand
If isnegativethenitiscalledinjectionandif iszerothen itiscalledimpermeableoftheplate. iscalledanadverse pressure gradient and
v U is the permeability.
For 0 theaboveproblemiscalledBlasiusflow. Wesolvetheequation(15)and(16)bynumericalmethod andfirst,theequationconvertedintoCauchyLinearization techniquesandthenapplytheCollocationmethodtosolve theproblemnumerically.
Withnewboundaryconditions
The above problem is can be converted into the linear ordinarydifferentialequationbyusingCauchyLinearization techniquesandtheobtainequationis
Withtheboundarycondition
(0)
Wetake
f asbeforetosatisfytheboundaryconditions (four-termsolution)andconditiongiveninequationno.17 andtake 5 torestrictedtheinterval[0,5]
Consider

International Research Journal of Engineering and Technology (IRJET) e-ISSN: 2395-0056
Volume: 11 Issue: 03 | Mar 2024 www.irjet.net p-ISSN: 2395-0072

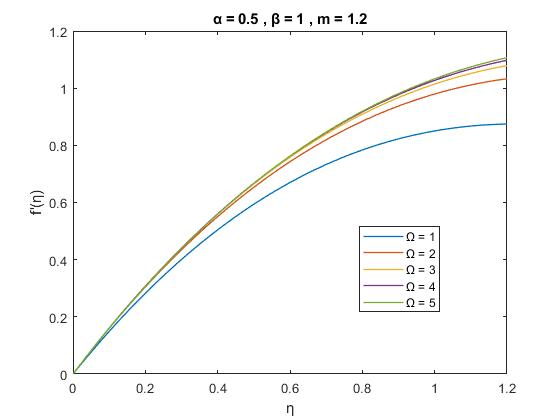
Figure1(b):VariationofVelocityprofiles ) ( ' f with for variousvaluesof , 1.2 1, 0.5, m
Weselectedthevaluesof =2.5,3.5and4andputinan equation (22) in this way that we obtained the numerical solutionnearesttoexactsolutionwithveryminimizeerror
We obtain the equation with unknown constants 5 4, 2, c c c and , , .
Thenumericalsolutionofa(18)fordifferentparameters , , havebeenobtained.Resultsforvelocityprofileand numericalsolutionsarereported.

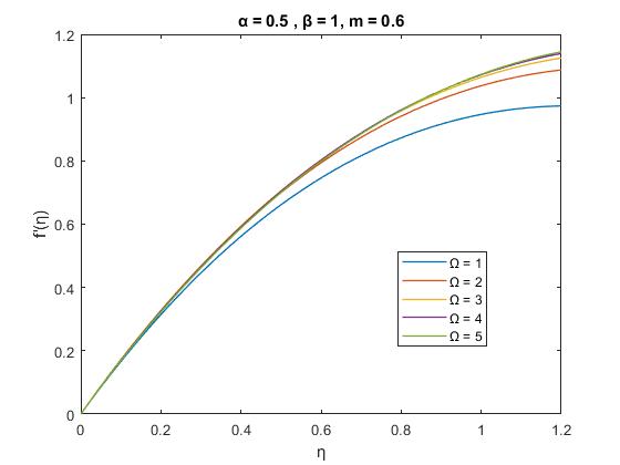
Figure1(a): ) ( ' f with forvariousvaluesof , 6 0 1, 5, 0 m

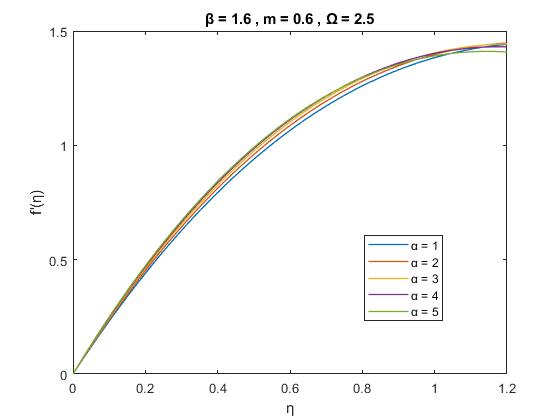
Figure2(a):VariationofVelocityprofiles ) ( ' f with for variousvaluesof m , 5 1 1, 1,

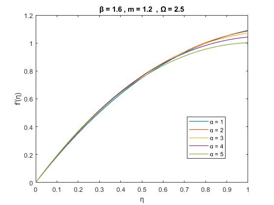
Figure2(b):VariationofVelocityprofiles ) ( ' f with for variousvaluesof m , 1.5 1, 1,

International Research Journal of Engineering and Technology (IRJET) e-ISSN: 2395-0056
Volume: 11 Issue: 03 | Mar 2024 www.irjet.net p-ISSN: 2395-0072

Figure3(a):VariationofVelocityprofiles ) ( ' f with for variousvaluesof , 5 1 6, 1 6, 0

Figure3(b):VariationofVelocityprofiles ) ( ' f with for variousvaluesof , 5 2 6, 1 2, 1
5. CONCLUSION
FromFigures1and3wecansaythatthevariationofvelocity profileasafunctionof fordifferentvaluesofpermeability parameter. There have been simulated using Collocation numericalmethodthatisdescribedinsection3.itisclearto noticethatthethicknessoftheboundarylayerthicknessisan increaseforincreasepermeability.Itisalsoveryclearthat from the boundary layer shear-thickening when 1 m this meansfordilatantsfluidsandwhen 1 m theboundarylayer shear-thickeningthismeansthatforpseudo-plasticfluidsfor fixedvaluesof m, ,
Fromfigure-2wecansaythatthevariationofvelocityprofile as a function of .For fixed , , the boundary layer decreaseasanincrease m
Forfixed , , ,theeffectoftheNon-Newtonianparameter m on velocity profiles is depicted. When are positive say1thismeansthat issaidtobesuctionthendecreasein m as an increase in velocity profile exponentially and increasemonotonicallyasadecreaseinmforinjection
[1] W.R.SCHOWALTER,TheApplicationofBoundary-layer Theory to Power-Law Pseudoplastic Fluids: Similar Solutions,AIChEJournalvolume6,Issue1,march1960 pages24-28.
[2] A.ACRIVO,M.J.SHAH,andE.F.PETERSEN,OntheFlowof aNon‐NewtonianLiquidonaRotatingDiskJournalof AppliedPhysics31,963(1960).
[3] T.CEBECIandJ.COUSTEIXModelingandComputationof Boundary-Layer Flow – Laminar, Turbulent and TransitionalBoundary-LayersinIncompressibleFlows, Long. Beach, Calif.: Horizons Pub. Berlin; New York: Springer, (1999).K. Elissa, “Title of paper if known,” unpublished.
[4] P. T. GRIFFITHS, Stability of the Shear- Thinning Boundary-Layer Flow Over a Flat Inclined Plate, Proceedings of the Royal Society a Mathematical, PhysicalandEngineeringSciences 6thSeptember2017. Schowalter
[5] T.CEBECI,andP.BRADSHAW,MomentumTransferin Boundary-Layers Corp: New York, McGraw- Hill Book CO,1977,407p.
[6] R.B.KUDENATT,S.R.KIRSUR,L.N.ACHALA,andN.M. BUJURKE, MHD Boundary-Layer Flow Over a NonLinearStretchingBoundarywithSuctionandInjection, International Journal of Non- Linear Mechanics 50 (2013)58-67.
[7] BALBHEEM SAIBANNA,Two-dimensional nonNewtonian boundary layer flow over a flat plate with power-lawfluidwithsuction/injectionthroughporous media:internationaljournalofengineering,science,and mathematics,April2018.
[8] KUDENATTI, R. B., KIRSUR, S. R., ACHALA, L. N., and BUJURKE,N.M.,Exactsolutionoftwo-dimensionalMHD boundary layer flow over a semi-infinite flat plate, Communications in Nonlinear Science and Numerical Simulation,vol.18,no.5,pp.11511161,2013
[9] KUDENATTI, R. B., KIRSUR, S. R., ACHALA, L. N., and BUJURKE, N. M., Similarity solutions of the MHD Boundary Layer flow past a constant wedge within porous media, Hindawi Mathematical Problems in EngineeringVolume2017,ArticleID1428137,11pages

International Research Journal of Engineering and Technology (IRJET) e-ISSN: 2395-0056
Volume: 11 Issue: 03 | Mar 2024 www.irjet.net p-ISSN: 2395-0072
[10] Xu, H., and LIAO, S.-J., and POP, I. series solutions of unsteadythree-mensionalMHDflowandheattransfer in the boundary layer over an impulsively stretching plate,EuropeanJournalofMechanics.B.Fluids,vol.26, no.1,pp.1527,2007.
[11] FALKNER, V. M. and SKAN, S. W., 1930, Some approximatesolutionsoftheboundarylayerequations, British Aero. Res. Council, Reports, and Memoranda. 1314;seealsoPhil.Mag.12,865(1931).16
[12] HARTREE, D. R., 1937, On an equation occurring in Falkner-Skanapproximatetreatmentoftheequationsof the boundary layer, Proceedings of the Cambridge PhilosophicalSociety33,223-239.
[13] RILEY,N.andWEIDMAN,P.D.1989,Multiplesolutions of the Falkner- Skan equation for the flow past a stretchingAFZAL, N. 2003, Momentum transfer on a power-lawstretchingplatewithafreestreampressure gradient,Int.J.ofEng.Sc.,41,1197-1207.
[14] ABRAMOWITZ, M. and STEGUN, I., Handbook of MathematicalFunc-gboundary,SIAMJ1.Appl.Math.,49, 1350-1358
[15] AKCAY,M.andYIJKSELEN,M.A.,Dragreductionoffrom thesimulta-neousimposedmotionsofafreestreamand its bounding surface, Int. J. Heat Fluid flow 26 (2005) 289-295.
[16] KUMARAN,V.,BANERJEE,A.K.,VANVAKUMAR,A.,VAJRAVELU, K., MHD flow past a stretching permeable sheet,Appl.Math.Comput.,210(2009)26-32.
[17] JONEIDI, A. A., DOMAIRRY, G., BABAELAHI, M., Babaelahi,AnalyticaltreatmentofMHDfreeconvective flow and mass transfer over a stretching sheet with chemicalreaction,JTaiwanInst.Chem.Eng.41(2010) 35-43.
[18] SU, X., and ZHENG, L., Approximate solutions to MHD Falkner-Skan flow over permeable wall, Appl. Math. Mech.,32(2011)401-408.
[19] RAJGOPAL,K.R.,GUPTA,A.S.ANDWINEMAN,A.S.,Ona boundarylayertheory for non-Newtonianfluids, Lett. Appl.Eng.Sci.18(1980)875-883.
[20] RAJAGOPAL,K.R.,GUPTA,A.S.andNA,T.Y.,Anoteon theFalkner- Skan flow of non-Newtonianfluids, Int.j. Non-LinearMech.18(1983)313-320.
[21] ANDERSSON,H.I.andDANDAPAT,B.S.,Flowofapowerlaw fluid over a stretching sheet, Stability Appl. anal. ContinuousMedia1(1991)339-347.
[22] ANDERSSON, H. I., DANDAPAT, B.S.and BECH, K. H., Magnetohydrodynamics flow of non-Newtonian fluids
overastretchingsheet,j.FluidMech.488(2003)189212.fluids,Lett.Appl.Eng.Sci.18(1980)875-883.

DR.Mihirbhai Prajapati
HeadofDepartment atBhulabhai Vanmalibhai Patel institute of Technology at Umrakh Bardoli
Total more than 15 years experience in different field like degree engineering colleges, diploma engineering and Higher secondary School. More than 6 paper presented in my research areaand4paperpublishedbefore it. My Research area in Fluid Mechanics like Non-Newtonian Fluid.