
International Research Journal of Engineering and Technology (IRJET) e-ISSN: 2395-0056
Volume: 11 Issue: 03 | Mar 2024 www.irjet.net p-ISSN: 2395-0072
![]()

International Research Journal of Engineering and Technology (IRJET) e-ISSN: 2395-0056
Volume: 11 Issue: 03 | Mar 2024 www.irjet.net p-ISSN: 2395-0072
Prof. Heena Patil1 , Anurita Bose 2 , Deep Ghodekar3 , Priyanshu Kannaujiya4 , Ridhesh Tare5
1Head of Department, Dept. of AIML Diploma, ARMIET, Maharashtra, India
2Student, Dept. of AIML Diploma, ARMIET, Maharashtra, India
3Student, Dept. of AIML Diploma, ARMIET, Maharashtra, India
4Student, Dept. of AIML Diploma, ARMIET, Maharashtra, India
5Student, Dept. of AIML Diploma, ARMIET, Maharashtra, India
Abstract -A creative and dynamic project called "Air Canvas Application" makes use of OpenCV (Open Source Computer Vision Library) to harness the power of computer vision to create a virtual canvas in the air. This Without requiringactual sketching utensils or paper, users of this cutting-edge app can paint, draw, and work on a virtual canvas simply by waving their hands in the air.This project's main objective is to followa user's hand or pointing device movement and convert it into digital drawings on a computer screen by utilizing OpenCV's capabilities. The project's goal is to provide a distinct and engaging drawing experience without requiring physical contact or specific equipment like graphics tablets. We've combined We integrated numerous hand features into our project to improve both its usabilityandfunctionality. With this feature, our system will be able to identify and react to a wider range of hand motions and interactions, giving users more natural control and interaction possibilities.
Key words: Air Canvas Application, Computer vision , Virtual canvas, Hand gestures ,open cv
Innovative and imaginative apps that connect the dots between technologyandartare becoming more andmore popularinourrapidlychangingdigitalworld.Onesucheffort isAirCanvas,whichusesOpenCVinparticulartoharnessthe powerofcomputervisiontobuildadistinctiveanddynamic digitalpaintingplatform.Usinghandmotions,usersofthis program can paint, draw, or write in midair, just like they would on a real canvas or whiteboard. OpenCV, an opensourcecomputervisionframeworkthatfacilitatesreal-time image processing and analysis, is the project's main technological component. We can track a user's hand motions,identifythepositionandtrajectoryoftheirgestures, andconvertthemintodigitalartworksonavirtualcanvasby integrating OpenCV with gesture recognition algorithms. canvas.Thisprojectexhibitsthefusionofart,technology,and human-computer interaction, and has the potential to completelychangehowweengagewithdigitalart.AirCanvas providesafreshandexcitingplatformforartisticexploration, catering to a wide range of users including professional artists, educators searching for a fun teaching tool, and individuals who simply enjoy creative expression. In this project, we will go into the technical details of utilizing
OpenCVtoconstructanAirCanvasapplication,outliningthe imageprocessing,gesturedetection,andUIdesignstrategies required to realize this creative concept. We'll walk you throughmakingyourownaircanvasappusingstep-by-step instructions and sample code, fostering creativity and generatingfreshapproachestointeractingwithdigitalart.So let'sgetstartedonthisthrillingquesttobuildanAirCanvas appwherethevirtualcanvasbecomesyourplaygroundand yourimaginationknowsnobounds
1.1 Problem Statement:
There are no crayons or paints in the present system; it worksonlywithyourfingers.Ourfocusisonthechallenging taskofrecognizinganddistinguishingafingerfromanRGB image in the absence of a depth sensor. Other problems includemovementbeneaththepenandtheabsenceofatop.
The RGB camera usesone system, which is swappable. Findingthebottomupisnotfeasible,andapencannotbe pursued.Asaresultofdrawingeveryfingerpath,thefinal imageisabstractandunnoticedinthemodel.Touserealtime hand touch to move the process location from one regiontoanother,a greatdeal ofcodecareisrequired. In ordertoeffectivelymanagehisstrategy,theusermustalso beproficientinavarietyofmoves.Thesurvey'smaingoalis toidentifyremediesforTherearenocrayonsorpaintsinthe presentsystem;itworksonlywithyourfingers.Ourfocusis onthechallengingtaskofrecognizinganddistinguishinga fingerfromanRGBimageintheabsenceasomeofthemost urgentsocialissues.
Peoplewithhearingimpairmentsdealwithawiderangeof issuesonadailybasis.Whenspeakingwithsomeonewhois impaired,signlanguageisnotusuallyutilized,eventhough mostpeopletakelisteningforgranted. Secondly, waste of paper is not uncommon. Writing and drawing paper are examples of wasted paper. Paper comprises 25% of commercialtrash,50%oflandfills,93%ofsources,andso on.On-airwritingisaneasywaytotackletheseproblems.It will facilitate communication for the hard of hearing. You might receive a response to your online text or see it in augmentedreality.Onecanwritefastandefficientlywhile ontheair.

Volume: 11 Issue: 03 | Mar 2024 www.irjet.net p-ISSN: 2395-0072
ThegoaloftheAirCanvasApplicationprojectistodevelop aninnovativeandinteractivedigitaldrawingplatformthat enables users to use hand gestures and a camera-based systemthatisdriven byOpenCV(Open SourceComputer VisionLibrary)topaintanddrawintheair.Thefollowing goals are intended to be accomplished by this creative project: Gesture-Based Drawing: This technology allows userstodrawdigitalartworkwithouttheneedforstandard input devices like a mouse or stylus by allowing them to movetheirhandsorapointingdeviceintheair.
Real-Time Visualization: Give customers the ability to witnesstheirartworkcometolifewhiletheysketchinthe air by providing real-time visualisation of the drawing process.Thisfunctiongivesinstantfeedbackandimproves the user experience. Selecting a Dynamic Brush: Use a mechanismthatfacilitatesinstantaneousswitchingbetween several virtual brushes and colors, allowing for a wide variety of creative expression. intuitive user interface: Createaninterfacethatiseasytouseandunderstandfor individuals of all ages and backgrounds. The application must to be simple to use and understand. Gesture Recognition: To understand hand gestures and translate them into drawing commands, use OpenCV for hand and gesturerecognition.Customizationandexportation:Permit userstoexportandpreservetheirdigital.works.
Give users the ability to modify brush attributes, line thickness, and other artistic components. Worthwhile entertainmentand education:Inaddition to providing an engagingandimaginativeexperience,theprogrammaybe usedasateachingtooltoimpartcomputervisionandimage processing concepts a channel for users. Cross-Platform Compatibility:Createaprogramthatcanrunonavarietyof operatingsystems,includingWindows,macOS,andLinux,to make it accessible to a large user base. open source cooperation Promote community involvement and opensource cooperation to continuously improve the features andcapabilitiesoftheprogram.
The Air Canvas Application Project aims to produce an OpenCV-basedcomputervisionapplicationthattracksand interpretsusers'handmovementsintheairtoenableusers to make digital drawings in real-time. By using OpenCV's image processing capabilities and computer vision algorithmstorecognizeandtransformhandmotionsinto artistic strokes on a digital canvas, this project seeks to provide an interactive and user-friendly platform for creating digital art. This project's main objectives are as follows:
Real-time Hand Tracking:Topreciselydetectandtracka user'shandinfrontofacamera,implementpowerfulhand trackingwithOpenCV.
Gesture Recognition: Createalgorithmsthatcanidentify different hand movements and gestures, like erasing, choosing tools, changing colors, and sketching.
Digital Canvas Interaction: Provide an intuitive and responsive drawing environment for users by creating a virtualcanvasonwhichtheycandrawandmanipulatewith theirhandmovements.
Features & Customization: Add options for stroke thickness control, color selection, erasing, undo/redo operations, and exporting or saving drawings.
User-Friendly Interface: Create an application with an easy-to-use interface that enables people to navigate and useitwithease.
Calibration and Accuracy: To ensure a seamless and painlessdrawingexperience,makesurethatprecisehand trackingandaccurategesturedetectionareinplace
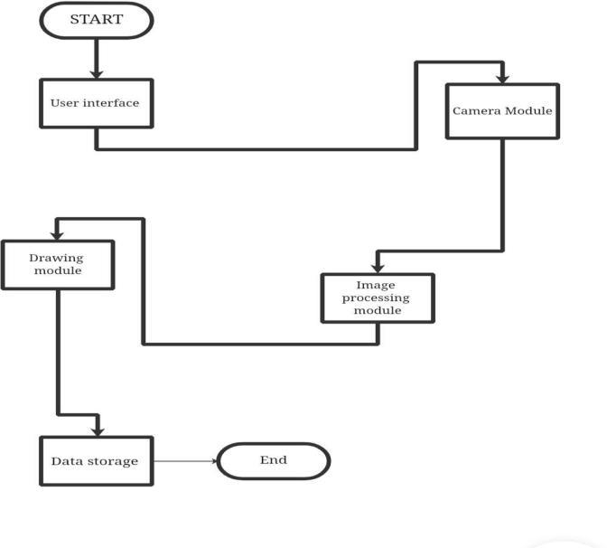
Using OpenCV, a system architecture for a "Air Canvas" applicationrequiresanumberofessentialparts.Withthe help of this software, users can use camera-captured movementstopaintorsketchintheair.Aflowchartanda simplified system architecture are shown below: Air Canvas Application's System Architecture
User Interface (UI): The front-end element that communicateswiththeuseristhisone.Itofferschoicesfor launching, pausing, and customizing the drawing session. shows the drawing canvas for people to use. offers choices for choosing the brush size and color.
CameraModule:Usesthecomputer'scameraasaninterface to record gdg frames in real time. gives the Image ProcessingModule'svideofeed.takesinthecamera'svideo stream. carries out real-time picture processing and analysistoidentifyusergestures.
AirCanvasisa softwareapplicationused fordigital white boarding and collaboration. While I can provide some generalhardwareandsoftwarerequirements,it'sessential tochecktheofficialdocumentationorsystemrequirements providedbytheapplication'sdeveloper,astheymaychange overtime.AsofmylastknowledgeupdateinJanuary2022, herearethebasichardwareandsoftwarerequirementsfor AirCanvas
Computer or Device: Air Canvas is often available for multipleplatforms,includingWindows,macOS,iOS,Android,

International Research Journal of Engineering and Technology (IRJET) e-ISSN: 2395-0056
Volume: 11 Issue: 03 | Mar 2024 www.irjet.net p-ISSN: 2395-0072
andwebbrowsers.Ensureyourdevicemeetstheminimum requirementsforyourchosenplatform.
Processor: Amodernmulti-coreprocessor(e.g.,IntelCorei5 orequivalent)forsmoothperformance.
Memory (RAM): Atleast4GBofRAM,though8GBormore isrecommendedforbetterperformancewhenworkingwith largercanvases.
Graphics: Astandardintegratedgraphicscardshouldsuffice forbasicfunctionality.For moreadvancedfeatures,suchas 3Dmodeling,adedicatedGPUmightberequired.
3.2 Software Requirement:
Operating System: AirCanvasmayhavedifferentversions for different operating systems. Ensure that your OS is supported.CommonlysupportedOSincludeWindows7or later,macOS10.12orlater,iOS10orlater,andAndroid5.0or later.
Web Browser: Ifyou'reusingthe webversion,makesure you'reusingacompatiblewebbrowser(e.g.,Chrome,Firefox, Safari,orMicrosoftEdge)andthatit'suptodate.
Internet Connection: A stable internet connection is necessary for real-time collaboration and cloud-based features.
Drivers: Ensure that your device's drivers, especially for graphicsandinputdevices,areuptodate.
Input Device: A stylus or digital pen can enhance your experiencewithAirCanvas,especiallyifyou'reusingatouchenableddeviceoradrawingtablet.
Display: Ascreenwitharesolutionofatleast1024x768is recommended.Foroptimal results,cons

SR NO Name Year Working
1 EgocentricView Fingertip Detection for Air Writing Based on Convolutional Neural Networks by Yung-Han Chen 1,ChiHsuan Huang 1,Sin-Wun Syu 1,Tien-YingKuo 2ORCID andPo-ChyiSu1
2 Air Doodle: A RealtimeVirtual DrawingTool by Authors: Soham Pardeshi, Madhuvanti Apar,Chaitanya Khot, Atharv Deshmukh
2021 A practical air-writing scheme for smart glasses ispresentedinthispaper. A region-based convolutional neural network model is developed for real-time fingertiplocalization. MobileNetV2isemployed asthebackbonenetwork, whichisfurthersimplified byreducingthenumberof bottlenecklayerstoavoid redundantfeatures.
2022 The project has the perspectivetochangethe traditional ways of interpreting the information.Itannihilates the need to carry a notebook to jot down notes, providing a simple solution of saving a soft copy. It increases the easiness to draw characters or write something in real-time without the need to jot down something in a notebookandthen sharethebook
3 Saira Beg, M. FahadKhanand Faisal Baig, "TextWritingin Air," Journal of Information Display Volume 14,Issue4
2013 This paper presents a video based pointing method which allows writing of English text in air using mobile camera. Proposed method have two main tasks: first it trackthecoloredfingertip in the video frames and then apply English OCR over plotted images in order to recognize the writtencharacters. Moreover, proposed methodprovidesanatural human-systeminteraction in such way that it do notrequireKeypad,Penor

International Research Journal of Engineering and Technology (IRJET) e-ISSN: 2395-0056
Volume: 11 Issue: 03 | Mar 2024 www.irjet.net p-ISSN: 2395-0072
Glove etc for character input. It just requires a mobile camera and red colorfor
reorganizationafingertip
4 ] T. A. C. Bragatto,G.I.S. Ruas, M. V. Lamar, "Realtime VideoBased Finger Spelling Recognition System Using Low Computational Complexity ArtificialNeural Networks",IEEE ITS,pp.393-397,
2006 Previous systems have exploredthechallengesof designinganinterfacefor automotive styling which combine the metaphor of 2Ddrawingusingphysical tape with the simultaneouscreationand management of a corresponding virtual 3D model. These systems have been limited to only 2D planar curves while typically the principal characteristiccurvesofan automotive design are three dimensional and non-planar
Preparethecanvasframeandputtherespectiveinkbuttons onit.
Adjust the track bar values for finding the mask of the coloredmarker.
Preprocess the mask with morphological operations (Erodinganddilation).
Detectthecontours,find thecenter coordinatesoflargest contourandkeepstoringtheminthearrayforsuccessive frames(Arraysfordrawingpointsoncanvas).
Finallydrawthepointsstoredinanarrayontheframesand canvas
Inconclusion,developingan"AirCanvas"applicationusing OpenCVoffersafascinatingandpracticalwaytoexplorethe capabilitiesofcomputervisiontechnology.Thisapplication providesuserswithaninnovativemeansofcreatingdigital artbyusingtheirhandgesturestodrawonavirtualcanvas. Throughoutthedevelopmentprocess,severalkeypointscan behighlightedChallenges
5 Erik B. Sudderth, Michael I. Mandel,William T. Freeman, Alan S. Willsky, "Visual Hand Tracking Using Nonparametric Belief Propagation", MITLaboratory ForInformation & Decision Systems Technical Report P2603, Presented at IEEE CVPR Workshop On Generative Model-Based Vision,Pp.1-9,
2004 We have demonstrated thatthegeometricmodels commonly used for hand tracking naturally have a graphical structure, and exploitedthisfacttobuild aneffectivehandtracking algorithm using nonparametric belief propagation. We are currently investigating more challenging test sequences,as rigorous comparison of our algorithm to existing methods. Preliminary results indicate that accuratetrackingthrough significant self–occlusion will require a more so phisticatedlocallikelihood approximation, as well as richer
5.1 Algorithm Used for Implementation: Startreadingtheframesandconvertthecapturedframesto HSVcolorspace(Easyforcolordetection).
Futureworkofourprojectiscreatingsuchanapplication, programmers can run into issues with precision of hand tracking, resilience of gesture identification, and performance enhancement. Further developments may entail honing these points, enhancing gesture detection powers,andaddingnewfunctionslikesharingandstoring images. More capabilities, such as an eraser and drawing shapes for the Air Canvas application, are on the way. In conclusion, developing an application called "Air Canvas" with OpenCV offers a fascinating chance to combine technologyandart.Withitsinnovativeapproachtoallowing users to express themselves through digital art, the programme can be both amusing and informative. Applicationssuchasthesehaveapromisingfuturebecause tocomputervision'songoinginventionandadvancement, despitepotentialobstacles.
[1]Y.Huang,X.Liu,X.Zhang,andL.Jin,"APointingGesture BasedEgocentricInteractionSystem:Dataset,Approach,and Application,"2016IEEEConferenceonComputerVisionand PatternRecognitionWorkshops(CVPRW),LasVegas,NV,pp. 370-377,2016.
[2] P. Ramasamy, G. Prabhu, and R. Srinivasan, "An economical air writing system is converting finger movementstotextusingawebcamera,"2016International Conference on Recent Trends inInformation Technology (ICRTIT),Chennai,pp.1-6,2016.

International Research Journal of Engineering and Technology (IRJET) e-ISSN: 2395-0056
Volume: 11 Issue: 03 | Mar 2024 www.irjet.net p-ISSN: 2395-0072
[3]SairaBeg,M.FahadKhanandFaisalBaig,"TextWriting inAir,"Journal ofInformation DisplayVolume14,Issue4, 2013[4]AlperYilmaz,OmarJaved,MubarakShah,"Object Tracking:ASurvey",ACMComputerSurvey.Vol.38,Issue.4, Article13,Pp.1-45,2006
[4] Alper Yilmaz, Omar Javed, Mubarak Shah, "Object Tracking:ASurvey",ACMComputerSurvey.Vol.38,Issue.4, Article 13, Pp. 1-45, 2006Yuan-Hsiang Chang, Chen-Ming Chang, "AutomaticHand-PoseTrajectoryTracking System Using Video Sequences", INTECH, pp. 132- 152, Croatia, 2010
[5]ErikB.Sudderth,MichaelI.Mandel,WilliamT.Freeman, AlanS.Willsky,"VisualHandTrackingUsingNonparametric Belief Propagation", MIT Laboratory For Information & DecisionSystemsTechnicalReportP2603,PresentedatIEEE CVPRWorkshopOnGenerativeModel-BasedVision,Pp.1-9, 2004
[6] T. Grossman, R. Balakrishnan, G. Kurtenbach, G. Fitzmaurice,A.Khan,andB.Buxton,"CreatingPrincipal3D Curves with Digital Tape Drawing," Proc. Conf. Human FactorsComputingSystems(CHI'02),pp.121-128,2002.
[7] T. A. C. Bragatto, G. I. S. Ruas, M. V. Lamar, "Real-time Video-BasedFingerSpellingRecognitionSystemUsingLow ComputationalComplexityArtificialNeuralNetworks",IEEE ITS,pp 393-397,2006
[8] Yusuke Araga, Makoto Shirabayashi, Keishi Kaida, Hiroomi Hikawa, "Real Time GestureRecognition System Using Posture Classifier and Jordan Recurrent Neural Network", IEEE World Congress on Computational Intelligence,Brisbane,Australia,2012