
International Research Journal of Engineering and Technology (IRJET) e-ISSN:2395-0056
Volume: 11 Issue: 02 | Feb 2024 www.irjet.net p-ISSN:2395-0072
![]()

International Research Journal of Engineering and Technology (IRJET) e-ISSN:2395-0056
Volume: 11 Issue: 02 | Feb 2024 www.irjet.net p-ISSN:2395-0072
Dr. Rajesh Prasad, Dipti Shendre, Heli Shah, Kaustubh Kohale, Prashant Tanwar
Dr.Rajesh Prasad, Guide, Dept. of Computer Science Engineering, MIT Art , Design and Technology University, Maharashtra, India
Dipti Shendre, Dept. of Computer Science Engineering, MIT Art , Design and Technology University, Maharashtra, India
Heli Shah, Dept. of Computer Science Engineering, MIT Art , Design and Technology University, Maharashtra, India
Kaustubh Kohale, Dept. of Computer Science Engineering, MIT Art , Design and Technology University, Maharashtra, India
Prashant Tanwar, Dept. of Computer Science Engineering, MIT Art , Design and Technology University, Maharashtra, India ***
Abstract - According to the World Health Organization (WHO), about 1 in 160 people worldwide are affected by Autism Spectrum Disorder (ASD). The increasing cases of ASD have inspired researchers globally to study it, and new technologies like Machine Learning (ML) are being used to detect ASD early. Our project aims to address these challenges. The main goals include:
Early Detection of ASD: ASD can't be cured, but if we find it early, we can reduce its negative effects. Our focus is on spotting it as soon as possible.
Improving Diagnostic Methods: Most clinical methods are costly, take a long time, and sometimes give inaccurate results. We're using ML to make the process more affordable, accurate, and quicker for early treatment.
Enhancing Existing Techniques: Previous work usually compares methods or introduces entirely new algorithms. Our project not only compares different techniques using three datasets but also aims to create a better and more accurate algorithm.
Our project aims to make ASD detection more accessible, accurate, and timely, contributing to better outcomes for individuals affected by this condition.
Key Words: WHO, Early Detection , Clinical Methods , Enhanced Algorithms , Accuracy
Autism spectrum disorder is a developmental disorder that describes certain challenges associated with communication (verbal and non-verbal), social skills, and repetitive behaviors. Typically, autism spectrum disorder is diagnosed in a clinicalenvironmentbylicensedspecialistsusingprocedureswhichcanbelengthyandcost-ineffective.Inadditiontothe clinicalmethods,machinelearningmethodshavebeensuccessfullyappliedtoshortenthedurationofthediagnosisandto increasethe performanceof the diagnosis of the ASD. We discoveredalgorithms likeRandom Forests which showhigh compatibility withfewoftheotherimportantalgorithmsandonceinfusedgivemaximum accuracywhichcan befurther improvedwithintroductionofmorecompatiblealgorithmsandmethodswhichwillnotonlybringoutthemostaccurate butalsoafastertechnique. Machinelearning hasthepotentialtomakethis medicalfielda lotmoreeasierand advanced whichwillhelpdoctorsandprofessionalsacrosstheglobeinfuture.
Researchers worldwide are studying ASD with the goal of early detection. Early detection is important because ASD is incurable,butearlytreatmentcanreducethenegativeeffectsofsymptoms.
EarlydetectiongiveslicensedclinicalexpertsanadvantageintreatingASD.
However,early detection is meaningless if the results are inaccurate.Therefore,we will use machine learning (ML)techniquestoimprovetheaccuracyofASDdiagnosis.

International Research Journal of Engineering and Technology (IRJET) e-ISSN:2395-0056
Volume: 11 Issue: 02 | Feb 2024 www.irjet.net p-ISSN:2395-0072
In the 21st century,where everyone deserves access to healthcare,the cost-effectiveness of treatment is paramount.
WeplantouseMLtechniquestoaddressalloftheaboveissues.WewillcomparedifferentMLalgorithmsbasedontheir abilitytoaddresstheseissuesandproposethebestmodifiedalgorithm.
In the aforementioned studies, authors primarily conducted comparisons between various algorithms or introduced newalgorithms. Additionally, many research papers employ wearables, mobile phones, or video feeds todetect ASD, yet encounter high rates of false positives. Our research involves both algorithm comparisons and the proposal of an enhancedalgorithmwithhighaccuracy.
Incomparisontothereviewedpapers,ourstudyoffersacomprehensiveoverviewofcommonlyusedalgorithmsinthis domain and introduces new ML algorithms. Our findings indicate that boosting algorithms exhibit superior accuracy in ASDdetection,significantlyimprovingtheirperformance.
Analyzing recent works from 2021, it becomes evident that the focus lies on developing products for ASD detection. Our research serves as a foundational reference for current trends in ASD detection research, presenting a thorough comparisonofeighteendiversealgorithmsbasedonvariousstatisticalandgraphicalmetrics.
-1: ACCURACYCHART

International Research Journal of Engineering and Technology (IRJET) e-ISSN:2395-0056
Volume: 11 Issue: 02 | Feb 2024 www.irjet.net p-ISSN:2395-0072
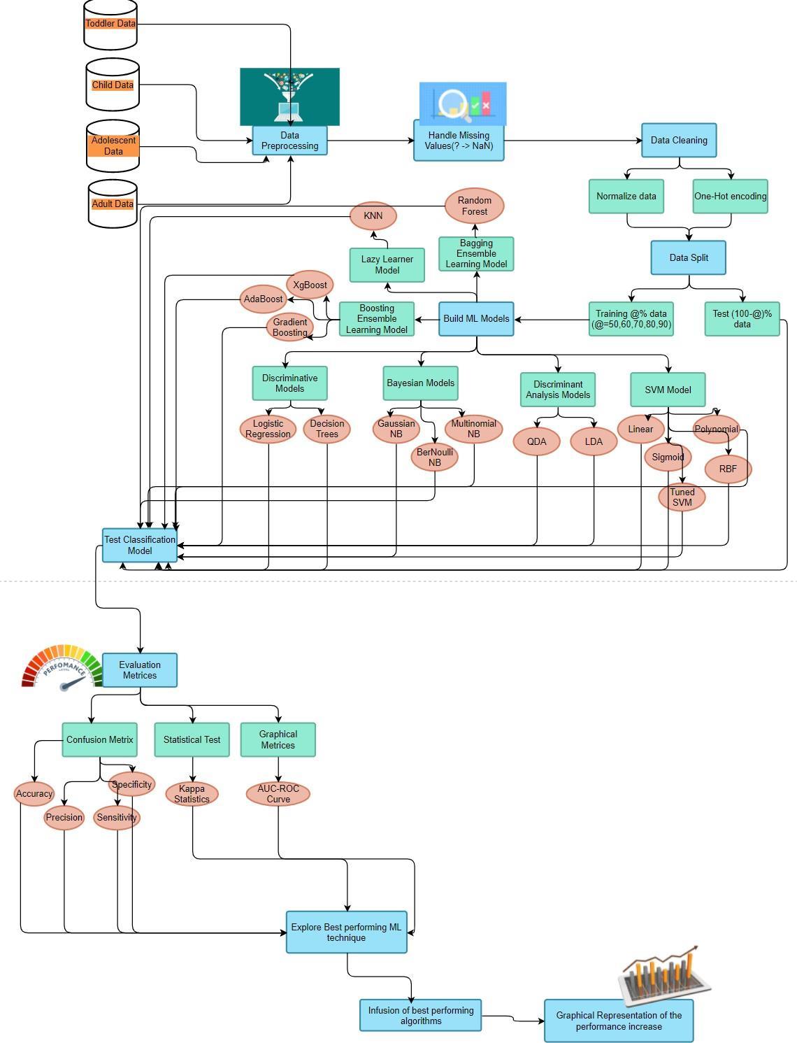
E-RDIAGRAMOFCASESTUDY&ARCHITECHTUREOFTHEPROJECT


International Research Journal of Engineering and Technology (IRJET) e-ISSN:2395-0056
Volume: 11 Issue: 02 | Feb 2024 www.irjet.net p-ISSN:2395-0072
7. Alteneiji, Maitha Rashid, Layla Mohammed Alqaydi, and Muhammad Usman Tariq. "Autism spectrum disorder diagnosisusingoptimalmachinelearningmethods." Autism11,no.9(2020):252-260
8. Nogay, Hidir Selcuk, and Hojjat Adeli. "Machine learning (ML) for the diagnosis of autism spectrum disorder (ASD)usingbrainimaging." Reviews in the Neurosciences 31,no.8(2020):825-841
9. Thabtah, Fadi, and David Peebles. "A new machine learning model based on induction of rules for autism detection." Health informatics journal 26,no.1(2020):264-286
10. Erkan, Uğur, and Dang NH Thanh. "Autism spectrum disorder detection with machine learning methods." Current Psychiatry Research and Reviews Formerly: Current Psychiatry Reviews 15,no.4(2019):297-308
11. Sharif, Hamza, and Rizwan Ahmed Khan. "A novel machine learning based framework for detection of autism spectrumdisorder(ASD)."AppliedArtificialIntelligence(2021):1-33.
12. Francese, Rita, and Xiaomin Yang. "Supporting autism spectrum disorder screening and intervention with machinelearningandwearables:asystematicliteraturereview."Complex&IntelligentSystems(2021):1-16.
13. Vakadkar,Kaushik,DiyaPurkayastha,andDeepaKrishnan."DetectionofAutismSpectrumDisorderinChildren UsingMachineLearningTechniques."SNComputerScience2,no.5(2021):1-9.
14. Siddiqui,UzmaAbid,FarmanUllah,AsifIqbal,AjmalKhan,RehmatUllah,SherozParacha,HassanShahzad,and Kyung-Sup Kwak. "Wearable-Sensors-Based Platform for Gesture Recognition of Autism Spectrum Disorder ChildrenUsingMachineLearningAlgorithms."Sensors21,no.10(2021):3319.
15. Graña, Manuel, and Moises Silva. "Impact of machine learning pipeline choices in autism prediction from functionalconnectivitydata."Internationaljournalofneuralsystems31,no.04(2021):2150009.




DiptiShendre
HeliShah
KaustubhKohale
PrashantTanwar