
International Research Journal of Engineering and Technology (IRJET) e-ISSN:2395-0056
Volume: 11 Issue: 02 | Feb 2024 www.irjet.net p-ISSN:2395-0072
![]()

International Research Journal of Engineering and Technology (IRJET) e-ISSN:2395-0056
Volume: 11 Issue: 02 | Feb 2024 www.irjet.net p-ISSN:2395-0072
Sarwar Khan Zafari, Sayed Reshad Sediqi, Hamidullah Hamidi
(Ph.D. Scholar, MTech) Dept. of Civil Engineering, Andhra University, India. (Ph.D. Scholar, MTech, MBA, MPA) Dept. of Civil Engineering, Andhra University, India. (Ph.D. Scholar, MTech) Dept. of Civil Engineering, Andhra University, India.
Abstract: Effectiveprojectmanagementreliesheavilyona well-defined progress structure. Planning, the cornerstone of any undertaking, underpins execution, monitoring, control, and ultimately, project closure. Work breakdown structures (WBS) excel at streamlining this process by decomposing objectives, activities, and sub-activities into manageable work packages. This study explores the potential of WBS in residential building construction, focusing on planning, scheduling, and tracking progress. By visualizing activity interdependencies, WBS empowers continuous monitoring and timely course correction, enhancingoverallprojectefficiency.
Keywords Planning, Scheduling, MS Project, Work BreakdownStructure
Objectives:
To Implement WBS methodology in residential projectmanagement.
To Assess the impact of WBS on efficiency improvement.
To Analyse how WBS enhances project planning andexecution.
To Identify challenges and benefits of applying WBSinresidentialprojects.
To Provide actionable insights for optimizing project management efficiency using WBS.
The importance of a work breakdown structure (WBS) in software project management is examined in this paper, with a focus on how it affects organizational planning, resource allocation, and project design. Successful software development depends on a welldefined roadmap that outlines the tasks required to accomplish project objectives. Establishing a WBS early in the proposal stage fulfils several crucial functions, according to the Project Management Institute (PMI, 2021).
Project clarity and stakeholder communication are enhancedwhenneedsandscopeareclarifiedearlyonin the work breakdown structure (WBS) (Frame, 2003). A WBSmakesiteasiertoestimatethenumberofresources neededandthelengthoftheprojectwithmoreaccuracy by dividing it into smaller, more manageable work packages(Herzanita,2019)
The WBSisdynamic,though.The WBS mustchange in accordance with the demands, restrictions, and complexity of the project (PMI, 2021). Therefore, maintainingaWBS'scorrectnessandefficacythroughout the project lifetime requires regular updates and changes, even though starting a WBS early is critical. Moreover,aWBShaseffectsthatgobeyondplanning.By outlining roles, duties, and lines of communication, it promotes robust organizational structures and ensures effectiveresourceallocationandteamwork(Kubr,2002)
A. Scheduling resources in a residential building project usingMSProject
To determine the different elements needed for effectiveprojectplanningandexecution,acasestudyofa residential project in Visakhapatnam, Andhra Pradesh, India, was examined. To learn about various approaches tobeused,anumberofjournalarticleswereconsulted.
B. Using MS Project to manage time and expenses in RealEstateConstructionProjects
Construction projects related to real estate include the creation of residential and commercial structuresthatareliveableenvironments.Theseprojects have sponsors that provide financial support, with the remainingteamsmanagingtheprojectandoverseeingits construction.

International Research Journal of Engineering and Technology (IRJET) e-ISSN:2395-0056
Volume: 11 Issue: 02 | Feb 2024 www.irjet.net p-ISSN:2395-0072
Any construction project's primary goal should betoexecuteorfinishitassoonaspossible,butitshould also be completed with more economy and efficiency within the allotted time frame, as these factors are criticaltotheproject'ssuccess.
I. AcasestudyonaRoadProject
This article offers an appropriate approach to construction project planning, scheduling, and resource use, as well as an implementation of activity-based computerized planning, scheduling, and utilization (MS ProjectandMSExcel).
By providing an open framework for tracking project
progress across the project's hierarchical structure, the Work Breakdown Structure (WBS) acts as a method for project control. As such, every team is accountable for the assignments given to them. The WBS is valuable because it provides a visual depiction of the complete program and a methodical strategy of identification for every stage of the project. Figure 1 illustratesthemethodologyadoptedforthe accurate and comprehensive development of the Work BreakdownStructure.
E. Using Primavera P6 for resource scheduling and planningofaresidentialproject(G+6)
International journal publications were consulted in order to identify different features that demonstrate effective project planning and execution, the adoption of divergent approaches, and the identification of corrective procedures. The approach used consists of identifying the problem statement, deducing the goals from the data that is gathered into two categories primary and secondary analysing the data,anddrawingaconclusion. It concludes that by utilizing Primavera, four months were cut off the project's real base timeline. Additionally, it helps to reduce cost overruns, which ensurestheproject'ssuccessfulcompletion.
F. Planning and scheduling of a residential building usingPrimaveraP6software
Theprimarygoalofthisprojectistoarrangefor the appropriate planning, scheduling, and prompt completionoftheconstructionofa five-storyresidential building in Visakhapatnam City of Andhra Pradesh. The studied project can be finished before the deadline withinthebudget.
G. Primavera-based construction management of aresidentialbuilding
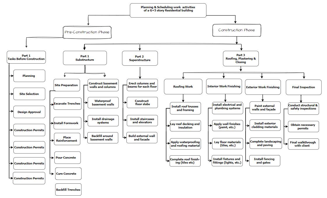
The several tasks involved in building constructionaresummarizedin this project. Theprojectis broken down into its constituent parts by the work breakdown structure, in order to provide a structure that would allow the scope, timeline, and planning of the project to be managed effectively. Figure 2 shows the G+5 Residential building's main work breakdown structure, delineating the various phases, activities, and subactivities essential for project execution and management.
H. Utilizing Primavera P6 for residential project planning,scheduling,andtracking:
Effective construction project planning, scheduling, and management has the advantage of minimizing construction time, cost overruns, and conflicts.Italsoaidsinpreventingdelaysinconstruction and associated costs, maintaining job continuity, and preventingconstructiondisruptions. According to the findings of the study, which examines the shortcomings in the planning and schedulingprocessoftheclientorganization,contractors andsubcontractorsplayanessentialroleinensuringthe project'stimelycompletion.

International Research Journal of Engineering and Technology (IRJET) e-ISSN:2395-0056
Volume: 11 Issue: 02 | Feb 2024 www.irjet.net p-ISSN:2395-0072


Figure2. WBSofaG+5StoryResidentialBuilding

International Research Journal of Engineering and Technology (IRJET) e-ISSN:2395-0056
Volume: 11 Issue: 02 | Feb 2024 www.irjet.net p-ISSN:2395-0072
TheWorkBreakdownStructure(WBS)isvitalinconstruction project management, especially for taskslike foundation excavation(Kumar,2020).Itbreaksdowntheexcavationprocessintosmallertasks,ensuringclarity and organization, and enabling efficient resourceallocation(PMI,2021) Additionally,theWBSaidsintimemanagement by facilitating realistic scheduling (Danny, 2022) while also playing a crucial role in risk management by identifying critical tasks (Shahid Iqbal, Jan, 2015,). Furthermore, it enhances cost control through accurate estimation and tracking (Turner, 2013), and serves as a communication tool, fostering collaboration among stakeholders (Yvonne Valerie Leonard Doudilim,Dec,2021).
Figure.3 shows the WBS of foundation excavationprocess including the mobilization and site preparation.

Creatinganewhouseinvolvesvarioustasks,includingbuildingthefoundation, walls,andstairs,alldetailed ina WBS (Work Breakdown Structure) For the ground floor,it begins with sitepreparation, followed by foundation construction, superstructure assembly, wall erection, utility installation, and finishing touches The staircase WBS covers planning, excavation, step construction, finishing work, and adjustments Each step, from ground floor to staircase, is crucial for a safe and functional home, ensuring nothing is overlooked in bringing your dream house to life. Figure4. showstheWBSofplinthworks,groundfloorandstaircasesactivities.


International Research Journal of Engineering and Technology (IRJET) e-ISSN:2395-0056
Volume: 11 Issue: 02 | Feb 2024 www.irjet.net p-ISSN:2395-0072

Construction management involves planning, coordinating, and overseeing a construction project from initial steps to closing. It includes five main phases: design, pre-construction, procurement, construction, and owner occupancy. To understand this process better, we looked at a case study of a five-story residential building in Visakhapatnam, Andhra Pradesh. We focused on planning and scheduling using Diagram Drawio and Concept map software’s. We created a detailed breakdown of tasks, dividing them into pre-construction and constructionactivities,and furtherintosmallersubactivities.
This breakdown, called a Work Breakdown Structure (WBS), is a crucial tool in project management. It helps communicate project details effectivelyandmanagetasksmoreefficiently.
Conclusion
Our goal with this case study was to provide
insightintotheconstructionproject,withaspecialfocus on the WBS. The WBS we developed helped us understand the project's graded structure and dependencies between different tasks. In summary, the WBS gives us a detailed overview of every step involved inbuildingconstructionatamicrolevel.
References
(1) Danny, M. a. (2022). "Construction Economics a New Approach, Fifth Edition". New York: Routledge.
(2) Frame, J. D. (2003). "Managing the Risk in Organizations (A Guide for Managers), 1st ed". SanFrancisco:Jossey-BassandWashingtonPost, pp.13-14.
(3) Herzanita, A. (2019). "Implementation of StandardizedWorkBreakdownStructure(WBS) forTimeandCostPerformance". IOPConf.Series: Materials Science and Engineering 508 (2019) 012049 (pp. 1-4). Jakarta: IOP Publishing, doi:10.1088/1757-899X/508/1/012049.
(4) Kubr, M. (. (2002). Management Consulting Services (fourth edition). Geneva: International LabourOrganization.
(5) Kumar, R. &. (2020). Project Management in Construction Industry. International Journal of EngineeringResearch&Technology,9(7),65-72.
(6) PMI.(2021). "PMBOK,SeventhEdition". PMI.
(7) Shahid Iqbal, R. M. (Jan, 2015,). Risk Management in Construction Projects. Technological and Economic Development of Economy, pp. 272-278, doi: org/10.3846/20294913.2014.994582.
(8) Turner,J.R.(2013).Forecastingsuccessonlarge construction projects. Journal of Operations Management,pp.382-395.
(9) Yvonne Valerie Leonard Doudilim, M. A. (Dec, 2021,). "Building Information Modeling (BIM) Implementation Towards Improving Collaborative Communication in Construction Projects,". ProcediaEngineering,pp.225-233.