Enhanced heart disease prediction using SKNDGR ensemble Machine Learning Model

Page 1

International Research Journal of Engineering and Technology (IRJET) e-ISSN: 2395-0056

Volume: 11 Issue: 02 | Feb 2024 www.irjet.net p-ISSN: 2395-0072

Enhanced heart disease prediction using SKNDGR ensemble Machine Learning Model

1Basil Jacob, School of Computer Science and Engineering, Vellore Institute of Technology, Vellore – 632014, Tamil Nadu, India ***

Abstract – Cardiovascular disease (CVD) stands as a formidable global health challenge, exerting a significant impact on worldwide morbidity and mortality rates. Traditional monitoring methods often prove inadequate in capturingtheintricateanddynamicnatureofcardiovascular health, impeding healthcare professionals' ability to discern subtle patterns preceding cardiac events. This study seeks to revolutionize heart disease monitoring by leveraging the prowess of well-established machine learning algorithms, includingSupportVectorMachine(SVM),K-NearestNeighbors (KNN), Naive Bayes, Decision Tree, Gradient Boosting, and Random Forest. Diverging from conventional single-model approaches, our work embraces ensemble learning, synergizing the strengths of standalone models SVM, KNN, Naive Bayes, Decision Tree with ensemble models like Gradient Boosting and Random Forest. Through the amalgamationofthesemodels,weintroduceanovelensemble learningapproach,namedtheSKNDGRmodel,whichachieves an outstanding accuracy of 99.19%, surpassing the performance of all other models. This exceptional outcome is attributedtothemodel'scapacitytoestablishdiverse,robust, and non-linear decision boundaries, necessitating minimal hyperparameter tuning and ensuring computational efficiency. The research holds the promise of swift heart diseasedetection,facilitatingtimelytreatmentinterventions, and showcases advantages such as high performance, accuracy rates, flexibility, and an elevated success rate. The proposedmodelprovidesahighdegreeofprecisionandrecall, enablingresearcherstoobtainthemostaccurateresultswhen diagnosing patients suffering from heart disease

Key Words: Cardiovascular disease, Machine Learning Algorithms, Ensemble learning, SKNDGR, Hyperparameter Tuning, Computational efficiency

1. INTRODUCTION

Intherelentlessfightagainstcardiovasculardiseases(CVD), wherethelivesofoverhalfabillionindividualshanginthe balanceworldwide,theurgencyisglaringlyapparent.The WorldHealthFederation's2023reportpaintsagrimpicture, revealing20.5millionCVD-relateddeathsin2021 nearly one-thirdofallglobalfatalities analarmingsurgefromthe estimated 121 million CVD deaths. This ominous trend, fueledbyunhealthylifestyles,heightenedstresslevels,and environmentalfactors,emphasizesthecriticalnecessityfor

promptandaccuratediagnosticsolutionstoenabletimely interventions. Recognizingthisimperative,thequestfora diagnostic system rooted in machine learning classifiers becomesparamount.

Intheintricatetapestryofhealthcare,precisionbecomesthe linchpin between life and death. Here, data preprocessing and standardization emerge as silent architects, akin to a skilled detective organizing clues to solve a complex case. Healthcareprofessionalsdependontheseamlessharmony ofstandardizeddata,unlockingcrucialinsightsforinformed decisions in the pursuit of optimal patient care. Some commonly used standardization techniques, including StandardScaler (SS) and Min-Max Scaler, are effective in rescalingnumericalfeatures.However,theydonothandle missingfeaturevaluesdirectly,andit'snecessarytoaddress missingvaluesthroughimputationorothermethodsbefore applyingthesestandardizationtechniques.

Achieving peak performance in machine learning models demandsthestrategicutilizationofbalanceddatasetsduring both training and testing phases. Furthermore, refining predictive capabilities hinges on the incorporation of relevant features, underscoring the critical importance of optimizingmodelperformancethroughdatabalancingand meticulousfeatureselection.Inthishigh-stakeslandscape, thedevelopmentofadvanceddiagnostictoolspoweredby machine learning classifiers stands as a beacon of hope, promising to revolutionize the battle against CVD and reshapethefutureofglobalhealthcare.

Instandardpractice,doctorsoftenprescribemultipletests, creating delays in timely disease notification. This underscores the need for an approach enabling swift and timely predictions. Machine learning, a subset of artificial intelligence,operatesonthepremisethatsystemscanlearn from data, identify patterns, and make decisions with minimalhumanintervention.Forheartdiseaseprediction, researchers normally use the existing machine learning algorithmssuchasSVM,KNN,DecisionTree,RandomForest, Naïve Bayes, Logistic regression and so on. However, it is quite difficult to get predictions with a high degree of accuracywiththesemodelsfunctioningalone.Ourresearch work aims to utilize the combined power of these models andgenerateanewmodelthatreturnsresults withahigh degreeofprecisionandaccuracy.

©
value:
ISO
Certified Journal
2024, IRJET | Impact Factor
8.226 |
9001:2008
| Page1

International Research Journal of Engineering and Technology (IRJET) e-ISSN: 2395-0056

Volume: 11 Issue: 02 | Feb 2024 www.irjet.net p-ISSN: 2395-0072

Inthispaper,weproposedamachinelearningclassification modelwhichcombinesthepredictioncapabilitiesofeachof thefollowingindividualalgorithms:SVM,KNN,NaïveBayes, Decision Tree, Gradient Boosting and Random Forest to create a single powerful ensemble model capable of producing results with a high degree of accuracy and precision.Ourworkhasbeenorganizedasfollows:Section2, a literature review of the various papers that work on machinelearningclassificationforheartdiseases.Section3 Proposed methodology followed for our study. Section 4 EvaluationMetricsusedtocomparethemodelsused.Section 5, Discusses the result obtained. Section 6, concludes the paperandSection7,providessuggestionsforfuturework.

2. LITERATURE SURVEY

This paper [1] proposesa heart disease prediction system using the Random Forest algorithm, emphasizing its efficiency in classification and regression. The application processes input from a CSV file, employs an ensemble of decisiontreesforaccuratepredictions,andfacilitatesearly detection of heart conditions. Users can input their health data to assess the likelihood of heart disease, enabling informeddecisionsonwhethertoconsultadoctor.

Ibomoiye Domor Mienye et al. [2] have introduced an improved machine learning method for heart disease risk prediction. The approach utilizes mean-based dataset partitioning, employing classification and regression tree (CART)models.Ahomogeneousensembleisformedusing an accuracy-based weighted aging classifier ensemble. Experimental results on the Cleveland and Framingham datasets yield impressive classification accuracies of 93% and91%,respectively,outperformingotheralgorithmsand recent scholarly works. Comparative evaluations with knearest neighbor (KNN), logistic regression (LR), linear discriminantanalysis(LDA),supportvectormachine(SVM), CART, gradient boosting, and random forest highlight the superiorperformanceoftheproposedmethod.Thisstudy establishes the proposed approach as an advanced and effectivetoolforheartdiseaseriskprediction.

In this paper [3], the researchers conducted a rigorous comparative analysis of four prominent machine learning algorithms k-nearest neighbor, decision tree, linear regression,andsupportvectormachine(SVM) utilizingthe UCIrepositorydataset.Theprimaryfocuswastoascertain thealgorithmexhibitingthehighesttestaccuracy,apivotal metricevaluatedthroughadetailedexaminationfacilitated by a confusion matrix. Notably, the study's conclusive findingsunderscoredtheexceptionalperformanceoftheknearest neighbor (knn) algorithm, boasting an impressive accuracyscoreof87%.

M. Nikhil Kumar et al. [4] have introduced a novel model enhancing Decision Tree accuracy in identifying heart disease patients, leveraging various Decision Tree

algorithms. Utilizing the Waikato Environment for Knowledge Analysis (WEKA), the study preprocesses UCI repository data and underscores WEKA's pivotal role in machine learning. Focusing on decision tree classifiers, particularly J48, Logistic Model Tree, and Random Forest algorithms, the research employs reduced error pruning, confident factor, and seed parameters for heart disease diagnosis. Experimental results reveal J48 as the optimal classifier, achieving 56.76% accuracy and 0.04 seconds to build,outperformingLMTandRandomForest.

Min Chen et al. [5] in this study employ cutting-edge machinelearningtechniquesfordiseaseprediction,utilizing K-Nearest Neighbor (KNN) and Convolutional Neural Network(CNN)algorithms.Theyaddressincompletedata challenges through a latent factor model and propose the Convolutional Neural Network-based Multimodal Disease Risk Prediction (CNN-MDRP) algorithm. Remarkably, the CNN-MDRP achieves an impressive 94.8% prediction accuracy, outperforming benchmarks and demonstrating superior convergence speed compared to CNN-based unimodal predictions. This research, led by the authors, represents a significant leap in disease risk assessment, emphasizing both accuracy and efficiency in predictive modeling.

This research [6] compares the efficacy of Support Vector Machine(SVM)classifierandLinearRegression(LR)model in detecting heart disease using a dataset from the UCI machinelearningrepository.Thestudy,withasamplesizeof 60, demonstrates that SVM achieves a 90.43% accuracy, outperforming LR with 78.56%. The results indicate the significance (p=0.021) and emphasize SVM's superior accuracyforheartdiseasedetection.

Thisstudy[7]proposesacomprehensivediseaseprediction model based on patient symptoms, employing K-Nearest Neighbor(KNN)andConvolutionalNeuralNetwork(CNN) algorithms for accurate predictions. The model utilizes a datasetofdiseasesymptoms,incorporatinglivinghabitsand checkup information for precision. The CNN algorithm achievesanaccuracyof84.5%,surpassingKNN,withlower timeandmemoryrequirements.Post-prediction,thesystem assesses the risk associated with general diseases, categorizing them into lower or higher risk levels. This research highlights the effectiveness of CNN in enhancing accuracyandefficiencyingeneraldiseaseprediction.

This study [8] introduces the use of the Multi-layer Perceptron Neural Network with Back-propagation as a training algorithm to propose an innovative diagnostic system for heart disease prediction. Leveraging 14 significantattributesbasedonmedicalliterature,thesystem surpasses alternative approaches, effectively predicting heart disease risk levels. Notably, the prediction system achievesasuperioraccuracyof93.39%for5neuronsinthe hidden layer, with a swift runtime of 3.86 seconds.

© 2024, IRJET | Impact Factor value: 8.226 | ISO 9001:2008 Certified Journal | Page2

International Research Journal of Engineering and Technology (IRJET) e-ISSN: 2395-0056

Volume: 11 Issue: 02 | Feb 2024 www.irjet.net p-ISSN: 2395-0072

Comparative analyses against various classification techniques, including Decision Tree, Logistic Regression, Naive Bayes, Random Forest, Support Vector Machine, GeneralizedLinearModel,GradientBoostedTrees,andDeep Learning,highlightthesuperiorefficiencyandaccuracyof theproposedsysteminheartdiseaseprediction.

Theauthors[9]haveemployedanensembleapproachusing theClevelanddataset,combiningMajorityVotewithMP,RF, BN, and NB. Through attribute selection, they achieved a peak accuracy of 85.48%, recommending this method for heartdiseaseprediction.

ChunyanGuoetal.[10]madeasubstantialcontributionto thefieldbyemployinganRecursionenhancedrandomforest withanimprovedlinearmodel(RFRF-ILM).Theintegration of innovative feature combinations and categorization methods showcased their dedication to enhancing performanceandaccuracy.

This study [11] focuses on the application of the Random Forestdata miningalgorithmforpredictingheartdisease. The implementation resulted in a notable classification accuracyof86.9%,coupledwithadiagnosisrateof93.3% utilizingtheRandomForestalgorithm.

Inthispaper[12],theauthorshavecomparedfivemachine learningalgorithms RandomForestclassification,Support Vector Machine, AdaBoost Classifier, Logistic Regression, andDecisionTreeClassifier toidentifythemostaccurate model.TheRandomForestClassifieroutperformedothers with an accuracy of 85.22%. While alternative algorithms achieved accuracy levels above 50%, Random Forest emerged as the superior choice. This study lays the groundwork for further research in optimizing accuracy models.

NadiaRubaiyatetal. [13]ofthisstudy,haveappliedLogistic Regression, Random Forest Classifier, and k-Nearest Neighboralgorithmstoadatasetof310patients,revealing Random Forest as the most accurate at 89%. The study assertsthatRandomForestsurpassestheothermodelsand suggestsitspotentialinmedicalfields.However,duetothe limiteddataset,furtherprocessingandalargerpopulation areneededforrobustconclusions.

AditiGavhaneetal.[14]proposedevelopinganapplication for predicting heart disease vulnerability based on fundamental symptoms like age, sex, and pulse rate. Advocatingfortheimplementationofneuralnetworksdue to their established accuracy and reliability, the authors position them as a central component of the proposed system. The presented method demonstrates promising results, achieving precision and recall scores of 0.91 and 0.89,respectively.

Theauthors[15]haveexploreddiverseclassifiersandthe impact of data processing on predicting heart disease. Findings highlight Logistic Regression (86%) and Naïve Bayes (79%) as effective with high-dimensional datasets, whileDecisionTree(70%)andRandomForest(84%)excel withsmallerdimensionaldatasets.Notably,RandomForest outperformstheDecisionTreeClassifierduetoitsoptimized learning algorithm. These insights underscore the critical roleofdataprocessinginachievingaccuratepredictionsfor heartdisease.

This research [16] work, explores the impact of feature selection methods, specifically Correlation Based Feature Selection(CBFS)andPrincipalComponentAnalysis(PCA), whencombined with eight classifiermodels.Performance metrics,includingAccuracy,Precision,Recall,F1Measure, andROC,guidetheassessmenttoidentifythemosteffective classifier. The study reveals that the CBFS with MLP Classifiermodelstandsoutwiththehighestperformancefor theFHSdataset.Amongtheeightgeneratedmodels,CBFSMLP proves superior to the standalone MLP classifier, showcasingenhancedaccuracy.

Thisresearch[17]paperpredictsheartdiseaseprobability, withK-nearestneighboryieldingthehighestaccuracy.The study discusses and compares algorithms used for heart diseaseprediction,applyingfourclassificationtechniques K-nearestneighbor,NaiveBayes,decisiontree,andrandom forest. Notably, K-nearest neighbor, Naïve Bayes, and random forest show the best results, with the highest accuracy(90.789%)achievedbyK-nearestneighbors(k=7).

This research [18] focuses on predicting cardiovascular heartdiseasesusing patient medical attributes.Utilizing a UCI repository dataset, the study employs 14 attributes, including gender, age, chest pain, and fasting sugar levels, andapplies Logistic Regression, KNN,andRandomForest Classifier.Theresultsdemonstrateenhancedheartdisease predictionwithLogisticRegressionandKNN,achievingan averageaccuracyof87.5%,surpassingpriormodelsat85%. Notably,KNNstandsoutwiththehighestaccuracyamong thethreealgorithmsat88.52%,highlightingitseffectiveness inthiscontext.

This paper [19] introduces a innovative approach, NNDT (Neural Network and Decision Tree), leveraging Neural Network for model training and Decision Tree for testing classification, aiming to enhance heart disease prediction. Comparative analysis with Naïve Bayes, Support Vector Machine,NeuralNetwork,VotedPerceptron,andDecision Tree algorithms demonstrates superior accuracy and performance. The proposed model achieves remarkable precisionandrecallscoresof99.2and98.4,surpassingthe average scoresof around84in other methods. Thisstudy providesanovelperspectiveforresearcherstoanalyzeheart diseasedata,contributingtomoreeffectivepredictionsand bettermaintenanceofhumanhealth.

© 2024, IRJET | Impact Factor value: 8.226 | ISO 9001:2008 Certified Journal | Page3

International Research Journal of Engineering and Technology (IRJET) e-ISSN: 2395-0056

Volume: 11 Issue: 02 | Feb 2024 www.irjet.net p-ISSN: 2395-0072

In this research [20], the authors scrutinized a Kaggle datasetencompassingvitalattributeslinkedtoheartdisease, such as age, gender, blood pressure, and cholesterol. Evaluation of machine learning techniques, including SupportVectorMachines(SVM),K-NearestNeighbor(KNN), andDecisionTrees(DT),revealedsuboptimalperformance and accuracy when dealing with extensive datasets. To overcome this limitation, the study aimed at elevating prediction accuracy through the implementation of an Artificial Neural Network (ANN) using TensorFlow Keras. Theoutcomewasstriking,withtheartificialneuralnetwork achievinganimpressiveaccuracyof85.24%.

Inconclusion,thereviewedpapersunderscoreremarkable advancements in heart disease classification through established machine learning architectures. Analyzing the performance metrics across these studies reveals the potential for further efficiency gains by leveraging the predictive capabilities of individual methods through strategiccombinations.

3. PROPOSED METHODOLOGY

In our research on heart disease prediction, we systematically processed the dataset [21] through standardization and feature selection techniques to distill keyaspects.Thedatasetunderwentastrategicpartitioning usingthe`train_test_split`function,with70%allocatedfor training and the remaining 30% for temporary data. This temporarydatawasfurtherdividedintoa40%validation setanda60%testingset,allunderafixedrandomstateof 42 for consistency. This meticulous approach ensures an effectiveevaluationofmachinelearningmodels,providinga solid foundation for learning, tuning, and assessing performance with reproducible results. The innovative SKNDGR(SVM,KNN,NaiveBayes,DecisionTree,Gradient Boosting, Random Forest) model was employed in the subsequent classification phase to predict heart disease basedontherefinedfeatures.Themodel'seffectivenesswas comprehensivelyevaluated,comparingitsperformancewith existing methods using diverse metrics. This systematic pipelineensuresrobusttraining,validation,andassessment, contributing to the reliability and reproducibility of our researchoutcomes.

3.1 Data Source

Ourinvestigationreliesonarichandmeticulouslycurated heartdiseasepredictiondatasetsourcedfromKaggle,dating back to 1988 and spanning four distinctive databases: Cleveland, Hungary, Switzerland, and Long Beach V. Althoughthedatasetboastsacomprehensive76attributes, encapsulating crucial factors for predicting heart disease, our focus hones in on a strategically chosen subset of 14 attributes meticulously detailed in Table 1. This dataset, comprisingatotalof1025patientrecords,demonstratesan

equitabledistribution,with51.3%reflectingcasesofheart diseaseand48.7%without.Forthemeticuloustrainingof ourpredictivemodel,weharnessthepoweroftheinitial13 attributes, while the last attribute functions as the pivotal targetvariable,definingthepredictedclass.Thisfinelytuned subset not only propels the training phase but also undergoes rigorous evaluation against a dedicated test dataset, ensuring the robustness of our model. This comprehensive dataset offers a diverse array of patient characteristics and health indicators, providing a robust foundationforourheartdiseasepredictionmodel.

SlNo AttributeName AttributeDescription

1 age Ageinyears

2 sex 1forMale,0forFemale

3 cp ChestpainType(values0,1,2,3)

4 trestbps Restingbloodpressure(inmmHg onadmissiontothehospital)

5 chol serumcholestoralinmg/dl

6 fbs fastingbloodsugar(1=True,0= False)

7 restecg Resting electrocardiographic results(values0,1,2)

8 thalach Maximumheartrateachieved

9 exang exerciseinducedangina(1=yes,0 =no)

10 oldpeak STdepressioninducedbyexercise relativetorest

11 slope

12 ca

13 thal

Theslopeofthepeak exerciseST segment(values0,1,2)

Number of major vessels colored byflourosopy(values0,1,2,3)

Defecttype(0=normal;1=fixed defect;2=reversabledefect)

Table -1: InputParameters

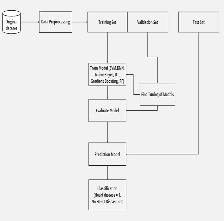
Thebelowflowdiagram illustratestheworkflowfollowed forthecreationofourmodel:

©
Impact Factor value:
ISO 9001:2008 Certified Journal
Page4
2024, IRJET |
8.226 |
|

International Research Journal of Engineering and Technology (IRJET) e-ISSN: 2395-0056

Volume: 11 Issue: 02 | Feb 2024 www.irjet.net p-ISSN: 2395-0072

3.2 Data Preprocessing

Data preprocessing constitutes a pivotal phase in classificationproblems,exertingaprofoundimpactonthe efficacyanddependabilityofmachinelearningmodels.The inherent quality of input data directly shapes a model's aptitudeforpatternrecognitionandaccuratepredictions.In ourresearch,wemeticulouslyaddressdatapreprocessing throughatwo-stepapproach:StandardizationandFeature Selection.

3.2.1 Standardization

Thisessentialstepinvolvestransformingfeaturestoensurea mean of 0 and a standard deviation of 1. This process is indispensable, particularly in machine learning models reliantondistance-basedmetrics,asitmitigatestheundue influenceoffeatureswithlargerscales.Toachievethis,we employ the StandardScaler() class from the scikit-learn Python library, ensuring a consistent and standardized representationofourdata.

3.2.2

Feature Selection

Acrucialaspectofourdatapreprocessingstrategyisfeature selection,yieldingmanifoldbenefitssuchasdimensionality reduction,improvedmodelinterpretability,andthepotential for enhanced performance by focusing on salient features. Leveraging the SelectKBest() class from scikit-learn, we identifyandretainthetop10featuresoutofthe13trainable featuresinourdataset.Theseselectedfeatures,includingage, sex,cp,chol,thalach,exang,oldpeak,slope,ca,andthal,are deemed pivotal for our classification task. This judicious

filtering ensures that our model is trained on the most pertinentanddiscriminativeaspectsofthedataset,fostering amorerobustandinsightfullearningprocess.

3.3 Algorithm Implementation

Thebelowarethemachinelearningandensemblelearning algorithmsusedforourstudy:

3.3.1 Support Vector Machine (SVM)

The Support Vector Machine (SVM) is a supervised classification algorithm deeply rooted in the principles of structuralriskminimization(SRM),aconceptpioneeredby VladimirVapnik(Cortes&Vapnik,1995).Initiallytailoredfor binary classification tasks, SVM has undergone a transformative evolution, emerging as a versatile tool extensively applied in multiclassification scenarios. At its core, the algorithm endeavors to identify an optimal hyperplane within an N-dimensional space, strategically maximizingthemarginbetweentheclosestpointsofdistinct classes in the feature space. The adaptability of this hyperplane's dimensionality to the number of features underscoresSVM'seffectivenessinsegregatingdatapoints into different classes while minimizing the expected generalizationerror.Inourimplementation,weinitializean SVMclassifierwithdefaultparametersandproceedtotrain themodelonthedesignatedtrainingset,pavingthewayfor subsequentpredictiveanalyses.

3.3.2 K-Nearest Neighbors (K-NN)

The K-nearest neighbors (K-NN) algorithm, a fundamental componentofsupervisedclassificationinmachinelearning, distinguishes itself through its versatility and broad applicability. Recognized for its simplicity and ease of implementation,K-NNexcelswithoutrequiringassumptions abouttheunderlyingdatadistribution.Itscapacitytohandle both numerical and categorical data renders it a flexible choice for a diverse range of datasets in classification and regressiontasks.Operatingasanon-parametricmethod,KNN harnesses data point similarity for predictions, showcasing resilience to outliers compared to alternative algorithms.ThealgorithmidentifiestheKnearestneighbors to a given data point using a distance metric, such as Euclideandistance,anddeterminesthepoint'sclassification or value through the majority vote or average of the K neighbors.Intherealmofscientificresearch,K-NNemerges as a potent and accessible tool for data analysis and prediction.Forourstudy,weinitializedourtrainingmodel withaninitialvalueofksetto15.

3.3.3 Naïve Bayes

Naive Bayes, a powerful family of probabilistic classifiers, thrivesonthesimplicityofBayes'theorem,assumingstrong independence between features. This seemingly naive

©
Certified Journal
Fig
2024, IRJET | Impact Factor value: 8.226 | ISO 9001:2008
| Page5
-1:WorkflowDiagram

International Research Journal of Engineering and Technology (IRJET) e-ISSN: 2395-0056

Volume: 11 Issue: 02 | Feb 2024 www.irjet.net p-ISSN: 2395-0072

approachconcealsrobustpredictivecapabilities,surpassing even sophisticated methods and shining in large datasets. Particularlyeffectiveinclassificationproblems,NaiveBayes emergesasadynamic,reliabletoolsimplifyingcomplexityfor impactful results. Our code employs the Gaussian Naive Bayesclassifier,poisedtomakepredictionsonnew,unseen data,leveraginginsightsgleanedfromthetrainingset.Bayes' theorem offers a method for calculating the posterior probability, P(c|x), using the probabilities P(c), P(x) and P(x|c).

Fig -2:BayesTheoremFormula

P(c∣x)representstheposteriorprobabilityofaclass(target) givenapredictor(attribute).

P(c)isthepriorprobabilityoftheclass.

P(x∣c) is the likelihood, indicating the probability of the predictorgiventheclass.

P(x)isthepriorprobabilityofthepredictor.

3.3.4

Decision Tree

A decision tree embodies a flowchart-like tree structure where each internal node signifies a feature, branches represent rules, and leaf nodes depict the algorithm's outcomes. As a versatile supervised machine-learning algorithm, it adeptly handles both classification and regression problems, showcasing its robustness. Notably powerfulonitsown,thedecisiontreealsoplaysapivotalrole in Random Forest, contributing to its strength. In our implementation, the Decision Tree classifier is employed, withtheparameterrandom_state=42setforreproducibility, ensuring consistent and replicable results across multiple executions.

Root Node

1. Representsthetopmostnodeinthetree.

2. Symbolizestheentiredataset.

3. Initiatesthedecision-makingprocess.

Decision/Internal Node

1. Representsanodethatinvolvesachoicebased onaninputfeature.

2. Branchesofftoconnectwithleafnodesorotherinternal nodes.

Leaf/Terminal Node

1. Representsanodewithoutanychildnodes.

2. Indicatestheendofabranch.

3. Providesclasslabelsornumericalvalues.

3.3.5 Gradient Boosting

GradientBoostingisawidelyutilizedboostingalgorithmin machine learning, tailored for both classification and regressiontasks.Operatingasanensemblelearningmethod, it sequentially trains models, with each new iteration dedicatedtorectifyingtheerrorsofitspredecessor.Through the amalgamation of numerous weak learners, Gradient Boostingamalgamatestheircollectivestrength,resultingina robust and powerful learner that enhances predictive performance.Inourimplementation,theboostingmodelis trainedonthetrainingset,andtherandom_stateparameter oftheGradientBoostingclassifierissetto42forconsistent andreproducibleresults.

3.3.6 Random Forest

The Random Forest Algorithm, a stalwart in the realm of supervised machine learning, garners widespread recognition for its effectiveness in handling both ClassificationandRegressiontasks.Likeaflourishingforest teemingwithdiversetrees,thestrengthofaRandomForest lies in its profusion of constituent trees. The algorithm's predictive accuracy and problem-solving prowess are intricatelylinkedtotheabundanceoftreesitencompasses. Functioning as a classifier, the Random Forest houses numerousdecisiontrees,eachoperatingondistinctsubsets ofthedataset.Throughanastuteaggregationoftheiroutputs, the algorithm systematically elevates overall predictive accuracy.Anchoredintheprinciplesofensemblelearning, this approach entails the fusion of multiple classifiers to adeptlynavigatecomplexproblemsandenhancetheoverall performanceofthemodel.

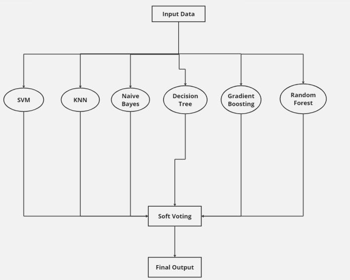
3.3.7 SKNDGR Proposed Model

Our proposed novel SKNDGR model, integrates the earlier mentioned machine learning algorithms and ensemble methods as its core components, utilizing a soft voting mechanism as seen in Figure 3. This forward-thinking ensemble strategy is intricately crafted to enhance overall

© 2024,
Impact Factor value:
ISO 9001:2008 Certified Journal
IRJET |
8.226 |
| Page6

International Research Journal of Engineering and Technology (IRJET) e-ISSN: 2395-0056

Volume: 11 Issue: 02 | Feb 2024 www.irjet.net p-ISSN: 2395-0072

model accuracy by synthesizing nuanced insights from a diverse array of state-of-the-art algorithms. Through meticulous evaluations of individual and ensemble accuracies,wepresentacomprehensiveassessmentofthe model's capabilities on the test set, highlighting its unparalleledperformanceincutting-edgedataanalysisand prediction.

3.3.8 Hyperparameter Tuning

In our code, hyperparameter tuning is performed for four differentmachinelearningmodels SupportVectorMachine (SVM), K-Nearest Neighbors (KNN), Decision Tree, and Gradient Boosting on validation data using the GridSearchCV method. For each model, a grid of hyperparametersisspecified,andthemodelistrainedwith variouscombinationsofthesehyperparametersusingcrossvalidation (cv=5). The hyperparameters with the best performance are determined based on the cross-validated results,andtherespectivemodelsarere-instantiatedwith these optimal hyperparameters. This iterative process ensuresthatthemodelsarefine-tunedtoachievethebest performanceonthevalidationset,enhancingtheirpredictive capabilitiesforsubsequentevaluationonunseendata.These fine tune models later served as the base of our proposed SKNDGRmodel.Fine-tuninghyperparametersinNaiveBayes islimitedbyitsinherentsimplicityandstrongassumptionof featureindependence,withfewparametersandrobustness being key factors. Similarly, hyperparameter tuning in Random Forest may not yield substantial gains due to its built-inrobustnessagainstoverfitting,aggregationofdiverse tree predictions, and the algorithm's responsiveness to default settings. Our implementation abstains from finetuning both Naive Bayes and Random Forest, as their performance relies more on inherent characteristics and quality of features than intricate parameter adjustments, avoidingunnecessarycomputationalexpenses.

2024, IRJET | Impact Factor value: 8.226 |

4. EVALUATION METRICS

In our proposed work, the training data is employed to generate the model, the validation data is used for finetuning, and the test data evaluates its performance. In the medicalfield,theevaluationofmodelsemphasizesprimary criteriaforthoroughassessments,encompassingfactorssuch as:

4.1 Accuracy

Accuracyisafundamentalmetricinmachinelearningthat gaugestheproportionofcorrectlypredictedinstancesoutof thetotal.Itiscalculatedastheratioofcorrectpredictionsto the overall predictions. While accuracy provides a straightforwardinterpretationandissuitableforbalanced datasets,ithaslimitations.Inimbalanceddatasets,accuracy canbemisleadingasamodelmightachievehighaccuracyby predictingthemajorityclass,whileperformingpoorlyonthe minority class. Additionally, accuracy doesn't consider the costsassociatedwithdifferenttypesofmisclassifications.In suchcases,othermetricslikeprecision,recall,F1score,or AUCmayoffera morecomprehensiveevaluationofmodel performance.

Accuracy=(TruePositive+TrueNegative)/(TruePositive+ TrueNegative+FalsePositive+FalseNegative)

4.2 Precision

Precision,akeymachinelearningmetric,gaugestheaccuracy of positive predictions by calculating the ratio of true positivestothesumoftruepositivesandfalsepositives.It reflectsa model'sability toavoid false positives,crucial in fieldslikemedicaldiagnosesorfrauddetection.However,for a thorough evaluation, precision should be considered alongsidemetricslikerecallandtheF1score,particularlyin scenarioswithimbalanceddatasets.

Precision=TruePositive/(TruePositive+FalsePositive)

4.3 Recall

Recallisameasureassessingamodel'scapacitytodetectand encompassallpertinentinstancesofaspecifictargetclassin a given dataset. The calculation involves determining the ratiooftruepositivestothesumoftruepositivesandfalse negatives.Essentially,recallgaugesthemodel'seffectiveness innotoverlookingpositiveinstances,emphasizingsensitivity orthefractionofactualpositiveinstancescorrectlyidentified bythemodel.

Recall=TruePositive/(TruePositive+FalseNegative)

4.4

F1 Score

The F1 score in machine learning is a single metric that combines both precision and recall. It is calculated as the

Certified
©
ISO 9001:2008
Journal | Page7
Fig -3:SKNDGRModelArchitecture

International Research Journal of Engineering and Technology (IRJET) e-ISSN: 2395-0056

Volume: 11 Issue: 02 | Feb 2024 www.irjet.net p-ISSN: 2395-0072

harmonicmeanofprecisionandrecall,providingabalanced measureofa model'sperformance,especiallyinsituations withimbalancedclassdistribution.

4.5 ROC-AUC (Receiver Operating CharacteristicArea Under the Curve)

TheAUC(AreaUndertheCurve)valueinmachinelearningis a metric that quantifies the performance of a binary classification model based on its Receiver Operating Characteristic(ROC)curve.Specifically,itrepresentsthearea undertheROCcurve,whichillustratesthetrade-offbetween true positive rate and false positive rate across different thresholdvalues.AhigherAUCvalueindicatesbettermodel discrimination,with1.0beingperfect,0.5indicatingrandom performance, and lower values suggesting poorer discrimination.

5. RESULTS AND DISCUSSION

The core objective of this research is to achieve a highly precisepredictionofheartdiseaseinpatients.Torealizethis, the SKNDGR architecturewas implemented leveraging the powerfulsklearnmachinelearninglibrary.Thischoicewas drivenbytheaccessibilityoffreelyavailableinbuiltclasses, facilitating seamless integration for researchers, ensuring efficientandrapidimplementationandanalysis.Therobust trainingandtestingprocedureswereexecutedonaWindows 10systemequippedwithanIntelCorei79thgenerationCPU and 8 GB RAM, ensuring a solid foundation for the experimentationandevaluationphases.

InTable2,wemeticulouslypresenttheperformancemetrics ofthedeployedclassificationalgorithms,elucidatingcrucial indicators such as accuracy, precision, recall, and the F1 score.Withinthediversearrayofmachinelearningmodels appliedtoclassification,SVMandKNNexhibitcommendable accuracyrates,standingat85.48%and87.90%,respectively. Notably,despiteDecisionTreeandNaïveBayesregistering lower overall accuracy, the former boasts a remarkable precisionscoreof91.23%,incloseproximitytotheprecision scoresofSVM(91.67%)andKNN(93.44%).Venturinginto the realm of ensemble learning, Random Forest unequivocally outshines Gradient Boosting, securing an accuracypinnacleof98.39%coupledwithflawlessprecision at 100%. This exceptional performance extends to the F1 score domain, where Random Forest claims the highest accolade,positioningitastheepitomeofreliabilitywithinthe existingliterature.OurproposedSKNDGRmodelconsistently outperforms its counterparts across accuracy, precision, recall, and the F1 score spectrum. A precision value of 1 accentuatestheSKNDGRmodel'sprowessinminimizingfalse positives, an imperative consideration in scenarios where precision is paramount. The elevated recall and F1 score further fortify the model's efficacy in discerning positive instancesaccurately.Inlightofthesecompellingresults,the SKNDGR model emerges as the paragon of reliability and

robustness for the given classification task, charting a transformative course in the landscape of classification methodologies.

Table -2: PerformanceMetricsofdifferentmethods

Figure4vividlyillustratesthecomparativeperformanceof variousmachinelearningalgorithms,sheddinglightonthe noteworthycontributions ofthe proposedSKNDGR in this study. While the random forest algorithm exhibits a commendable accuracy of 98.39%, the proposed method stands out with an impressive accuracy of 99.19%. This improvement positions SKNDGR as a notable contender, showcasing its potential to enhance machine learning accuracy. The observed advancements underscore the significance of SKNDGR in contributing to the ongoing progressinthefieldofmachinelearning.

Figure5illustratestheAreaUndertheCurve(AUC)valuesfor the various proposed algorithms. The ROC curve encapsulatesthe interplay between true positiveand false

© 2024, IRJET | Impact Factor value: 8.226 | ISO 9001:2008 Certified Journal | Page8
Fig -4:TestAccuracyComparisonofdifferentmethods
Classification algorithm Accuracy Precision Recall F1 Score SVM 0.8548 0.9167 0.8088 0.8594 KNN 0.8790 0.9344 0.8382 0.8837 NaïveBayes 0.8145 0.8261 0.8382 0.8321 DecisionTree 0.8306 0.9123 0.7647 0.8319
0.8145 0.8358 0.8235 0.8296 Random
0.9839 1 0.9706 0.9851 SKNDGR Model 0.9919 1 0.9853 0.9926
Gradient Boosting
Forest

International Research Journal of Engineering and Technology (IRJET) e-ISSN: 2395-0056

Volume: 11 Issue: 02 | Feb 2024 www.irjet.net p-ISSN: 2395-0072

positive rates, offering a visual depiction of each model's discriminatoryprowess.Notably,ournovelSKNDGRmodel outshinesallexistingmethods,asevidencedbyitstrajectory closely hugging the upper-left corner of the graph. This positioning signifies superior overall performance, underscoring the SKNDGR model's ability to achieve high true positive rates while keeping false positive rates to a minimum. The clear distinction in the AUC values further emphasizestheefficacyoftheSKNDGRmodel,solidifyingits standing as a leading solution within the evaluated algorithms.

Figure 6 illustrates a confusion matrix, offering a concise summary of a classification model's performance by enumeratingtruepositive,truenegative,falsepositive,and falsenegativepredictions.Theproposedmodeldemonstrates highlyaccurateclassificationforthegiveninstances

6. CONCLUSION

Heart diseases is very common among the elderly people and those exposed to a stressful environment. The early diagnosis and treatment can help avoid the patient from reachingcriticalorfatalconditions.Theproposedmachine learningapproachenablesquickerandaccuratediagnosisof thepatient’smedicalcondition.Here,wehaveusedtheheart diseasedatasettotesttheperformanceoftheexistingstate oftheartmachinelearningarchitectures.Wefoundthatthe RandomForestalgorithmperformedthebestindependently fromalltheexitingmachinelearningalgorithms.Ournovel ensemblemodelcombiningthestrengthofalltheindividual modelsresultedinthebestperformancewithanaccuracy andF1scoreof99.19%and99.26%respectively.

7. FUTURE WORK

Inthefuture,exploringtheuseofArtificialNeuralNetworks forhandlingclassificationproblemsisapromisingavenue. Artificial Neural Networks (ANNs), especially deep neural networks, present distinct advantages over traditional machinelearningmodels.Theyexcelincapturingintricate, non-linear relationships in large datasets, automatically learning relevant features without the need for manual engineering.ThismakesANNshighlyeffectiveforcomplex tasksandscenarioswithabundantdata,wheretraditional modelsmightstruggle.Whiletraditionalmachinelearning models may be more interpretable and computationally efficientincertainsituations,thesuperiorabilityofANNsto handle complexity and large-scale data makes them a compellingchoiceforawiderangeofapplications.

REFERENCES

[1] M.Snehith Raja, M.Anurag, Ch.Prachetan Reddy and NageswaraRao Sirisala, "MACHINE LEARNING BASED HEART DISEASE PREDICTION SYSTEM", in 2021 IEEE InternationalConferenceonComputerCommunicationand Informatics, 2021, pp. 1-5,doi: 10.1109/ICCCI50826.2021.9402653

[2]IbomoiyeDomorMienye,YanxiaSunandZenghuiWang, "An Improved Ensemble Learning Approach for the PredictionofHeartDiseaseRisk",inElsevierInformaticsin Medicine Unlocked, vol.20, 2020, pp. 1-12, doi: https://doi.org/10.1016/j.imu.2020.100402

[3] Archana Singh and Rakesh Kumar, "Heart Disease Prediction Using Machine Learning Algorithms", in 2020 International Conference on Electrical and Electronics Engineering, 2020, pp. 1-6, doi: 10.1109/ICE348803.2020.9122958

[4] M. Nikhil Kumar, K. V. S. Koushik and K. Deepak, "Prediction of Heart Diseases Using Data Mining and MachineLearningAlgorithmsandTools", inInternational

© 2024, IRJET | Impact Factor value: 8.226 | ISO 9001:2008 Certified Journal | Page9
Fig -5: ROCcurveofdifferentmethods Fig -6: ConfusionMatrixofproposedmethod

International Research Journal of Engineering and Technology (IRJET) e-ISSN: 2395-0056

Volume: 11 Issue: 02 | Feb 2024 www.irjet.net p-ISSN: 2395-0072

Journal of Scientific Research in Computer Science, EngineeringandInformationTechnology,vol.3,2018,pp.112,doi:10.13140/RG.2.2.28488.83203

[5]MinChen,YixueHao,KaiHwang,LuWang,andLinWang, "DiseasePredictionbyMachineLearningoverBigDatafrom HealthcareCommunities",inIEEEAccess,vol.5,2017,pp. 8869-8879,doi:10.1109/ACCESS.2017.2694446

[6] B. Manoj Kumar and P S. Uma Priyadarsini, "Efficient Prediction of Heart Disease using SVM Classification Algorithm and Compare its Performance with Linear Regression in Terms of Accuracy", in JOURNAL OF PHARMACEUTICALNEGATIVERESULTS,2022,pp.1-8,doi: https://doi.org/10.47750/pnr.2022.13.S04.171

[7] Dhiraj Dahiwade, Gajanan Patle and Ektaa Meshram, "Designing Disease Prediction Model Using Machine LearningApproach",in20193rdInternationalConference onComputingMethodologiesandCommunication,2019,pp. 1-5,doi:10.1109/ICCMC.2019.8819782

[8] K. Subhadra and Vikas B, "Neural Network Based Intelligent System for Predicting Heart Disease", in International Journal of Innovative Technology and ExploringEngineering,vol.8,2019,pp.1-4

[9] C. Beulah Christalin Latha and S. Carolin Jeeva, "Improvingtheaccuracyofpredictionofheartdiseaserisk based on ensemble classification techniques", in Elsevier Informatics in Medicine Unlocked, vol. 16, 2019, pp. 1-17, doi:10.1016/j.imu.2019.100203

[10] Chunyan Guo, Jiabing Zhang, Yang Liu, Yaying Xie, ZhiqiangHanandJiansheYu,"RecursionEnhancedRandom ForestWithanImprovedLinearModel(RERF-ILM)forHeart Disease Detection on the Internet of Medical Things Platform",inIEEEAccess,vol.8,2020,pp.59247 -59256, doi:10.1109/ACCESS.2020.2981159

[11] Arpit Gupta, Ankush Shahu, Masud Ansari, Nilalohit Khadke and Ashwini Urade, "Heart disease classification usingRandomForest",inInternationalResearchJournalof EngineeringandTechnology,vol.10,2023,pp.1-5

[12] Sai Bhavan Gubbala, "Heart Disease Prediction Using Machine Learning Techniques", in International Research JournalofEngineeringandTechnology,vol.9,2022,pp.1-5

[13]NadiaRubaiyat,AnikaIslamApsara,AbdullahAlFarabe andIfazIshtiak,"ClassificationandpredictionofOrthopedic disease based on lumber and pelvic state of patients", in 2019IEEEInternationalConferenceonElectrical,Computer and Communication Technologies, 2019, pp. 1-4, doi: 10.1109/ICECCT.2019.8869540

[14] Aditi Gavhane, Gouthami Kokkula, Isha Pandya and KailasDevadkar,"PredictionofHeartDiseaseUsingMachine Learning", in 2018 Second International Conference on Electronics, Communication and Aerospace Technology, 2018,pp.1-4,doi:10.1109/ICECA.2018.8474922

[15] Ching-seh Mike Wu, Mustafa Badshah and Vishwa Bhagwat, "Heart Disease Prediction Using Data Mining Techniques", in ACM Proceedings of the 2019 2nd InternationalConferenceonDataScience andInformation Technology, 2019, pp. 7-11, doi: https://doi.org/10.1145/3352411.3352413

[16]AmbilyMerlinKuruvillaandN.VBalaji,"Heartdisease predictionsystemusingCorrelationBasedFeatureSelection with Multilayer Perceptron approach", in IOP Conference Series, Annual International Conference on Emerging Research Areas on "COMPUTING & COMMUNICATION SYSTEMS FOR A FOURTH INDUSTRIAL REVOLUTION" (AICERA 2020) 14th-16th December 2020, Kanjirapally, India, vol. 1085, 2021, pp. 1-6, doi: 10.1088/1757899X/1085/1/012028

[17]DevanshShah,SamirPatelandSantoshKumarBharti, "Heart Disease Prediction using Machine Learning Techniques", in Springer Advances in Computational ApproachesforArtificialIntelligence,ImageProcessing,IoT and Cloud Applications, vol. 1, 2020, pp. 1-6, doi: https://doi.org/10.1007/s42979-020-00365-y

[18]HarshitJindal,SarthakAgrawal,RishabhKhera,Rachna Jain and Preeti Nagrath, "Heart disease prediction using machinelearningalgorithms",inIOPConferenceSeries:1st International Conference on Computational Research and DataAnalytics(ICCRDA2020)24thOctober2020,Rajpura, India, vol. 1022, pp. 1-10, doi: 10.1088/1757899X/1022/1/012072

[19]MohammadAliHassani,RanTao,MarjanKamyaband MohammadHadiMohammadi,"AnApproachofPredicting HeartDiseaseUsingaHybridNeuralNetworkandDecision Tree", in ACM Proceedings of the 5th International ConferenceonBigDataandComputing,2020,pp.84-89,doi: https://doi.org/10.1145/3404687.3404704

[20]SyedNawazPasha,DadiRamesh,SallauddinMohmmad, A. Harshavardhan and Shabana, "Cardiovascular disease predictionusingdeeplearningtechniques",IOPConference Series:InternationalConferenceonRecentAdvancementsin EngineeringandManagement(ICRAEM-2020)9-10October 2020, Warangal, India, vol. 981, 2020, pp. 1-6, doi: 10.1088/1757-899X/981/2/022006

[21]https://www.kaggle.com/datasets/johnsmith88/heartdisease-dataset

2024, IRJET | Impact Factor value: 8.226 |

Certified Journal
©
ISO 9001:2008
| Page10

Turn static files into dynamic content formats.

Create a flipbook
Issuu converts static files into: digital portfolios, online yearbooks, online catalogs, digital photo albums and more. Sign up and create your flipbook.