Doubly Fed Induction Generator-Based Wind Turbine Modelling and Simulation Using MATLAB/Simulink

Page 1

International Research Journal of Engineering and Technology (IRJET)

Volume: 10

Doubly Fed Induction Generator-Based Wind Turbine Modelling and Simulation Using MATLAB/Simulink

1Post Graduate Student, Electrical Engineering Dept., Faculty of Engineering, Fayoum University, Egypt

2

Doctor, Electrical Engineering Dept., Faculty of Engineering, Beni-Suef University, Egypt

3

Doctor, Electrical Engineering Dept., Faculty of Engineering, Fayoum University, Egypt

Associate Professor, Electrical Engineering Dept., Faculty of Engineering, Fayoum University, Egypt

Abstract - The generator acts as the primary componentin a wind turbine (WT) system since it transforms mechanical energy into electrical energy. Most wind turbine malfunctions are caused by an unreliable generator. As a result, it is now more important than ever to understand the specific characteristics of the generator in wind turbines in order to avoid errors. The objective of this paper is to create a mathematical model of a wind turbine generator that is simply changeable to apply any generator fault for the research of the dynamic WT system. This is because the majority of developed WT models are either too simplistic in generator modelling or have intellectual property protection. MATLAB/Simulink was used in this research to create the mathematical model of the induction generator based on a wind turbine. The windturbinemodelthatwasbuiltcomprises of an induction generator model, an aerodynamic model, and a wind turbine drive train based on two mass models. Electrical equations in Park's reference frame served as the basis for the development of the induction generator. Electrical and mechanical subsystems makeupthemodel.The proposed model of the wind turbine with an induction generator was then verified using a thorough MATLAB model of a wind farm with a doubly-fed induction generator (DFIG). Comparisons were made between the two models' simulated responses for mechanical torque, electrical torque, generator speed, and power. The outcome demonstrates that both WT models' simulated responses sharedthesamewaveformshape and dynamic behavior due to variable configurationorrating.

Key Words: Wind turbine (WT), Doubly-fed induction generator(DFIG),WindEnergyConversionSystems(WECS), Renewable energy sources (RESs), Synchronous rotating referenceframe,Matlab/Simulink

1. INTRODUCTION

The need for the generation of renewable energy is increasinginrecentyearsduetosocialandenvironmental reasons, such as climate change and the dangers of fossil fuels.Giventhisincreasein demand,a number ofnations, including China, the USA, and Europe, have demonstrated theefficiencyandcleanlinessofproducingelectricityfrom wind turbine systems [1]. Globally, the advancement of renewable energy in contemporary production power systems has multiplied due to the rise in atmospheric

concentrations of greenhouse gases, which are incredibly harmfultoourplanet.Whencomparedtoothersustainable powersources,windenergyhasemergedasaviablesolution for generating clean energy and is now the source that is developingthefastest.However,theusageoftheenergythat isavailableisdependentontheweather(windspeed),and itsintegrationresultsinvolatilityinthepowersystem.The generationofpowerandthereductionofCO2couldchange as a result of the integration of renewable energies with network connectivity, intelligent control, and storage systems. The worldwide energy storage has previously conducted an analysis of the need for a 100% renewable electricity supply [2,3]. The author of International ElectrotechnicalCommissionclaimsthatadvancesinsmart gridsandrisinguseofrenewableenergyaretoblameforthe demandforenergystorage[4].Renewableenergysources (RESs)arepredictedtobeabletosupply70%oftheworld's energyrequirementsby2050.Themostsignificantenergy sources will be wind, solar, and storage technologies. The utilisation of these alternative energy sources reduces dependenceonfossilfuelsandgreenhousegasemissionsin theelectricalindustry[5].Themajorityofnuclearandfossil fuelsourceswillalsobetotallyreplaced,withwindenergy likelybeingthemostprevalentandthefirstviablepowerof a worldwide energy system. Numerous academics are currentlyinterestedininitiativestoincreaseandimprove the wind sector's participation in the power generation industry [6]. Asquirrel-cageinductiongenerator(SCIG),a doubly fed induction generator (DFIG), and a direct-drive synchronous generator (DDSG) are a few examples of the several types of generators utilised in the wind power industries[7–9].TheadvantagesofDFIGincludeitsabilityto independentlymanageactiveandreactivepoweroutput,a tiny power converter rated at 30% of the generator to handle the rotor power for excitation, and the capacity to control terminal voltage via reactive power control. The main cause of problems in WT is faulty generators. The generator,whichisakeyelementinawindturbineandis responsible for converting the mechanical energy of the windintoelectricalenergy,istheheartofthewindturbine. Thecostsofoperationandmaintenancewillriseasaresult of the rapid breakdown in WT. Therefore, a fault investigationofthegeneratormodelinthewindturbineis required to learn the specific characteristics in order to avoid the generator from breaking. The majority of WT

© 2023, IRJET | Impact Factor value: 8.226 | ISO 9001:2008 Certified Journal | Page1
e-ISSN: 2395-0056
| Jul
www.irjet.net p-ISSN: 2395-0072
Issue: 07
2023
Mohamed Gad EL-Moula Abd-Rabou1*, Fathy Abd El-Lateif Elmisery2, Asmaa Salah Farag Saad3 , Saber. M. Saleh4
***
4

modelsareeithertoosimplisticintheirgeneratormodelling orincludeintellectualpropertyprotection.Therefore,itis challengingtoapplyanygeneratorflawsfortheaimofWT dynamicstudy.Inordertoexaminefaults,amathematical model of the induction generator in the wind turbine was created in this research. The model was subsequently confirmedusingthethoroughMATLABsoftwaremodel of thedoubly-fedinductiongenerator(DFIG)WT.

2. The wind power system

The mechanical power generated by a wind turbine is determinedbyaerodynamics,and[10,11]:

Where ρ is the air density (kg/m3), is the wind speed (m/s),(A=πR²)issweptareacoveredbytherotor(m2), andCpisthepowercoefficientwhichisafunctionofboth tip speed ratio, λ, and blade pitch angle β (deg). The efficiencyofthewindturbineblades'powercoefficientCp canbeanalyticallyestimatedas[16]:

and, (3)

TheexpressionsinEqs.(2)and(3)showthatCpdepends onthebladepitchangleβ,andthetipspeedratioλ,which isdefinedas:

Thetorqueproducedbythewindturbine isgivenby thefollowingequation[12]:

2.1 Mechanical drive train model

Where theangularvelocityofwindturbineandRis

blade radius. The turbine power characteristics are illustratedasshowninFigure2.Thepitchangleof0°is usedinthisstudybecauseitresultsinthehighestpower coefficient.

Thedynamicsofawindturbinearefrequentlyrepresented usingatwo-massmodel,asin[13].Whatdistinguishesthe two-massmodelofthewindturbinefromothermodelsis thebenefitofitscontrollers'universaldesign,whichcanbe applied in wind turbines of various sizes. The two-mass modelincorporatesthewindturbine'sadaptabilityaslong as the modes are present [14]. Equation (6) gives the mechanicalmodelofatwo-masswindturbine

Fig -1:showstherelationbetweenCpandλfordifferent pitchangles.Themaximumvalueofthepowercoefficient, ≈0.48,isobtainedatβ=0°andλ= ≈8.1.

International Research Journal of Engineering and Technology (IRJET) e-ISSN: 2395-0056 Volume: 10 Issue: 07 | Jul 2023 www.irjet.net p-ISSN: 2395-0072 © 2023, IRJET | Impact Factor value: 8.226 | ISO 9001:2008 Certified Journal | Page2
(1) (2)
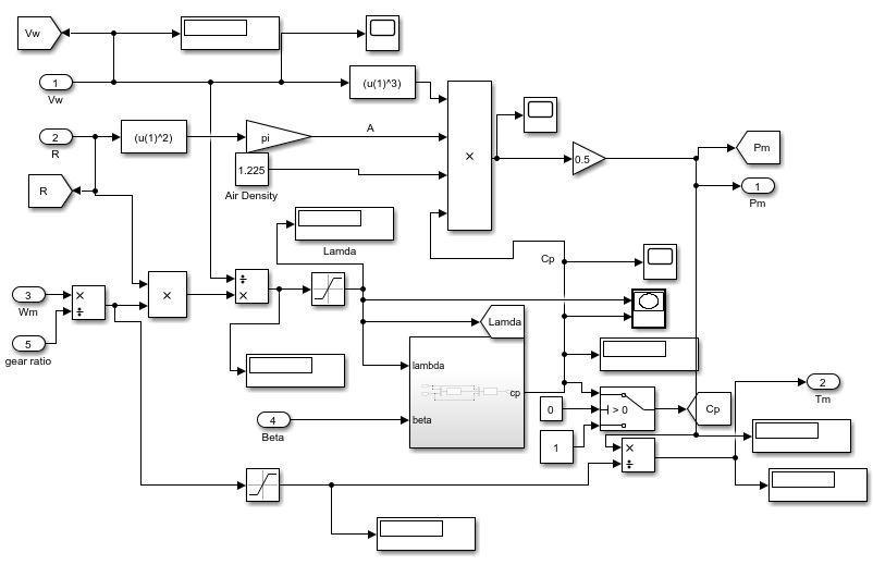
Fig -2:Simulinkmodelofwindturbine
(6)
Fig -3:ConfigurationofdriveTrainWithwindturbine

Where  is the mechanical speed of the shaft, P is the numberofpolesofthemachine, isthefrictioncoefficient, J is the inertia of the rotor, Tm is the mechanical torque generated by wind turbine, and is the electromagnetic torque generated by the machine. Two-mass drive-train modelisusedforthesimulationstudyinthispaper.

2.2 Modelling of DFIG

The DFIG is composed of the up of the rotor and stator windings. Slip rings are present. The three-phase covered windingsofthestatorareconnectedtothegridbyathreephase transformer. The rotor consists of three-phase insulated windings, just like the stator. Slip rings and brushes are used to connect the rotor windings to an externalfixedcircuit,allowingthecontrolrotorcurrenttobe injected into or removed from the windings [15–18]. Following assumptions form the basis of the DFIG model. Figure5.BelowshowstheDFIG'sstatorcan'ssteadystate equivalentelectriccircuit.

Where , , ,and :statorandrotorvoltagesinthe dqframe,respectively. , , ,and :statorandrotorcurrentinthe frame, respectively. , , and :statorandrotorphase resistancesandangularvelocity,respectively.

Whereisthefluxlinkagesaregivenbytheexpressions:

Theequationsarecalculatedusingdirect(d)andquadrature (q)axisrepresentationinthesynchronousreferenceframe. Thestatorandrotorvoltagesaregivenby:

Where , arethefluxesalongthedqaxisstator. , are the fluxes along with the dq axis rotor. , are statorandrotorphaseleakageinductances,respectively, isstator–rotormutualinductance.

Where and aretheself-inductancesofthestator andtherotorrespectively

Thedevelopedelectromagnetictorqueisgivenby:

Adecoupledcontroloftheactiveandreactivepowerbythe stator flux orientation to obtain separate control of the powersgeneratedbythewindsystem.ControllingthedqaxesrotorcurrentsoftheDFIGwillalsoallowforcontrolof thestatorreactivepowerandelectromagnetictorque.The statorfieldrevolvescontinuouslyatsynchronousspeed.The statorfluxvector,whichdepictsthephaseandamplitudeof theflux,servesasthefieldsymbol.Selectingthetwo-phase dqandplacingthestatorfluxvectoronthed-axiswillallow it to write the two-phase dq related to the rotating stator field.

International Research Journal of Engineering and Technology (IRJET) e-ISSN: 2395-0056 Volume: 10 Issue: 07 | Jul 2023 www.irjet.net p-ISSN: 2395-0072 © 2023, IRJET | Impact Factor value: 8.226 | ISO 9001:2008 Certified Journal | Page3
Fig -4:SimulinkmodelofDriveTrain Fig -5: EquivalentcircuitoftheDFIGreferredtostator.
(17)

MATLAB/SIMULINKsoftwarehasbeenusedtodesignand simulatethemodelingofwindturbinemodelbasedonDFIG withapowerof1.5MW

3. SIMULATION RESULTS

ThesimulationsareexecutedoutusingMATLAB/Simulink software.InordertovalidatethemodelingofDFIGindicated inthisresearch,theoperatingpointwherethewindspeedis constant is at 12 m/s. The DFIG and wind turbine characteristicsforthissimulationarereportedin(Tables1 and2).

International Research Journal of Engineering and Technology (IRJET) e-ISSN: 2395-0056 Volume: 10 Issue: 07 | Jul 2023 www.irjet.net p-ISSN: 2395-0072 © 2023, IRJET | Impact Factor value: 8.226 | ISO 9001:2008 Certified Journal | Page4
Fig -6: d-axesalignedwiththestatorfluxspacevector.
Parameters Constantvalue Ratedwindspeed 12m/s Ratedcapacity 1.5MW Rotorradius 30.66m Gearboxratio 71.28 Turbinesideinertia 18.7kg.m2 Airdensity 1.225kg/m3 Noofpoles 4
Table -1: TheParametersofthetwo-masswindturbine mathematicalmodel
Parameters ConstantValue RatedVoltage (linetoline) 690V Statorresistance 2.3m  Rotorresistance 2m  Statorinductance 2.93mH Rotorreferredinductance 2.97mH Mutualinductance 2.88mH BaseFrequency 60Hz dc-linkVoltage 937V dc-linkcapacitor 60mF
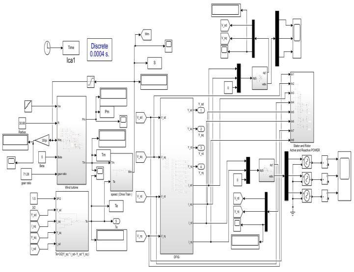
Table -2: TheParametersOFDFIG Fig .8 OverallSimulinkmodelofwindturbinewithDFIG. Chart -1:Responseoftheturbinetochangesinwind speed

4. CONCLUSIONS

Inordertoevaluatetheresponsesandensuretheelectrical distribution with the wind in terms of grid voltage and frequency fluctuations, the DFIG and dynamics operation weremodelledinthisstudy.Additionally,theprimarygoal of this essay is to investigate the usefulness and optimum performance of the DFIG characteristic analysis in determining the effects of a wind farm's numerous wind turbines on output variables. In order to avoid these situationsandothersinvolvingfluctuation,thecontinuation oftheresearch'sproposalcallsforthecreationofahybrid system made up of multiple wind turbines and an energy storagesystem.Thishybridsystemwillgiveapreciseideaof thedistributionandleveloffluctuationsaspresentedinthe analysis and simulation in the pitch angle, current, and voltagecurves.Non-isolatedpowerconverterswillbeused toregulateeachsubsystem,andtheinverterwillbeusedto connectthemtothegridoralocalload.

Energymanagementacrossallhybridsystemcomponents will enhancesimulations of theintelligentcontrol system. Therefore,itisnotsufficienttosaythatoneenergystorage technology is superior to all others for each generator; rather,itismoreaccuratetosaythateachofthemperforms betterandismoreappropriateforparticularapplications. To overcome the drawbacks of DFIG generating wind turbinesandenabletheuseofelectronicpowerconverters, several configurations will be researched. The storage componentsofthehybridsystemincreaseitsadaptability and capacity to control and regulate its active power generationinordertomeetchanginggriddemand.

Abbreviations

Thefollowingabbreviationsandnotationsareusedinthis manuscript:

DFIG Doublyfedinductiongenerator

RES Renewableenergysources

PWM Pulsewidthmodulation

WECS Windenergyconversionsystems

Rotationalspeedofturbine

Windspeed

Tipspeedratio

Bladepitchangle

REFERENCES

[1] International Energy Agency. Global Energy Review. 2021.Availableonline:https://www.iea.org/reports/ global-energyreview-2021/renewables(accessedon10 January2022).

International Research Journal of Engineering and Technology (IRJET) e-ISSN: 2395-0056 Volume: 10 Issue: 07 | Jul 2023 www.irjet.net p-ISSN: 2395-0072 © 2023, IRJET | Impact Factor value: 8.226 | ISO 9001:2008 Certified Journal | Page5
Chart -2:ElectricalandMechanicalTorque. Chart -3:DFIGACVoltageVabc Chart -4:DFIGACCurrentIabc. Chart -5:MechanicalPowerResponse.
Vw
��
β
U
R
Pw
CP
functionofλandβ
Voltage
Resistance
Powerwindturbine
Polynomial

[2] Pleßmann,G.;Erdmann,M.;Lusaka,M.;Breyer,C.Global energy storage demand for a 100% renewable electricity supply. Energy Procedia 2014, 46, 22–31. 294, Dec. 2001, pp. 2127-2130, doi:10.1126/science.1065467.

[3] Bussar,C.;Moos,M.;Alvarez,R.;Wolf,P.;Thien,T.;Chen, H.; Cai, Z.; Leuthold, M.; Sauer, D.U.; Moser, A. Optimal allocation and capacity of energy storage systemsinafutureEuropeanpowersystemwith100% renewableenergygeneration. EnergyProcedia 2014, 46, 40–47

[4] IECWhitePaperEnergyChallenge:2010. Copingwiththe Energy Challenge The IEC’s Role from 2010 to 2030; IEC:Geneva,Switzerland,2010.

[5] IRENA. Global Energy Transformation: A Roadmap to 2050,2018thed.;IRENA:AbuDahbi,UAE,2018

[6] Sun, Z.; Wang, H.; Li, Y. Modelling and simulation of doubly-fed induction wind power system based on Matlab/Simulink. IET Conf. Publ. 2012

[7] Rolán,A.;Pedra,J.;Córcoles,F.DetailedstudyofDFIGbased wind turbines to overcome the most severe grid faults. Int. J. Electr. Power Energy Syst. 2014, 62, 868–878.

[8] Fernández, L.M.; García, C.A.; Saenz, J.R.; Jurado, F. Equivalent modelsofwindfarmsbyusingaggregated wind turbines and equivalent winds. Energy Convers. Manag. 2009, 50,691

704.

[9] Krim, Y.; Abbes, D.; Krim, S.; Mimouni, M.F. Intelligent droop control and power management of active generator for ancillary services under grid instability usingfuzzylogictechnology. Control Eng. Pract. 2018, 81,215–230.

[10] BoukhezzarB,SiguerdidjaneH.Nonlinearcontrolofa variable-speed wind turbine using a two-mass model. IEEETransEnergyConvers2011;26(1):149–62.Mar.

[11] GhasemiS, TabeshA,Askari-MarnaniJ. Applicationof fractionalcalculustheorytorobustcontrollerdesignfor wind turbine generators. IEEE Trans Energy Convers 2014;29(3):780–7.Sep.

[12] LiuJ,GaoY,GengS,WuL.Nonlinearcontrolofvariable speedwindturbinesviafuzzytechniques.IEEEAccess 2017;5:27–34.

[13] NovakP,EkelundT,JovikI,SchmidtbauerB.Modeling and control of variable-speed wind-turbine drivesystem dynamics. IEEE Control Syst 1995;15(4):28–38.Aug

[14] Boukhezzar B, Siguerdidjane H, Hand MM. Nonlinear control of variable-speed wind turbines for generator torque limiting and power optimization. J Sol Energy Eng2006;128(4):516–30.Aug.

[15] Hore, D.; Sarma, R. Neural Network–based Improved Active and Reactive Power Control of Wind-Driven Double Fed Induction Generator under Varying OperatingConditions.WindEng.2018,42,381–396.

[16] Carroll, J.; McDonald, A.; McMillan, D. Reliability ComparisonofWindTurbineswithDFIGandPMGDrive Trains.IEEETrans.EnergyConvers.2015,30,663–670.

[17] Hosseini,S.M.H.;Rezvani,A.ModelingandSimulationto Optimize Direct Power Control of DFIG in VariableSpeed PumpedStorage Power Plant Using Teaching–learning-Based Optimization Technique. Soft Comput. 2020,24,16895–16915.

[18] Xia,Y.;Chen,Y.;Song,Y.;Strunz,K.Multi-ScaleModeling andSimulationofDFIG-BasedWindEnergyConversion System.IEEETrans.EnergyConvers.2020,35,560572.

International Research Journal of Engineering and Technology (IRJET) e-ISSN: 2395-0056 Volume: 10 Issue: 07 | Jul 2023 www.irjet.net p-ISSN: 2395-0072 © 2023, IRJET | Impact Factor value: 8.226 | ISO 9001:2008 Certified Journal | Page6

Turn static files into dynamic content formats.

Create a flipbook