ALPHA-ACCIDENT LOCATION PATIENT HEALTH ASSISTENCE

Page 1

ALPHA-ACCIDENT LOCATION PATIENT HEALTH ASSISTENCE

1Professor, Dept. of Computer Science & Engineering, Maharaja Institute Of Technology Thandavapura Karnataka, India

2-5Students, Dept. of Computer Science & Engineering, Maharaja Institute Of Technology Thandavapura Karnataka, India ***

Abstract - Speed is one of the basic reasons for vehicle accident. Many lives could have been saved if emergency services could get accident information and reach in time. This project deals with accident detection system when the accident occurs it uses various components and alerts the Rescue team for help. An efficient automatic accident detection with an automatic notification to the emergency service with the accident location is a prime need to save the precious human life. The proposed system deals with accident alerting and detection. It reads the exact latitude and longitude of the vehicle involved in the accident and sends this information to nearest emergency service provider. The goal of the project is to detect accidents and alert the rescue team in time.

1. INTRODUCTION

Thedevelopmentofatransportationsystemhasbeen the generative power for human beings to have the highest civilization above creatures in the earth. Automobile has a great importance in our daily life. We utilize it to go to our work place, keep in touch with our friends and family, and deliver our goods. But it can also bringdisastertousandevencankillusthroughaccidents. Speed is one of the most important and basic risk factors in driving. It not only affects the severity of a crash, but also increases risk of being involved in a crash. Despite many efforts taken by different governmental and nongovernmental organizations all around the world by various programs to aware against careless driving, yet accidents are taking place every now and then. However, manylivescouldhavebeensavediftheemergencyservice could get the crash information in time. A study by Virtanen et al. shows that 4.6% of the fatalities in accidents could have been prevented only if the emergency services could be provided at the place of accident at the proper time. As such, efficient automatic accident detection with an automatic notification to the emergency service with the accident location is a prime needtosavetheprecioushumanlife.

1.1 PROBLEM STATEMENT

There are many applications in present which are usedtosearchnearbyhospitals,andforanyotherlocation based services but it’s not integrated on a single platform

souserisfacingmanyproblemsinthisscenarioandthere is not a single application for first aid kit in case of any emergency.

1.2 OBJECTIVE

The objective is to develop an application that will providehelptotheusersincaseofemergency.Ithelpsby allowing the user to locate the nearest Emergency places, to send automated message with location sensing feature to find way to a preset location and to provide common healthinformation.

1.3 SCOPE

The proposed system will check whether an accident has occurred and notifies to nearest medical centers, police station and registered mobile number about the placeofaccidentusingGSMandGPSmodules.

2. LITERATURE SURVEY

[A]Title:- IOT based automatic vehicle accident alert system

Authors:- Nazia Parveen, Ashif Ali, Aleem Ali Published (FirstOnline):02-05-2021,PublisherName:ResearchGate

Summary:- Themainpurposeofthissystemistoincrease the chances of life of a person met with an accident. This device helps the paramedics to reach to the accident locationwithintheminimumtimeframeasitprovidesthe alert message as soon as the accident occurs. So, it also helps in minimizing the communication delay and the person met with the accident can be treated timely. It plays a very importnat role in identifying the accident locationsthatoccursinmidnights.

[B]Title:- Identification of accident and alerts using iot basedsystem

Authors:- Saravanan Alagarsamy, S.Ramkumar, G.Vishnuvarthanan Govindaraj, Theepikashree, Published (First Online): 15-04-2020, Publisher Name : ResearchGate

International Research Journal of Engineering and Technology (IRJET) e-ISSN:2395-0056 Volume: 10 Issue: 05 | May 2023 www.irjet.net p-ISSN:2395-0072 © 2023, IRJET | Impact Factor value: 8.226 | ISO 9001:2008 Certified Journal | Page534
Dr. RANJIT K N1, ABHILASHA R2 , JAYARAJESHWARI K3, KAVYA M4 , VIDYA M5

Summary:- The suggested IOT based automatic vehicle accident identification and alerting system. This method gatherstheaccidentinformationinlesstimeandforwards theinformationimmediatelytothenearbyfirstaidcenter. The mechanism involved in the method is very reliable and easy. In the existing techniques either the GPS or the SMS mechanism is used to deliver the accident information. The proposed technique combined both the concept of global positioning and short message service either ifanyoneof the methodfails, evenin thatcase the user or the vehicle information will reach to the control room at the exact time for saving the life of the injured peoplesintheaccident.

[C]Title:-

AccidentDetectionandAlertSystem

Authors:- TKalyani,SMonika,BNaresh,MahendraVucha, Published (First Online): March 2017., Publisher Name : IJITEE

Summary:- The proposed system deals with the accident alerting and detection. Arduino is the heart of the system which helps in transferring the message to different devices in the system. Vibration sensor will be activated when the accident occurs and the information is transferred to the registered number through GSM module. Using GPS the location can be sent through tracking system to cover the geographical coordinates overthearea.Theaccident canbedetectedbyavibration sensorwhichisusedasmajormoduleinthesystem.

[D]Title:-

AutomaticAccidentAlertSystem

Authors:- V. N. Ghodke, Shruti Navanath Lokhande, Kiran Shivaji Ghule, Mandar ManoharPublished (First Online): June2019.,PublisherName:IJSDR

Summary:- The road accident can be detected efficiently by using some particular parameters. Our proposed approach capable of deciding whether a situation is an accident or not and if so, then immediately traces nearest policestationaswellashospitalandsendemergencyalert message for help. Besides, we have demonstrated the reduction of false alarm in a greater extent compared to other previous works. Though the system requires a continuous network connection, but this it is very much cost effective and can be applied significantly in the practicalworld.

3. IMPLEMENTATION

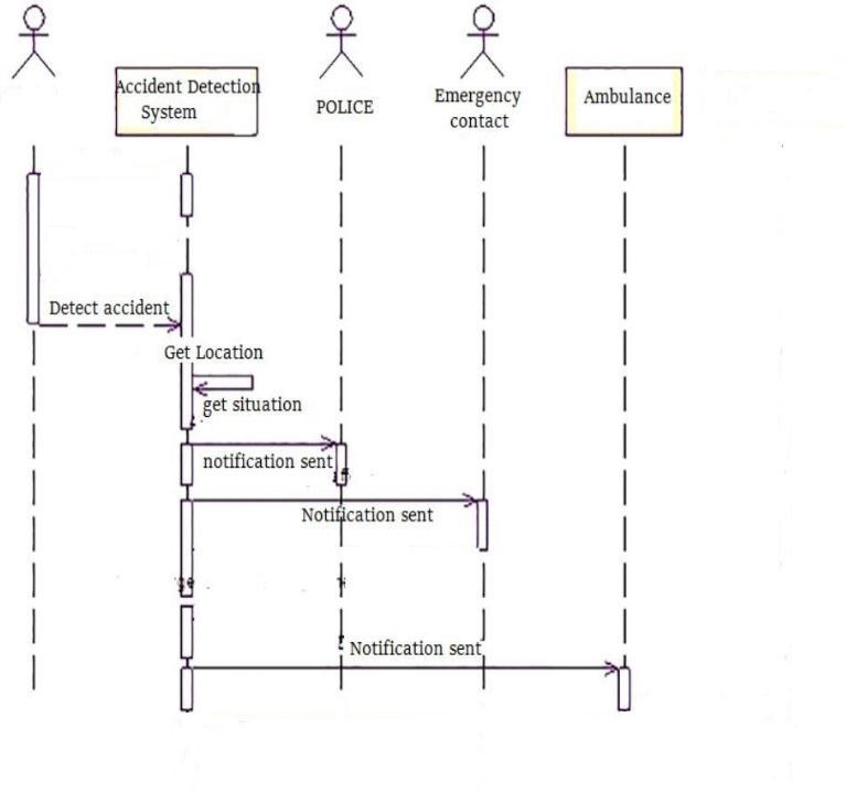
The below diagram shows the design and sequence diagramofaccidentdetectionandmessagingsystem.Here Arduino UNO is used as controlling unit, communicating betweenmodulesforbetterinformationtransformationat time.Accelerometercanbeusedfordetectingthecollision direction from tri-lateral axis movements. Gyroscope can beusedforrollovercollisionsafterathresholdofrolland

pitch values, the weight and centre of gravity of vehicle plays an important role in rollover. The device also confirms from vibration sensors which detects the collision after a threshold voltage increase. Then a buzzer is provided to abort the false detection of accident to the passenger.WithinoflimitedtimeofbuzzersignaltheGPS module collects the coordinates from Google Module. These co-ordinates nearby hospitals are alerted for emergencyrescuecalltopassenger.Thehospitalapproves theaccidentbyverifyingtheaccidentatspecifiedlocation andconfirmstheaccident.Thesavedpersonalmembersof family are informed regarding the accident through GSM module.

International Research Journal of Engineering and Technology (IRJET) e-ISSN:2395-0056 Volume: 10 Issue: 05 | May 2023 www.irjet.net p-ISSN:2395-0072 © 2023, IRJET | Impact Factor value: 8.226 | ISO 9001:2008 Certified Journal | Page535
Fig 1: Design Fig. 2: Sequence Diagram

4. METHODOLOGY

The Arduino UNO is a widely used open-source microcontroller board based on the ATmega328P microcontroller and developed by Arduino.cc. The Arduino is the major control unit to detect or alert when an accident occurs. It collects the data from vibration sensor, GPRS and GSM modules and reflects the output either in display system or through a message. Here impact sensor plays a major role. This sensor will receive the impact of the vehicle which in turn acts as a accident detection module. Arduino gathers the information from all other modules and sends the message to the receiver thoughGSMmodule.

4.2 GPS MODULE

GPS Module is used to find the location on the earth the whole is divided into some coordinates where the location can be easily captured by a module called GPS module. Here the GPS used is SIM28ML. This GPS module will find the location of the vehicle and the information fetched by the GPS receiver is received through the coordinates and the received data is first send to Arduino and the information is transmitted to the saved contact through GSM module. The frequency is operated in the rangeof 1575.42 MHzand theoutputofGPS moduleis in NMEA format which includes data like location in real time.

ForprovidingcommunicationbetweentheGPS,GSM and the allocated mobile number GSM SIM900 module is preferred.ThenameSIM800saysthat,itisatribandwork ranging a frequency of 900MHz to 1900 MHz such as EGSM900 MHz, PCS 1900 MHz and DSC 100 MHz Receiving pin of GSM module and transmitting pin of GPS moduleareusedforcommunicationbetweenthemodules andthemobilephone.

International Research Journal of Engineering and Technology (IRJET) e-ISSN:2395-0056 Volume: 10 Issue: 05 | May 2023 www.irjet.net p-ISSN:2395-0072 © 2023, IRJET | Impact Factor value: 8.226 | ISO 9001:2008 Certified Journal | Page536
Fig. 3: Flow Chart 4.1 ARDUINO UNO Fig. 4: Arduino UNO Fig. 5: ULTRASONIC SENSOR 4.3 GSM MODULE Fig. 6: GSM MODULE

4.4 IMPACT SENSOR

When the front impact sensors sense a crash situation of the car, they send electric signals to the SRS. The SRS then compares this data with the car's yaw rate and, if needed, sends signal to deploy the necessary airbags via the airbag pressure switch and seatbelt restraints.

International Research Journal of Engineering and Technology (IRJET) e-ISSN:2395-0056 Volume: 10 Issue: 05 | May 2023 www.irjet.net p-ISSN:2395-0072 © 2023, IRJET | Impact Factor value: 8.226 | ISO 9001:2008 Certified Journal | Page537
Fig. 7: GSM MODULE A GSM 5. RESULTS Fig.8: Interfacing controller with all other modules Fig. 9: Alert SMS Fig. 10: LOCATION OF OCCURRED ACCIDENT

6. CONCLUSION

A system to detect an event of accident has been developed. The proposed system deals with accident alerting and detection. It reads the exact latitude and longitudeofthevehicleinvolvedintheaccidentandsends this information to nearest emergency service provider. Arduino helps in transferring the message to different devices in the system. The information is transferred to the registered number through GSM module. Using GPS, the location can be sent through tracking system to cover thegeographicalcoordinatesoverthearea.

REFERENCES

[1] Bankar Sanket Anil, Kale Aniket Vilas, Prof. S. R. Jagtap- “Intelligent System for Vehicular Accident detection and notification system” https://ieeexplore.ieee.org/document/6950048/

[2]R.SujithaandA.Devipriya–“AutomaticIdentificationof Accidents and To Improve Notification Using Emerging Technologies” https://ieeexplore.ieee.org/document/7292412/

[3] Yongquan Chen, Yuandong Sun, Ning Ding, Wing Kwong Chung, Huihuan Qian, Guoqing Xu and Yangsheng Xu "A Real-time Vehicle Safety System" IEEE/SICE International Symposium on System Integration (SII) 2012,pp.957-962.

[4] "Road Accidents In India 2010" Government Of India Ministry Of Road Transport And Highways Transport ResearchWingNewDelhiDecember201l,pp.I-53.

[5] Jules White, Chris Thompson, Hamilton Turner, Brian Dougherty, and Douglas C. Schmidt "WreckWatch: AutomaticTrafficAccidentDetectionandNotificationwith Smartphones" Journal of Mobile Networks and Applications,pp.1-28.

[6] SalasKJose,X.AnithaMary,NamithaMathew"ARM7 Based Accident Alert and Vehicle Tracking System" International Journal of Innovative Technology and Exploring Engineering (IJITEE), ISSN:2278-3075, Volume2,Issue-4,March2013,pp.93-96.

[7]ManuelFogue,PiedadGarrido,FranciscoJ.Martinez"A SystemforAutomaticNotificationandSeverityEstimation of Automotive Accidents" IEEE Transactions On Mobile Computing2013,pp.1-30.

[8] Md. Syedul Amin, Jubayer Jalil, M. B. 1. Reaz "Accident DetectionandReportingSystemusingGPS,GPRSandGSM Technology" IEEE/OSAIIAPR International Conference on Informatics,Electronics&Vision2012,pp.640-643.

[9] Debopam Acharya, Vijay Kumar, Nicholas Garvin, Ardian Greca and Gary M. Gaddis "A Sun SPOT based Automatic Vehicular Accident Notification System" IEEE Proceedings of the 5th International Conference on Information Technology and Application in Biomedicine 2008,pp.296-299.

International Research Journal of Engineering and Technology (IRJET) e-ISSN:2395-0056 Volume: 10 Issue: 05 | May 2023 www.irjet.net p-ISSN:2395-0072 © 2023, IRJET | Impact Factor value: 8.226 | ISO 9001:2008 Certified Journal | Page538

Turn static files into dynamic content formats.

Create a flipbook