Dementia Care Application

Page 1

Dementia Care Application

Abstract - Dementia is any decline in cognition that's significant enough to intrude with independent, diurnal functioning. madness is stylish characterized as a pattern rather than as one particular complaint. The causes of madness are myriad and include primary neurologic, neuropsychiatric, and medical conditions. It's common for multipleconditions tocontribute to anyone case's madness pattern. Neurodegenerative mania, like Alzheimer complaintandmadnesswithLewybodies,aremostcommon in the senior, while traumatic brain injury and brain excrescences are common causes in youngish grown-ups. While the recent decade has seen significant advancements in molecular neuroimaging, in understanding clinicopathologic correlation, and in the development of new biomarkers, clinicians still await complaint- modifying curativesforneurodegenerativemania.Untilalso,clinicians from varied disciplines and medical specialties are well poised to palliate suffering, aggressively treat contributing conditions, employ specifics to ameliorate cognitive, neuropsychiatric, and motor symptoms, promote substantiation- grounded brain-healthy actions, and ameliorateoverallqualityoflifeforcasesandfamilies

Key Words: Dementia, Symptoms, Patients

1.INTRODUCTION

Dementiaisadisorderthatmanifestswithasetof accompanying symptoms, usually when the brain is damaged by injury or disease. Symptoms involve a progressive disorder in memory, thinking, and behavior that negatively affects a person's ability to function and carryoutdailyactivities.In additiontomemoryproblems and thought disturbances, the most common symptoms include emotional problems, language difficulties, and decreased motivation. Symptoms can be described as occurring in a multi-stage sequence. Consciousness is not affected. Dementia ultimately has a significant effect on individuals,caregivers,andsocialrelationshipsingeneral.

1.1 Overview

Dementia patients will profit froman Smartphoneapp. Theapp'sfeaturesetcorrespondstowhatpatientsneedon adailybasis.HelpingAlzheimer'ssuffererswithdailytasks would be a major challenge. Alzheimer care focuses on all of these issues and helps to integrate all functions into a

single app in the following section of this text, the list of featuresisexplained.

1.2 Problem Statement

DementiapatientswillprofitfromanSmartphone app. The Dementia is a disorder which manifests as a set of related symptoms, which usually surfaces when the brain is damaged by injury or disease. The symptoms involveprogressiveimpairmentsinmemory,thinking,and behavior, which negatively affect a person's ability to function and carryout everyday activities. Major problem with Alzheimer cases would be to help them with diurnal chores. Alzheimer care targets all similar problem and helps to get all features under one app. The being system hasoperationswhichareconfinedonlytoultra expensive druggies and high- end Smartphone The operations had only features of storing particular information in a textbook format and could have only limited information Alzheimer's disease is a degenerative kind of dementia that affects memory and thinking abilities as well as the capacitytoperformeventhesimplesttasks.Itaffects10% of people worldwide who are 65 years or older .The patient's long-term memory is still functional in the early stages,althoughrecentinformationliketimeanddaymay be forgotten. The disease also has a strong impact on the family members who must endure heartbreaking emotional experiences as a result of seeing an elderly parent or spouse in such a state. We consequently made thedecisiontodevelopanapptoassistcareersandfamily members in keeping the patient mentally active and thereby assisting with brain workouts Damage to your brainresultsindifferentsymptoms,dependingonthearea of your brain affected. Some dementias aren’t reversible and will worsen over time. Other dementias are due to other medical conditions that also affect your brain. Anothergroupofhealthissuescanresultindementia-like symptoms. Many of these condition treatable, and the dementiasymptomsarereversible.

International Research Journal of Engineering and Technology (IRJET) e-ISSN: 2395-0056 Volume: 10 Issue: 05 | May 2023 www.irjet.net p-ISSN: 2395-0072 © 2023, IRJET | Impact Factor value: 8.226 | ISO 9001:2008 Certified Journal | Page505
Dr. HK Chethan, Mr. Aditya Lochan N, Ms. Bhavana M, Mr. Govardhan Yadav , Mr. J V Anirudha 1 Professor, Dept. of Computer Science and Engineering, Maharaja Institute of Technology, Thandavapura 2,3,4,5 Students, Dept, of Computer Science and Engineering, Maharaja Institute of Technology, Thandavapura
***

2. Literature Survey

2021 TuckWoon,et.al Dementiacareapps for people with dementia and informal caregivers: a systematic review protocol

2022 AngelHWang,et.al

Beyond instrumental support: Mobile application use by family caregivers of persons living with dementia

Critical Appraisal Skills Programme (CASP) checklists will be used to assess the study quality.

Qualitative description approach

Sampled from Extensive databases

Knowledge gap in older adults were not explored in the review

involving the ages, location of the caregiver, relation ofthepatienttothe caregiver

Thestudy needsto explore persons living with dementia - needs, preferences could inform developers on what types of appsaresuitable

2022

D David, SY Lin, et.al

Aliviado Mobile App for Hospice Providers: A UsabilityStudy

Hospice Advanced Dementia Symptom Management.

Data was collected from 86 respondents filling out the questionnaire

Training to be given for app users &noofflineaccess

2021 PYang,GBi,et.al

Multimodal wearable intelligence for dementia care in healthcare 4.0: A survey

Tri-phasemodel

Data was collected from 100 respondents filling based on private research

Mostly focus on the prospective memory tasks but fail to cover retrospective memory

2019 Lefteris Koumakis, et.al

Dementia care frameworks and assistive technologies for their implementation: A Review

assistive technologies for dementia

EU research projects related to Dementia

No proper model beingproposed

2019 RidwanAlam,et.al

Multiple-Instance Learning for Sparse Behavior Modeling from Wearables: Toward DementiaRelated Agitation Prediction

smart watch inertialsensors

The data from 10 residential deployments

Mostly focus on the agitation phenomenon (continuous wrist motion monitoring), but doesn’t concentrate on day-to-day activities

International Research Journal of Engineering and Technology (IRJET) e-ISSN: 2395-0056 Volume: 10 Issue: 05 | May 2023 www.irjet.net p-ISSN: 2395-0072 © 2023, IRJET | Impact Factor value: 8.226 | ISO 9001:2008 Certified Journal | Page506 YEAR AUTHOR TITLE METHOD DATASETS DRAWBACK

3. PROPOSED SYSTEM

Proposed system consists of a native mobile applicationforandroidaswell asiOSbasedsmartphones. Our idea is to develop an application that helps them in their daily routine tasks, focusing on the problems they face in every stage, take Emergency Details, Set Food, Water,andCustom Reminders, emergencyMessagealerts and Quick dial module along with Personal information sectionNavigationtohomeusingGoogleMaps

Advantages:

•Quickdialmodule

•SetFood,Water,andCustomReminders

•EmergencyMessagealerts

•Personalinformationsection

•NavigationtoHomeusingGoogleMaps

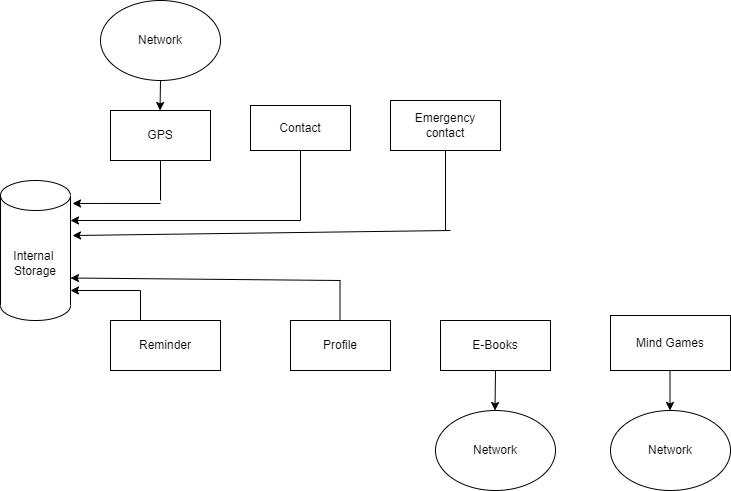
4. SYSTEM DESIGN

Someofthemoduleswillbeconnectedvianetwork.All thedatawillbestoredtoInternalStorageoftherespective devices.Usercanuselocationinordertofindtherewayto home.Usercansetdailytasksandsetremindertoperform day to day activities efficiently without the help of caretakers.

5.Implementation

Contact:- It is used to display contacts, which is in there personalcontact

Reminder:-Patientscaneasilyaddremindersofthereday todaychores

ToDo:-Theycanaddtask(whichisnotreminder)ofthere daytodaychores.

Mind game:- User can play games which will help to pass thetimeandimprovetheirmemory

Books:- If some user have the habit of reading, they can easilyreadanybook

GPS:-Itisusedtousedshowthedirectiontoanyplace.

6.FLOWCHART

International Research Journal of Engineering and Technology (IRJET) e-ISSN: 2395-0056 Volume: 10 Issue: 05 | May 2023 www.irjet.net p-ISSN: 2395-0072 © 2023, IRJET | Impact Factor value: 8.226 | ISO 9001:2008 Certified Journal | Page507
Fig -1: Low-LevelSystemDesign Fig -2: MethodologyFlowchart
International Research Journal of Engineering and Technology (IRJET) e-ISSN: 2395-0056 Volume: 10 Issue: 05 | May 2023 www.irjet.net p-ISSN: 2395-0072 © 2023, IRJET | Impact Factor value: 8.226 | ISO 9001:2008 Certified Journal | Page508
7.EXPERIMENTAL RESULTS
Fig -3: DementiaCareApp’sHomeScreen Fig -4: EmergencyDetailsSection Fig -5: NavigationPane Fig -6: SettingsSection

8. CONCLUSIONS

Dementia is a degenerative ailment that ultimatelyaffectsaperson’scapabilitytolivesingly.There are numerous types of dementia, although Alzheimer’s diseaseisthemostcommontype.Deliriumanddepression canbeconfusedwithdementiaandathoroughevaluation should rule out other causes of cognitive loss previous to making a determination of dementia. Although people with dementia frequently parade actions that are challenging for family and professional caregivers to manage,theactionsarecausedbydamagetothebrainand aren't purposeful. Challenging actions can be caused by unmet requirements and may be a means of communication. By precisely observing what comes directly ahead and after a geste , the caregiver may be suitable to determine the underpinning need and learn howtopalliatethegruelinggeste.

REFERENCES

[1]WorldHealthOrganization.Dementia2020. Available from: https: //www.who.int/newsroom/factsheets/detail/dementia.

[2] Alzheimer Society Canada. Risk factors 2020.Available from:https://alzheimer.ca/en/

Home/About-dementia/Alzheimer-s-disease/Risk-factors.

[3]CentersforDiseaseControlandPrevention.Caregiving forfamilyandfriends:aPublicHealthIssue.2019.

[4] Crisis Prevention Institute. How to establish dementia care best practices and why they matter 2020. Available from: https: //www.crisisprevention.com/Blog/Dementia-Care-Best-Practices.

[5] Jennings LA, Palimaru A, Corona MG, Cagigas XE, Ramirez KD, Zhao T, et al. Patient and caregiver goals for dementiacare.QualLifeRes.2017;26(3):685–93.

[6] Alzheimer’s Association. 2020 Alzheimer’s Disease FactsandFigures.2020.p.391–60.

[7] Logsdon RG, McCurry SM, Teri L. Evidence- Based Interventions to Improve Quality of Life for Individuals with Dementia. Alzheimers care today. 2007; 8(4): 309–18.

[8] Kasper J, Freedman V, Spillman B. Disability and care needs of older Americans by dementia status: an analysis of the 2011 national health and aging trends study. Washington, DC: US Department of Health and Human Services;2014.

International Research Journal of Engineering and Technology (IRJET) e-ISSN: 2395-0056 Volume: 10 Issue: 05 | May 2023 www.irjet.net p-ISSN: 2395-0072 © 2023, IRJET | Impact Factor value: 8.226 | ISO 9001:2008 Certified Journal | Page509
Fig -7: RemindersSection Fig -8: BrainGamesSection

[9] deVugtME,StevensF,AaltenP,LousbergR,JaspersN, VerheyFR.Aprospectivestudyoftheeffectsofbehavioral symptoms on the in- stitutionalization of patients with dementia.IntPsychogeriatr.2005;17(4):577.

[10] MaustDT,KalesHC,McCammonRJ,BlowFC,Leggett A, Langa KM. Distress associated with dementia-related psychosisandagitationinrelationtohealthcareutilization and costs. Amy J Geriatr Psychiatry. 2017; 25(10): 1074–82.

International Research Journal of Engineering and Technology (IRJET) e-ISSN: 2395-0056 Volume: 10 Issue: 05 | May 2023 www.irjet.net p-ISSN: 2395-0072 © 2023, IRJET | Impact Factor value: 8.226 | ISO 9001:2008 Certified Journal | Page510

Turn static files into dynamic content formats.

Create a flipbook