E-Commerce Product Rating Based on Customer Review

Page 1

E-Commerce Product Rating Based on Customer Review

1Computer Science & Engineering, Sreenidhi Institute of Science & Technology, Hyderabad, Telangana, India

2Professor,Computer Science & Engineering, Sreenidhi Institute of Science & Technology, Hyderabad, Telangana, India

3Assistant Professor, Computer Science & Engineering, Sreenidhi Institute of Science & Technology, Hyderabad, Telangana, India ***

Abstract Many users purchase products on EC websites. Due to online shopping, many e-commerce companies have been unable to know whether their customers are satisfied with their services. You can track and manage customer reviews by using algorithms to filter out theme and sentiment bias from online customer reviews. The system allows users to see different products and buy products online. Customers submit reviews of products and online shopping services. Specific keywords mentioned in customer reviews are mined and matched against keywordsalready in the database based on comparison, and thesystem evaluates the products and services offered by the company. This system uses a text mining algorithm to minekeywords. The system reviews various users and based on the reviews the system identifies whether the products andservices offered by the e-commerce company are good, bad or worst. The system is a web application that allows users to browse various products online, purchase products, and rate products and online shopping services. This system helps many e-commerce companies improve or maintain their services based on customer ratings, and improve their products based on customer ratings.

Key Words: TF-IDF, Sentimental analysis, Tokenization, Lemmatization, Stemming.

1.INTRODUCTION

In today's world, the web has become a great way to expressopinionsaboutproducts.Youropinionmattersalot, especiallywhenitcomestomakingdecisionsaboutmoney andtime.In thesesituations,peoplerelyonopinionssuch asreviews.LikehisFacebook,Twitter,etc.onsocialmedia, people can discusstheir opinions like a product of this research. That's also how we do it. Many people buy products online, but always check reviews and ratings beforemakingapurchaseonline.Thissurveyhelps people save time and have a quick product discussion. Use these people to add sentiment keywords like good, bad, worst, best. Please judge whether this product is good or bad. Sentiment analysis, also known as opinion mining, is a branch of computer research that analyses how people express themselves in written keywords. People can express their opinions through sentiment keywords. It is virtually impossible to readall feedback to

form conclusions and judgments. Or, in some cases, there may be conflicting reviews and ratings. A 5 star product mayhaveverybadfeedback.Thereasonforthismaybethat somepeopleliketo review products, others like to review them.Thiscannotmandateuserstoperformbothtasks.To make unanimous decisions, I came up with a model that could set things right. Ithas a very simple but complex workingmethod.

2. OBJECTIVES

The growing popularity of online reviews has also fuelledthefakereviewwritingbusiness.Thisreferstopaid human writers creating misleading reviews to sway reader’s opinions. Our project addresses this problem by building a classifier that takes as input the rating text and basic information from the giver of rating and returns whether the rating is trustworthy ornot. This makes it difficult for potential customers to read themand decide whether to purchase the product. Product manufacturers also have problems maintaining overviews and managing customer opinions. Also, many other retailers on his website sell the same product with good reviews, and the manufacturer usually makes many kinds of products, so themanufacturerfacesfurtherdifficulties.

3. REVIEW OF RELATED LITERATURE

Recently,manyclassificationalgorithmshavebeen proposed,butSVMisstilloneofthemostwidelyandmost popular used classifiers. Applying the kernel equations arrangesthedata instancesinsuchawaywithinthemultidimensional space, that there is a hyper-plane that separatesdatainstancesofonekindfromthoseofanother. Thekernel equations may beany functionthattransforms thelinearlynon-separabledatainonedomain intoanother domain where the instances become linearly separable. Kernel equations may be linear, quadratic, Gaussian, or anythingelsethatachievesthisparticularpurpose.Oncewe manageto dividethedata into two distinct categories,our aimistogetthebesthyper-planetoseparatethetwotypes of instances. The data instances that were not linearly separable in the original domain have become linearly separable in the new domain, due to the application of a function (kernel) that transforms the position of the data

International Research Journal of Engineering and Technology (IRJET) e-ISSN: 2395-0056 Volume: 10 Issue: 04 | Apr 2023 www.irjet.net p-ISSN: 2395-0072 © 2023, IRJET | Impact Factor value: 8.226 | ISO 9001:2008 Certified Journal | Page295

points from one domain to another. Thisis the basic idea behind Support Vector Machines and their kernel techniques.Wheneveranewinstanceisencounteredinthe originaldomain,thesamekernel functionisappliedtothis instance too, and its position in the new domain is found out.

4. METHODS AND RESULTS

4.1 Proposed Method:

Thissystemhelpsensurethatreviewscanbedone by authorized individuals. Also, don't show fake reviews. Basedonthedata,awordscoreiscalculatedandbasedon this score the user is presented with a quick analysis of product quality. Our motivation is to generate featurerelated ratings for products. Product comments by users help create an overall rating. In our proposed work we develop a process of product aspect ranking consisting of three main Steps: (a) aspect identification; (b) sentiment classification on aspects (c) Productaspectranking.Buyer ratingsofproductsareusedto first identifyaspects ofthe ratings and then analyse those ratings to find buyers' opinions on the aspects via sentiment classifiers. Finally, the aspect frequencies and buyer ratings areused torank the products based on the importance of the aspectsand consider the ideas about every aspect of their overall opinion.

4.2 Methodology

Manypeoplewantaproductreviewbeforepaying to actually buy it. In some cases, products receive an overwhelming amount of customer feedback. It's very difficulttoreadallthereviewsinordertoreachconsensus and make a decision. Our model analyzes user ratingsand ranks productsaccordingly. Thisframeworkhelpsmanyecommerce businesses develop ormaintain their products based on consumer feedback, and improve their products basedoncustomerreviews

4.2.1 Data Gathering

We downloaded the dataset from Kaggle and are training ourmodel to work upon all the reviews given on thatparticulardataset.

4.2.2 Data Cleaning

i)Lemmatization:

Lemmatization takes into account the morphological interpretation of the word. This requires a detailed dictionarythat the algorithm can search to reconnect the form to the lemma. Reduce inflected words to ensure that the root word belongs to the language. The root of a lemma is called a lemma. A lemma is in the form of a

collection of words in standard, dictionary, or citation form.

ii) Removing noisy data:

Thisprocessinvolvesremovingunnecessaryanduseless data.Forexample,iftheinputgivenis"Theproductworks great".The output after the removal of unnecessary data willbe"product,works,great".

iii)Removing Null Data :

Forremovingnulldataisnull()functionisused,isnull() function detect missing values in the given series object and then reset_index() method sets a list of integer rangingfrom0tolengthofdataasindex.

4.2.3 Data Shaping

i) Tokenization :

Fortokenization,weusedthepunkt.Nowwiththehelp of tokenization, we divide the sentence into smaller parts i.etokens.Theroleofitistobreakthesentenceintoalots oftextwhichhelpsinbuildingthemodel.

ii)Creating Corpus :

Wethencreatedacorpuslistinwhichweaddedallthe wordsbroken down bythetokenizer.Now, apart fromthe alphabetsin lower case (a-z) and the alphabets in upper case(A-Z), we removed everything from the text including numbers, symbols etc. Now we turned all the upper case textsintolowercase,tokenizedthem,lemmatizedandsent itbackintothecorpuslist.

iii)Indexing :

For indexing we used fit_on_text method ,this creates thevocabularyindexbasedonwordfrequency.Ifyougive itsomethinglike,"Theratwasonthetable."Itwillcreatea dictionary word_index["the"] = 1; word_index["table"] = 6 itisword->indexdictionarysoeverywordgetsadifferent integer value. 0 is reserved for padding. So lower integer meansmorefrequentword.

The followingarethestages of preprocessing:Weperform fourstepsinPre-processing:

1.Remove Punctuations ,special symbols, special characters.

2.Stopword Removal

3.Tokenization

4.Stemming

International Research Journal of Engineering and Technology (IRJET) e-ISSN: 2395-0056 Volume: 10 Issue: 04 | Apr 2023 www.irjet.net p-ISSN: 2395-0072 © 2023, IRJET | Impact Factor value: 8.226 | ISO 9001:2008 Certified Journal | Page296

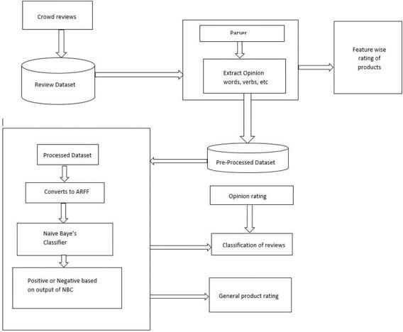
5. SYSTEM ARCHITECTURE DIAGRAM

Sentiment analysis helps determine whether product reviewsarepositiveornegative,orwhethercustomersare satisfied based on online posts. Marketers can study people's reactions to advertising campaigns and new productreleases.Italsohelpsyoudeterminehowpotential customers view your product andidentify the pros and cons of that product from a sales perspective. Extracting theexactspecificationsoftheproductspeoplehavespoken about gives us concrete data on how price,usability, and viabilityareratedandcomparedtocompetitors' products. Rather than using data from surveys conducted on customers, it gathers valuable knowledgefrom consumers who arenot customers of the companyand helps identify reasonsforpurchasingaparticularproduct.Applicationsof sentimentanalysiscanalsobeusefulinmanyfields.

5.2 Usecase Diagram:

5.1SystemArchitecture

DFDisalso called bubblechart.It isa simple graphical format that can be used to represent a system in terms of the input data to the system, the various operations performed on that data, andthe output data produced by thesystem.Itmapstheflowofinformationinaprocessor system, how data is processed in terms of inputs and outputs. Defined symbols such as rectangles,circles, and arrows are used to indicate data inputs, outputs, save points,androutesbetweeneachtarget.

Use case diagrams are used to show the dynamic behaviour of the system. It encapsulates the functionality of the system by including use cases, actors and their relationships. It represents the high-level functionality of the system andalsoshowshow users interactwithit.The mainpurposeofusecasediagramsistoshowthedynamic aspects of the system. Accumulate system needs including both internal and external influences. People who call actorsandelementsresponsibleforimplementingusecase diagrams, use cases, and various other things. Represents howentitiesintheexternalenvironmentcaninteract with parts of the system. Before starting to draw a use case diagram, it is important toanalyse the system as a whole. Then, once individual features are identified, they are convertedintousecasesforuseinusecasediagrams.Then entertheactorthatinteractswiththesystem.Anactorisa person or thing that invokes a function of the system. Identifiesthenumberoftimesanactorcommunicateswith the system Use case diagrams are used to show the dynamic behaviour of the system. It encapsulates the functionality of the system by including use cases, actors and their relationships. It represents the high-level functionality of the system and also shows how users interact with it. The main purpose of use case diagrams is to show the dynamic aspects of the system. Accumulate system needs including both internal and external influences.

International Research Journal of Engineering and Technology (IRJET) e-ISSN: 2395-0056 Volume: 10 Issue: 04 | Apr 2023 www.irjet.net p-ISSN: 2395-0072 © 2023, IRJET | Impact Factor value: 8.226 | ISO 9001:2008 Certified Journal | Page297
5.1 Data Flow Diagram: Fig.5.1.1DataflowDiagram

6. RESULTS

7. CONCLUSIONS

Many users purchase products through e-commerce sites. Thanks to online shopping, many e-commerce businesses havebeenunabletofindoutifcustomersaresatisfiedwith the services they provide. This motivated us to develop a systemwheremultiplecustomersgivereviewsofproducts and servicesonline shopping, thereby helping e-commerce companies and manufacturers get customer reviews to improve services and goods through extracting customer reviews. An algorithm can beused to track and manage customer reviews, uncovering themes and emotional direction from online customer reviews. In this system, users will see many different products and can buy products online. Customers give their opinions on goods andservicespurchasedonline.Somekeywords mentioned in customer reviews will be extracted and matched with existing keywords in the database based on comparison,

thesystemwillevaluateproductsandservicesprovidedby the company. This system willuseatextminingalgorithm to extract keywords. Thesystem evaluates many different users, based on the rating, the system will tell if the products and services provided by the e- commerce company are good, bad or worse. We use a database of keywords based on sentiment as well as the weight of positivityornegativityinthedatabase,thenbasedonthose sentiment keywords extracted from the article reviews of theusersinwhichtheyareclassified.Thissystemisaweb application where users will see different products and purchaseproducts online and can give their opinion on online shopping goods and services. This system will help many e-commerce businesses improve or maintain their services based on customerreviews as well as improve goodsbasedoncustomerreviews.

8. FUTURE SCOPE

Finding biases in vast amounts of unstructured data has becomean important research challenge. Industry groups, experts, andacademics are now contributing efforts and ideas to find the best systems for verifying fake opinions. Some algorithms are used to analyse fake reviews. Although goodresultshavebeenobtained, there is still no algorithm that can solve all the challenges and difficulties facingtoday'sgeneration.Futureworkandknowledgeare needed to further improve the performance of fake reviews.Ineedmore.Everybusiness wantstoknowwhat consumers really think about their products and services, as well as those of their competitors, byanalysing real reviewsratherthanfakereviews.Thereisagreatneed for such applications in our daily life. A future research direction is to implement the system and validate its performance by applying the proposed approach to various benchmark datasets. Comparing the performance of different classification methods to find the best fit for the proposed erroneous classification method could be another future research direction. However, there are othertypesofreviewsorreviewerfunctionsthatarelikely to contribute to the predictive task. In the future, we will continue to explore different types of features to make moreaccuratepredictions.

9. REFERENCES

[1]https://www.irjmets.com/uploadedfiles/paper/volum e3/issue_6_june_2021/13418/1628083524.pdf

[2]https://ijesc.org/upload/7818a326e3e9a6c1c1f78194 9cb359 ff.ECommerce%20Product%20Rating%20Based%20on%20C ustomer%20Review%20Mining%20(1).pdf

[3] https://medium.com/@blogsupport/classification-ofproduct-reviews-in-e-commerce-website-and-proposinga-balanced-rating-system-a1ebf6dd192c

International Research Journal of Engineering and Technology (IRJET) e-ISSN: 2395-0056 Volume: 10 Issue: 04 | Apr 2023 www.irjet.net p-ISSN: 2395-0072 © 2023, IRJET | Impact Factor value: 8.226 | ISO 9001:2008 Certified Journal | Page298
Fig-5.2.1UsecaseDiagram

Turn static files into dynamic content formats.

Create a flipbook