MTCNN BASED AUTOMATIC ATTENDANCE SYSTEM USING FACE RECOGNITION

Page 1

MTCNN BASED AUTOMATIC ATTENDANCE SYSTEM USING FACE RECOGNITION

Prathap J1 , Yashaswini H N2, Varsha S3, Mohammed Ibrahim Shariff4 , Dr.Honnaraju B5, Ambika K B6 ,

1,2,3,4 UG Student, Department of Computer Science and Engineering ,Maharaja Institute Of Technology Mysore,Karnataka,India.

5,6 Assistant Professor, Department of Computer Science and Engineering ,Maharaja Institute Of Technology Mysore, Karnataka, India. ***

Abstract - Maintaining the attendance register amidst daily events can be challenging, as the current practice of calling out each student's name is time-consuming and susceptibletofraudorproxy.Toaddressthisissue,anew approachbasedonfacialrecognitionhasbeendevelopedto securestudents'attendancerecords.Theattendancerecords are organized by subject and already stored by the administrator.Theproposedmethodcapturessnapshotsat the designated subject-specific times, performs face detectionandrecognitionontheimages,andidentifiesthe recognizedstudentsaspresent,updatingtheirattendance recordswiththeappropriatesubjectIDandtimestamp.The objectiveofthisstudyistosuggestanautomatedattendance system using facial recognition technology, utilizing the MTCNN(Multi-task Cascaded Convolutional Neural Networks)methodforfacedetectionandtheCNNmethod forfacialimagerecognition.Additionally,FaceNetandSVM are used for feature extraction and classification, respectively

Key Words: Attendance,FaceRecognition,MTCNN,CNN, FaceNet.

1.INTRODUCTION

Thetraditionalmanualmethodofcallingoutstudentnames isatime-intensiveprocess,whereastheRFIDcardsystem assigns a unique card to each student, which holds their identityinformation,butitposesariskofcardmisplacement or unauthorized use, resulting in inaccurate attendance records. Furthermore, other biometric techniques such as fingerprint,iris,orvoicerecognitionhavetheirlimitations andarenotentirelyaccurate.

Fororganizationstoeffectivelymanageattendancerecords, theyrequirearobustanddependablesystem.Ourproposed solutionistoautomatetheattendancesystembyutilizing facerecognitiontechnology.Giventhatthefaceisacrucial aspectofhumaninteractions,carryingessentialinformation aboutanindividual,wehavedevelopedareal-timesystem that can recognize frontal faces of students from images capturedwithintheclassroom,streamliningtheattendance process.Theabilitytorecognizeindividualsfromtheirfacial

featuresisaninnateabilitythatallhumanspossess,andour systemleveragesthisfeaturetoidentifyfaces.

Implementingfacialrecognitionforattendancetrackingisa smartstrategyformanagingattendance.Comparedtoother methods, facial recognition is a more accurate and faster method, reducing the possibility of attendance fraud or proxy.Facialrecognitionalsoprovidesanon-invasivemeans ofidentificationwherethepersonbeingidentifieddoesnot havetotakeanyactivemeasurestoverifytheiridentity.To achievethis,weusetheMTCNNtechniqueforfacedetection and feature extraction, followed by face recognition. The proposed approach involves five stages, including data preparation for training, using MTCNN for face detection fromthedata,embeddingeachfaceusingtheFaceNetKeras model, classifying feature vectors using SVM, and finally conductingfacerecognition.

2. LITERATURE REVIEW

2.1 Automated Attendance Management System Based on Face Recognition Algorithms

This study presents a proposed automated attendance management system that utilizes face detection and recognitionalgorithmstoautomaticallyidentifystudentsas they enter the classroom and mark their attendance accordingly.Thepaperprovidesadetaileddescriptionofthe system'sarchitectureandthealgorithmsemployedateach stage. Additionally, different real-time scenarios are considered to assess the performance of various face recognition systems, while also proposing techniques to addresspotentialsecuritythreatslikespoofing.Byreplacing traditionalattendancetrackingmethods,thissystemsaves timeandenhancesstudentmonitoringcapabilities.

2.2 FaceTime-Deep Learning Based Face Recognition Attendance System

This paper provides a detailed description of the entire processinvolvedindevelopingafacerecognitionmodel.The modelutilizesadvancedtechniques,includingCNNcascade forfacedetectionandCNNforgeneratingfaceembeddings,

International Research Journal of Engineering and Technology (IRJET) e-ISSN: 2395-0056 Volume: 10 Issue: 04 | Apr 2023 www.irjet.net p-ISSN: 2395-0072 © 2023, IRJET | Impact Factor value: 8.226 | ISO 9001:2008 Certified Journal | Page1827

toachievetheprimaryobjectiveofpracticalapplicationin facerecognitiontasks.DespitethefactthatCNNsdeliverthe bestresultswithlargerdatasets,whichmaynotbefeasible inaproductionenvironment,thisresearchaimedtoapply thesemethodstosmallerdatasets.Toaddressthischallenge, anewapproachforimageaugmentationinfacerecognition taskswasproposed.Thesuggestedfacialrecognitionmodel achieved an accuracy of 95.02% on a limited dataset comprisingauthenticfaceimagesofemployeesinareal-time setting.Themodelcanbeincorporatedintoanothersystem with or without minor modifications as a primary or supportingcomponentformonitoringpurposes.

2.3 Automatic Student Attendance System Using Face Recognition

This paper presents an automated student attendance systemthatutilizesunique facedetectionandrecognition techniquestoautomaticallyidentifystudentsastheyenter the classroom and mark their attendance. The system focusesonspecificfeaturessuchastheface,eye,andnoseof humans,andvariousreal-timescenariosareconsideredto evaluate the performance of different face recognition systems. The paper also proposes techniques to handle securityconcernssuchasspoofingandproxyattendance.By enhancing student tracking capabilities compared to traditionalorcurrentsystems,thissystemsavestimeand promotesefficientattendancemanagement.

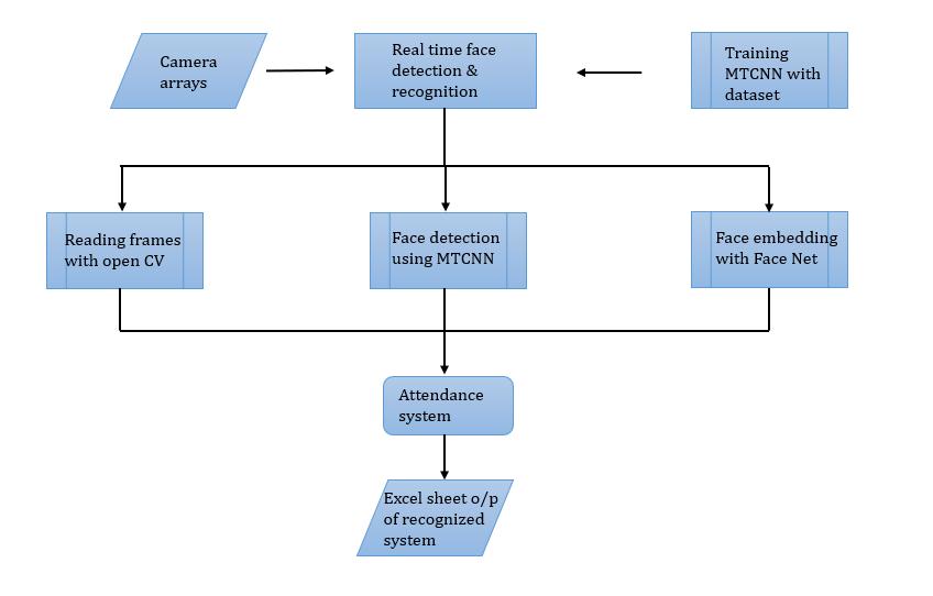
3.METHODOLOGY

Thissectionprovidesadetailedexplanationoftheprocess used to develop the attendance system. The development procedurecanbebrokendownintoseveralmodules.

Theprimaryinputforthemodelisanimage,whichcanbein differentformats,includingJPEG,PNG,andBMP.

Preprocessingisacrucialstepinpreparingimagesformodel trainingandinference.Itinvolvesformattingtheimagesto enhance the accuracy and reduce the complexity of the model. Preprocessing techniques may include adjusting orientation, correcting colors, and resizing images to a suitablesize.

The next step after face detection in MTCNN involves aligning the face region to a standard pose using the bounding box coordinates obtained in the previous step. This procedure, referred to as facial landmark detection, compensatesforanyheadtilt,rotation,orscalingdisparities thatmayexistintheinputimage,leadingtoanimprovement in the final outcome accuracy of the subsequent face recognitionstep.TheMTCNNarchitecture,includingP-Net, R-Net, and O-Net, is utilized for efficient facial landmark detection.

ThefirststepofMTCNNinvolvesdetectingfacesintheinput image. This is achieved by using a cascade of neural networks,includingP-Net,R-Net,andO-Net.Eachnetworkis responsible for progressively refining the face detection process,leadingtohigheraccuracy.Theoutcomeoftheface detection step is the identification of the bounding box coordinatesofthedetectedfacesintheinputimage.

3.5 Face Embedding:

Throughtheuseofadeepneuralnetwork,thealignedfacial areaisconvertedintoacompressedcollectionofattributes knownasa"facedescriptor"or"facerepresentation".The encodedfeaturesencapsulatetheuniquecharacteristicsof thefaceandcanbecomparedwithotherfacedescriptorsto determineiftheycorrespondtothesameperson.Thefacial descriptoris,inessence,aconciserepresentationoftheface that can be utilized for precise and effective facial recognition.

3.6 Face Recognition:

Once the face descriptor is generated, it is compared to a pre-existing database of face descriptors to determine a match.Thisprocessinvolvesusingasimilaritymetricsuch as Euclidean distance or cosine similarity to measure the likeness between two face descriptors. If the calculated similarityfallsbelowasetthreshold,thefacesareidentified

International Research Journal of Engineering and Technology (IRJET) e-ISSN: 2395-0056 Volume: 10 Issue: 04 | Apr 2023 www.irjet.net p-ISSN: 2395-0072 © 2023, IRJET | Impact Factor value: 8.226 | ISO 9001:2008 Certified Journal | Page1828
3.1 Input Image: 3.2 Image pre-processing: 3.3 Face Detection: Fig.1FlowChart 3.4 Face Alignment: Fig.2UsingNeuralNetworks

asbelongingtothesameperson,andthesystemoutputsthe correspondingidentitybasedonthedatabaseentry.

3.7 Proposed Application Algorithm:

i.Acquireanimageoftheindividual

ii. Apply preprocessing techniques to improve the image quality

iii. Utilize detection algorithms to locate and extract facial features

iv.Alignthefaciallandmarksandcreateafeaturemap

v.Ifintheenrollmentphase:

-Savethecharacteristicmaptothedatabase

Else:

-Comparethefeaturemapwiththoseinthedatabasefora match

vi.Recordattendancebystoringtheresultintheattendance sheet

4.MODELLING AND ANALYSIS

Our method employs a feature map instead of the usual computervisiontechniquesthattakenumeroususerimages, leading to a remarkable improvement in precision. Our approacheliminatesthecommonproblemsencounteredin traditional methods such as recognition errors due to lighting,imagequality,orspectacles.

Our composite model structure, which integrates MTCNN architecture (comprising P-Net, R-Net, and O-Net) as the foundation and a CNN structure in the head, significantly enhancesaccuracyandrobustness.Additionally,oursystem providestheoptiontomodifytheconfidencethresholdfor matchingmultiplefacialfeaturesduringrecognition,thereby offeringflexibility.

Workflow of MTCNN

TheMTCNNisasophisticatedneuralnetworkstructurethat isutilizedforrecognizinganddetectingfaces,whichinvolves athree-stageprocessconsistingofP-Net,R-Net,andO-Net.

TheinitialphaseinthearchitectureistheP-Netstage,which is tasked with producing potential face areas in an input image. P-Net is a completely convolutional network that utilizes a group of filters to create a set of candidate face regions and their associated confidence scores from the inputimage.

The R-Net phase, which is responsible for refining the initially detected face regions identified by P-Net, is the second stage of the architecture. Like P-Net, it is a fully convolutionalnetworkthattakestheidentifiedfaceregions as input and improves their accuracy by eliminating false positivesandrefiningtheprecisionoftheboundingbox.

Fig.3MTCNNArchitecture

ThelaststageinthearchitectureistheO-Netphase,whichis responsible for generating facial landmarks and further refiningtheboundingbox.O-Netisacomplexdeeplearning modelthattakestherefinedcandidatefaceregionsfromRNetasinputandrecognizescrucialfaciallandmarkssuchas the corners of the eyes, nose, and mouth TheMTCNN'sthreephasesconstituteacascadedstructure thatiterativelyimprovesthefacedetectionprocess,leading toamoreprecisefinaloutcome.TheoutputoftheMTCNN networkisacollectionofboundingboxesorotherrelated applications.

International Research Journal of Engineering and Technology (IRJET) e-ISSN: 2395-0056 Volume: 10 Issue: 04 | Apr 2023 www.irjet.net p-ISSN: 2395-0072 © 2023, IRJET | Impact Factor value: 8.226 | ISO 9001:2008 Certified Journal | Page1829
Fig.4BlockDiagramofImplementation

5. RESULTS AND DISCUSSION

5.1 User Interface of the system

This consists of the primary interface and several options that are available for both the user and the teacher to investigate

5.2 Face Recognizer

The system matches the facial characteristics of the input image with those saved during the recording stage. Wheneveramatchisdiscovered,theassociatednamewillbe retrieved.

6.CONCLUSION

Based on the research, we can infer that the suggested methodutilizesfacialrecognitionanddetectiontechnologies todevelopacomputerizedattendancesystemforeffective classroom management. The system facilitates attendance marking using facial identification by recognizing faces throughawebcamandthenupdatingattendancerecordsfor identifiedstudents

Theprimaryaimofthisprojectistocapturevideofootage, convertitintoindividualframes,integrateitwithadatabase toverifywhetherstudentsarepresentorabsent,andrecord real-timeattendancetoensurepreciserecords.Byimproving accuracyandspeed,thisAutomatedClassroomAttendance System can achieve high-precision real-time attendance, which is necessary for automated classroom evaluation. Therefore, this paper's key objective is to capture student videos,transformthemintoframes,comparethemwiththe datasettoconfirmtheirattendance,andmarkattendancefor eachstudentindividuallytoensureaccuraterecords.

7. REFERENCES

FaceRecognizerwithMultipleStudent

5.3 Attendance Sheet Creating & Marking

WhentheComparefaces&attendancebutton isclicked,a textfileisproducedintheFacerecognizerdirectory.Anew textfileisgeneratedforeachnewdaytorecordattendance.

[1]“AutomaticAttendanceManagementSystemUsingFace Recognition” by Jumon Joseph, K.P.Zacharia, International JournalofScienceandResearch,2017.

[2]Facerecognitionbasedautomatedstudentattendance system using deep learning by P.C. Senthil Mahesh, Shashikala,RudraKumar,InternationalJournalofAdvanced TrendsinComputerScienceandEngineering2020.

[3] “Class attendance management system using facial recognition”byClydeGomes,SagarChanchal,TanmayDesai, Dipti Jadhav, International Conference on Automation, ComputingandCommunication2020.

[4]“TheApplicationofAdaptiveToleranceandSerialized FacialFeatureExtractiontoAutomaticAttendanceSystems” byChun-LingLin&Yi-HuiaHuang,InternationalConference on Innovative Computing and Communications; Springer: Berlin/Heidelberg, Germany,2021. [5] “Automated

International Research Journal of Engineering and Technology (IRJET) e-ISSN: 2395-0056 Volume: 10 Issue: 04 | Apr 2023 www.irjet.net p-ISSN: 2395-0072 © 2023, IRJET | Impact Factor value: 8.226 | ISO 9001:2008 Certified Journal | Page1830
Fig.5FaceRecognizerwithSingleStudent Fig.6 Fig.7AttendanceRegister

attendance system with face recognition” by Akash Singh, Shreya Bhatt, Abhishek Gupta, International Journal of EngineeringAppliedSciencesandTechnology2021.

[6] “Automatic Student Attendance System Using Face Recognition” by Partha Chakraborty, Mahmooda Khatun, Chowdhury Shahriar Muzammil & Fahmida Islam, InternationalJournalofEngineering&AdvancedTechnology 2020.

[7] “Attendance management using face recognition” by SandhyaPatidar,RiyaFalle,PrajaktaKothawade,AratiPad ale, International Journal of Engineering Research & Technology2021.

International Research Journal of Engineering and Technology (IRJET) e-ISSN: 2395-0056 Volume: 10 Issue: 04 | Apr 2023 www.irjet.net p-ISSN: 2395-0072 © 2023, IRJET | Impact Factor value: 8.226 | ISO 9001:2008 Certified Journal | Page1831

Turn static files into dynamic content formats.

Create a flipbook