COLLEGE PROJECT MANAGEMENT SYSTEM

Page 1

COLLEGE PROJECT MANAGEMENT SYSTEM

4Assistant Professor, Department of Computer Science and Engineering, SNIST, Hyderabad-501301, India

1,2,3B. Tech Scholars, Department of Computer Science and Engineering, SNIST, Hyderabad-501301, India

Abstract - In our college, the Project Coordinator has to manage the student’s projects. The Project Coordinator will share a Google sheet with the students to fill out the Batch Formation, Domain, Project Title, and some other projectrelated details. After this, the Project coordinator manually will allot an internal guide to each batch and conduct an Abstract presentation, Design presentation, and Implementation Presentation. Thisprocessseemstobesimple, but it takes more time, and a lot of effort and pressure will fall on the Project Coordinator. So,tohelptheProjectCoordinator, we proposed College Project Management System, which is developed using Spring Boot and React, this will reduce the effort and make the tasks easier. This system consists of three modules. They are Project Coordinator Module, Student Module, and Internal Guide Module. The project coordinator will manage the student’s details and can easily allot guides. Students can form batches and submit project-related details. Both Project Coordinator and Internal guide can view the student’s submitted details.

Key Words: API, Spring Boot, React, Postman.

1. INTRODUCTION

Project Coordinator has to manage a lot more things like filling out the sheets with students, assigning the Internal guides, conducting the presentations, and gathering the project-related details from students. So, the proposed systemisconcernedwiththeProjectCoordinator.Themain intentionistoreducetheworkoftheProjectCoordinator. More precisely making the management of all the abovementionedtasksbecomeeasier.ForStudentsandInternal guidesalsothissystemisbeneficial.

2. EXISTING SYSTEM

Currently,theProjectCoordinatorwillshareaGooglesheet regardingBatchFormation,Domain,Title,Nature,andsoon withthestudents.Thestudentshaveto fillouttheGoogle sheet.

Drawbacks:

1. EverytimetheProjectCoordinatorhastointimatethe studentstofillouttheparticularsheet,whichisahectic andtedioustaskfortheProjectCoordinator.

 For Example, Firstly Project Coordinator will intimate students to fill out the batch formation

***

details. Project Coordinator has to check whether every student formed a batch or not. If Some students didn’t fill the sheet in a given time, the Project Coordinator has to reduce the marks for themandintimatethisthingtothosestudentswho didn’tfillit,thisprocessisdonemanuallyandtakes sometime.Afterthecompletionofbatchformation, again Project Coordinator has to intimate the student to fill the project domain, this Project Coordinatorhastoassignaguidetoeachbatchand againintimatetofilltheProjectTitlesheetandthis processcontinuesuntiltheProjectCoordinatorgot thenecessarydetails.Foreverydetail,theProject Coordinator has to intimate to fill out the sheet, whichisahectictask.

2. Assigningguidestogroups/batchesalsotakestime.

3. Always have to open the Google sheet for any small information.

3. PROPOSED SYSTEM

Toovercomethosedrawbacksoftheexistingsystem,we proposedasystem,theCollegeProjectManagementsystem.

Theproposedsystemhasthefollowingbenefits:

• Savesalotoftimeandeffort.

• Lessenspaperwork.

• User-friendlyinterface.

Thissystemconsistsofthreemodules.

TheyareProjectCoordinatorModule.

StudentModule.

InternalGuideModule.

Project Coordinator Module Features: The Project Coordinatorcan

• addthestudentsoftheclasstothesystem(onlythe addedstudentscanlogintothesystem).

• addinternal guides tothesystem(onlytheadded guidescanlogintothesystem).

International Research Journal of Engineering and Technology (IRJET) e-ISSN: 2395-0056 Volume: 10 Issue: 04 | Apr 2023 www.irjet.net p-ISSN: 2395-0072 © 2023, IRJET | Impact Factor value: 8.226 | ISO 9001:2008 Certified Journal | Page1567
Kolipaka Rajesh1, Cholleti Shiva Kumar 2, Bhukya Pavan Kalyan 3, Dr. G. Vani4

• assignguidestogroupseasilybasedondomain.

• send messages to all students about the time to completeaparticularwork.

• viewthestudent’ssubmitteddetails.

Student Module Features: Studentscan

• Formabatch.

• Submit the required details (like Domain, Project Title,etc.).

• Knowwhentosubmittheworkthroughamessage box.

Internal Guide Module Feature: InternalGuidecan

• Viewteammembers.

• ViewProject-relateddata.

• KnowthemessagessentbytheProjectCoordinator.

4. RELATED WORK

Asperourresearchregardingtheproposedsystem,some paperconsistsofasimilarideatoours.Inmanypapers,they designed the system in such a way that students must registertothesystem,butinoursystem,thestudentsand internal guides were added to the system by the Project Coordinatoritself.

5. SYSTEM DESIGN

5.1. System Architecture:

5.2. Data Flow Diagram:

Figure1:SystemArchitecture

In the above System Architecture, we can observe that CollegeProjectManagementSystemishavingthreemodules, whichrespectivelyrepresentthetypeofuser.Thissystem alsocontains a database. Whenever a user needs the data, thissystemgivesthedatafromthedatabase,andwhenevera usersubmitsthedata,thisstoresthedatainthatdatabase.

TheabovediagramdepictstheCollegeProjectManagement System consisting of three modules. They are the Project Coordinator module, Student Module, and Guide Module. Eachmoduleconsistingitsfeatures.

5.3. UML Diagrams:

5.3.1. Use Case Diagram:

In this use case diagram, we have four actors, Project Coordinator,Student,InternalGuide,andSystemUser.

International Research Journal of Engineering and Technology (IRJET) e-ISSN: 2395-0056 Volume: 10 Issue: 04 | Apr 2023 www.irjet.net p-ISSN: 2395-0072 © 2023, IRJET | Impact Factor value: 8.226 | ISO 9001:2008 Certified Journal | Page1568
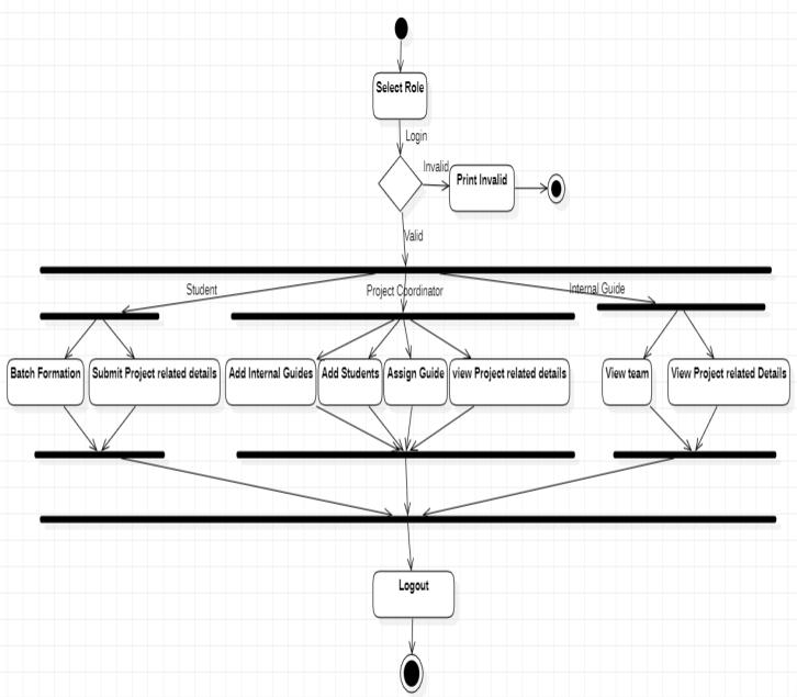
Figure2:DataFlowDiagram Figure3:UseCaseDiagram

InthisActivitydiagram,wehavetwoforks,twojoins,and twofinalstates.

Attheclienttier,userswillinteractwiththesystemusing webbrowserssuchasChromeorMicrosoftEdge.Theweb tier is responsible for presenting the user interface of the system, which users can interact with through the web browser.Thiscouldincludeelementssuchasforms,buttons, menus,andothervisualelements.

Theapplicationtiercontainsthemainbusinesslogicof thesystem,wheretheprocessingofuserrequestsandother applicationfunctionsoccur.Whenausersendsarequestto theapplicationtier,theapplicationtierwillfetchdatafrom the database tier, which is represented by the MySQL database. To facilitate this interaction between the application tier and the database tier, the system uses the Apache Tomcat server, which is represented in the server tier

6. TECHNOLOGIES USED

ForFrontend:React

ForBackend:SpringBoot

ForDatabase:MySQL

IntheaboveCommunicationDiagram, wearehavingfour lifelines, Project Coordinator, Student, Internal Guide, and Database.Eachofthemwillinteractwiththemessages.

ForAPITesting:Postman

7. IMPLEMENTATION

WedidtheUserInterface,whichisthefrontendpartofthe systemusingReactinVisualStudioCode.ThatUserInterface isconnectedtotheAPI(ApplicationProgrammingInterface), whichisthebackendpartofthesystemusingSpringBootin SpringToolSuite(STS)andthatbackendisconnectedtothe databaseMySQLofXAMPPforstoringthedata.

International Research Journal of Engineering and Technology (IRJET) e-ISSN: 2395-0056 Volume: 10 Issue: 04 | Apr 2023 www.irjet.net p-ISSN: 2395-0072 © 2023, IRJET | Impact Factor value: 8.226 | ISO 9001:2008 Certified Journal | Page1569
5.3.2. Activity Diagram: Figure4:ActivityDiagram 5.3.3. Communication Diagram: Figure5:CommunicationDiagram 5.3.4. Deployment Diagram: Figure6:DeploymentDiagram

8. RESULT/OUTPUT SCREENSHOTS

Screenshot1:RoleSelectionPage

Theusermustselecttheappropriateroletoenterintothe system.

Screenshot4:MessagepageofProjectCoordinator

Fromthispage,ProjectCoordinatorcansendmessagesto the students regarding submission dates or any other information.

Screenshot2:ProjectCoordinatorLoginPage

When the user selected the Project Coordinator role, that userwillberedirectedtoProjectCoordinatorLoginPage.

Screenshot5:DetailspageofProjectCoordinator

TheProjectCoordinator can viewtheformedbatchesand theirproject-relateddetailsonthisdetailspage.TheProject Coordinator easily allot or change the guide to a batch. ProjectCoordinatorwillknowthestudentswhodidn’tform batchesbyclickingonthe“StudentsRemaining”button,this willhelpatthetimeofawardingmarkstothestudents.

Screenshot3:ProjectCoordinatorHomePage

Afterthesuccessfullogin,theuserwillbetreatedasProject Coordinator and will be directed to the home page from ProjectCoordinatorLoginpage.

Screenshot6:BatchFormationpageofstudent

Afterlogginginasastudent,thestudentcanformabatch (maximum up to 3 members). With the “Students Remaining” button the student will know which students didn’t form batches. Therefore, the student can ask the remainingstudentstoformabatch/teamwithhim/her.

International Research Journal of Engineering and Technology (IRJET) e-ISSN: 2395-0056 Volume: 10 Issue: 04 | Apr 2023 www.irjet.net p-ISSN: 2395-0072 © 2023, IRJET | Impact Factor value: 8.226 | ISO 9001:2008 Certified Journal | Page1570

Screenshot7:DetailspageofStudent:part-1

10. FUTURE SCOPE

 In the future, we can also add an External Examiner module, so that External Examiner can view all the project-relateddetails,then itbecomeseasytoask the relatedquestionstothestudentinExternalExam.

 IftheHeadoftheDepartmentwantstoseewhatthings aregoingdailyonthesystem,thenwecanalsoincludea HODmodule.

 Wecanalsomakemarksallotmentdoneautomatically basedonthedateofsubmission,thisautomatesoneof thetasksperformedbytheProjectCoordinator.

11. REFERENCES

[1] SanketKale,AniketShewale,PremsagarJ.Sarang, Prasad S.Pawar, and Safia Sadruddin. “Project Management System (PMS)” in IJEDR (Volume 5, Issue2)

[2] https://www.youtube.com/watch?v=35EQXmHKZY s&t=5995s&ab_channel=Telusko

Screenshot8:DetailspageofStudent:part-2

Afterbatchformation,studentscansubmitproject-related detailslikeDomain,Title,andNature.

[3] https://www.youtube.com/watch?v=foARzSz_1WU &t=787s&ab_channel=TutusFunny

[4] https://www.youtube.com/watch?v=4LZKnegAm4 g&t=4761s&ab_channel=CodeWithArjun

Screenshot9:DetailspageofGuide

After successful login as a guide, that guide can know his teams/batchesandtheirprojectdetailsonthisdetailspage.

9. CONCLUSION

Generally,ProjectCoordinatorwillundergoalotofworkload in gathering project-related details and managing those details. In order to reduce the workload on the Project Coordinator this College Project Management System is developed. This system helps the Project Coordinator in managingthetaskssmoothlyandeasilybyprovidingauserfriendly interface. Thereby a lot of time and effort will be saved.

International Research Journal of Engineering and Technology (IRJET) e-ISSN: 2395-0056 Volume: 10 Issue: 04 | Apr 2023 www.irjet.net p-ISSN: 2395-0072 © 2023, IRJET | Impact Factor value: 8.226 | ISO 9001:2008 Certified Journal | Page1571

Turn static files into dynamic content formats.

Create a flipbook