Uzhavar Thozhan E-Retailing of Agricultural Products Online Using RI-SHA Algorithm

Page 1

Volume: 10 Issue: 04 | Apr 2023 www.irjet.net

Uzhavar Thozhan E-Retailing of Agricultural Products Online Using RI-SHA Algorithm

1Assistant Professor, Department of Information Technology, Meenakshi College of Engineering, Chennai, Tamil Nadu, India.

2-5 Students, Dept. of Information Technology Engineering, Meenakshi college of Engineering, Tamil Nadu, India ***

Abstract - In the agricultural industry, e-commerce is unquestionably starting to have a significant impact. It is really important to consider how people buy agricultural products. Customers frequently travel great distances to purchase agricultural goods. also, there is no guarantee of receiving the appropriate quality. Using a computerized method, our project seeks to assist farmers as well as buyers and sellers of agricultural products across the nation. The website will help farmers learn new agricultural methods and compare the prices of various products on the market as well as the overall sales and profits made from the products that were sold. With user interaction, the website gives farmers a platform to guarantee higher revenue. The website will function as an exclusive and safe means to perform agro-marketing. Our project uses RI-SHA algorithm to secure the transaction details. With the help of this initiative, consumers may instantly buy the things they want by making an online payment after examining the variety of accessible products.

Key Words: Supply chain, Farmers, RI-SHA algorithm, E-Commerce, Block chain

1.INTRODUCTION

Thesupplychainand productionprocesseshave changed asaresultoftherecentspectaculargrowthofthesharing economy.Increasinglypopularmobiledevicesandappsas aresultoftechnologicaladvancementshavepromptedthe creationofanumberofplatforms,includingAirbnb,Uber, andeBay.Theseplatforms providea rangeoffreeorpaid sharing economy services, as well as bartering and exchangesofproductsandservices.Thesharingofhomes, vehicles, clothes, books, toys, and digital goods are just a few examples of the various facets of our everyday lives that have been impacted by the sharing economy. [11] In the US, roughly 44.8 million adults used sharing economy services in 2016, and statista.com predicts that number would rise to 86.5 million by 2021. 1 C2C-PT, or consumer-to-consumerproducttrade,isasharingmodel.

1.1 Struggles faced by our farmers

The Indianagricultural supplychainfaces thegreatest difficulties. Due to poor logistics, India loses 20% of its agricultural output. Owing to laborious loading and unloading of agricultural produce and a lack of reefer tracks,a considerableportionislost.Productsgothrough a number of processes on their way from the farm to the table,andsomewastageoccursateachstage.[1]

Impact of the middleman: The majority of businesses buy agricultural products from the middleman. [4] Farmers are distinguished from corporations and companies by their powerful lobbying efforts and market dominance.Theagriculturemarkethasavarietyofchains. FarmertoEndUser,FarmertoGovernmentAgencytoEnd User, Farmer-Middleman-Government Agency-End User, Farmer-middleman-Wholesaler-Retailer-End User, and severalothers.Thischain'scomplexityraisesthecost.[13]

1.2 Use of E-commerce platform for farmers

Farmersmayavoidmiddlemenbysellingtheirproducts online, which boosts their income, reduces waste, and providesconsumerswithfreshergoods. Whenmiddlemen fill the gap between farms and markets and make money at every stage of the distribution chain, farmers are left with very little. Scalable and sustainable business

© 2023, IRJET | Impact Factor value: 8.226 | ISO 9001:2008 Certified Journal | Page 1521
Fig -1:Supplychain
International Research Journal of Engineering and Technology (IRJET) e-ISSN:2395-0056
p-ISSN:2395-0072

strategies that take into account regional market conditionsareessentialforthesuccessofagrie-commerce ventures.[12]

2. LITERATURE REVIEW

J. Vanerio have found that Dynamic access to spectrum resources is becoming more popular due to the growing significance of wireless communications. Effective management strategies that permit spectrum sharing between authorized primary users are necessary for this. secondary users (SU) and primary users (PU) without a license. In this situation, PUs must maintain their right to utilize priority over any SU. Furthermore, no SU shall interfere with any PU. Through Cognitive Radio systems that modify their operational parameters, technical viability can be realized. We first examine various technological and economic models to accomplish effective spectrum sharing, and then we suggest an ondemandsecondarymarketmodelgovernedbyaspectrum brokerwhomanagesresourceallocation.[9]

Y.ChengshowedadetailedstudyofQ-learningalgorithm. Information technology has given e-retailers unprecedented power of learning demand in real time. In order to improve dynamic learning, this work explores howtocombinereal-timelearningtechnologywiththeQlearning algorithm. pricing in an e-commerce environment. This research focuses on the optimal dynamic pricing problem for seasonal and fashion productsinane-retailingenvironment.Asimulatedtestis usedtoevaluateourmethodology.[7]

A. G. Abishek proposed this initiative to ensure that the farmers receive fair prices by developing innovative methods and utilizing the online market. An application thatactsasaconduitforthetransportationofagricultural products from farms directly to customers or merchants. This mobile and online application gives farmers, customers, and retailersthe abilityto acquireandsell the necessary farm products at the proper profitable price withouttheinvolvementofamiddleman.Theproductthat is submitted to this platform will be examined by agriculture specialists, who will then approve it and provide ratings depending on quality. As a result, all farm productsarenowfreelyaccessible.Consequently,itoffers freedomofpricingandaccessibility.[8]

3. PROPOSED WORK

Theproposedsystemusesanblockchaintechnologyinan E-commerce platform in which the security system will assist in generating local matches based on user lists, and users can then mail things to one another or arrange to meet up in person to trade. [5] When a transaction is generated, it synchronizes the data, so that it becomes a

secure E-commerce platform both for the consumers as wellasthefarmers.

3.1 Uzhavar Thozhan powerful means to connect the unconnected to the global trade

UzhavarThozhanwebapplicationisaninitiativetakenfor the welfare of farmers and to create a revolution in the field of agro-marketing.it provides a trading platform for the farmers in order to get the expected price of actual product which is sold than it is sold in the traditional method. [16] blockchain technology is used to secure the transaction details which makes it efficient and safe towardsthegrowingvulnerabilitiesintoday’sworld.

3.2 Importance of blockchain technology

The Indian government has also launched numerous initiatives in this regard. These websites include Krishijagran.com, farmer.gov.in, agricoop.nic.in, and agriwatch.com, among others. In addition to these, there are other E-commerce websites, such as fert.nic.in and enam.gov.in. Fig.2 displays the industries presently utilizing blockchain. [20] Blockchain technology can be used to create a decentralized platform for information sharing and computing that allows for numerous authoritativedomains

Fig -2:Sectorsinwhichblockchainused

3.3 RI-SHA Algorithm

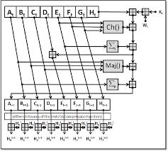
The RI-SHA (Reduced Iteration Secure Hash Algorithm) algorithm is a one-way hash function which is developed fromthefamilyofSHA-2withtheideaofreducednumber of rounds in our algorithm. Preprocessing and hash computationareusedtoprocesstheinputdataforRI-SHA algorithm.Inthepreprocessing,amessageisfirstpadded, after which it is parsed into N x 512-bit blocks and initialization values are set. Next, using the padded message and a sequence of the hash value created using

International Research Journal of Engineering and Technology (IRJET) e-ISSN:2395-0056 Volume: 10 Issue: 04 | Apr 2023 www.irjet.net p-ISSN:2395-0072 © 2023, IRJET | Impact Factor value: 8.226 | ISO 9001:2008 Certified Journal | Page 1522

themessagescheduleblocks,hashcomputationisused to createmessagescheduleblocks.[21]TheoutputoftheRISHA is generated as the message digest, which is the final output. The RI-SHA message digest is 256 bits in size which gets it bit-size from it’s predecessor SHA-256 , the message digest always contains distinct values. All operations in RI-SHA algorithm are carried out using 32bitunits.[10]Asaresult,232servesasthefoundationfor all mathematical operations. RI-SHA uses several logic functions including AND, OR, XOR, SHIFT (right), and ROTATE (right) operations and utilizes eight working variables (a, b, c, d, e, f, g, and h), and two temporary variables (T1 and T2). Compared to SHA-256 algorithm our RI-SHA algorithm performs eight rounds lesser in order to increase the computational efficiency. These logical functions, working variables, and temporary variablesarecombinedandmixedtogethertoprocessthe hashcomputationstage.

4.1 Modules description

1.User

The user can examine all the agricultural products in our project'susermoduleafterthefarmerhasuploadeditems. Iftheuserneedstheparticularproduct,heorshecanadd themtohiscartandcompletethepurchase.

2.Farmer

RI-SHAFunctioning

Data is transformed into fixed-length, essentially irreversible hash values using RI-SHA, which is primarily used to validate the authenticity of data. While RI-SHA algorithm might malfunction sometime, but we can currently trust on it to protect our data as it is derived fromthefamilyofSHA-2.[21]

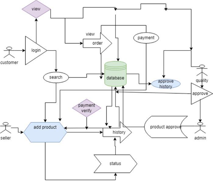
4. SYSTEM DESIGN

The systems architecture builds the fundamental framework of the system, we suggest the RI-SHA algorithm,andwecanstoreasmallamountofdatalocally and on a fog server to ensure privacy. Also, depending on this approach, which employs computational intelligence, can determine the distribution proportions saved in the localdatabaserespectively.

Thisfarmermoduleallowsustouploadaprojectandhave the farmer determine whether the product details are correct or not. The farmer determines if a distribution techniqueisdeliverable or not. The farmer will beable to view every payment, including payment history and all accountinformation.

3.Admin

Every user registration in our project is activated in this admin module. If a user registers, the administrator will receive their information and will decide whether to accept

the registration. The added commodity from the farmer can be approved by the admin. Manage all user lists, productlists,anduserinformation.

4.Quality Team

Every user registration in our project is activated in this quality team module. Products that the seller has added areauthorizedbythequalityteamafterbeingsharedwith the administrator. The authorized list is viewed by the qualityteam.

International Research Journal of Engineering and Technology (IRJET) e-ISSN:2395-0056 Volume: 10 Issue: 04 | Apr 2023 www.irjet.net p-ISSN:2395-0072 © 2023, IRJET | Impact Factor value: 8.226 | ISO 9001:2008 Certified Journal | Page 1523
Fig -3: Fig -4:SystemArchitecture

4.2 Software requirements

1.Front end: JSP

Sun offers Java Server Pages, also known as JSP, as a tool for creating dynamic websites. JSP offers strong serverside scripting functionality for developing web applications that are database driven. JSP gives programmers the ability to directly insert Java code into jspfiles,simplifyingthedevelopmentprocessand making maintenance much simpler. [17] JSP pages are effective; theyloadintothewebserver'smemoryimmediatelyafter receiving the first request, and any subsequent calls are answered quickly. The Java platform uses Java Server Pages (JSP) technology to serve dynamic content to web clientsinaportable,secure,andwell-definedmanner.

2.Back end: Java Servlet

A Java class can be dynamically loaded to increase the capabilitiesofaserverthankstotheJavaServlet,ageneral server extension. Servlets are portable and secure since they are used with web servers and execute inside a Java VirtualMachine(JVM)ontheserver.Theydon'tneedjava supportlikeappletsdo,thereforetheycanrunonanyweb browser. Servlets don't employ several processes to deal with various requests, in contrast to CGI. [17] Within the sameprocess,servletscanbeprocessedbymanythreads. Moreover,portableandcross-platform,Servletsare.

3.Database: SQL 5.5

Based on SQL (Structured Query Language) queries, MySQL is a relational database management system (RDBMS). It is one of the most widely used languages for managing and gaining access to table records. Under the terms of the GNU license, MySQL is free and open-source software.TheOracleCorporationbacksit. MySQLoffers a wide range of database management features. [14] For controlling the data itself, you can enable cursors and databasetriggersforvariousoperations.

5. PERFORMANCE METRICS

Comparatively other apps are less interactive than our app.Followingaretheresultsofourapplication.

Enhanced user experience: E-commerce websites that are simple to use and navigate likely to draw and keep more visitors. Site owners might think about adding functions like personalized product recommendations, simple checkoutoptions,andpredictivesearch.

Mobile optimization: As more and more people shop online or on their phones, e-commerce sites that are mobile-friendly are more likely to draw in and keep customers.

Product information: Providing detailed and accurate product information can be critical for customers making purchasingdecisions.Siteownerscouldconsider

6. CONCLUSION

This analysis supports the idea that E-commerce will benefit farmers by enabling them to reap some rewards for their labor. To improve farming in rural areas and increase awareness of commodities and their market values, the e-commerce system is required. The government can also benefit from using this kind of systemtoobtainaccurateinformationaboutthecropsthat are readily available in each region. According to the researchweconducted,smallholderswillbenefitfromthe growth and transformation of e-commerce as a novel means of market access and management. We'll create a system that every rural farmer can utilize with ease. The project we are working on will give farmers the highest possible earnings so they get their profit without providingthemtowholesaleretailerswhoquotetheprice fortheirproducts.

7. FUTURE ENHANCEMENT

As an AI language model, I am unable to comment on the specifics of any one e-commerce site or on how it is now functioning, but I can provide some broad recommendationsforpotentialfutureimprovementstoan e-commerce site that offers agricultural products. We can convertthismodelintoareal-worldcommercialinitiative inthefuture.Currently,userdataissavedindatabases.In the future, user and farmer data may be stored in the cloud.

REFERENCES

[1]M.Quayson,C.BaiandJ.Sarkis,"TechnologyforSocial Good Foundations: A Perspective From the Smallholder Farmer in Sustainable Supply Chains," in IEEE Transactions on Engineering Management, vol. 68, no. 3, pp.894-898,June2021,doi:10.1109/TEM.2020.2996003.

International Research Journal of Engineering and Technology (IRJET) e-ISSN:2395-0056 Volume: 10 Issue: 04 | Apr 2023 www.irjet.net p-ISSN:2395-0072 © 2023, IRJET | Impact Factor value: 8.226 | ISO 9001:2008 Certified Journal | Page 1524
Fig -4:EfficiencyofApplications

[2] C. Bai and J. Sarkis, “Improving green flexibility through advanced manufacturing technology investment: Modelingthedecisionprocess,”Int.J.Prod.Econ.,vol.188, pp.86–104,2017,doi:10.1016/j.ijpe.2017.03.013.

[3] C. Bai and J. Sarkis, “A supply chain transparency and sustainability technology appraisal model for blockchain technology,”Int.J.Prod.Res.,vol.58,no.7,pp.2142–2162, 2020,doi:10.1080/00207543.2019.1708989.

[4] C. Bai, B. Shi, F. Liu, and J. Sarkis, “Banking credit worthiness:Evaluatingthecomplexrelationships,”Omega, vol.83,pp.26–38,2019.

[5]S.BaurzhanandG.P.Jenkins,“Off-gridsolarPV:Isitan affordable or appropriate solution for rural electrification in Sub-Saharan African countries? “Renewable Sustain Energy Rev., vol. 60, pp. 1405–1418, 2016, doi: 10.1016/j.rser.2016.03.016.

[6] R. Birner and D. Resnick, “The political economy of policiesforsmall-holderagriculture,” WorldDevelop.,vol. 38, no. 10, pp. 1442–1452, 2010, doi: 10.1016/j.worlddev.2010.06.001.

[7] Y. Cheng, "Real Time Demand Learning-Based Qlearning Approach for Dynamic Pricing in E-retailing Setting," 2009 International Symposium on Information Engineering and Electronic Commerce, Ternopil, Ukraine, 2009,pp.594-598,doi:10.1109/IEEC.2009.131.

[8] A. G. Abishek, M. Bharathwaj and L. Bhagyalakshmi, "Agriculture marketing using web and mobile based technologies,"2016IEEETechnologicalInnovationsinICT for Agriculture and Rural Development (TIAR), Chennai, India,2016,pp.41-44,doi:10.1109/TIAR.2016.7801211.

[9] J. Vanerio and F. Larroca, "Online Expert-Based Prediction for Cognitive Radio Secondary Markets," in IEEE Transactions on Cognitive Communications and Networking, vol. 6, no. 1, pp. 340-351, March 2020, doi: 10.1109/TCCN.2019.2937961.

[10] M. Janssen, V. Weerakkody, E. Ismagilova, U. Sivarajah, and Z. Irani, “A framework for analyzing blockchain technology adoption: Integrating institutional, market and technical factors,” Int. J. Inf. Manage., vol. 50, pp.302–309,2020,doi:10.1016/j.ijinfomgt.2019.08.012.

[11]A.Kamilaris,A.Fonts,andF.X.Prenafeta-Bold ,“The rise of blockchain technology in agriculture and food supplychains,”TrendsFoodSci.Technol.,vol.91,pp.640–652,2019,doi:10.1016/j.tifs.2019.07.034.

[12] P. Kittipanya-ngam and K. H. Tan, “A framework for food supply chain digitalization: Lessons from Thailand,” Prod. Planning Control, vol. 31, no. 2/3, pp. 158–172, 2020,doi:10.1080/09537287.2019.1631462.

[13] D. Kos and S. Kloppenburg, “Digital technologies, hyper-transparency and smallholder farmer inclusion in global value chains,” Current Opinion Env-iron. Sustain., vol.41,pp.56–63,2019,doi:10.1016/j.cosust.2019.10.011.

[14] G. LeBaron and E. Gore, “Gender and forced labour: Understanding the links in global cocoa supply chains,” J. Develop. Stud., vol. 56, no. 6, pp. 1095–1117, 2019, doi: 10.1080/00220388.2019.1657570.

[15]S.K.Lowder,J.Skoet,andT.Raney,“Thenumber,size, and distribution of farms, smallholder farms, and family farms worldwide,” World Develop., Vol. 87, pp. 16–29, 2016,doi:10.1016/j.worlddev.2015.10.041.

[16]V.G.Venkatesh,K.Kang,B.Wang,R.Y.Zhong,andA. Zhang, “System architecture for blockchain based transparency of supply chain social sustainability,” Robot. Comput.-Integr.Manuf.,vol.63,2020,Art.no.101896,doi: 10.1016/j.rcim.2019.101896.

[17] Y. Wang, J. H. Han, and P. Beynon-Davies, “Understanding blockchain technology for future supply chains: A systematic literature review and research agenda,” Supply Chain Manage., vol. 24, no. 1, pp. 62–84, 2019,doi:10.1108/SCM-03-2018-0148.

[18] J. Wiegratz, “Fake capitalism? The dynamics of neoliberal moral restructuring and pseudo-development: The case of Uganda,” Rev. Afr. Political Econ., 37, no. 124, pp.123–137,2010,doi:10.1080/03056244.2010.484525.

[19] I. Protopop and A. Shanoyan, “Big data and smallholderfarmers:Bigdataapplicationsintheagri-food supply chain in developing countries,” Int. Food Agribus. Manage. Rev., vol. 19, pp. 173–190. 2016, doi: 10.22004/ag.econ.240705.

[20]R.Zambrano,“Blockchain Unpackingthedisruptive potential of blockchain technology for human development,” International Development Research Centre, Ottawa, ON, Canada, White Paper, 2017. [Online]. Available:https://idlbncidrc.dspacedirect.org/bitstream/h andle/10625/56662/IDL-56662.pdf

[21] C. Xiao-hui and D. Jian-zhi, "Design of SHA-1 Algorithm Based on FPGA," 2010 Second International Conference on Networks Security, Wireless Communications and Trusted Computing, Wuhan, China, 2010,pp.532-534,doi:10.1109/NSWCTC.2010.131.

International Research Journal of Engineering and Technology (IRJET) e-ISSN:2395-0056 Volume: 10 Issue: 04 | Apr 2023 www.irjet.net p-ISSN:2395-0072 © 2023, IRJET | Impact Factor value: 8.226 | ISO 9001:2008 Certified Journal | Page 1525

Turn static files into dynamic content formats.

Create a flipbook