Electric Vehicle Wireless Charging using Home as a Charging Station

Page 1

Electric Vehicle Wireless Charging using Home as a Charging Station

Dr. PuttamadeGowda J1 , Chaithra B S2 , Keerthana K3 , Shilpashree S4 , Varsha M P5

1Head of the Department, Dept. of Electronics and Communication Engineering, Jnanavikas Institute of Technology, Karnataka, India

2Undergraduate Student, Dept. of Electronics and Communication Engineering, Jnanavikas Institute of Technology, Karnataka, India

3Undergraduate Student, Dept. of Electronics and Communication Engineering, Jnanavikas Institute of Technology, Karnataka, India

4Undergraduate Student, Dept. of Electronics and Communication Engineering, Jnanavikas Institute of Technology, Karnataka, India

5Undergraduate Student, Dept. of Electronics and Communication Engineering, Jnanavikas Institute of Technology, Karnataka, India ***

Abstract – Electric vehicles are becoming increasingly popularduetotheirEco – friendlyandenergyefficientnature. A new approach to EV charging is the wireless charging system, which eliminates need for the cables and plugs. The system allows Electric vehicle owners to transform their home intoenergystation.Thesystemutilizeswirelesspowertransfer technology to enable efficient charging of Electric vehicles withoutirritatingwires.Italsoincludesa bidirectionalpower flow feature that allows the EV battery to discharge excess energy back to the home, creating a efficient energy ecosystem. The beneficiary part includes increased convenience,reducedrelianceontraditionalpowergrids.The system integrates renewable energy sources such as solar panelor windturbines, withwirelesschargingtechnology for electric vehicle. This technology is now being adapted for home use, allowing household to become their own energy station. Main concern with EVs is charging. The concept of WPT allows the vehicle to be charged portably, creating a clean and more sustainable future for all.

Key Words: Electric Vehicle [EV], Wireless Power Transfer [WPT], Renewable Sources, Wireless Charging System[WCS],ChargingStation,SolarPanel.

INTRODUCTION

Theworldisincreasinglygettingsmarterandlookingfor secure, intelligent and smart solutions for resource optimization to improve quality of life. India is becoming urbanized, with sustainable economic growth and faster development. Electricity consumption in Indian householdhas increased at a tripled rate since 2000. The concept of electric vehicle wireless charging has been in developmentfromages.humanshavebeenusingvehicles for transportation. Internal combustion (IC) engines are usedtodriveit.Asthevehiclepopulationisincreasedthere is a vast increase in the environmental pollution rate. In future days,the concept of pollution free transportation will be of focus. Due to increasing greenhouse gas radiation, and scarcity of petroleum products for

upcoming year’s efficient use of electric vehicles and recharging them portably becomes important. Electric vehicle does not need petroleum products as fuel and the level of pollution caused is negligible when compared to regular vehicle. Hence, electric vehicles and efficient recharging process becomesthemajorconcern. The major principle behind electric vehicle wireless charging is Electromagnetic Induction, where an alternating current (AC) is passed through a coil, creating a magnetic field that induces a current in the receiving coil of vehicle, whichthenchargesthebattery.

AIM AND OBJECTIVES

The Aim is to Design a cordless charging system for electrically powered vehicle with home as energy station. The goal is to put in place a system for EV wireless charging. i.e., to transport power across a certain space via an electromagnetic field. Electric Vehicles are a superior solution for reducing current pollution. To achieve improved reliability,thebatterychargingproceduremustbemodified. Wirelesspowertransferisatechniqueusedandiscapableof charginganElectricVehiclebattery.

PROBLEM DEFINITION

One important goal is the transportation sector consumes around 33% of all primary energy, reducing primary energy demandandincreasingtheuseofrenewablesourcesaretwo key objectives of the climate pledge. The government is beingexhaustedjustastheworld'sresources.Inordertocut carbonemissionsandcombatclimatechange,agenciesand NGOspromoteagreeneroptionthroughtheuseofsolarand wind energy sources for transportation and electric power generation.

SIGNIFICANCE OF THE STUDY

Indiaemits1087kgofcarbondioxideperkWhofelectricity generationandyetelectricityshortageisamajorissuein

© 2023, IRJET | Impact Factor value: 8.226 | ISO 9001:2008 Certified Journal | Page1093

International Research Journal of Engineering and Technology (IRJET) e-ISSN: 2395-0056 p-ISSN: 2395-0072 Volume: 10 Issue: 04 | Apr 2023 www.irjet.net

manyruralareasandexperience10-15hrsoftheblackout. Although the power sector is growing 7% every year this problem persists So, our work emphasizes usage of renewable sources like solar energy and wind source in order to reduce global warming and meet the electricity demands of our country. In this work, we are designing a workingprototypeofanintelligentpowermodule wherethe appliances switch to different modes (power, eco, hybrid, and emergency) based on the electricity consumption, notifiestheuseraboutthereal-timeelectricityconsumption andgeneratesanE-bill.

LITERATURE SURVEY

1. Manoj D. Patil is an assistant professor in the Ashtadistrict of Maharashtra.

Itaccommodatesmorethanonedeviceandusesolarenergy to charge the battery. As a result, it gains more advantages.Utilizingcablesforpowertransmissionresults in a 25–30%power loss and numerous accidents. WPT, however, is perfectly safe for people. As a result, it has become safer thantraditional cars for the environment and the climate. The methods used now for wireless powertransferaremoredependableandeffective.

2. IEEE Applied Power Electronics Conference and Exposition (APEC), twenty-seventh annual, Fangcheng Liu, 10.1109/APEC.2012.6166113.

An environmentally friendly attributes has increasingly focused on electrical cars. The battery technology, which serves as the foundation for electrical vehicles, has an impacton how they are developed. The hybrid energy storagesystem may minimize the power consumption, improve intensity, durability is high, increased use of resources to reduce size and reduce complexity, and extendsthebatteryservicelife.

3. Luis M. Fernández-Ramrez, Francisco Llorens, and Carlos A. Garca-Vázquez

A7.3-kilometerstretchoftheA-381HighwayinCádiz,Spain, hasa singlelanewitha dynamicwirelesspowertransfer system for charging electric vehicles. Here, a typical EV lightcar (Nissan Leaf) and an average workday are used to determine the power and energy requirements. The DWPTsystem's primary premise is that it can supply the motors, charge the battery, and increase vehicle autonomyinadditiontoactingasabatterycharger.

4. H.C. Lin Journal: 2016 IEEE International Symposium on Computer, Consumer, and Control

Abatterychargingsystemforlead-acidbatteriesthatacts like a load battery, utilizing an ideal multi-state strategy todriveaconsistentcurrentandvoltage.Thisinnovative charger is designed to provide a predefined constant

current forboth chargingand holdingcurrents, whilealso featuring a battery equalization circuit to ensure all batteries in the system are brought to the same voltage andcurrentlevelpriortocharging.

METHODOLOGY

The nation’s rapid economic upsurge and energy consumptionescalationwillbeleadingforendlessquestfor energyinthecountry.Thepurposeofthis projectisto use maximum power generated from the solar and thereby reducing the usage of electricity from the grid. The cost of energy is hiking day by day because most of the energy supplyisfromfossilfuelswhicharedepleting,thusthereis an increase in the cost. Rapid economic growth and rising energydemandwillfuelthenation'snever-endingsearchfor energy. However, this problem arises when we consume more,leadingto wastage, and also dueto thebusyand hectic life schedule, people tend to leave several appliances unattended.

Objective 1:

Tosurvey onexistingtechnologiesandtofindthebest oneof it.

Method for objective 1:

 Literaturesurveyonexistingmethodologiesonenergy managementsystemhastobedone.

 Reviewofvarioustechniquesandcomponentsused,its advantagesanddrawbackshavetobeperformed.

Objective 2:

Torecognizeaspecificsensor,processorandcontrollerfor therequiredapplication.

Method for objective 2:

 Depending on the application and the cost, a specific current sensor is to be selected for measurement of current.

 SpecificmicrocontrollerslikeArduinoaretobeselected forprocessingdata.

Objective 3:

Tomanageandcontrolelectricityconsumption.

Method for objective 3:

 Tomanageelectricityconsumptionandtoprovideitto electric vehicles by utilizing the maximum energy generatedfromsolar.

 The current sensor values are to be collected and processedlaterinthecontroller.

© 2023, IRJET | Impact Factor value: 8.226 | ISO 9001:2008 Certified Journal | Page1094

International Research Journal of Engineering and Technology (IRJET) e-ISSN: 2395-0056 p-ISSN: 2395-0072 Volume: 10 Issue: 04 | Apr 2023 www.irjet.net

 Arduinoshouldbeprogrammedintelligentlysuchthat it calculates power consumption and switches automaticallytodifferentmodes.

Objective 4:

Totestanddemonstratetheresponsesofthebuiltsystem againsttheexistingsystem.

Method for objective 4:

 The performance of the proposed system will be compared with current systems and conclusions will be

drawnbasedonresults.

Fig 1: SystemArchitecture

The system architecture for the Electric vehicle wireless charging system using home as a energy station typically involvesseveralcomponentssuchasArduinoUno,battery, sensors, LCD display, relay, boost converter, solar panel, wind source, power supply, transmitter and receiver coil, and home appliances working together to enable convenient andefficientchargingofanEVathome.

2: HardwareArchitecture

The structure has appeared in the above Fig. The essential principle of the system is the deduction of client charging beginning time and charger unplugging time of the vehicle willbethoughtofandifanybewilder,bythenthenoticeis senttotheconcernedpowerandtheassociationoffice,just astheclientandtherethesubtletiesoftheinstallment,can becheckedthroughperception.

The input of the vehicle charger may contain an energy from the power source or from the solar power plant itself that will be based on the availability of source will get automaticallyswitch.

Thechargingdockingcablecontainsrelaybasedmagnetic sensingcircuitwhichwillautomaticallydetectsthecharging pluggedinorpluggedoutandonceiftheuserconnectsthe chargingcableinthentheframeworkwillcomeoutofsleep modeandstartschargingtimerbygettingusercredential’s. The Solar energy stored tothebatterythe batteryvoltage canbereadingcontinuously ifanyextra power present in the battery after vehicle charging the same power can be usedforhomeappliances.

SensormonitoringcontinuouslyfireandGasSensorincase of fire or gas system will Turnoff automatically. The transmitterandreceivercoilareresponsibleforchargingof vehiclethroughElectromagneticInductionbyAir.

International Research Journal of Engineering and Technology (IRJET) e-ISSN: 2395-0056 p-ISSN: 2395-0072 Volume: 10 Issue: 04 | Apr 2023 www.irjet.net
Fig
ARCHITECTURE FLOW © 2023, IRJET | Impact Factor value: 8.226 | ISO 9001:2008 Certified Journal | Page1095

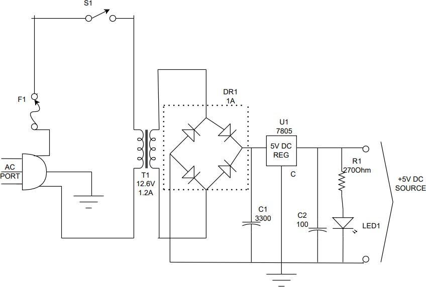
Thecircuitutilizesastep-downtransformertoreducethe inputvoltagefrom230voltsto12volts,followedbyabridge rectifierconsistingof4 diodestoconverttheACinputto pulsating DC. Despite the input DC voltage ranging from 7Vto15V,thefilteredDCoutputisunregulated,leadingto theutilizationoftheLM7805ICtomaintainaconstant5V DC output at pin number 3. Variations in the input AC voltage from160Vto270VresultinfluctuationsintheV2 secondaryvoltage, which is directly proportional to VI as long as the N1/N2 turns ratio remains constant. For instance, if the transformer produces 8.72V at 160V input,itwillsimilarlyproduce14.72Vat270Vinput.

Despite the AC voltage ranging from 160V to 270V, the output of the regulator remains stable at 5V, ensuring consistent performance even with input voltage fluctuations from around 8V to 15V. A 10F 20 tiny electrolytic capacitor is utilized for additional noise filtering of the regulated 5V DC output. To indicate the presence of a 5V power source, anLED is connected in series with a 330-ohm current-limitingresistor from the 5V point to ground. The unregulated 12V point is availableforotherpotentialusesasrequired.Thesystem of hardware works in the above flow of system. The operation of system follows the steps above using all the mentionedcomponentsandvoltages.

WORKING OF HARDWARERELAY

Relays are electrical switches that are operated by an electromagneticcoil.Whenacurrentflowsthroughthecoil, itgeneratesamagneticfieldthatpullsaleverandchanges the position of the switch contacts. Most relays have two switch positions and double-throw(changeover) contacts, as thecoilcurrentcanbeeitheronoroff.Thisallowsasingle circuit to control another circuit that may be completely independent.Forexample,a relaycanbeusedtoswitcha 230V AC mains circuit using a low voltage battery circuit. Inside the relay, the two circuits are connected mechanically andmagnetically,butthereisnodirectelectricalconnection betweenthem."

WearesendingextrapowertoKEBorgovernmenttosolve thepowerprobleminsocietyalsothisprojectwearedoneto solvethepowerprobleminIndia.

ARDUINO

Itisa low-cost,simple-to-usetechnology ismadeavailable to engineers, artists, designers, and anybody else who tinkers with technology via Arduino interface boards, allowing them to make practical projects, innovative interactiveitems,andmore.Now,acompletelynewclassof projects that can be managed by a computer can be constructed. A microcontroller board, flexible, user-friendly software, and a development environment for creating softwarefortheboardmakeuptheopen-sourceelectronics prototypingplatformknownasArduino.

The temperature sensor which shows the present room temperature.andIRsensorwillsensetheobjectorhumans inhomeifitsensethenonlythebulbwill ONorelseOFF. TheFiresensorwillsensetheanysparksinthehomeifit sensethepowerwillbecutOFF.

Arduinoisacompactmicrocontrollerboardequippedwitha USB plug for computer connectivity and multiple connection sockets for interfacing with external electronics, such as motors,relays,sensors,diodes,speakers,andmicrophones. ItcanbepoweredviatheUSBconnectionora9V battery, and controlled or programmed from a computer before beingdisconnectedandoperatedindependently.

TheArduinosoftware isuser-friendlyand freelyavailable forWindows,Mac,andLINUXcomputerswithoutanycost. The Arduino Uno we have received is a microcontroller boardthatutilizestheAtmega328chipatitscore.Arduino stands out from other microcontroller boards due to its reliable circuit hardware and user-friendly programming interface, making it easy to use and program.

International Research Journal of Engineering and Technology (IRJET) e-ISSN: 2395-0056 p-ISSN: 2395-0072 Volume: 10 Issue: 04 | Apr 2023 www.irjet.net
Fig 3: RelayBlock Fig 4: ArduinoMicrocontroller
© 2023, IRJET | Impact Factor value: 8.226 | ISO 9001:2008 Certified Journal | Page1096

ATmega8(MICROCONTROLLER)

 16MHz

 8KbyteFlashRAM(thebootloaderconsumes1K)

 1KBRAM(forauto/localvariablesandthestack)

 14portsfordigitalinputandoutput

The character-based LCD module that uses the Hitachi HD44780 controller chip is the subject of this. These modules are far from being "phased out," but they are not quite as advanced as the most recent full-size, full-color, backlitmodelsfoundinlaptopcomputerstoday.Wherethe displayneedsarerelativelystraightforward,character-based LCDs are still widely utilized in commercial and industrial equipment. There are still many different shapes and sizes possible,evenwhenrestrictedtocharacter-basedmodules. Standardcharacterlengthsforlinesare8,16,2,024,32,and 40invariationsofone,two,andfourlines.

In recent years, LCDs have replaced LEDs in many applications.Thefollowingfactorsaccountforthis

LCDpricesarecomingdown.

beingabletodisplayfigures,characters,andothers..

TheonlycharactersandnumbersthatLEDscandisplayare numbers.

ByaddingarefreshingcontrollertotheLCD,theCPUisfreed from having to perform LCD refreshes. Contrarily, for the LCDtocontinueshowingthedata,theCPUmustrefreshit.

The basicLCDformattypicallyhasa 16-pininterface,and the pinouts are generally standardized across different manufacturers.Hereisabriefdescription of the pinouts ofa basic16x2LCDformat:

International Research Journal of Engineering and Technology (IRJET) e-ISSN: 2395-0056 p-ISSN: 2395-0072 Volume: 10 Issue: 04 | Apr 2023 www.irjet.net
Fig 5: ArduinoLayout Fig 6: PinDiagram Fig 7: ATmega8 Fig 8: LCDDisplay
© 2023, IRJET | Impact Factor value: 8.226 | ISO 9001:2008 Certified Journal | Page1097
LIQUID CRYSTAL DISPLAY(LCD)

Volume: 10 Issue: 04 | Apr 2023 www.irjet.net

Vss:GroundpinfortheLCDdisplay.

Vcc:PowersupplypinfortheLCDdisplay.

Vee:LCDcontrastcontrolpin.Thevoltagelevelonthispin determinesthecontrastofthedisplay.

RW(Read/Write):Thispinselectsbetweenreadmode(1) andwritemode(0)fortheLCDcontroller.

RS (Register Select): This pin selects between instruction mode(0)anddatamode(1)fortheLCDcontroller.

E(Enable):ThispinenablestheLCDcontrollertoreaddata fromthedatapins.

7-14.D0-D7:Thesearethepinsfordatatransmissiontothe LCDcontroller.

A(Anode):Backlightpositivepin.

K(cathode):Backlightnegativepin.

LCD format are designed to provide a flexible and easy-touseinterfacefordisplayinginformationonanLCDscreen.By controllingthedataandsignalssenttotheLCDdisplayusing thesepins,electronicdevicescandisplayusefulinformation andprovidevisualfeedbacktotheuser.

The LCD controller uses the RS and RW pins to select betweeninstructionanddata,respectively.WhentheLCD controller is in instruction mode, it interprets the informationonthedatapinsasacommandtocarryout,such asclearingthedisplayormovingthepointer.Whenindata mode,theLCDscreendisplaysthedatathatispresentonthe datapins.TheLCDcontroller'sabilitytoreaddatafromthe datapinsisenabledviatheEpin.WhentheEpinishigh,the controllerreadsthedataonthedatapinsandexecutesthe command or displays the data, depending onthe RS and RW pins.TheVss,Vcc,andVeepinsareusedtoprovidepower and ground to the LCD display. The Vee pin controls the contrastofthedisplay,andadjustingthevoltageonthispin canimprovethelegibilityofthedisplayedtext.Finally,theA

andKpinsareusedtoprovidepowertothebacklightofthe LCD display. By connecting these pins to a voltage source, the backlight can be turned on or off, providing additional visibilityinlow-lightenvironments.thepinoutsofthebasic

International Research Journal of Engineering and Technology (IRJET) e-ISSN:
2395-0056 p-ISSN: 2395-0072
Fig 10: PinoutfunctionsforallLCDtypes LCD PIN DESCRIPTION Fig 11: LCDPinDescription Fig 9: PinDetailsonanLCDModule
LCD COMMAND CODES
© 2023, IRJET | Impact Factor value: 8.226 | ISO 9001:2008 Certified Journal | Page1098
Fig 12: LCDCommandCode

FLOW CHART FOR LCD

POWER SUPPLY UNIT

An electrical device or circuit known as a power supply is used to transform an input voltage from a power source intoa steady outputvoltagethat may be utilisedtopowervariouselectronicdevicesorcircuits. Atransformer,rectifier,andvoltageregulatorareafew ofthepartsthatmakeupastandardpowersupply.

An element that is used to step-up or step-down the input voltage to a desired level is a transformer. It consists of a shared magnetic core and two wire coils, known as the primary and secondary windings. When an AC voltage is applied to the primary winding, it generates a magnetic field in the core. This magnetic field then induces a voltage in thesecondary winding. By adjusting the number of turns in theprimary and secondarywindings,thetransformercaneither

TRANSFORMER step up orstepdowntheinputvoltage.

RECTIFIER

The rectifier is responsible for converting the output from the transformer, which is in AC form, into pulsating DC. In this project, a bridge rectifier is used due to its advantages such as excellent stability and full-wave rectification, as compared to half-wave or full-waverectifiers.

VOLTAGE REGULATOR

Voltageregulatorscanprovideastableandconstantoutput

voltage,whichiscrucialforthesafeandefficientchargingof EVs.Fluctuationsorspikesinvoltagefromthehome'spower gridcanpotentiallydamagethewirelesschargingsystemor the EV's battery. A voltage regulator can regulate and

International Research Journal of Engineering and Technology (IRJET) e-ISSN: 2395-0056 p-ISSN: 2395-0072
Issue: 04 | Apr 2023 www.irjet net
Volume: 10
Fig 13: FlowDiagramofLCDDisplay Fig 14: TypicalPowerSupply
© 2023, IRJET | Impact Factor value: 8.226 | ISO 9001:2008 Certified Journal | Page1099

stabilize the voltage to provide a consistent and safe charging experience. A voltage regulator can also protect against overvoltage or undervoltage conditions, which canoccurinthehome's powergridduetovarious factors such as power surges, grid fluctuations, or load changes. Overvoltage or undervoltage can potentially damage the wireless charging system or the EV's battery. A voltage regulator can monitor the incoming voltageandregulateitto ensure it stays within the safe operating range. Wireless charging systems for EVs can be designed to support gridconnection,whichallowsthem tonotonlychargetheEVbutalsotofeedexcessenergyback into the home's power grid. A voltage regulator can help facilitate this bidirectional power flow, regulating the voltagetoensurecompatibilitywiththehome's power grid and enabling efficient grid connection. We use an LM7805 voltage regulator IC to provide a 5 volt power supply.

ELECTRICAL CHARACTERISTICS OF

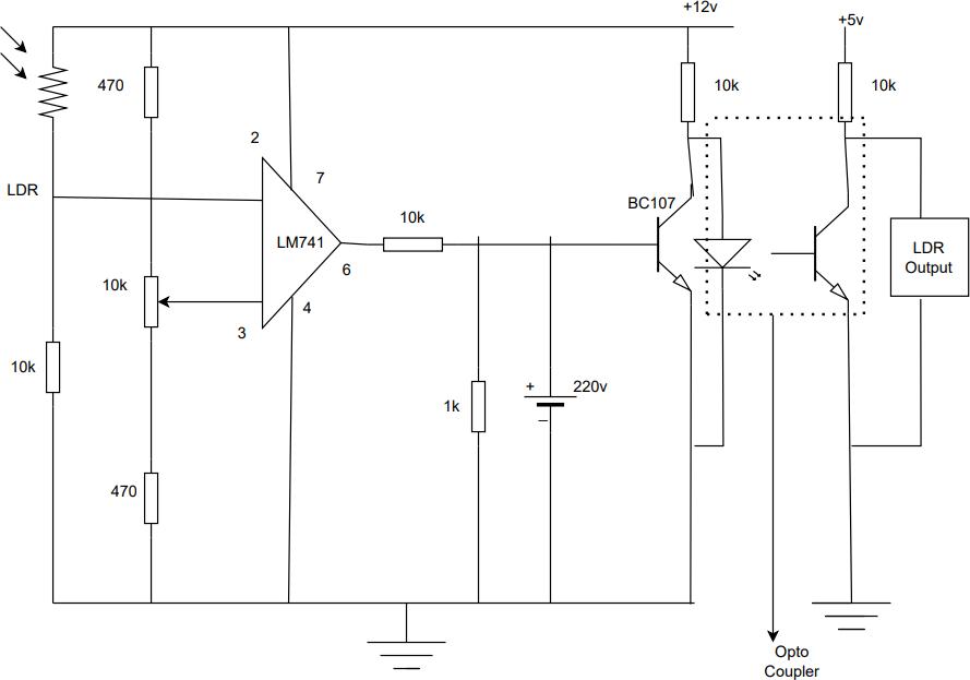
the secondary coil, located in the EV, is connected to the onboard charger. When the charging station is energized, Thefirstcoilproducesanalternatingmagneticfield,andby electromagnetic coupling, this field causes a voltage to be inducedin thesecondary coil.This voltageis then converted toDCandusedtochargetheEV'sbattery.Light-Dependent Resistors (LDRs) are not commonly used in wireless charging systems for electric vehicles (EVs) directly, they could potentially be used as part of a home energy managementsystem(HEMS)inconjunctionwithwirelessEV charging. It typically includes components such as solar panels, energy storage systems (such as batteries), smart meters, and energy management software. the context of wirelesschargingforEVs,anLDRcouldbeusedinaHEMSto monitor the availability of solar power or grid power at a particulartime.Thisinformationcouldthenbeusedbythe energy management software to make decisions on when to initiatewirelesschargingfortheEV.

SENSORS

LIGHT DEPENDENT RESISTOR

Itatypeofsemiconductordevicethatexhibitsachangein

resistancebasedontheintensityoflightfallingonit.While LDRs are commonly used in applications such as light sensing and control. Wireless charging systems for EVs typically use a combination of coils, resonant circuits, and power electronics to transfer energy wirelessly from a chargingstationtothevehicle'sonboardcharger,whichthen charges the EV's battery. The primary coil, located in the chargingstation,isconnectedtoanACpowersource,while

International Research Journal of Engineering and Technology (IRJET) e-ISSN: 2395-0056 p-ISSN: 2395-0072 Volume: 10 Issue: 04 | Apr 2023 www.irjet.net
LM7805 Fig 15: ElectricalcharacteristicsofLM7805 Fig 16: LDR
© 2023, IRJET | Impact Factor value: 8.226 | ISO 9001:2008 Certified Journal | Page1100
Fig 17: LDRCircuit Diagram

Thebasicworkingofasolarpanelinvolvesconvertingthe energyfromtheElectricvehicles(EVs)canbepoweredby solarenergy, whichis convertedinto electrical energy. In anEV wireless charging system that uses a home as a chargingstation, The house's roof has solar panels that can be utilised to produce electricity. Direct current (DC) electricity from the solar panels is routed to an inverter, which transforms it into alternating current (AC) electricity that may be used to power the wireless charging system. The AC electricity is then sent to a charging station, which is installed in the parking of the home.

The electricity from the charging station is transferredto theEV'sbatterybythewirelesschargingtechnologyusing a charging coil that is linked to the charging station. Magneticinductionisusedbythechargingcoiltogenerate amagneticfieldthatwirelesslytransmitselectricitytothe EV battery. The magnetic field produced by the charging coil when theEV is parked over it produces a current in thecoil,whichinturnchargesthebatteryoftheEV.Until thebatteryisfullychargedorthechargingisstopped,the processofchargingcontinues.

ThishelpstoreducethecarbonfootprintoftheEVcharging processandpromotessustainableenergypractices.

WIND SOURCE

Electric vehicles (EVs) uses wind energy instead of solar energy in any of climate changes, but it would require somechangesinthecharginginfrastructure.

To use wind energy for wireless charging, we need a wind

turbinetogenerateelectricity.The windturbinewould need to be connected to a battery storage system, which wouldstore the electricity until it's needed for charging theEVs.When an EV drives over the wireless charging pad, thereceiver on the EV would communicate with the charging station to initiate the charging process. Thecharging station would then draw electricity from thebattery storagesystempowered by the wind turbine, and wirelessly transmit it tothe receiver on the EV to chargethebattery.

To use a home as a charging station, you would need to install a wireless charging pad on your driveway or garagefloor. The wind turbine and battery storage system could be installed on your property as well, or could be connectedtoanearbywindfarmifavailable.

It'sworththatwindenergyistypicallylesspredictablethan solar energy, which could lead to some challenges in ensuringthatthechargingstationshaveasteadysupplyof electricity. However, with an appropriate planning and infrastructure,it'spossibletousewindenergyforwireless EVchargingathome.

INVERTER

Electric vehicle (EV) wireless charging system that uses a homeasachargingstation,Theinverterplaysacrucialrole asacomponentinthesystem,convertingthedirectcurrent (DC)voltagefromsolarpanelsorbatteriesintoalternating current (AC) voltage, which is necessary for powering the wirelesschargingsystemandchargingtheelectricvehicle's (EV)battery.

The working of an inverter with volts is explained as follows: The voltage from the solar panels or battery is typically in the range of 12V to 48V DC, depending on the system's configuration. The inverter takes the DC voltage as input and converts it into AC voltage, typically at 110V or 220V,dependingonthecountry'selectricalstandard.

Theinverterusesaseriesofelectroniccomponents,suchas transistorsorMOSFETs,toswitchtheDCvoltageonandoff rapidly,creatingasquarewaveorasinewave.Theinverter's control circuitry ensures that the output voltage and frequency are stable and match the requirements of the wirelesschargingsystemandtheEV'sbattery.

The inverter may also include safety features, such as overvoltageandovercurrentprotection,toensurethatthe charging process is safe and reliable. The output voltage fromtheinverteristhensenttothewirelesschargingcoil, which uses an electromagnetic field to Wirelessly supply power totheEV's battery. Thewirelesschargingsystem's powerneedsaswellastheEV'sbatterywilldeterminethe inverter's size and capacity. A larger inverter may be

International Research Journal of Engineering and Technology (IRJET) e-ISSN: 2395-0056 p-ISSN: 2395-0072 Volume: 10 Issue: 04 | Apr 2023 www.irjet.net
Fig 18: WorkingofSolarPanel
SOLAR PANEL © 2023, IRJET | Impact Factor value: 8.226 | ISO 9001:2008 Certified Journal | Page1101

required for a high-power charging system, while a smaller inverter may be sufficient for a lower-power system.

WORKING OF SOFTWARE

The Arduino runs the Arduino IDE software. An electric vehicle (EV) wireless charging system’s numerous component can be managed using the Arduino microcontrollerplatform.

Arduino software could be used in a wireless charging systemthatusesahomeasachargingstation.

ThewirelesschargingcoilwouldbeconnectedtoanArduino board, which would control the charging process. The ArduinoboardwouldbeprogrammedtodetectwhenanEV is parked over the charging coil. This could be done using sensorsorothermeansofdetectingthepresenceoftheEV. Once the Arduino board detects the presence of the EV, it would initiate the charging process. This could involve activating the electromagnetic field that transfers energy wirelesslyfromthechargingpadtotheEV'sbattery.

TheArduinoboardwouldmonitorthechargingprocessto ensurethattheEV'sbatteryischargedsafelyandefficiently. Itcouldadjustthechargingrateorvoltageifneededtoavoid damaging the battery. Once the EV's battery is fully charged, theArduinoboardwouldstopthechargingprocess.

TheArduino board could also be used to monitor the energy consumption of the charging system and to send data to a monitoring system that could be accessed remotely. In addition to controlling the charging process, Arduino softwarecouldbeusedtoprovideadditionalfunctionalityto thewirelesschargingsystem.Forexample,itcouldbeused tocontrolthelightingorventilationinthechargingstation, or to communicate with other smart home systems. The "Wiring"C/C++library,fromtheprojectofthesamename,is included with the Arduino IDE and simplifies a number of common input/output functions. Although users simply need to define two functions to create a runnable programme, Arduino programmes are written in C/C++. setup() isafunctionthatiscalledjustonceatthebeginning ofaprogrammetoinitialisesettings.

loop() isafunctionthatiscontinuouslycalleduntilthe boardturnsoff.

CONCLUSION

Wirelesschargingtechnologyhasbeensteadilyadvancing, andEV wireless chargingisbecomingamorefeasible option for electric vehicle owners. Using the home as a charging station has the potential to simplify the charging process. There are several benefits to using wireless charging at home, including the ability to charge without having to physicallypluginthevehicle,reducingwearandtearonthe chargingport,andpotentiallyincreasingthelifespanofthe vehicle'sbattery.Additionally,homewirelesschargingcan reducetheneedforpubliccharginginfrastructure.However, therearealsosomechallengesthatneedtobeaddressedfor widespread adoption of wireless charging technology, includingtheneedforstandardizationandinteroperability between different charging systems, as well as concerns aboutsafetyandefficiency.

EVwirelesschargingusingthehomeasachargingstation shows promise as a convenient and accessible charging optionforelectricvehicleowners,butfurtherresearchand development are needed to address the challenges and fully realizethepotentialofthistechnology.

International Research Journal of Engineering and Technology (IRJET) e-ISSN: 2395-0056 p-ISSN: 2395-0072 Volume: 10 Issue: 04 | Apr 2023 www.irjet.net
© 2023, IRJET | Impact Factor value: 8.226 | ISO 9001:2008 Certified Journal | Page1102
Fig19: ArduinoIDEshowing"Blink"program

MODEL IMPLEMENTATION

REFERENCES

1. Jain, M. Vijay, G. Bhuvaneswari and B. Singh, "Design andsimulationofasolarpoweredDChomewithgrid and battery back-up", 2016 IEEE 7th Power India International Conference (PIICON),2016.

2. Asst Prof.Swapna Manurkar, International Research JournalofEngineeringandTechnology(IRJET)

3. Manoj D. Patil1 1Assistant Professor Ashta, DistrictSangli,State-Maharashtra.

4. CarlosA.García-Vázquez,FranciscoLlorens-Iborra,Luis M.Fernández-Ramírez

5. K.S. Phadtare, S.S. Wadkar, International Journal of EngineeringResearchandTechnology(IJERT).

6. N. Sheikh, "Efficient utilization of solar energy for domestic applications", 2008 Second International Conference on Electrical Engineering,2008.

7. S.PatelandK.Rao,"Socialacceptanceofsolarenergy technologyinIndia", 2016 International Conference on Energy-Efficient Technologies for Sustainability (ICEETS),2016.

RESULTS AND OUTCOMES

The results and outcomes of using EV wireless charging systems athome arestill beingstudied,as this technology is still relatively newandundergoing ongoing development. therearesomepotentialbenefitsandchallengestoconsider. One potential benefit of using home-basedwirelesscharging is the convenience factor. With wireless charging, electric vehicleowners would not haveto manually connect their vehicles to a charging station, which could save time and makethechargingprocessmoreaccessibleandreducethe needforpubliccharginginfrastructure,whichcouldhelpto reducethecostandcomplexityofchargingforEVowners. Anotherpotentialbenefitisthereductioninwearandtear onthevehicle'schargingport.Wirelesschargingeliminates theneedforphysicalpluggingandunpluggingofthevehicle, reducingtheriskofwearanddamagetothechargingport over time, making it convenient and hassle-free charging option.Wirelesschargingeliminatestheneedforphysical pluggingandunpluggingofthevehicle, anotherchallengeis ensuring the safety and efficiency of wireless charging technology. Ongoing research and development will be neededtoensurethatthistechnologyissafe,efficient,and accessibleforelectricvehicleowners.

8. M. Ahmad and Qiang Gao, "Numerical review of Pakistanipowersectorandmitigationof powercrisis byadoptingahomesolarsystem(HSS)", International ConferenceonRenewablePowerGeneration(RPG2015).

9. International Conference on Information and CommunicationTechnologyConvergence,(ICTC),2014.S. Chaudhari, P. Rathod, A. Shaikh, D. Vora and J. Ahir, "SmartenergymeterusingComputers,2011.E.

10. Orsi and S. Nesmachnow, "Smart home energy planning usingIoTandthecloud",2017,IEEEURUCON,2017.H.

11. IEEE Applied Power Electronics Conference and Exposition(APEC),twenty-seventhannual,Fangcheng Liu,10.1109/APEC.2012.6166113.

12. H.C.LinJournal:2016IEEEInternationalSymposiumon Computer,Consumer,andControl.

BIOGRAPHIES

DR. PUTTAMADEGOWDA J Head of Department, Dept. of Electronics and Communication Engineering,PhD.

International Research Journal of Engineering and Technology (IRJET) e-ISSN: 2395-0056 p-ISSN: 2395-0072 Volume: 10 Issue: 04 | Apr 2023 www.irjet.net
© 2023, IRJET | Impact Factor value: 8.226 | ISO 9001:2008 Certified Journal | Page1103

CHAITHRA B S

B.E Student, Department of Electronics and Communication Engineering

KEERTHANA K

B.E Student, Department of Electronics and Communication Engineering

SHILPASHREE S

B.E Student, Department of Electronics and Communication Engineering

VARSHA M P

B.E Student, Department of Electronics and Communication Engineering

International Research Journal of Engineering and Technology (IRJET) e-ISSN: 2395-0056 p-ISSN: 2395-0072 Volume: 10 Issue: 04 | Apr 2023 www.irjet.net
© 2023, IRJET | Impact Factor value: 8.226 | ISO 9001:2008 Certified Journal | Page1104

Turn static files into dynamic content formats.

Create a flipbook