Smart Menu Card Using QR Code

Page 1

Smart Menu Card Using QR Code

Abstract - This proposed project uses a digital menu card, which has many advantages over the conventional approach, in place of physical menu cards. The user experience of how modern people order food will be significantly improved. We have developed a mobile application that offers users a straightforward user interface and lots of options when placing food orders. The clients of the consumer and the management of the restaurant will each have a unique set of interfaces. Then, using a straightforward interface, they can quickly browse the menu and choose the food of their choosing. Unlike paper menu cards, the restaurant personnel may easily change the offered dishes. This eliminates confusion and considerably increases efficiency. Once the food has been delivered, customers have the option to pay using a mobile API. They can keep track of payments for and orders for meals on the restaurant side of things. Both the user's and the restaurant staff's experiences will be significantly enhanced by this system. The system contains real-time updated digital menu cards for every restaurant in the database. This enables customers to choose meals in accordance with their preferences and gives users an overview of the foods that are offered in all eateries. The application willfundamentallyalter the hotel sector.

Key Words: User Interface, QR Code, Mobile API, DigitalMenuCard

1. INTRODUCTION

A smart menu card system using QR code is a modern way of providing menu information to customers in restaurants, cafes, and other food establishments. The system works by generating a unique QR code for each table or customer, which can be scanned using a smartphone camera. Once scanned, the QR code directs the customer to a digital menu that can be accessed on their device. The digital menu typically includes images and descriptions of the dishes, as well as pricing. Customers can easily browse the menu and make their selections without the need for physical menus or interaction with a waiter or waitress. The hotel sector will make a significant technological advance with the completion of this project. This will make using the app to order food easier and better. The app will have a fantastic user interface, and ordering food will be quite simple. This will facilitate speedy payments through the app's built-in net banking features. Once effectively

implemented, it will save expenses for the restaurants and draw clients by offering tempting menu prices. Additionally, the menus will be updated in real-time, making users aware of any modifications made to the menu by the staff. The software will transform the outdated practice of placing orders using paper menu cards for the benefit of both customers and restaurant personnel.

1.1 Advantages

1. Contactless ordering: With a smart menu card system,customerscanscanaQRcodewiththeir smartphone and view the menu without touching a physical menu card or interacting with a waiter. This eliminates the need for physical contact and reduces the risk of transmissionofgerms.

2. Increased efficiency: A smart menu card system canmaketheorderingprocessmoreefficientby allowingcustomerstoplacetheirordersdirectly from their smartphones. This can reduce wait timesforcustomersandimprovetableturnover forrestaurants.

3. Improved customer experience: A smart menu card system can provide customers with more information about the dishes, such as ingredients.Thiscanhelpcustomersmakemore informed choices and provide a better overall diningexperience.

4. Easy to update: A smart menu card system is easy to update, which means that restaurants can quickly make changes to the menu without having to reprint physical menus. This can save timeandmoneyforrestaurantsandensurethat customers have access to the most up-to-date menu.

5. Marketing opportunities: A smart menu card system can provide restaurants with opportunities to market their dishes and promotions to customers. For example, restaurants can include pictures and descriptions of their specials or offer discounts tocustomerswhoscantheQRcode.

International Research Journal of Engineering and Technology (IRJET) e-ISSN: 2395-0056
Issue:
| Apr 2023 www.irjet.net p-ISSN: 2395-0072 © 2023, IRJET | Impact Factor value: 8.226 | ISO 9001:2008 Certified Journal | Page894
Volume: 10
04
***
Aishwarya
Dhanawade1 Chinmayee Khavale2 Darshana Bhayde3 Poonam Sankpal4 1, 2, 3, 4Student 1, 2, 3, 4Department of Information Technology 1, 2, 3, 4Atharva College of Engineering, Malad West, Mumbai, Maharashtra, India.

2. MOTIVATION

Developing a smart menu card system using QR codes can benefit both customers and restaurant owners, providing a convenient and efficient dining experience while also improving cost-effectiveness and data insights. The primary objective of our design proposes thatinsteadofphysicalmenucards,wecanuseadigital menucardthatwillprovideanumerousadvantageover the traditional system. It will greatly improve the user experience of the way modern people order food. We propose to build a mobile application that provides simple UI and great flexibility to users to order their food.

The objective is to create different set of interfaces for the consumer’s clients and the restaurant management. Once the user logs in, he/she is to select the restaurant they are in. Then they can browse through the menu easily through a simple interface and select their choice ofdish.Theavailabledishescanbeupdatedeasilybythe restaurant staff unlike the paper menu cards. This greatlyimprovesefficiencyandremovesconfusion.Once the food is delivered clients can choose to pay through mobileAPI.

On the restaurant side of things, they can keep track of food orders and payments. This system will greatly improve the experience of both the user and the restaurant staff. There will also be a common interface for all the restaurants. The user just has to select the particularrestaurant outlets.Toensurethattheapphas the digital menu cards of all the restaurants in the databasewhichwillbeupdatedrealtime.Thisallowsthe user to get an idea about the dishes available in all restaurant.

3. PROBLEM STATEMENT

Traditional restaurantmenus havebeenwidelyusedfor a long time, but they can pose several issues such as contamination, maintenance,andlack of flexibility. With the current COVID-19 pandemic, the issue of contamination has become even more significant, with the need to minimize contact between people and objects. Therefore, there is a growing demand for a smart menu card system that can provide a contactless and efficient solution. One possible solution is to implement a smart menu card system using QR code technology. This system can allow customers to access the menu using their smartphones by scanning the QR code. It can eliminate the need for physical menus, reduce contamination risks, and allow for more flexibility in updating the menu. Competition in the restaurantbusinesshasincreasedwithadvancesinfood ordering techniques. The traditional food ordering system is a completely manual process that involves waiters, pen and paper contain errors in both writing

down orders and making calculations which makes it difficulttotrackthesalesrecord.Therefore,theproblem statementishowtodesignandimplementasmartmenu cardsystemusingQRcodetechnologythatcanprovidea cost-effective, reliable, and user-friendly solution for restaurantownersandcustomersalike.

4. PROPOSED SYSTEM

Ourproposedsystemusesadigitalmenucard,whichhas many advantages over the conventional approach, in place of physical menu cards. The user experience of how modern people order food will be significantly improved.Weproposecreatingamobileapplicationthat offers users a straightforward user interface and lots of options when placing food orders. For the restaurant management and the consumer's clients, there will be various sets of interfaces. The user must choose the restaurant they are currently in after logging in. Then, using a straightforward interface, they can quickly browse the menuandchoosethefoodof theirchoosing. Unlike paper menu cards, the restaurant personnel may easily change the offered dishes. This eliminates confusion and considerably increases efficiency. Once the food has been delivered, customers have the option to pay using a mobile API. They can keep tabs on payments and food orders for the eatery. The system contains real-time updated digital menu cards for every restaurant in the database. This enables customers to choose meals in accordance with their preferences and gives users an overview of the foods that are offered in all eateries. The application will fundamentally alter the hotelsector.

1. Menu Creation: The first step is to create a digital menu. This can be done by creating a website or mobile app that displays the menu items, their descriptions, prices, and images. This menu should be easily accessible and editablebytherestaurantstaff.

2. QR Code Generation: Once the digital menu is created, QR codes should be generated for each menu item. These codes can be generated using a QR code generator tool, which will allow you to customize the design and information encodedintheQRcode.

3. QR Code Display: Once the QR codes are generated, they can be printed and displayed at eachtableorprovidedtocustomersaspartofa take-outordeliveryorder.

4. Customer Scanning: Customers can then use their smartphones to scan the QR code at their table or on their order, which will take them directly to the digital menu on the restaurant's websiteorapp.

International Research Journal of Engineering and Technology (IRJET) e-ISSN: 2395-0056 Volume: 10 Issue: 04 | Apr 2023 www.irjet.net p-ISSN: 2395-0072 © 2023, IRJET | Impact Factor value: 8.226 | ISO 9001:2008 Certified Journal | Page895

5. Ordering and Payment: Customers can browse the menu, select items, customize their orders, andplacetheirorderdirectlythroughthedigital menu. They can also pay for their order using a paymentgatewayintegratedintothewebsiteor app.

6. Order Confirmation: Once the order is placed, the restaurant staff will receive a notification andcanconfirmtheorderdetails.

7. Order Preparation and Delivery: The restaurant staffwillthenpreparetheorderanddeliveritto the customer's table or pack it for take-out or delivery.

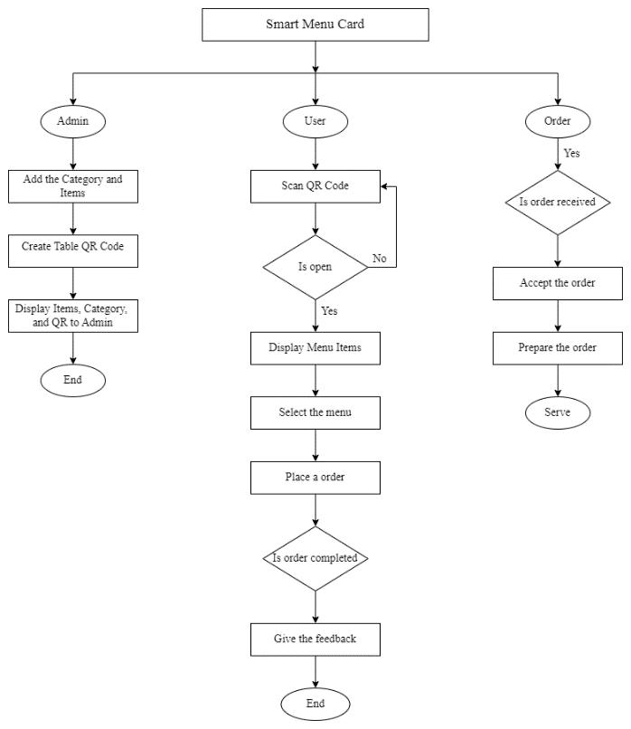
5. RESULT

The following are the screens which are developed for ourproject.

6. CONCLUSION

The hotel sector will make a significant technological advance with the completion of this project. This will make using the app to order food easier and better. The app will have a fantastic user interface, and ordering foodwillbeabreeze.Thiswillalsomakeiteasiertosend rapid payments using the app's built-in net banking features. When effectively implemented, it will save expensesfortherestaurantsanddrawclientsbyoffering temptingmenuprices.

People will greatly benefit from this software because it allows them to access restaurant menus from anyplace. Additionally, the menus will be updated in real-time, making users aware of any modifications made to the menu by the staff. The software will transform the outdatedpracticeofplacingordersviapapermenucards for the benefit of both customers and restaurant personnel.

10. REFERENCES

[1] Bhaskar Kumar Mishra, Bhawani Singh Choudhary, Tanmay Bakshi., 2015, “Touch Based Digital Ordering System on Android using GSM and Bluetooth for Restaurants”.

International Research Journal of Engineering and Technology (IRJET) e-ISSN: 2395-0056 Volume: 10 Issue: 04 | Apr 2023 www.irjet.net p-ISSN: 2395-0072 © 2023, IRJET | Impact Factor value: 8.226 | ISO 9001:2008 Certified Journal | Page896
Fig 1: SystemFlowchart Fig 2: SystemQRCodeGenerator Fig 3: SystemHomepage

[2] Kunal Gupta, Stuti Saxena., 2015, “Design and ImplementationofWirelessMenuCard”.

[3] Ni Hao, Ruan Ruolin, Yao Huan, Wu Aixia., 2017, “An Economical Wireless Ordering System Based on BluetoothTechnologyFuzzyLogic”.

[4] Guiling Sun, Qingqing Song., 2016, “Design of the RestaurantSelfServiceOrderingSystemBasedonZigBee Technology”.

[5] P. Lessel,M. Bohmer,A. Kroner,A. Krriger, “User Requirements and Design Guidelines for Digital RestaurantMenus”,Oct2014

[6] Kirti Bhandge, Tejas Shinde, Dheeraj Ingale, Neeraj Solanki, Reshma Totare, “A Proposed System for Touchpad Based Food Ordering System Using Android Application”, in International Journal of Advanced Research in Computer Science & Technology (IJARCST 2015),Vol.3,Issue1(Jan.-Mar.2015).

[7] Nibras Othman Abdul Wahid (2014). "Improve the Performance of the Work of the Restaurant Using PC TouchScreen",inComputerScienceSystemsBiology

[8] Khairunnisa K., Ayob J., Mohd. Helmy A. Wahab, M. ErdiAyob,M.IzwanAyob,M.AfifAyob,“TheApplication of Wireless Food Ordering System”, in MASAUM Journal ofComputing,Volume1Issue2,September

[9] Sushmita Sarkar, Resham Shinde, Priyanka Thakare, Neha Dhomne, Ketki Bhakare, “Integration of Touch Technology in Restaurants using Android”, in IJCSMC, Vol.3,Issue.2,February2014,pg.721–728.

[10] S. Gebhardt,S. Pick,T. Oster,B. Hentschel,T. Kuhlen, “AnEvaluationofaSmart-phonebasedMenuSystemfor ImmersivevirtualEnviornment”,IEEESymposiumon3D userinterfacesmar-2014,USA.

[11] Chinsha T C , Shibily Joseph .Aspect based Opinion Mining from Restaurant Reviews, International Journal of Computer Applications (0975 – 8887) [2] www.tripadvisor.in

[12] E. Marrese-Taylor, J. D. Vel´asquez, F. BravoMarquez, and Y. Matsuo, Identifying customer preferences about tourism products Procedia Computer Science,2013.

[13] Bing Liu, Sentiment analysis and opinion mining, Synthesis Lectures on Human Language Technologies 5 (2012),no.1,1-167.

[14] Ohana, Bruno, and Brendan Tierney. Sentiment classificationofreviewsusingSentiWordNet.9th.IT&T Conference.2009.

[15]http://sentiwordnet.isti.cnr.it/.

[16] Minqing Hu and Bing Liu, Mining and summarizing customerreviews,ProceedingsofthetenthACMSIGKDD internationalconference,ACM,2004,pp.168-177.

[17] BrijalKharadi ,Ketan Patel. Opinion Mining of Restaurant Review International Journal of Innovative Research in Computer and Communication Engineering Vol.5,Issue3,March2017

International Research Journal of Engineering and Technology (IRJET) e-ISSN: 2395-0056 Volume: 10 Issue: 04 | Apr 2023 www.irjet.net p-ISSN: 2395-0072 © 2023, IRJET | Impact Factor value: 8.226 | ISO 9001:2008 Certified Journal | Page897

Turn static files into dynamic content formats.

Create a flipbook