Accident Precaution System For Vehicle In Motion Using Machine Learning

Page 1

Accident Precaution System For Vehicle In Motion Using Machine Learning

1,2,3,4Student at Mahatma Gandhi Mission College of Engineering and Technology, Mumbai, Maharashtra, India. 5Assistant professor at Mahatma Gandhi Mission College of Engineering and Technology, Mumbai, Maharashtra, India.

Abstract - Nowadays speed and breaching traffic rules causes many accident we can save many liveifweprovide accident information to emergency serviceandifwereach in time. heavy road traffic and increasing number of road accidents are major concern in current scenario rather than new vehicle have latest technology. Our survey on this topic is made to construct such a system which is efficient and reliable to detect danger while our vehicle in motion. In this paper, we try to overcome the problem by create system "Accident Precaution System For Vehicle In Motion Using Machine Learning" using Deep learningand machine learning algorithmsuchasConvolutionalNeural Network (CNN), Artificial Neural Network (ANN), YOLO (you look only once).Using these algorithm we develop different model such as Driver Drowsiness, object detection, pothole detection and traffic sign detection for decrease the possibility of accident.

Key Words: Deep learning, Machine learning, Convolutional Neural Network (CNN), Artificial Neural Network (ANN), YOLO(you look only once),python, Computer Vision.

1. INTRODUCTION

Automobilehasprovideagreatbenefits inourdailylife.We usevehicletoreachdestinationontime. In21stcenturyit hardtoimaginelifewithoutvehicle.Therearevarioustypes ofvehiclesuchascar,bus,trucketc.eachusedfordifferent purpose, But every coin had two side that way increasing number of vehicle on road provide us benefits of fast transportationanddecreaseourtraveltimebutitalsocause disaster to us and may kill us through serious accident. Inappropriate driving and over speeding causes risk to involve in accident. Many efforts taken by various organization and government to decreases number of accidentbutstillsomanyaccidenthappendaily.Wecansave manylifebyprovideemergencyinformationaboutupcoming danger while driving. According Data of Ministry of Road Transport&HighwaysofIndiamajorreasonforaccidentis OverSpeeding,DistractionsofDriver,TrafficLightJumping, Non-adherence to lane driving and overtaking in a wrong manner.

Asmostofaccidentoccursbecausetrafficrulesproperly notfollow.somanydriverstheyactualnotseentrafficlight

becausetherevehicleinmotionsodeeplearningalgorithm suchasConvolutionalNeuralNetwork(CNN)whichfocuson particularregioncanhelpinfastimageprocessing[1].

Some causes for accident is Driver fall in slip while driving,ithappenmostlyinnightdriving.itmaycauseserious crashsoifweanalyzedriverfaceanddetectfacialfeaturein realtimeitwillovercomethedangerofanaccident[3].

Another obstacles on Road also cause accident such as vehiclecancrashwitheachothersovehiclecandetectusing technology such as R-CNN, CNN, Darknet for detect and analyzevehiclefromsurroundinginsafedistance[9].

Inthispaper,weproposedsystemsthatpreviouslydetect Road objects, Traffic sign and Driver Drowsiness using variousDeeplearningandmachinelearningtechnologywith tensorflowandimageprocessing.ItwillhelpinAutonomous vehiclecreationandmakedrivingsafeandsecureforDriver andpassenger.

2. RELATED WORK

InExistingsystem,modelsarebuiltforaccidentprevention such as Drowsiness Detection, road object detection and trafficsigndetectionforcreatepre-alarmsystemthathelp driverinhisjourney.Thesemodelsarebuiltseparatelyand useddatasetthatislimited.Aswebuiltdifferentmodelswe seedifferentworkseparatelyasfollow:

Trafficsigndetection

Inpaper[1]theybuiltmodelonDFGdatasetwhichhad differenttypesoftrafficsigns,someofwhichgivewarning, mandatoryandprohibitiveinstructionsonhowandwhereto drive.Totrainedandbuiltthemodeltheyusedregion-based neuralnetworkwhichfocusonparticularregionfordetect trafficsign.Inpapertobuilttrafficsigndetectionwehadto done pre-image processingas mention in paper [2].In this theyusedImageenhancementtechnologyforclearshapes usinglinearfilteringalgorithm.

DriverDrowsiness

Inpreviousstudy[3]Tomonitorandwarnthedriverin real-time,theuseofthekernelizedcorrelationfilters(KCF) algorithmispreferredbasedonsystem’sevaluation.Forreal

International Research Journal of Engineering and Technology (IRJET) e-ISSN: 2395-0056 Volume: 10 Issue: 04 | Apr 2023 www.irjet.net p-ISSN: 2395-0072 © 2023, IRJET | Impact Factor value: 8.226 | ISO 9001:2008 Certified Journal | Page787
***
Saniya Shaikh1, Omkar Prabhu2, Rahul Patil3, Somesh Nikam4 , Prof.Sachin Chavan5

time detection of driver face fatigue MC-KCF algorithm is helpful for highest accuracy for Drowsiness detection by trackingeyesfatigue.Asmentioninpreviousstudyinpaper Drowsinesstrackbyfacefatiguecondition,asmodelbuiltfor detect eye aspect ratio by tracking eyes blinking rate. Normallyeyesblinktwotothreetimeaminute.Fordetect Drowsinesswemusttrack faceforfewsecondthenasper faceconditiondetectionresultoccurs.

Instudyinpaper[3]wemarknumberoffacialkeypoints aspermarkratherthandetectupperandlowereyelidswe detecteyebrowsandwholeeyessocketfortrackeyesfatigue.

According the study of paper[11] Behavioral measures likeyawning,amountofeyeclosure,eyeblinkingetc.needto beconsider,butnormallyactivitylikeyawningislesssowe cansayit’snotDrowsy.Normallyamountofeyesclosureis also0.1sto0.4ssoeyesareblink3to4timeasecond.But when driver close to sleep amount of eyes closure is increases.

Roadobjectdetection

As per study that previously done vehicle detection is challengingforhumantocalculate,thisiswhereamachine learning had great benefits to automatically learn and improve over time tracking, classifying, and counting the number of vehicles passing by certain area [9].object detectionisbeneficiaryinpreventionofaccidenttherefore fast detection of object is required for real-time object detection we used technology Yolo and its different version(v1,v2,v3,v5).

In the paper [9] we apply Deep learning based Yolo frameworkandperformtasksuchasCollectionofpictureof interest, labeling and classify image, Train model and run code,itwilldrawrectangularshapesonobjectandgivelabel totheobject.ModelspecifiesbythisProvideaccuracy82%.

As per model are built separately and had low detection

Accuracy in some model and some model built had low accuracyastheyuseddatasetthathadlimitedelements.

PotholeDetection

Majorreasonforaccident ispotholenotdetectedontime. Asperpaper[4]foraccuratelydetectthepotholemodelsare trainedandtestedwithpreprocesseddataset,includingYOLO V3, SSD, HOG with SVM and Faster R-CNN. According to accuracy of Different models Yolo v3 provide highest accuracy.

Inpaper[7]studyshowthatpotholedetectionsystemcanbe used for create report on road condition as system automaticallydetectpotholessoitsusedformonitoringand make report whether road condition is good or bad. road surface monitoring, deep learning, convolutional neural

network,k-nearestneighbor,globalpositioningsystemare technology helpful for create the system. still shape of potholearedifferentindifferentregionandthatcauseshard to detect the poteholes.so there need to used dataset that provideaccuratedifferentsetsofimagesofpotholes.

3. PROPOSED SYSTEM

Aimofthisprojectispreviouslydetectobstaclesonroadthat causes serious accidents and aware driver from incoming danger on road as early as possible. Road obstacles that causes most of the accident include Drivers Drowsiness, Traffic lightjumping,Variousobjectonroadsuch asother vehicleisnotdetected,potholes.Acausesthatabovemention ismostcommonreasonforroadaccidenttohappen.Inour study we found that some model are built previously for solvingthisproblem,butthesemodelhadmanylimitation such as Low accuracy, trained on limited data, Detection speedisslow.Previoussystemmodelsarebuiltseparately that only address particular problem. For creating perfect accidentprecautionsystemwehadtoBuiltvariousmodels thatprovidefastdetectionandhighaccuracy.sowebuiltthe modelsuchasTrafficsigndetection,DriverDrowsiness,Road objectdetectionandPotholedetectionfordetectallroadsign andobject,DriverDrowsinesscomeindriversjourney.soas perourstudywehadtoconsiderthesemodels:

Traffic sign detection

Nowadaysweheardaboutautomatedvehicletechnology inthisforavoidaccidentswehadtoconsidertrafficrule.For thattrafficsignneedtodetectaccurately.Asmostoftraffic sign are placed in left or right side and that cover small portionofroaditschallengingtodetectaccurately.Detection and classification is dependents on shape and color of the trafficsign.soweuseddatasetthathadvariousIndiantraffic sign including Traffic signal ahead, speed limit, no entry, crosswalk,speedbreak,speedlimitandmanymore.Dataset mostlyhadimagedatawiththeirlabels.

Toachievehighaccuracywithreal-timemonitoringand detectionin this project weusedCNN (convolution neural network)andR-CNNareused.CNNaremostlyusefulforreal timedetectionasperpaper[1].InthisprojectDeeplearning image processing and object detection used CNN with artificial neural network. convolutional neural network is veryhelpfulindealwithhighdefinitionimagedataandalso blur image to process image and make prediction.[2]convolutional neural network is work differentlyastheytreatsdataasspecial.Insteadofneurons beingconnectedtoeveryneuroninpreviouslayer,theyare insteadonlyconnectedtoneuronclosetoitandallhavethe same weight. The simplification in connections means the networkupholdsthespatialaspectofdataset.

International Research Journal of Engineering and Technology (IRJET) e-ISSN: 2395-0056 Volume: 10 Issue: 04 | Apr 2023 www.irjet.net p-ISSN: 2395-0072 © 2023, IRJET | Impact Factor value: 8.226 | ISO 9001:2008 Certified Journal | Page788

Likenormalneuralnetworkconvolutionneuralnetwork madeupofmultiplelayerthatisconvolutionallayer,pooling layer,ReLulayer,fullyconnectedlayer:

FC layer are dense network of neurons. this layer is appliedafterconvolutionalandmaxpoolinglayeritspurpose istoclassifytheoutput.FClayerisrepresentationbetween inputandoutput.itisfinallayerofarchitecture.

Fig-3.1: Convolutional neural network

Convolutional Layer: This is first layer of CNN architecture.thislayermeanlydealwithscanningimageand get maximum input from image pixel.in this mathematical operationisperformbetweeninputimagepixelandfilterof sizeNxN,herenissizeoffilter.therearevariousfiltersuchas Edge filter, colour filter, curve filter. when we slide or convolvefilteroverimagetherandomvalueoffilterjoinwith imagepixelvalueandgiveusnewsetofvaluewhichhelpus to identify image properties. After convolve it generated featuremapthatgiveuseinformationaboutcornerandedges ofimage.featuremapgiveasoutputtootherlayerforextract more information about image and accurately detect the image.

Pooling Layer: Thislayerisreducethesamplesizeof feature map. this also make processing faster as it reduce number of parameter network need to process.it reduce samples size by decreasing connection between layer and independly used each feature map. output of this layer is pooledfeaturemap.therearetwomethodofdoingthisfistis max pooling which take maximum input of particular convolvefeatureand averagepoolingwhichsimplycalculate averageoftheelementsinapredefinedsizedimagesection. poolinglayeractasbridgebetweenconvolutionallayerand fullyconnectedlayer.

ReLu: ReluisstandforrectifiedLinearUnit.Purposeof thislayerisintroducenonlinearityinneuralnetworkmodel duringtheconvolutionoperation.itsmostpopularactivation layerusingafterconvolutionaloperation.Reluisoperation withappliedaftereachconvolutionoperationitconvertall negativevaluetozero.whichhelptoachievenon-linearity.It computes the function ƒ(κ)=max (0,κ). activation is simply threshold at zero when value is negative it convert it into zero.

Fully Connected Layer: FClayer is nothing but dense network of neuron and connection between every two neuron. we use fully connected layer to classify image to particular categories after we have extracted feature from imageusingconvolutionallayerandmaxpoolinglayer.

Fig-3.2:Traffic sign detection using CNN

Above fig-3.2 show working of different layer of convolutionneuralnetworkasshowinfigurehighdefinition traffic sign speed limit 50 detect clearly and go through variousCNNlayers.

Drivers Drowsiness Detection

As face is importantaspect of our body it will used for detectionofDrowsinessofDriversBasedoneyesclosingtime and fatigue detection.as number of vehicle increases per day.[11]Bigvehicleslikebus,trucks,transportvehiclewhose driveatnight,soprolongeddrivedurationandbadworking conditionDriverfatigueismajorreasonforaccident.Inthis projectdetectionof Drowsinesssignisbasedoneyesaspect ratioeyesaspectratioisamountofdurationofeyesblinking 2to3timeasecondisnormal.Ifeyesaspectratioisincreases suppose2to3secondeyesarenotopenthenitwilldetect thedrowsiness.

International Research Journal of Engineering and Technology (IRJET) e-ISSN: 2395-0056 Volume: 10 Issue: 04 | Apr 2023 www.irjet.net p-ISSN: 2395-0072 © 2023, IRJET | Impact Factor value: 8.226 | ISO 9001:2008 Certified Journal | Page789

Infig.3it’saDriverDrowsinesssysteminthisDriverstart drivingcameracapturesitsfacialexpressionitwillanalyze yawning, fatigue, eyes blinking and based on physical reactionlikepostureandheadposeitwilldetectDrowsyand BuzzerAlarm.

Road Object Detection

while driving vehicle may crash with other vehicle or otherobjectonroadsuchascyclepersoncreateobstaclefor driver.InthisprojectwecreateRoadobjectdetectionmodel thatdetectroadobjectwithhighaccuracy.weusedopencv and Deep neural network to detect object while driver is driving. Opencv used for analyze all features of computer visionanddrawrectangleshapearoundobject.

As pothole are major reason for accident so this is our prioritytodetectpotholeatruntime.toachievethisgoalwe proposedsystemthatusedcomputervision.Computervision withdeeplearningmodelhelpusinfastdetectionofpothole whilevehicleinmotion.majorproblemforpotholedetection ispotholenotinparticularshapeforthatweusedCNN-CUDA model thathelpusfastdetectionandharnessingpowerof GPU and increases computing power to perform pothole detection in real time and draw circle around pothole.it requiredsomuchworkofgraphicalunitNVIDIAcudaToolkit help us to accelerate GPU-accelerated applications which providegoodGPUutilization.

Bycombiningallmodelswecancreateperfectaccident precautionsystemwhilevehicleinmotion.

SSDisbasedonCNNitusedtodetectobjectandVGGNetused forimageclassification.

Asdriverstartvehicleitsstartcapturingimagesbasedon pretrained modelsandanalyzethefootageandbasedonthat detectpotholes,Trafficsign,Driverdrowsinessandvarious roadobjects.

4. METHDOLOGY

Thisprojectmainconcernwithbuiltsystemthatdetect objectandpreventaccidentwhilevehicleinmotion.tosolve this problem methodological approach for study are as following:

DatasetCollectionandmodelbuilding:

TobuildmodelforRoadobjectdetectionThedatasetis collectedfromKaggleRepositoryandwassplitintotraining andtestingdataafteritsanalysis.tobuildperfectroadobject detection model which help in prevention of accident we useddatasetthatincludevarioustrafficsignimageswithtwo hundredscategoriesandmorethanseventhousandimages, carwhichhadmorethantwothousandimages,motorcycle which had more than 3000 images, person's dataset had

International Research Journal of Engineering and Technology (IRJET) e-ISSN: 2395-0056 Volume: 10 Issue: 04 | Apr 2023 www.irjet.net p-ISSN: 2395-0072 © 2023, IRJET | Impact Factor value: 8.226 | ISO 9001:2008 Certified Journal | Page790
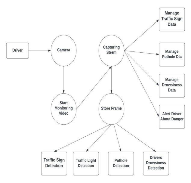
Fig-3.3:Driver Drowsiness System Fig-3.4: SSD network architecture: Base network (VGGNet) Fig-3.5:Architectural diagram for Accident precaution system while vehicle in motion Pothole Detection

morethan1000images.combinedatasetistrainandtestfor model building which had 13,874 images. we build model usingCNNandtrainthedatasetusingthisarchitecture.To makemodelpredictedaccurateresultwefirstperformsome operationonourdatasettomakedataunderstandablebyour trainedmodel.

Road object detection model Training and testing: model training and testing:

Totrainthemodelweusedmodel.fit()functionitwork wellaftersuccessfullytrainedandtestmodel.using35batch sizeweget94%accuracyontrainedmodelandgetstability using15epochaspereachepochitgetmorestable.

epochs=15

M1 = model.fit(X_train1, y_train1, batch_size=32, epochs=15,validation_data=(X_test2,y_test2))

wetrainedmodelon13874sampleandvalidateon3500 sample after testing the model we get following accuracy chart-1:

Accuracyshowhowaccuracyoftrainingdataandtesting dataincreasesperepochs.

Loss graph show error will decreases as per epochs. initiallyattrainingdataerrorishighitgoesdownsamein testingdataerrordecreasesalmostgoestozero.

Performance of model:

As we test the model on real time video that detect variousroadobjectsuchasperson,motorcycle,carandtraffic sign. After testing the model following is result of model performance:

Table-1: Modelperformancetable

Accuracyscoreintable1isincreasesasobjectisnearto camera and getting decreses after object is far away from camera.

CNNisdeeplearningarchitecturewhichhelpusfastroad objectdetectionandrecognition.CNNmodelgetinputfrom camera that compare input data with various images in dataset.Itscaninputandinputgoesthroughvariouslayersof CNNandgenerateclear imageof roadobject byapplying filtersuchascolorfilter,edgefilterandcurvefilter.Asmost trafficsignare

placeonleftorrightsideofroadsoinputimageisblur butusingCNNclearimageofisprovidetotrainmodelandit predictedsignaccurately.

To build this we used python and various libraries in pythonsuchasopencv,keras,matplotlib,numpywhichhelp us to detection model with high detection accuracy. After trainingandtestingAccuracyofmodelis94%.

MainworkofDriverDrowsinessdetectionsystemmodel isdetectfatigue,Drowsinessofdriveraccuratelyandquickly andalertdriverwhositondriversit.Modelplayimportant role in implemented the system. For develop model for Driver Drowsiness detection following are model and sub modelneedtobuild:

i] Frame Acquisition: Inthisprocessimageofdriverface iscaptureviawebcamcameraitusedforcapturinglivevideo ofdrivereyesinallvisiblecondition.

ii] Facial landmark detection: Faciallandmarkdetector mainly used for face condition detection we use dlib face detectoranddlibpythonlibraryfordrawboxaroundface.

Chart-1:Accuracyandlosschartof trainedandtesting data

iii] Eye Localization and tracking: This check eyes conditionwhethereyeisopenorclose.

International Research Journal of Engineering and Technology (IRJET) e-ISSN: 2395-0056 Volume: 10 Issue: 04 | Apr 2023 www.irjet.net p-ISSN: 2395-0072 © 2023, IRJET | Impact Factor value: 8.226 | ISO 9001:2008 Certified Journal | Page791
OBJECT BEFORE DETECTION AFTER DETECTION ACCURACY_S CORE Person 0 6 0.90 Motorcycle 0 4 0.80 car 0 3 0.75 Trafficsign 0 1 0.83

iv] Measuring EAR: measuringeyeaspectratio(EAR)is mostimportanttaskindrowsinessdetection.wheneyesare open then EAR is constant and when eyes blink then then EARimmediatelyreducetozero.

v] Monitoring of EAR for blinks detection: using continuousvideocapturewemonitoringEARforDrowsiness, fatigue detection by continuously detect using eyes using webcamcamera.

vi] Estimation of fatigue periods between blinking: It iscalculateeyesblinkingtime.

vii] Audio Visual warning on fatigue detection: When modeldetectfatigueitsoundbuzzertoalertdriver.

Drowsiness model training and testing:

We used SVM to test the data in SVM algorithm wecreate modelbasedonEyeAspectRatio.EARcalculateblinkingof eyes.resultofdriversfatigueiscalculated bySVMclassifier. FollowingaretestcaseofDrowsinessmodeltraining.

Table-2: TestingofDrowsiness

After training the model onSVM classifier we test it using CNN model for fast detection. Performance of model after testingshowinfollowingtable:

Table-3: PerformaceofModel

Aspereachsampleitsimproveitsaccuracy.tocalculatealert followingformulaisused:

DrowsinessDetectionAccuracy=totalno.oftimesalertcames aseyesclose/(no.of alertnotcomeaseyesisclose+no.of alertiscamesaseyesisclose).

So,Detectionaccuracyis96%.

As we used python for trained this model we used computer vision concept for draw circle around eyes and continuouslycapturing driver face.another pythonlibrary

suchaspygameusedforplayingbuzzersoundanddlibused fordetectthefacelandmark.

To make perfect accident precaution system we build potholedetectionmodel.Inthismodelwedetectpotholesof anysizeinrealtimescenario.toaccuratelydetectpotholewe used dataset that had various images of pothole of many size.tobuildmodelweperformfollowingsteps:

i] Data collection: collectthedatafromvarioussource suchaskaggleandrealpotholeimagefromroad.

ii] Clean the dataset: Inthisweremovesomeimageand onlyusedthedatathathelpinaccuratedetection.

iii] Build model: To model building we used YOLO v4(You only look once) architecture that help us in fast detectionofpotholewhilevehicleinmotion.weusedYOLO v4whichisCNNbasedrealtimeobjectdetection. weused YOLOv4-tiny weight with fixed resolution image. Later we modify YOLOv4-tiny weight for train model on multiresolution.carryoutfinaltrainingprocess.

iv]Test model: test model on real time input and also withvideoitgivesaccuracy94%.

As we develop pothole detection for real time input its requiredsignificantamountofprocessingpowerofGPU.for that we used CUDA-dnn (Compute Unified Device Architecture-deep neural network) which is created by NVIDIA for provide better GPU utilization and perform Graphical operation faster. We used python programming withvariouspythonlibrarysuchascv2forimageprocessing, timelibrary for timeincodefor object, oslibraryused for access functionality of operating system and it's provide interactionbetweenuserandos.

Result of performance of model after training and testing:

Table-4: potholemodelperformance

Asperabove Table-4 therearevariousshapeofpotholesuch ascrack,lowseverity,highseverity.itwilldetectpotholeon realtimescenariowith14.77fps.itwilldetectallpotholein itsrangeinrealtime.ithappenbecauseofcnnandyolov4 working to train and test the data . As testing model had accuracy97%.

International Research Journal of Engineering and Technology (IRJET) e-ISSN: 2395-0056 Volume: 10 Issue: 04 | Apr 2023 www.irjet.net p-ISSN: 2395-0072 © 2023, IRJET | Impact Factor value: 8.226 | ISO 9001:2008 Certified Journal | Page792
Test cases EyesDetected Eyes closure result Case1 No No Noresult Case2 Yes No Noresult Case3 Yes Yes Voicealert
I/P Drowsiness Detection Accuracy Sample1 NotDetected 0 Sample2 Detected 94% Sample3 Detected 96%
Potholes Initially After detection Accuracy crack 0 2 98% Lowseverity 0 3 95% Highseverity 0 4 99%

Asperourstudywebuildvariousmodelusingmachine learning and deep learning algorithm for create perfect accident Precaution system.weused SVM for Drowsiness detection for compare eyes aspect ratio of previous and currentfaceconditionthatcheckblinkingofeyesthismodel gives accuracy is 96%.Model of road object detection had accuracy94%.Pothileusingyolov4hadAccuracy97%.

RoadobjectDetectionModelDetectedvariousobjectlike car,cycle,Trafficsignandotherobject:

Asper Table-5 oursystemhadaccuracy95%. Soitwillprevent95%ofAccident.

5. RESULT

We implemented various model using various python libraries: Numpy,Cv2,Matplotlib,dlib,pandas,tensorflow pygame.

Followingaredrowsinessmodel:

Abovefigureisshowimagebeforeroadobjectdetection.

Now after detection various road object such as car, person, traffic sign, motorcycle will detected by accuracy scoreshowinTable-1.

Fig-5.1:Before Detected

AftercapturingDrowsinesssignitdetectDrowsinessand Draw square box around image with “You are drowsy” message.

After detection of object it will show overall accuracy 94%.

International Research Journal of Engineering and Technology (IRJET) e-ISSN: 2395-0056 Volume: 10 Issue: 04 | Apr 2023 www.irjet.net p-ISSN: 2395-0072 © 2023, IRJET | Impact Factor value: 8.226 | ISO 9001:2008 Certified Journal | Page793
Model Algorithm Accuracy Drowsiness SVM 96% Roadobjectdetection CNN 94% Potholedetection Yolo 97%
Table-5: Modelperformanceofallmodel Fig-5.2:After Detected Fig-5.3:Before Road object Detection Fig-5.4: After road object detection

PotholeDetectionModeldetectpotholespresentinroad fromanyshapeanddrawsquareboxsurroundingpotholes. Modelhad97%accuracyofdetection.

[5]Sohel Rana,Md. Rabbi Hasan Faysal,Sajal Chandra Saha,AbdullahAlNoman,KawshikShikder,"RoadAccident Prevention by Detecting Drowsiness & Ensure Safety Issues"June2021IEEE.

[6]Djebbara Yasmina,Rebai Karima,Azouaoui Ouahiba,"Traffic signs recognition with deep learning"NOVEMBER2018IEEE.

[7]Ganesh Babu R,Chellaswamy C,Surya Bhupal Rao M,SaravananM,KanchanaE,ShaliniJ,"DeepLearningBased PotholeDetectionandReportingSystem",Sep2020IEEE.

[8]ouzia,RoopalakshmiR,JayantkumarARathod,Ashwitha S Shetty, Supriya k,"Driver Drowsiness Detection System BasedonVisualFeatures"April2018IEEE.

As per our study we build various model to make driving secure, such as object detection, pothole detection and Drowsiness detection as per there performance and accuracywecansaythissystemwillprovide95%ofsecurity todriver.

6. CONCLUSION

Fromthisprojectweconcludethat“Accidentprecaution systemforvehicleinmotion"onaccountofMachinelearning is proposed, which mainly aims at recognizing signs and objectandhelppreventsaccidentsresultinginsafetyforthe driverandpedestrians.Byusingimagepre-processing,sign and object detection, recognition and classification, this methodcaneffectivelydetectandidentifysignsandobjects andpreventaccidents.Itusedlatesttechnologywithmachine learning for classification and deep learning for object detectionwithhelpofYolo,Tensorflow,Python,CNN,R-CNN algorithms.

REFERENCES

[1]ALEKSEJAVRAMOVIC,DAVORSLUGA,DOMENTABERNIK, DANIJELSKOCAJ,VLADANSTOJNIC,"Neural-Network-Based Traffic Sign Detection and Recognition of Images Using RegionFocusingandParallelization“October14,2020IEEE.

[2]NataliaKryvinskaa,AnetaPoniszewska-Marandac,Michal Gregusb,"AnApproachtowardsServiceSystemBuildingfor Road Traffic Signs Detection and Recognition " 2018 ScienceDirect.

[3]WANGHUA DENG,RUOXUE WU,"Real-Time DriverDrowsiness Detection System Using Facial Features" AUGUST 2019IEEE.

[4]Ping Ping,Xiaohui Yang,Zeyu Gao,"A Deep Learning ApproachforStreetPotholeDetection"AUGUST 2020IEEE.

[9]Muhammad Azhad bin Zuraimi,Fadhlan Hafizhelmi KamaruZaman,"VehicleDetectionandTrackingusingYOLO andDeepSORT"July2021.

[10]ZhilongHe,ZhiguoYan,"TrafficSignRecognitionBased onConvolutionalNeuralNetworkModel",June2021.

[11]Miss. Ankita M. Bhoyar,Prof. S. N. Sawalkar"Implementation on Visual Analysis of Eye State UsingImageProcessingforDriverFatigueDetection",April 2019.

BIOGRAPHIES

Saniya Shaikh- Final Year student at M.G.M COLLEGE OF ENGINEERING PersuingComputerEngineering.

Omkar Prabhu- Final Year student at M.G.M COLLEGE OF ENGINEERING PersuingComputerEngineering.

Rahul Patil- Final Year student at M.G.M COLLEGE OF ENGINEERING PersuingComputerEngineering.

International Research Journal of Engineering and Technology (IRJET) e-ISSN: 2395-0056 Volume: 10 Issue: 04 | Apr 2023 www.irjet.net p-ISSN: 2395-0072 © 2023, IRJET | Impact Factor value: 8.226 | ISO 9001:2008 Certified Journal | Page794
Fig-5.5:Pothole Detection

Somesh Nikam- Final Year student at M.G.M COLLEGE OF ENGINEERING PersuingComputerEngineering.

Prof.Sachin Chavan- Assistant Professor at M.G.M COLLEGE OF ENGINEERING Computer Engineering Department.

International Research Journal of Engineering and Technology (IRJET) e-ISSN: 2395-0056 Volume: 10 Issue: 04 | Apr 2023 www.irjet.net p-ISSN: 2395-0072 © 2023, IRJET | Impact Factor value: 8.226 | ISO 9001:2008 Certified Journal | Page795

Turn static files into dynamic content formats.

Create a flipbook