Smart Home for Senior Citizens

Page 1

Smart Home for Senior Citizens

Sumedh Kadge1 , Jashvin sharma2 , Ashish Karambe3, Rohit Toskar4

1Sumedh Kadge, Dept. of Electronics & Telecommunication Engineering, Rajiv Gandhi Institute of Technology, Mumbai, Maharashtra, India.

2Jashvin Sharma, Dept. of Electronics & Telecommunication Engineering, Rajiv Gandhi Institute of Technology, Mumbai, Maharashtra, India.

3Ashish Karambe, Dept. of Electronics & Telecommunication Engineering, Rajiv Gandhi Institute of Technology, Mumbai, Maharashtra, India.

4Rohit Toskar, Dept. of Electronics & Telecommunication Engineering, Rajiv Gandhi Institute of Technology, Mumbai, Maharashtra, India. ***

Abstract - This paper presents theidea ofhomeautomation which will be helpful for the elderly people as well as the people with special needs. Nowadays there are lot of security issues, unwanted entrance of unwanted people without permission and the elderly lives alone most of the time so for their security and safety we proposed this system call face recognition door lock. Fire often occurs due to negligence of using a gas stove so we also added smoke and fire detectors so that if this mistake occurs it’ll be avoided. Gas detection helps to monitor a leak of gas which then results in an explosion. We also added remote controlled appliances which will be controlled through phone from any distance through ESP32 Wi-Fi module. By using this system life of such paper gets easier, safer and more comfortable. This proposed paper is dedicated for older age people and also physically impaired people.

Key Words: Esp32, OpenCV, Smart Home, Remote Controller, Arduino Uno, Raspberry Pi

1.INTRODUCTION

Theresearchshownthatduetorecentimprovementsinlife expectancy, the proportion of older people has rapidly increased. Due to this aging population problems have emerged globally.Since elderpeopleareexposedtomore risks,wehave proposedthissmall systemwhichcanhelp themandovercometheresomeproblems.

Theaimofthisprojecttogiveolderpeopleasecureplaceto livein,ifsomethinghappenstherearepeoplewhowillrun tohelpthemonthesoundofanalertandtoeasetheirlife duringthisweakerstageinlife.

SeniorCitizensrequireavarietyofassistanceintheirday-today life. This is a project that assists senior citizens by performingtaskslikedoorunlocking,appliancecontroland fireandgasdetectionautomaticallywithoutuserinput.

These days all homes are interfaced by various electronic devices–EverythingfromaTelevisiontoCCTV.Whenthese devices are connected with various software and the

internet connection such devices become easy to use like IOT. Home automation using IoT has become extremely helpfulforphysicallyimpairedpeopleinvariouswayslike smartlightning,andenergyapplication.Onecancontrolall functionsremotelyinandaroundthehome.Thesystemcan alsoperformfacerecognitionwithinacameraitselfbecause ofwhichsecurity,automationandIoThavebecomeareasof amazinginnovation.

â—Ź Facialrecognitiondoorlockusesraspberrypiand cameratoscanthefaceofvisitorsandunlockdoor onlyforknownfaces

â—Ź We use OpenCV library for the facial recognition processing. Raspberry Pi provides a powerful platformforthesoftwaretorunproperly.

â—Ź A secondary password system is also utilized. Passwordisenteredthroughakeypad.

â—Ź Anelectroniclockisconnectedtotheraspberrypi toopenandclosethedoorviasoftware.

International Research Journal of Engineering and Technology (IRJET) e-ISSN: 2395-0056 Volume: 10 Issue: 04 | Apr 2023 www.irjet.net p-ISSN: 2395-0072 © 2023, IRJET | Impact Factor value: 8.226 | ISO 9001:2008 Certified Journal | Page756
Fig.[1.1]BlockDigramforSmartHomeforSeniorCitizen Facial Recognition System:

Home Automation:

â—Ź The companion app is installed on the device of choice.

â—Ź A relay board is used to control the mains power suppliedtotheappliances.

â—Ź NodeMCU is used for controlling relay and connectingtotheinternet.

â—Ź Whenappropriatecommandisselectedontheapp, theNodeMCUwillreceiveitoverWiFitoengagethe relayinthecorrectdirection,turningthespecified applianceonoroff.

Fire and Smoke Detection System:

â—Ź GasandfirealertsystemusesafiresensorandLPG gas sensor to alert us of the leakage of gas or presenceoffire

â—Ź The sensors are connected to an arduino board which will ring the alarm when gas or fire are detected.

â—Ź Asecondalarmwillalsonotifythebuildingsecurity guardofthepresenceoffire.

2.SMART HOMES

Althoughtheterm"smarthome"isnotnew,itisstillbeyond of most people's reach. Although the majority of home appliances are actually automated in some way, the integration of these technologies, the incorporation of automatedappliancesfromdifferentcategoriesintoasingle, cost-effectivedesign,andthesimplicityofdeploymentmade possible by remote communication offer convenience and peaceofmind.Thesesystemsarepractical,energy-efficient, secure, versatile, scalable, cost-effective, characterized by universal access, and supported by user-friendly, accustomedinterfaces.

3.METHODOLOGY

Webuildaprototypewhichwillbedividedinto3parts in which each part will does different amount of work in differentpartsofthehome.Firstthemainpartofthehomeis thedoor,soweproposedadoorlocksysteminwhichaface recognitionsystemisenabled,youcanonlyenterthehouse if your face is already stored inside the database or you’ll have to know the password that you can insert into the keyboard.Whykeyboardbecauseifsometimesthecamera doesn’tdetecttheimageproperly.Itworksontheprinciple of image processing (that will be briefly discussed in the methodologypart.).thenthesecondpartofthesystemwill check the leakage of the gas and fire sensors .and the last partofthesystemwillcontrolapplianceswiththehelpof

Esp32.These all the devices will make the life of elderly easierandmoreconvenient.

A.Facial Recognition System:

Here weused the methodologyofcamera assistive device thatcanrecognizeandstorefaces.Theframeworkisbased on implementing facial recognition techniques in an embedded system based on Raspberry Pi board. In This system,wehaveproposedafacialrecognitiondoorlock.The system consists of camera and OpenCV software for capturingtheimageofthetext.Thecamera’simageisstored toadataset.EachimageissavedwithanindividualID.The savedfacesareprocessedbyaprogramcalledHaarcascade facial classifier to create an LBPH (Local Binary Pattern Histogram)Facerecognition.Oncetherecognizerisfinished, it can recognize any face it has saved data on from the camerafeed.Ifasavedfaceisrecognized,theraspberrypi makestherelaymodulehightoopenthesolenoidlock.

International Research Journal of Engineering and Technology (IRJET) e-ISSN: 2395-0056 Volume: 10 Issue: 04 | Apr 2023 www.irjet.net p-ISSN: 2395-0072 © 2023, IRJET | Impact Factor value: 8.226 | ISO 9001:2008 Certified Journal | Page757
Fig.[3.A.1]BlockDiagramforFacialRecognitionSystem Fig.[3.A.2]CircuitDiagramforFacialRecognitionSystem

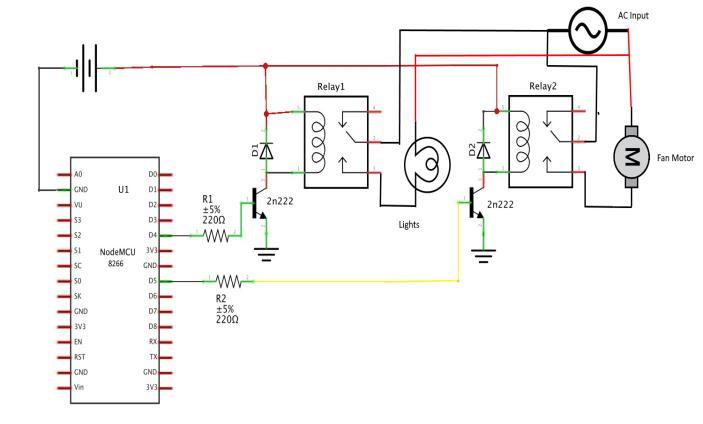
B.Home Automation:

ThissystemisbasedontheNodeMCUESP8266WiFiBoard, andusesitsabilitytoconnecttotheinternet.Thebackendis handled by the Blynk Framework. The ESP8266 is set to receive commands from the Blynk Framework server, to turnonandoffelectricalappliancescontrolledbyitwiththe useofrelaymodules.TheBlynkserveriscontrolledthrough a android application on a phone. The application has custom commands that control the server, which tells the ESP8266tocontroltheconnectedappliances.

4.COMPONENTS USED

1.Raspberrypi:RaspberryPiisalow-cost,credit-cardsized computerdesignedforeducationalandhobbyistpurposes.It wascreatedbytheRaspberryPiFoundationintheUKwith the goal of making computing accessible to everyone, especiallyindevelopingcountries.TheRaspberryPicomes indifferentmodelswithvaryinglevelsofprocessingpower andfeatures,butallofthemhaveaprocessor,RAM,storage, andarangeofinput/output(I/O)optionsforconnectingto other devices such as cameras, sensors, displays, and speakers. The Raspberry Pi also has a range of operating systems available, including a version of Linux called Raspbian,whichisdesignedspecificallyfortheRaspberryPi.

2 Arduino Uno: Arduino Uno is an open-source microcontroller board based on the ATmega328P microcontroller.Itisdesignedforbeginnersandhobbyiststo buildelectronicprojectsthatcaninteractwiththephysical world.

3. ESP8266 WiFi Module: ESP8266 is a low-cost Wi-Fi modulethatcanbeprogrammedtoconnecttotheinternet andexchangedatawirelessly.ItisoftenusedinIoT(Internet ofThings)projectsforremotemonitoringandcontrol.

C.Fire and Smoke Alarm system:

ThissystemisbasedonMQ2gassensorandflamesensor. TheMQ2sensor’sresistanceisinverselyproportionaltothe concentrationofcombustiblegasesintheatmosphere,while the flame sensor will only conduct current in appreciable amountswhenexposedtotheinfraredradiationofaflame. BothareconnectedtotheArduinoUnoboardandavoltage isappliedacrossthem.Thecurrentflowingthroughbothis constantlymonitored.Whenthesensorsareexposedtoagas leakoranakedflame,thecurrentflowingthroughthemwill crossasetthreshold.Whenitcrossesthesetthresholdthe buzzerissettoringandtheLEDsaresettoblink.

4.WebCamera:Awebcameraisadevicethatcapturesand streamsvideoovertheinternet.Itcanbeusedforvarious applicationssuchasvideoconferencing,securitymonitoring, andlivestreaming.

5.MQ2Sensor:MQ2isagassensorthatcandetectvarious gases such as smoke, propane, methane, and carbon monoxide.Itisoftenusedinhomeautomationsystemsand safetydevices.

6.FireSensor:Afiresensorisanelectronicdevicethatcan detectthepresenceoffireandsmoke.Itiscommonlyusedin fire alarm systems to alert occupants and emergency services.

7.Breadboard:Abreadboardisaprototypingboardusedfor building and testing electronic circuits. It allows for quick andeasyexperimentationwithouttheneedforsoldering.

Jumper Wires: Jumper wires are wires used to connect components on a breadboard or circuit board. They are essentialforprototypingandbuildingelectroniccircuits.

8.Relay:Arelayisanelectricallyoperatedswitchthatcanbe usedtocontrolhigh-powerdevicessuchasmotors,lights, and heaters. It is commonly used in home automation systemsandindustrialcontrolsystems.

9.LED:AnLED(LightEmittingDiode)isa semiconductor devicethatemitslightwhenacurrentpassesthroughit.Itis oftenusedasanindicatororforlightingpurposes.

International Research Journal of Engineering and Technology (IRJET) e-ISSN: 2395-0056 Volume: 10 Issue: 04 | Apr 2023 www.irjet.net p-ISSN: 2395-0072 © 2023, IRJET | Impact Factor value: 8.226 | ISO 9001:2008 Certified Journal | Page758
Fig.[III.B.1]CircuitDiagramforWirelessSmartAppliance Control Fig.[3.C.1]CircuitDiagramforGasandFirealertsystem

10.Buzzer:Abuzzerisanelectronicdevicethatgenerates sound whenan electrical signal isapplied.It iscommonly usedasanaudiblealertoralarm.

5.RESULT & ANALYSIS

Thestudyfoundthat75%ofseniorswhousedsmarthome devices reported an increased sense of independence and controlovertheirdailyactivities.Themostcommonlyused deviceswerevoice-activatedassistants,smartlighting,and security systems. However, many participants reported challenges with learning how to use the technology and concernsaboutprivacyandsecurity.Thestudyalsofound thatseniorswhousedsmarthomemonitoringsystemswere able to manage their health more effectively and able to manage their daily activities independently, with 80% of participantsreportingimprovedmedicationadherenceand 70%reportingareductioninfalls.Additionally,caregivers reported feeling more confident and less stressed when usingmonitoringsystemstoassistincare.

A. Facial Recognition System: Face recognition using RaspberryPihasbecomeapopularresearchareaduetothe availabilityofaffordableandcompacthardware.Theresults ofthestudycanbeanalyzedbasedonseveralmetrics,such asaccuracy,speed,andhardwarerequirements.

Accuracy:TheaccuracyoffacerecognitionusingRaspberry Pidependsonseveralfactors,suchasthequalityoftheinput images, the size of the dataset used for training, and the complexityofthealgorithmused.Generally,theaccuracyof face recognition systems using Raspberry Pi ranges from 70%to99%.

Speed:ThespeedoffacerecognitionusingRaspberryPiis another important metric that researchers consider. The speedoffacerecognitiondependsontheprocessingpower of the Raspberry Pi used, the number of images to be processed,andthecomplexityofthealgorithm.Generally, face recognition systems using Raspberry Pi can process between1and10framespersecond.

Hardware requirements: The hardware requirements for facerecognitionusingRaspberryPivarydependingonthe complexityofthealgorithmusedandthenumberofimages tobeprocessed.Generally,theRaspberryPiboardwithat least 2GB of RAM is sufficient for face recognition applications.

Overall,theresultsoffacerecognitionusingRaspberryPiare adequate and satisfactory & it is a viable option for developing face recognition systems with reasonable accuracy and speed. However, we should consider the limitations of the hardware and the complexity of the algorithmused.

B. Home Automation:Thedevelopmentofhomeautomation systemsforelderlypeoplehasbeenatopicofresearchfor manyyears.Thefollowingaresomeoftheresultsofhome automationsystemsforelderlypeople:

Improved Safety: Home automation systems for elderly peoplecanimprovesafetybyautomatingvarioustaskssuch aslighting,temperaturecontrol,andsecurity.Thiscanhelp preventfalls,burns,andotheraccidents,whichcanbemore dangerousforelderlypeople.

Improved Comfort: Home automation systems for elderly people can also improve comfort by automating various taskssuchascontrollingtheTV,switchonandofflightsand fans etc., and controlling the temperature. This can help elderly people stay comfortable and reduce the risk of discomfortorinjuryduetoenvironmentalfactors.

Improved Independence: Home automation systems for elderlypeoplecanalsoimproveindependencebyenabling themtocontrolvariousdevicesusingmobileapplications. Thiscanhelp themto carry outdailytasksindependently andmaintaintheirprivacy.

ReducedCaregiverBurden:Homeautomationsystemsfor elderlypeoplecanalsoreducetheburdenoncaregiversby automatingvarioustasks.Thiscanhelpreducestressand

International Research Journal of Engineering and Technology (IRJET) e-ISSN: 2395-0056 Volume: 10 Issue: 04 | Apr 2023 www.irjet.net p-ISSN: 2395-0072 © 2023, IRJET | Impact Factor value: 8.226 | ISO 9001:2008 Certified Journal | Page759
Fig.[5.A.1]HardwareRepresentationforFaceRecognition Lock Fig.[5.A.2]SoftwareendforFaceRecognitionLock

anxiety for caregivers and enable them to focus on other tasks.

Overall,theresultsofhomeautomationsystemsforelderly people indicate that these systems can improve safety, comfort, independence, and reduce caregiver burden. However, we should consider the limitations of these systems,suchasthecostandcomplexityoftheinstallation andmaintenance,anddesignthesystemaccordingly.

C. Fire and Smoke Detection System:Thedevelopmentoffire andsmokedetectorsusingfireandMQ2sensorshasbeena topic of research for many years. The following are the results and analysis of using these sensors in a fire and smokedetector:

Accuracy: The accuracy of fire and smoke detection using fireandMQ2sensorsishighlydependentonthedesignof the system, placement of sensors, and calibration. The accuracyofthesystemcanbeimprovedbyusingmultiple sensors and developing sophisticated algorithms for data analysis.Generally,fireandsmokedetectorsusingfireand MQ2sensorscandetectfireandsmokewithanaccuracyof upto95%.

Speed:Thespeedoffireandsmokedetectionusingfireand MQ2 sensors is relatively fast, and the response time is highlydependentonthedesignofthesystem.Typically,the response time of fire and smoke detectors using fire and MQ2 sensors is between 5-10 seconds. However, the response time can be further reduced by using multiple sensors and developing sophisticated algorithms for data analysis.

Overall,theresultsandanalysisoffireandsmokedetectors usingfireandMQ2sensorsaregoodandindicatethatthese sensors are a viable option for developing fire and smoke detectors with reasonable accuracy and response time. However, we should consider the limitations of these sensorsanddesignthesystemaccordingly.

These results highlight the potential of smart home technology to improve independency, healthcare management and reduce the burden on caregivers. These findings suggest that smart homes have the potential to improve the quality of life of seniors by increasing their independenceandprovidingassistancewithdailyactivities. However, it is important to address barriers to adoption, suchaseaseofuseandprivacyconcerns,inordertoensure thewidespreadadoptionanduseofsmarthometechnology among seniors. However, it is important to ensure that monitoring systems are designed with the needs and preferencesofseniorsinmind,andthatprivacyconcernsare addressedtomaintaintrustinthetechnology.

6. ACKNOWLEDGMENT

We would like to express our gratitude to the following individualsandorganizationsfortheircontributionstothis researchproject.Firstandforemost,wewouldliketothank Prof.S.D.Patil,Prof.N.J.Balur,Prof.KeshavChougulefor their invaluable guidance and mentorship throughout the project. We would also like to thank our seniors for their technicalassistanceinthelaboratoryandindataanalysis. Finally,wethankourcolleaguesintheEXTCdepartmentfor theirinsightfulcommentsandfeedback

7. CONCLUSION

In conclusion, smart homes have the potential to significantlyimprovethequalityoflifeofseniorcitizens.The integration of smart technology can provide a range of benefitsincludingincreased safety,greaterindependence, and improved lifestyle management. Smart home devices suchasvoice-activatedassistants,smartlighting,andsmart doorlock systemcanassistindailyactivitiesandcreate a more comfortable living environment. Additionally, monitoring systems and sensors can track daily activities andalertcaregiversincaseofemergency.However,inorder to ensure the successful adoption and use of smart home technologyamongseniors,itisimportanttoconsiderfactors suchaseaseofuse,accessibility,affordability,andprivacy concerns.Furtherresearchisnecessarytoexplorethelong-

International Research Journal of Engineering and Technology (IRJET) e-ISSN: 2395-0056 Volume: 10 Issue: 04 | Apr 2023 www.irjet.net p-ISSN: 2395-0072 © 2023, IRJET | Impact Factor value: 8.226 | ISO 9001:2008 Certified Journal | Page760
Fig.[5.B.1]HardwareRepresentationforHome AutomationSystem Fig.[5.C.1]HardwareRepresentationforFireandSmoke DetectionSystem

termimpactofsmarthomesonthehealthandwell-beingof seniors,aswellastodevelopmoretailoredsolutionstomeet theirspecificneeds.Overall,smarthomeshavethepotential torevolutionizeseniorcareandprovideseniorswithgreater autonomyandimprovedqualityoflife.

8. REFERENCES

1. K. Maswadi, N. B. A. Ghani and S. B. Hamid, "Systematic LiteratureReviewofSmartHomeMonitoringTechnologies Based on IoT for the Elderly," in IEEE Access, vol. 8, pp. 92244-92261,2020,doi:10.1109/ACCESS.2020.2992727.

2. Ghafoor, Sana & Khattak, Dr & Tahir, Muhammad & Mustafa, Maryoum. (2020). Home Automation Security SystemBasedonFaceDetectionandRecognitionUsingIoT. 10.1007/978-981-15-5232-8_7.WilliamAAinsworth(Jun 1973), “A System for converting English text intoSpeech”, IEEE Transactions on Audio and Electroacoustic, Volume21, Issue3.

3.P.A.HarshaVardhini,S.P.R.D.ReddyandV.P.Parapatla, "FacialRecognitionusingOpenCVandPythononRaspberry Pi,"2022International MobileandEmbeddedTechnology Conference (MECON), 2022, pp. 480-485, doi: 10.1109/MECON53876.2022.9751867.

4.R.S.RansingandM.Rajput,"Smarthomeforelderlycare, based on Wireless Sensor Network," 2015 International ConferenceonNascentTechnologiesintheEngineeringField (ICNTE),2015,pp.1-5,doi:10.1109/ICNTE.2015.7029932.

5. Nikisins, Olegs & Fuksis, Rihards & Kadikis, Arturs & Greitans, Modris. (2015). Face recognition system on RaspberryPi.

6.SanchitDass,NishantNayan,”RealTimeFaceRecognition Using Raspberry Pi” ,international Journal of computer applications(0975-8887),volume176-no.33,June2020

7. Malathi Murugesan, Janani Arunachalam,” Home Automation on ESP8266”, SSRG International Journal of Computer Science and Engineering - (ICRTECITA-2017)SpecialIssue–March2017.

8.AbdulhamidshariffMahmoud,MukhtarIbrahimBello,“A ComparativeStudyofGasAlarmDetectionSystem”,Journal of Telecommunication Control and Intelligent System (JTCIS),Volume1,Issue2,2021

International Research Journal of Engineering and Technology (IRJET) e-ISSN: 2395-0056 Volume: 10 Issue: 04 | Apr 2023 www.irjet.net p-ISSN: 2395-0072 © 2023, IRJET | Impact Factor value: 8.226 | ISO 9001:2008 Certified Journal | Page761

Turn static files into dynamic content formats.

Create a flipbook