Smart Management of EV Charging Station

Page 1

Smart Management of EV Charging Station

Computer Science and Technology Usha Mittal Institute of Technology

Computer Science and Technology Usha Mittal Institute of Technology

Monica Charate

Computer Science and Technology Usha Mittal Institute of Technology

Abstract In today’s world, Electric Vehicles(EVs) are dras- tically evolving. General public transport as buses, autos, taxis, etc., are rapidly being replaced by EVs, the major cause for this is the rapidly increasing fossil fuel price and the limitedresource available. We observe people switching to EVs but still facing charging issues. The proposed system will work onthis issue by displaying charging stations, providing the userwith a slot at the nearest charging station, guiding them to the destination via GMAPS API, a chatbot for queries and displaying the battery percentage so that they are always aware of the currently available battery.

Index Terms EV; Battery Percentage; GMAPS; Slots.

I. INTRODUCTION

In recent years, there has been a significant focus on electric vehicles (EVs) as a source to reduce the use of fossil fuelsand cutting the extra use of these gases, also saving the ozone layer. EVs utilize rechargeable batteries thatcanberechargedbypluggingintochargingstationsor electrical outlets. The development of this technology has resulted in a range of EV models, from compact city cars to large trucks.

EVs are becoming increasingly popular worldwide, with both automakers and governments advocating for their adoptionas a way to mitigate air pollution and improve public health. In addition to being environmentally friendly, there are many benefits of using EVs such as there is no engine thus the sound is effectively reduced, verylightweightsoeffortlesslyusedbynumberofpeople, also cost of purchase and maintenance is a lot cheaper as compared to conventional vehicles Our proposed system

***

Riddhi Kabra

Computer Science and Technology Usha Mittal Institute of Technology

Ankita Umale

Computer Engineering Usha Mittal Institute of Technology

gives an idea on how EVs operates, including their history, technology, benefits, and limitations. Furthermore, this article will examine the current state of the electric vehicle market and the challenges hindering the widespread adoption of electric vehicles. Finally, the documentwillofferrecommendationstopolicymakersand stakeholders to expedite the transition to electric vehicles, including the launch and marketing of new EV models.

Car manufacturers such as Tesla and Tata have recently introduced new electric vehicle models to the market. To reserve one of these vehicles, users are required to pay a portionofthetotalcostonline.Oursystemwillemploythe Google Maps slotting strategy and API to generate the quickestroute to a charging station. The chatbot system software will use text commands to operate. Specific charging stations are dedicated to charging electric vehicles, although it should be noted that under current conditions, approximately 4,444 cars would require at least 15 to 30 minutes to fully charge.

II. OBJECTIVE AND SCOPE

A. Objective

The objective of this project is to provide an efficient and convenientchargingslotbookingsystemforelectricvehicle (EV) car owners. The project aims to design a simple and user-friendly interface that can be easily understood by everyone.Italsoaimstoconnectmultiplechargingstations togethervia a singlesystem andprovideusers withdetails about the nearest stations and routes to reach them through maps. The overall objective is to simplify the process of booking and charging EVs, making it more accessible to users.

International Research Journal of Engineering and Technology (IRJET) e-ISSN:2395-0056 Volume: 10 Issue: 04 | Apr 2023 www.irjet.net p-ISSN:2395-0072 © 2023, IRJET | Impact Factor value: 8.226 | ISO 9001:2008 Certified Journal | Page32

B. Scope

The scope of this project is to provide a fast and easy wayfor customers to book charging slots at EV charging stations.Byimplementingthissystem,userswillbeableto savetimeandeasilyfindavailablechargingslotsatnearby stations. Theproject will also enable the connection of multiplechargingstationsthroughasinglesystem,making it more efficientandcost-effective.Additionally,userswill be able to access information about the nearest charging stations and navigateto them using maps.

III. REVIEW OF LITERATURE

Mohsen Ahmadi; N. Mithulananthan; Rahul Sharma ”A review on topologies for fast charging stations for electricvehicles”. This article [1] presents a topological inventoryof charging stations available in the literature. Currently, 50 kW fast chargers capable of charging an average electric car in about an hour are already on the market. However,a fast charging level of 240 kW capable of recharging a typical electric vehicle in 10 minutes has been introducedinto the standard. These high-powered fast chargers should be available soon. When several electric vehicles charge quickly simultaneously, charging stations must provide charging power in the order of several megawatts.

Akinwole, OO and Oladimeji, TT ”Design and implementation of arduino microcontroller based automatic lighting control with I2c LCD display”. In this paper [2] we understand how to setup basic arduino system with lcd in order to display the voltage,battery percentage,etc., and also aboutthedifferentcomponents involved, the resistors used. Thepaper is also meant to providesocioeconomicbenefitsaswell.

Ferreira, Joa ˜ o C. and Monteiro, V´ıtor and Afonso, Joa ˜ o Luiz ”Smart Electric Vehicle Charging System”. In this paper [3] the proposed smart electric vehicle charging system connects electric vehicles and renewables to a smart grid (SG) using vehicle-to-grid (V2G) technology. In addition, the system seeks a new paradigm in the power market (EM) through deregulation of power generation and use to obtain the best conditions for commercialization of power.

Achmad fitro Research Gate oct 2008 “Shortest Route at Dynamic Location with Node CombinationDijkstra Algorithm”. This paper [4] describes the modificationinthenodecombinationalgorithmtofindthe

shortest route. The issue of determining the shortest path from the dynamic positions collected from the fleet is resolved in this paper.

Rahul George, Srikumar Vaidyanathan, K Deepa ”EV Charging Station Locator With Slot Booking System”. The paper[5]statesthebenefitofreplacingfuelbasedvehivles with electric vehicles, the paper also discusses about the excess carbon outlet by fuel based vehicles which can be reduced using electric vehicle. A vehicle to grid system isused in this paper which deals with saving of excess of power stored in the battery and effictively sending it back to the grid in order to avoid the power wastage and reduce the amountof power consumption

Heiko Knospe, Scarlet Schwiderski-Grosche “Online Paymentfor Access to Heterogeneous Mobile Networks”. This paper

[6] explains the architecture where access to different mobile networks is given based on an online payment systems. Subscribed post-pay customers can use the GSM networks. Usingtechnology, prepay users may alsoreceive services from operators. This paper proposed an advanced designthatuses an application for payments.

Ange Ouya, Blanca Martinez De Aragon, Cecile Bouette ”An Efficient Electric Vehicle Charging Architecture basedon LoRa Communication” This paper [7] proposed a new communication method between Electrical vehicles and Charging stations. This method manages the energy generatedbysolarpanelsthatEVsneed.Asa result,locally installed panels are major shift in the field of energy. This article aims to improve the generated solar panels energy requiredforelectric vehicles.

PujaSinghPinkiNayakArpitaDattaDepanshaSaniGarima Raghav Rahul Tejal “Voice Control Device using Raspberry Pi”. This paper [8] the voice control device uses Raspberry Pi.ItusesQueryProcessing;withthehelpofNLPitextracts the required meaningful text from the command given by theuser.Withthehelpoftexttospeechengine,itgivesthe outputtotheuserintheformofa voice.Thelimitations of this system are that it requires the Raspberry Pi as a hardware device and we are implementing this algorithm directlyonandroiddevice.

Binod Vaidya1 Hussein T. Mouftah IET “Smart Electric Vehicle Charging Management for Smart Cities”. In this paper [9] they developed an intelligent electric vehicle charging management system, which uses charging

International Research Journal of Engineering and Technology (IRJET) e-ISSN:2395-0056 Volume: 10 Issue: 04 | Apr 2023 www.irjet.net p-ISSN:2395-0072 © 2023, IRJET | Impact Factor value: 8.226 | ISO 9001:2008 Certified Journal | Page33

strategies including an efficient reservation system and allotment of charging station locations. Calculating the overall price including the period of waiting, period of charging, approximated charging cost, and customer dissatisfaction factors in this approach, the planned scheme will provide a better solution.

Qinglong Wang, Xue Liu, Jian Du, and Fanxin Kong ”Smart Charging for Electric Vehicles: A Survey From the Algorithmic Perspective”. In this paper [10] a survey is done with the help of algorithmns to gain a particular outcome.We gonethrough thedifferentvariousproposed theoriesinthepaper,likehowtheyusedtheminthepaper for the electric vehicle charging system. Later all the related uncertainitiesand probabilities were discussed in the paper taking all ofthem in consideration.

IV. METHODOLOGY

In the recent era where global warming and scarcity of fossil fuels are leading to major problems.To solve this problems renewable resources have proved to be boon for man kind. In Japan, the introduction of Feed-in tariffs (FIT) has led to the rapid expansion of photovoltaic systems. However, the increased output power fromthesesystem mightface repercussions onthe basis of frequency and distribution voltage, leading the Japanese government to reconsider theFIT system.

To address this problem, a Smart EV Charging Station System is proposed as an aggregator, utilizing a fixed battery for electricity trading. This system provides a platform for booking charging slots at nearest charging stations according to the needs of the customer. Features such as AI chatbots for booking, map integration for direction sensing, notifications,and emails are included.

Electric vehicles runs on battery and can be charged usedon the basis of battery requirements and their socket type,time for charging. The basics and features required for EV chargers are also discussed, there is also hugerequirementofEV charging connection.

The proposed Smart EV Charging Station System includes a slot booking system for charging EVs, categorized by charging socket type. The system utilizes GMAPS API to show the shortest route to reach the destination.ThesystemusesAIforchatbotassistanceand MySQL databases for storing system logs and slot management.

Continuous battery monitoring helps to alert the user to chargethebatteryatthenearestchargingstation.AnESP32 micro- controller is used to achieve continuous battery monitoring. The device continuously monitors the battery levelevery5secsandsendsbatteryleveldatatothesystem through bluetooth connectivity. The user gets an alert notification when the EV battery goes below the 20%, 10% or as per-user-defined percentage. The device interface with LCD helps the users to view the current battery status while driving.

Figure 1 shows the booking system architecture that we haveused in the designing of the system.

International Research Journal of Engineering and Technology (IRJET) e-ISSN:2395-0056 Volume: 10 Issue: 04 | Apr 2023 www.irjet.net p-ISSN:2395-0072 © 2023, IRJET | Impact Factor value: 8.226 | ISO 9001:2008 Certified Journal | Page34
A. Architectural Overview Fig.1. Booking System Architecture

Figure 4 is the class diagram of our system. Here in this diagram,Thereare2classes.TheUserandtheSystem.Each classhasitsattributesandoperations.Theuserregistersin registration and logins into the system. He can search the locationsandviewtheresults.Andthesystemdisplays the chatbot and shows the map.

Use case dig of our system is depicted in Figure 5. The use case diagram of our system has two actor that is the user and the admin. The user is directly related to registration, log in, searching charging slot, asking question, using chatbot and receiving notifications and the admin handles theregistration,slot booking, etc. activities.

International Research Journal of Engineering and Technology (IRJET) e-ISSN:2395-0056 Volume: 10 Issue: 04 | Apr 2023 www.irjet.net p-ISSN:2395-0072 © 2023, IRJET | Impact Factor value: 8.226 | ISO 9001:2008 Certified Journal | Page35
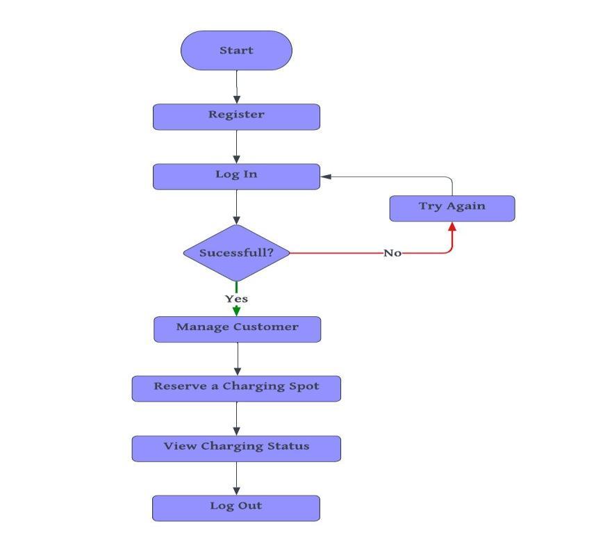
Figure 2 shows the flow of events in our slot booking systemfrom registration till confirmation. Fig.2. SystemFlowchart Figure 3 shows the architecture of the station system Fig.3. StationSystem Architecture B. UML Diagrams Fig.4. Class Diagram Fig.5. UseCaseDiagram

ComponentdiagramofoursystemisdisplayedinFigure6. In the diagram components communicate with each other using interfaces. The interfaces are linked using connectors.Inoursystem we have 6 components namely JDK, Client, MySQL,.jarand.exethatisconnectedwiththe main web server. Thesecomponents interact with each other when required and revert back to the main web server.

Figure 7 shows the deployment of the system. In this diagram, a node represents the client’s computer. A component represents the web browser that is linked to the web pages. There’s an interaction between the Clients computer and the web server. Web browsers and web pg depend on the web servers’ HTTP and SSL. And java servletdependsonMySQLas a database server. These 3 nodes i.e. a client computer,web server, and database serverareconnectedwithaTCP/IPconnection.

V. RESULT

Figure 9 is the final system that shows the LCD sisplay along with the system sdk present in the mobile. Both the LCDscreenandthesystemdisplaysthebatterypercentage. The system sdk also have the feature of slot booking, GMAPSAPI to guide you to the nearest charging station.

International Research Journal of Engineering and Technology (IRJET) e-ISSN:2395-0056 Volume: 10 Issue: 04 | Apr 2023 www.irjet.net p-ISSN:2395-0072 © 2023, IRJET | Impact Factor value: 8.226 | ISO 9001:2008 Certified Journal | Page36
Fig.6. Component Diagram Fig.7. DeploymentDiagram Figure 8 shows the LCD display that is connected with the bateery that displays the current battery percentage of the battery. Fig.8. LCD Display

Figure 10 displays the Main page of the system from wherewe can navigate different menus present on the page.

Figure 12 displays the user registration menu where the new user can register and move forward to book their slots.

Figure 11 shows the about us option that gives the brief description about our company and contact us where the usercan contact us.

Figure 13 displays the user login page where the already registered customer can log in and move forward to book theslot

Figure 14 displays the screen which gives the details of their booking and the GMAP API to book a charging station.

International Research Journal of Engineering and Technology (IRJET) e-ISSN:2395-0056 Volume: 10 Issue: 04 | Apr 2023 www.irjet.net p-ISSN:2395-0072 © 2023, IRJET | Impact Factor value: 8.226 | ISO 9001:2008 Certified Journal | Page37
Fig.9. LCDDisplayandMobileSDKConnectivity Fig.10. MainMenu Fig.11. Aboutus andContact us Fig.12. UserRegistrationPage Fig.13. UserLoginPage Fig.14. SlotDetails

There will alsobea system loginmenu whichcan only be accessedbytheadminfromwheretheadmincanviewthe slots, add more slots and add or delete more slots Figure 16,17shows the admin panel from where admin can add chargingslot and see the slot details

VI. CONCLUSION

System is developed as a Smart Management of EV Charging Stations with a hybrid approach of android application devel- opment. Thesystem alsocontains a LCD display indicating the battery percentage which is also reflectedintheapplication.ThissystemalsocontainstheAI chatbot for query solving as well as GMAPS API for direction sensing.

VII. FUTURE WORK

This project can be transformed into a proper android/ios application or else can be installed in the electric vehicles accordingtodifferentbatteryandexpandittoalargescale project.

REFERENCES

[1] Mohsen Ahmadi, N Mithulananthan, and Rahul Sharma. “A review on topologies for fast charging stations for electric vehicles”. In: 2016 IEEE International Con- ference on Power System Technology (POWERCON).IEEE. 2016, pp. 1–6.

[2] OO Akinwole and TT Oladimeji. “Design and implementation of arduino microcontroller based automatic lightingcontrolwithI2cLCDdisplay”.In: J Electr Electron Syst 7.258 (2018), pp. 2332–0796.

[3] JoaoC. Ferreira, V´ıtor Monteiro, andJoaoLuizAfonso. “Vehicle-to-Anything Application (V2Anything App) for Electric Vehicles”. In: IEEE Transactions on Industrial Informatics 10.3(2014),pp.1927–1937.DOI: 10.1109/TII.2013.2291321.

[4] AchmadFitro,SuryonoSuryono,andRetnoKusumaningrum. “Shortest Route at Dynamic Location with Node Combination-Dijkstra Algorithm”. In: (2018).

[5] Rahul George, Srikumar Vaidyanathan, and K Deepa. “Ev charging station locator with slot booking system”.In: 2019 2nd International Conference on Power and Embedded Drive Control (ICPEDC).IEEE.2019,pp. 342–348.

[6] Heiko Knospe and Scarlet Schwiderski-Grosche. “Onlinepaymentforaccesstoheterogeneousmobilenetworks”.In: IST Mobile & Wireless Telecommunications Summit. 2002, pp. 748–752.

International Research Journal of Engineering and Technology (IRJET) e-ISSN:2395-0056 Volume: 10 Issue: 04 | Apr 2023 www.irjet.net p-ISSN:2395-0072 © 2023, IRJET | Impact Factor value: 8.226 | ISO 9001:2008 Certified Journal | Page38
Figure15showsthemapthatdirectustothebooked chargingstation. Fig.15. Map Fig.17. Systemlogin Fig.16. Addingslot

[7] AngeOuyaetal.“Anefficientelectricvehiclecharging architecturebasedonLoRacommunication”.In: 2017 IEEE International Conference on Smart Grid Communications (SmartGridComm) IEEE.2017,pp.381–386.

[8] Pooja Singh et al. “Voice control device using raspberrypi”.In: 2019 Amity International Conference on Artifi- cial Intelligence (AICAI). IEEE. 2019, pp. 723–728.

[9] Binod Vaidya and Hussein T Mouftah. “Smart electric vehicle charging management for smart cities”. In: IET Smart Cities 2.1 (2020), pp. 4–13.

[10] Qinglong Wang et al. “Smart charging for electric vehicles: A survey from the algorithmic perspective”. In: IEEE Communications Surveys & Tutorials 18.2 (2016), pp. 1500–1517.

International Research Journal of Engineering and Technology (IRJET) e-ISSN:2395-0056 Volume: 10 Issue: 04 | Apr 2023 www.irjet.net p-ISSN:2395-0072 © 2023, IRJET | Impact Factor value: 8.226 | ISO 9001:2008 Certified Journal | Page39

Turn static files into dynamic content formats.

Create a flipbook