Fruit Disease Detection And Fertilizer Recommendation

Page 1

Fruit Disease Detection And Fertilizer Recommendation

1Professor, Computer Science and Engineering, A.C.E.T. Nagpur, Maharashtra, India

2BE Student, Computer Science and Engineering, A.C.E.T. Nagpur, Maharashtra, India ***

Abstract - Fruit diseases cause great damage to the production, economy, quality and quantity of agricultural products. As 60% of India's economy relies on crop production, losses due to fruit diseases need to be controlled. Fruits need to be controlled from the very beginning of their life cycle to prevent these diseases. The traditional method used for this observation is visual observation, which requires more time, money and a lot of experience. Therefore, it is necessary to automate disease detection systems to accelerate this process. Fruit Disease detection systems must be designed using image processing techniques. Many researchers have developed systems based on various image processing techniques. This brief review examines the potential of fruit disease detection system methods to contribute to agricultural advancement.

Key Words: ConvolutionNeuralNetwork,Pre-processing, DataAugmentation,Fruitdiseasedetection,

1. INTRODUCTION

Agriculture is an important source of economic development in India. About 70% of India's economy is dependentonagriculture.Asaresult,cropdamagewilllead to huge productivity losses and ultimately affect the economy. The leaves, the most sensitive part of the plant, showthefirstsignsofdisease.Cropsmustbemonitoredfor diseasefromthefirststageoftheirlifecycleuntiltheyare ready for harvest. Initially, the method used to monitor plantsfordiseasewastraditionalvisualobservation,alaborintensive technique that required experts to manually observe crops. Several methods have been applied to develop automated and semi-automated plant disease detectionsystemsinrecentyears.Thesesystemshavesofar proven to be faster, cheaper and more accurate than traditional methods of manual observation by farmers. Therefore, this will encourage researchers to implement more intelligent technological systems to detect plant diseases that do not require human intervention. Fruit Disease detection systems must be designed using image processing techniques. Many researchers have developed systemsbasedonvariousimageprocessingtechniques.This briefreviewexaminesthepotentialoffruitdiseasedetection systemmethodstocontributetoagriculturaladvancement.

CNNscouldhavetheirown applicationsinagriculture, includingdiseaseidentificationandquantificationofaffected

regions.Asarule,thediseaseisdetectedbyspecialistswith thenakedeye.Thismethodrequiresanenormousamountof time on a vast farm or land. Using convolutional neural networks for early recognition and detection of plant diseaseswill beeffectiveinimprovingproductquality. To developsuchapreciseimageclassifieraimedatdiagnosisof diseases of Fruit, we need a large, processed and verified datasetcontainingvariousdiseasedandhealthyfruitimages.

1.1 Literature Review

In the paper ― Detection of Plant Diseases the authors Prof.A.R.BhagatPatil[1],ThispaperproposesaCNN-based methodforclassifyingplantdiseasesusingleavesofdiseased plants.Buildingtheseneuralnetworkswithhighefficiencyis achallengingtask.Transferlearningcanbeusedtoincrease efficiency. Inception v3 is essentially one of the available modelsthatcanclassifyimagesandcanbefurthertrainedto identifyotherclasses.Therefore,theuseofInceptionv3can playa keyroleinobtainingfastandefficientplantdisease identifiers.Classifyingthedatasetusingthecontourmethod alsoallowsthetrainingsettobeselectedsothatthemodelis adequately trained on all features. This provides better featureextractionthanrandomclassificationofthedataset. Optimalresultswereobtainedusingthemethodshowninthe article. Therefore, the introduction and use of these plant diseaseclassificationmethodscanreduceagriculturallosses.

Inthepaper―PlantLeafDiseasesDetectionUsingImage Processing Techniques the authors K.Narsimha Reddy, B.Polaiah,Alldiseasescannotbedetectedinoneway.After studying the classification method above, we came to the following conclusion. The k-nearest neighbor method is probably the simplest of all test case class prediction algorithms. An obvious drawback of k-NN methods is the timecomplexityofprediction.Also,neuralnetworksaccept noisy inputs. However, it is difficult to understand the structure of the algorithm in neural networks. SVMs have proven to be competitive with the best machine learning algorithms available in classifying high-dimensional datasets.

In the paper ― Plant Disease Detection using CNN the authorsKushal MU,Mrs.Nikitha S, Artificial intelligence algorithms for automatic diagnosis of these diseases. The input layer, convolutional layer, main encapsulation layer

International Research Journal of Engineering and Technology (IRJET) e-ISSN: 2395-0056 Volume: 10 Issue: 03 | Mar 2023 www.irjet.net p-ISSN: 2395-0072 © 2023, IRJET | Impact Factor value: 8.226 | ISO 9001:2008 Certified Journal | Page306
Prof. Sayed Rehan1, Harshal Panse2, Md. Uzman Quraishi3, Gunesh Mohane4, Vidhi Jaiswal5 , Haider Ali Qureshi6, Anchal Daharwal7

and digitcap layer are used to justify the encapsulation network model. We create architectural variants of CNNs (CNN learned from scratch, MobileNet, VGG16 and ResNet50) for comparison with capsule network models. Thisstudyislimitedto10typesoftomatoleafdiseases,and futureworkwillincludedevelopingrobustnetworkcapsule modelscapableofhandlingdiseasesinvariousplantspecies.

In the paper ― Agriculture Plant Disease Detection by using Image Processing the authors Priyanka L. Kamble , AnjaliC.Pise, Animageprocessing-basedapproachuseful forplantdiseasedetectionisproposed.Thisarticledescribes variousimagingtechniquesfordifferentplantspeciesthat have been used to detect plant diseases. It uses four methods: image acquisition, image preprocessing, image segmentation,andimagefeatureextraction.

In the paper ― Detection and Classification of Plant Diseasesthe authors Mr. N.S. Bharti, Prof. R.M. Mulajkar, Therefore, the application of K-means clustering using neural networks (NNs) was implemented to cluster and classify diseases affecting plant leaves. Recognition of leaf diseases or leaf diseases is the main goal of the proposed approach. Therefore, the proposed algorithm was tested against five diseases affecting plants. They are ash mold, cotton mold, early burn, late burn, and micro whiteness. Experimentalresultsshowthattheproposedapproachisan accurate one that can support accurate foliar disease detectionwithlowcomputationalcost.

In the paper ― Plant Disease Detection Techniques the authorsGurleenKaurSandhu,Dr.RajbirKaur, Thisarticle reviewsandsummarizesvariousimageprocessingmethods for detecting plant diseases that have been used by many researchersoverthepastfewyears.Themainmethodsused are BPNN, SVM, K-means clustering, Otsu algorithm, CCM andSGDM.Thismethodisusedtodeterminewhetheraleaf is healthy or diseased. Various challenges arise from this process, including automating the detection system using compleximages.40,60,811,21,41.61.82SVMclassifier NaiveBayestime(seconds)->RunningtimeRunningtime obtainedunderoutdoorlightingandintenseenvironmental conditions.Thisreviewarticleconcludesthatthesedisease detection methods, in addition to some limitations, demonstratetheefficiencyandaccuracywithwhichsystems designedforfoliardiseasedetectioncanbeimplemented.So muchcanstillbedoneinthisareatoimproveexistingwork.

2. PROPOSED SYSTEM

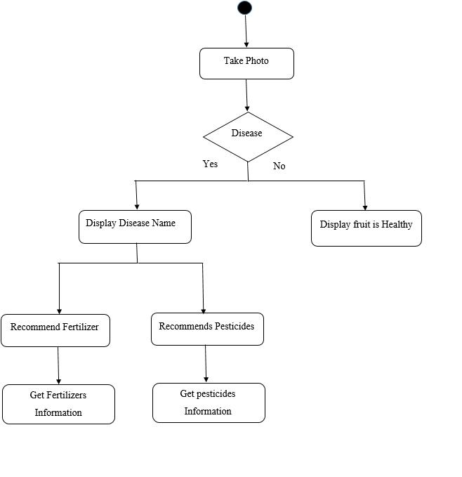
IntheproposedsystemweusetheCNNalgorithmforthe fruit disease detection because by using the CNN we can achievethemaximumaccuracyifthedatasetisgood.Inthis proposedsystemwecapturetheimagebyusingthecamera moduleandthenprocessitandgetthepredictionwhether fruit is diseased or not and the name of the disease. Here

datasetistakenandthedataispreprocessedbeforetraining andthenthedataistrained.Heretheimagesofthediseased fruitareinseparatefolderbecausewecaneasilytrainthe model and predict the model if it is in this type and the traineddataisseparatedintotwoways:oneforvalidation andanotherforverificationthatisintotrainingandtesting data that to in the 80:20 ratio. After the data is trained a modelisgeneratedandthenweusethecameratocapture thepictureoftheimageandthenweusetheCNNalgorithm andthegiventrainedmodelforthepredictionofdisease.

2.1 Module 1 : Front End

Inthismoduletheusereitherregistersorlogsin.After loggingin,theuseropenstheinterface.Inthisinterfaceyou cangetinformationabouttheFruitbuddywebsite.Thisuser has3options:

1. Takeaphoto

2. Diseaseinformation

3. Fertilizers&pesticides

2.2 Module 2

: Collection of Data

In this module, developers collect data about different fruitsandthencombinethedatatocreateanewdataset.

2.3 Module 3 : Image Preprocessing

The aim of pre-processing isan improvement of the image data that suppresses unwilling distortions or enhances some image features important for further processing.Resizeandrescalingtheimages.

2.4

Module 4 : Model Building (CNN)

ConvolutionalNeuralNetworks (CNNsorconvnets) area subset of machine learning. It is one ofmanytypes of artificialneuralnetworksusedfordifferentapplicationsand datatypes.ACNNisatypeofnetworkarchitecturefordeep learningalgorithmsspecificallyusedforimagerecognition andpixeldataprocessingtasks.

2.5

Module 5 : TF(TensorFlow) Serving

“TensorFlow Serving is a flexible, high-performance machine learning model serving system designed for productionenvironments.TensorFlowServingmakesiteasy to deploy new algorithms and experiments while maintainingthesameserverarchitectureandAPI.

2.6 Module 6 : Image Data Generation for Testing

Inthismodule,userscantakepicturesusinggalleryor cameraaccesstoidentifydiseasesandrecommendfertilizers and pesticides. Then split the image into different kernels andcreatevectorscontainingthekernels.Comparethebuilt-

International Research Journal of Engineering and Technology (IRJET) e-ISSN: 2395-0056 Volume: 10 Issue: 03 | Mar 2023 www.irjet.net p-ISSN: 2395-0072 © 2023, IRJET | Impact Factor value: 8.226 | ISO 9001:2008 Certified Journal | Page307

in vectors to the trained built-in vectors to get the result. Developer-createddatasetsaredividedintoclassesbasedon disease names. This data is trained on Jupiter Note Book usingthePythonlanguage.Datasetdevelopersuseavariety of Python libraries for training. Use 80% of the data for training,10%forvalidation,and10%fortesting.

2.7 Developer Side Action:

1)Userslogintothewebsitebyfirstopeningthewebsite andthencreatinganaccount.

2)ThedeveloperthencheckstheuserIDandpassword oftheuserinthedatabase.

3)Ifthepasswordisincorrect,theuserisredirectedto theloginpage.

4)Ifthepasswordiscorrectuserredirecttoaninterface.

5) Afteropeninganinterfaceusergettinga3optionthat is–

a)Takeaphoto

b)Diseaseinformation

c)Fertilizer&pesticides.

6)Ifuserwanttodetectfruitdisease,hewilltakepicture fromgalleryandmobilecamera.

7) The developer checks the data and compares this imagetothetrainedimagetoshowtheresults.

8) If the fetus is not infected with any disease, the developershowsthatthefetusishealthy.

When a fruit is infected with a disease, the developer providesthediseasename,fertilizer,andpesticide.

2.7 User Side Action:

Afterlogin,usertakeapicturefromgalleryorcamerato detect disease. After some time the user will receive the disease name and fertilizer. If the user wants to get more informationaboutdiseases,fertilizersandpesticides,there is an option in the interface to check information about fertilizersandpesticides.

3. CONCLUSION

Weconcludethatusingfruitdiseasedetectionmethods andfertilizerrecommendations,wecanprovidefertilizers and pesticides for detecting specific fruit diseases. In this project,weuseCNN,imagepreprocessingandTFserviceto displayaccurateresults.Inthefuturewewilladdmorefruits andcratesforusers'suggestions/reviews.Ifimplemented correctly,thisfutureenhancementcouldscaletothesuccess ofthisproject.

REFERENCES

[1] Prof. A.R. Bhagat “Detection of Plant Diseases the authors”Volume7,Issue07,2020

[2] K.Narsimha Reddy , B.Polaiah "Plant Leaf Diseases DetectionUsingImageProcessingTechniques"Volume 12,Issue3,Ver.II(May-June2017)

[3] Kushal M U , Mrs. Nikitha S "Plant Disease Detection usingCNN"Volume10IssueVMay2022

International Research Journal of Engineering and Technology (IRJET) e-ISSN: 2395-0056 Volume: 10 Issue: 03 | Mar 2023 www.irjet.net p-ISSN: 2395-0072 © 2023, IRJET | Impact Factor value: 8.226 | ISO 9001:2008 Certified Journal | Page308

[4] Priyanka L.Kamble, Anjali C. Pise "Agriculture Plant Disease Detection by using Image Processing" vol 7 issue1May2016

[5] Mr. N.S. Bharti, Prof. R.M. Mulajkar "Detection and Classification of Plant Diseases" Volume 02 Issue 02 May-2015

[6] Gurleen Kaur Sandhu, Dr. Rajbir Kaur "Plant Disease DetectionTechniques"

International Research Journal of Engineering and Technology (IRJET) e-ISSN: 2395-0056 Volume: 10 Issue: 03 | Mar 2023 www.irjet.net p-ISSN: 2395-0072 © 2023, IRJET | Impact Factor value: 8.226 | ISO 9001:2008 Certified Journal | Page309

Turn static files into dynamic content formats.

Create a flipbook
Fruit Disease Detection And Fertilizer Recommendation by IRJET Journal - Issuu