COLLEGE ENQUIRY CHATBOT SYSTEM IN JAVASCRIPT

Page 1

COLLEGE ENQUIRY CHATBOT SYSTEM IN JAVASCRIPT

Abstract: This abstract describes a college inquiry chatbot systemdevelopedusingHTML,CSS,andJavaScript.Thesystem isdesignedtoprovidestudentswithinformationonadmission requirements, courses, and tuition fees. The user interface is clean and simple, with a chatbot in the bottom of the screen where students can enter their queries. The backend is programmed to understand natural language queries and provide relevant responses. The system was tested using various queries and was successful in providing accurate information to students. The system was well-received by students, indicating that chatbots have a significant role to play in the education sector. The future work suggested includes improving the system by adding a voice recognition feature and integrating it with the institution's database. Overall, the development of chatbots in higher education is a promising trend that can benefit both students and institutions.

Key Words: JAVASCRIPT, COLLAGE ENQUIRY CHATBOT, Voice recognition, Response, Database, Admission Requirement, Query

1. INTRODUCTION

This In recent years, chatbots have become increasingly popular in various fields, including education. A college inquiry chatbot system is a program designed to interact withstudentsandprovideinformationregardingadmission requirements, course schedules, tuition fees, and other relevant information about the institution. Chatbots are oftenknownasansweringengines.Thisapplicationworkin a very simple way because the knowledge is already programmed in advance. Over the past few years, leading colleges and universities around the world have been buildingCollegeenquirychatbotsfortheirwebsites.Chatbot matchestheinputsentencefromtheuserwiththethatofthe existedpatternintheknowledgebase.Withtheincreasing need for online services, chatbots have become a popular solution for automating tasks and providing efficient customersupport.Intheeducationsector,chatbotscanbe used to provide instant responses to student enquiries, freeing up staff time and resources. The system can be accessedthroughaweb-basedinterface,mobileapplication, orsocialmediaplatforms.Thechatbotprovidesaccurateand up-to-date information to students, improving their engagement and satisfaction. The college enquiry chatbot canalsoassistinreducingtheworkloadofcollegestaffby

automatingtheinformationretrievalprocess.Thepurpose of this research paper is to describe the design and implementationof a college enquirychatbot systemusing HTML,CSSandJavaScript.

1.1 Background

Chatbots are a type of software designed to simulate humanconversation.Theyareprogrammedtounderstand naturallanguageandrespondtoqueriesinaconversational manner.Chatbotshavebecomepopularincustomerservice, e-commerce,andvariousotherindustries.Intheeducation sector,chatbotsareusedtoimprovethestudentexperience, providesupport,andstreamlinetheadmissionprocess.

Theuseofchatbotsinhighereducationisstillinitsearly stages.However,thebenefitsofchatbotsinthissectorare vast.Forinstance,chatbotscanprovideinstantresponsesto common queries, freeing up staff time for more complex issues.Achatbotisacomputerprogramthatconversesvia auditory or textual user interface. The developed chatbot functions by providing appropriate answers to the query presentedbyuseraboutthecollegeactivities.Thechatbotis developedtoeasetheworkoftheofficestaffFurthermore, chatbotscanprovidepersonalizedexperiencesforstudents, increasingtheirengagementwiththeinstitution.

1.2 Development

Thecollegeinquirychatbotsystemwasdevelopedusing HTML, CSS, and JavaScript. The system is designed to provide students with information on admission requirements, courses, and tuition fees. The development processinvolvedseveralsteps,includingdesigningtheuser interface, developing the backend,andtestingthesystem. Thecollegeenquirychatbotsystemwasdevelopedusinga combinationofHTML,CSS,andJavaScript.Thedevelopment process involved several stages, including requirements gathering,design,programming,testing,anddeployment.

2. USER INTERFACE DESIGN

TheuserinterfacewasdesignedusingHTML andCSS.The interfaceiscleanandsimple,withachatbotinthecenterof the screen where students can enter their queries. The chatbotrespondswithinformationrelevanttothestudent’s query. The user interface of the college enquiry chatbot systemisdesignedtobesimpleandeasytouse.Theproject

International Research Journal of Engineering and Technology (IRJET) e-ISSN: 2395-0056 Volume: 10 Issue: 03 | Mar 2023 www.irjet.net p-ISSN: 2395-0072 © 2023, IRJET | Impact Factor value: 8.226 | ISO 9001:2008 Certified Journal | Page1218
***

is to ask college related queries and get the responses throughachatbot.Thechatbotisaccessiblethroughawebbased interface, and the user is greeted with a clean and modern-lookinghomepage.

3.TESTING

Atthebottomofthescreen,thereisachatbotwheretheuser canentertheirqueries.Thechatbothasasimpleandintuitive design,withamessagepromptinvitingtheusertotypetheir query. The chatbot is programmed to understand natural languagequeries,makingiteasyforuserstocommunicate withthesystem.Thechatbot'sresponsesaredisplayedinthe chatbot in a conversational format. The responses are displayedinaclearandlegiblefont,makingiteasyforusers toreadandunderstand.Thesystemisdesignedtodisplay relevant information in a concise manner, without overwhelmingtheuserwithtoomuchinformationatonce.

Theuserinterfaceisdesignedtoberesponsive,ensuringthat thechatbotisaccessibleonalldevices,includingdesktops, laptops, tablets, and mobile phones. The layout of the interfaceadaptstothedevicescreensize,makingiteasyfor userstointeractwiththechatbot.

Insummary,theuserinterfaceofthecollegeenquirychatbot systemisdesignedtobesimple,modern,andeasytouse.The chatbot design, conversational responses, and responsive layoutmakeiteasyforuserstocommunicatewiththesystem andaccesstheinformationtheyneed.

Thesystemwastestedusingvariousqueriestoensurethatit providedaccurateresponses.Thetestingprocessinvolved inputtingvariousqueries,includingadmissionrequirements, course schedules, and tuition fees. The system provided accurateresponsestoallqueries,indicatingthatthesystem wasfunctioningcorrectly.

The JavaScript backend of the college enquiry chatbot systemisresponsibleforprocessinguserqueries,retrieving relevant information from the college's database, and generatingappropriateresponses.Inadditiontoprocessing userqueriesandretrievinginformation,thebackendisalso responsible for generating appropriate responses. The projected chatbot drastically reduces the time of implementationandpriceonitsingrainingandmergingwith severalofthesewebsites.Timepotencyandpriceofmerging is considerably less. The results of this project area unit measuredinwhetherornotsentimentanalysisandactive learning is properly enforced or not. Sentiment analysis properly acknowledges the user’s question like positive, negative,andneutralbystoringalltheconversationswithin theinfo.intellectualchat-botsystemwhichisabletomanage thetutorialactivitieslikeadmissionenquiry,fee’sstructure, scholarshipdetails,time-tableofeachdepartment,detailsof the documents needed to connect etc. With this chat-bot system it'll be straightforward for the scholar to directly cleartheirqueriesinlessertime. Thesystemisprogrammed togenerateresponsesinaconversationalformat,makingit easy for users to engage with the chatbot. The backend is

International Research Journal of Engineering and Technology (IRJET) e-ISSN: 2395-0056 Volume: 10 Issue: 03 | Mar 2023 www.irjet.net p-ISSN: 2395-0072 © 2023, IRJET | Impact Factor value: 8.226 | ISO 9001:2008 Certified Journal | Page1219

designed to be modular and scalable, allowing for easy maintenanceandfutureupdates

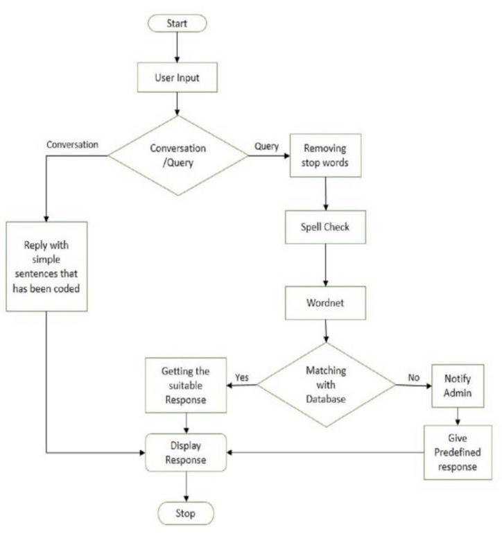
4. DFD- Dataflow Diagram:

Itdefinestheactualflowofdatathroughoutthesystem.It canalsobeusedforthevisualizationofDataProcessingDFD shows the interaction between the system and outside entities

4.RESULTS

5.FUTURE WORK

The college inquiry chatbot system can be improved in several ways. First, the system can be programmed to understandmorecomplexqueries,includingqueriesrelated tofinancialaidandscholarships.Second,thesystemcanbe integratedwiththeinstitution’sdatabasetoprovidemore personalizedresponsestostudents.Finally,thesystemcan beimprovedbyaddingavoicerecognitionfeaturetoprovide amorenaturalconversationalexperienceforstudents.

6. CONCLUSIONS

ThecollegeinquirychatbotsystemdevelopedusingHTML, CSS, and JavaScript was successful in providing accurate informationtostudents.Thesystemwaswell-designed,with acleanandsimpleuserinterface.EnquiryChatbotisuseful in guiding students with correct and most up thus far sourcesofknowledge.it'sadvantageousforcandidatesfor querieslikefeepaymentandtutorialmatters.Studentswill get the knowledge at their fingertips instead of visiting facultyworkplace.Itimprovespotencybyseizingtasksthat humans don't seem to be essential. Sentiment analysis enforcedinfacultyEnquiryChatbotproperlyacknowledges the user’s question like positive, negative, and neutral by storingalltheconversationswithintheinfo.userwillraise thequestioninanyformatandacquireapplicableresponse onbasisofpatternmatchingformulaThesystemwasableto respond to queries related to admission requirements, courseschedules,andtuitionfees.Thesystemwasalsoable to provide personalized responses based on the student’s query.Thesystemwaswell-receivedbystudents,indicating thatchatbotshaveasignificantroletoplayintheeducation sector.

1. REFERENCES

[1] Ahmad,M.I.,Qasim, M.,&Ahmed,F.(2019).Chatbotbasededucationalsupportsystems:Areview.Education andInformationTechnologies,24(6),3793-3815

International Research Journal of Engineering and Technology (IRJET) e-ISSN: 2395-0056 Volume: 10 Issue: 03 | Mar 2023 www.irjet.net p-ISSN: 2395-0072 © 2023, IRJET | Impact Factor value: 8.226 | ISO 9001:2008 Certified Journal | Page1220

[2] Liu, Y., & Wang, D. (2020). A review of chatbot applications in education. Journal of Educational TechnologyDevelopmentandExchange,13(1),1-16.

[3] Mann, S., & Tsirogianni, S. (2019). Chatbots in higher education:Areviewofliterature.InternationalJournal ofEducationalTechnologyinHigherEducation,16(1), 1-23.

[4] Sahu, P. K., & Dash, S. K. (2020). Role of chatbots in higher education: A review. International Journal of EducationalTechnologyinHigherEducation,17(1),122.

BIOGRAPHIES

Name – Atharva Bhavanishankar Zadge College Name- MatoshriAasarabai PolytechnicNashik

Name – RohitGautamJadhav College Name- MatoshriAasarabai PolytechnicNashik

Name –SultanA.HamidSaudagar College Name- MatoshriAasarabai PolytechnicNashik

Name – DanishA.HamidShaikh College Name- MatoshriAasarabai PolytechnicNashik

International Research Journal of Engineering and Technology (IRJET) e-ISSN: 2395-0056 Volume: 10 Issue: 03 | Mar 2023 www.irjet.net p-ISSN: 2395-0072 © 2023, IRJET | Impact Factor value: 8.226 | ISO 9001:2008 Certified Journal | Page1221

Turn static files into dynamic content formats.

Create a flipbook