Car Pooling Web App

Page 1

Car Pooling Web App

Arnav Bansod1, Harsh Chavan2 , Kaajal Sharma3

1,2SE Student, Computer Engineering, Rajiv Gandhi College of Engineering, Andheri, Maharashtra, India 3 Assistant Professor, Dept. of Computer Engineering, Rajiv Gandhi college of Engineering, Andheri, Maharashtra, India

***

Abstract - A lot of problems comes associated with rapid increase in population one such major problem is traffic congestion and other problems caused due to it. It has become a major problem in many metropolitan areas. During peak hour this congestion is something everyone has to experience due to the way the current society operates. There are many solutions to the problem but one effective solution is carpooling. Carpooling is a system in which car owners will share there privately owned vehicle to other traveler traveling on the same route. This will decrease the empty seats which would result in lesser cars on road. The current carpooling system is not much deviated from cab system which is also not so efficient. This service will greatly benefit people who travel on same routes on daily basis such as working people, students. It will also help the owner with affordability of fuel cutting the cost.

Key Words: Carpool, Traffic Congestion, Ride, Sharing, Affordability

1.INTRODUCTION

InapopulationdensecountrysuchasIndia,connectivityisa majorfactorforgrowthofanation.Duetothenationhaving large population it arises lots of problems one such concerningissueistraffic.Theamountofprivatelyowned vehiclehaveskyrocketedandgivesrisetoproblemssuchas traffic congestion, air pollution, sound pollution, fuel inefficiencyandmanymore.

Therearesolutionstoovercometheseproblemsonesuch solutionisusingpublictransportbutabettermoreefficient wayiscarpooling.

Carpoolingissharingofprivatelyownedvehiclewithoneor morepeopletravellingonthesamerouteonoccasionalor dailybasis.Thiswillnotonlyeliminatetheproblemoftraffic congestionbutalsogreatlybenefitboththetraveleraswell as car owner. The distribution of fuel cost among all the travelerwillbenefitthecarownergreatly.

Awebsitewillactasacommunicationlinkbetweentraveler searchingforrideandcarownerssearchingfortraveler[3]. Thecarownerwillposttheoriginofthejourneyandtheend destinationandtravelercancommunicateaccordingly.

1.1 Advantages of using Carpooling

 Costefficient:Duetosplittingthecostofthetravel alongwithotheruseritmakesitcosteffective.

 EnvironmentFriendly:Asmorenumberofpeople willtravelinsamecaronaverageitwillreducethe number of vehicle on road hence decreasing the carbonemissions.

 Traffic : Lesser cars will run on road making the problemoftrafficcongestionlesshectic.

 Socializing:Carpoolingprovidesanopportunityto meet new people, socialize and make new friends whichwillopennewopportunities

 Improve productivity: Commuters can use their traveltimeinproductiveworksuchasreadingbook orworking.

1.2 Drawbacks of current system

 .Safetyisamajorconcernwhenitcomesto carpooling.Duetodigitalmodeofregistrationit mayleadtofakeprofilesbeingcreated[4].

 Carpooling may lead to conflicts between passengersoverissuesthattheydon’tagreeon making it an unpleasant experience for other passengers.

 Time flexibility is an issue as commuters not reaching on time on required destination may leadtolossoftimeforpotentiallyallthetraveler

2. SUGGESTED IMPROVEMENT

 Seat availability feature to ensure the traveler is informedaboutthenumberofpreoccupiedspace.

 Estimatethecostoftravelbeforethejourneystarts

 Addafeatureoflivelocationthatcanbesharedwith family/friends in case of emergency or unwanted situations

 Allowing passengers to provide feedback of the experience and write review about the same on eithercarownerorpassenger.

International Research Journal of Engineering and Technology (IRJET) e-ISSN: 2395-0056 Volume: 10 Issue: 03 | Mar 2023 www.irjet.net p-ISSN: 2395-0072
© 2023, IRJET | Impact Factor value: 8.226 | ISO 9001:2008 Certified Journal | Page1098

3. DETAILS RELATED TO PROPOSED SYSTEM

3) Communication:

The car owner and traveller should have a way to communicate with each other. A messaging chat can be integrated that allows both parties to communicate effectivelyandsharerequiredinformation.Otherthanchat theycanbeprovidedwithcontactinformationforthesame.

4)Paymentandreimbursement:

Afterthejourneyiscompletedthetravellerwillpayforthe amount for the distance travelled which will be preestimated.Travellercanpayusinganymodeoftransaction credit or debit or online or cash. For online mode of transaction the traveller will be redirected to payment portal[3].

5)Ratingandfeedback:

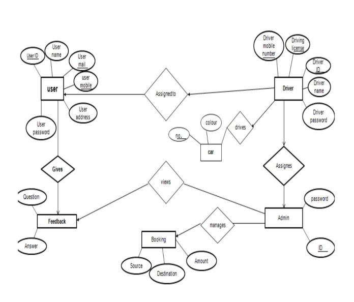
Fig-1:ERdiagramofsystem

Thedifferentmodulesofcarpoolingare:

1)Userregistrationandauthentication:

Thisisthemostcriticalmoduleofcarpooling.Thiswillhave twotypesofuserwhicharecarownerandtraveler.Thecar owner is the one that provides the vehicle whereas the traveler is the one who want to use the service for the specifiedroute.

While the process of registration, authentication is very importanttoprovideasafeaswellassecureenvironment for the users. This can be ensured by asking the user to providedocumentthatensuretheuniqueidentitywhichcan bevehicledocuments,carregistrationandotherdetailsin case of car owner and Aadhar card or pan card in case of traveler.

2)Routecreationandmanagement:

Thecarownerwilldecideandposttheoriginandtheend destinationofthejourneythisdatawillthenbestoredinthe database and shown to traveler. The traveler can then choose and provide the pickup and drop off spot to car ownerconsideringtheyareonthesamerouteandnotmuch deviated.

Differentalgorithmscanbeusedtomatchthetravelerand carownersuchask-nearestneighbors(knn)whichcanfind similarityincarownerprovidedpathandtravelerpathto groupthemtogether.

Afterthecarownerchecksthepickupanddropoffspotscan confirmtherideandproceedwiththejourney

Afterthecompletionofthejourneythetravelleraswellas thecarownerbothcanpostratingandfeedbackbasedon theexperience.Thiscanthenbetakenintoconsiderationby futuretravellerandcarownerfortheirjourneys.

4. USER INTERFACE

Iftheuseralreadyhasanaccount,theycanloginorelse optforregistrationtocreateaaccount.

International Research Journal of Engineering and Technology (IRJET) e-ISSN: 2395-0056 Volume: 10 Issue: 03 | Mar 2023 www.irjet.net p-ISSN: 2395-0072
Login/Register
© 2023, IRJET | Impact Factor value: 8.226 | ISO 9001:2008 Certified Journal | Page1099

 Dashboard

There are 2 dashboard user and car owner which will displaytheiraccountinformation.

5. FUTURE SCOPE

As part of future scope, many additional features can be addedsuchasGPStrackingsystemforrealtimeupdatingof information, SOS feature that would alert required authoritiesincaseofemergency[3].

Advancedmatchingalgorithmspairedwithselfdrivingcars couldleadtoconvenientandefficientwaytocarpool.Self driving car could pickup multiple people on shared path, reducingtheneedofpersonalvehicles.

 Postride

Thecarownercanproviderequiredinformationforthe ride.

Blockchain technology could be used to develop a carpooling platform as it will lead to secure and decentralizednetwork,whereuserscouldsharetheredata and make payments without the need of any third party involvement.

Overallcarpoolingisasustainablemodeoftransportwhich shouldbepromotedandusedmorewidelybythepopulation that also benefits the individuals involved as well as environment.

6. CONCLUSION

 Applyride

Thetravelercantheapplyfortherideinavailablerides page. This page also shows other relevant information abouttheridesuchastheestimatedfare,availableseats etc.

Carpoolingisaveryeffectivesolutiontosomeofthemajor problem faced by commuters as well as private vehicle owners,withthehelpofcarpoolingthecarownercancut downtheircostoffuel fortravellingthesamedistanceby sharing vehicle with other commuters. This will also help withtrafficcongestionwhichwillincreasethefuelefficiency ingeneralasfuelisadepletingresourceinnature.Itdoes not only benefit the user but also benefit the concerning environmental issue such as global warming, carbon emission, sound pollution. This can make a significant changeinthewellbeingofsociety.

By sharing rides, users can make new friends meet new people and develop connections which can change into meaningfulopportunities.

However, carpooling can also come with its own set of problems such as safety and security of user, privacy, management of payments, conflicts in interests of other commutersandmanymore.

REFERENCES

[1] Bhumi Rakeshkumar Patel, Vivek Rajivkumar Patel, “ERIDE:CarpoolingWebsite”Science,Volume:08Issue:08 |Aug2021,irjet.

 Ridestatus

Thiswill showus thecurrentstatus oftheridewhichis accepted.Oncecompletedtheuserwillclickcompleteto officiallyendthetrip.

[2] SasikumarC,Jaganathan,“ADynamicCarpoolingSystem withSocialNetworkBasedFiltering”,Volume-8,Issue-3, Year–2017,ijersonline.org.

[3] Bansikumar Trivedi, Sudhanshu Shukla, Bhavesh Amrutkar,PriyankTiwary,DeepthiOommen,“CarPooling:

2023, IRJET | Impact Factor value: 8.226 | ISO 9001:2008 Certified Journal | Page1100

International Research Journal of Engineering and Technology (IRJET) e-ISSN: 2395-0056 Volume: 10 Issue: 03 | Mar 2023 www.irjet.net p-ISSN: 2395-0072
©

RealTimeRideSharing”,Volume:06Issue:02|Feb2019, irjet.

[4]SurbhiDhar,Sandra Arun,Vivek Dubey,NileshKulal,” AppforRideSharing”,Volume:07Issue:03,Mar2020,irjet.

[5]DejanDimitrijević,NemanjaNedić,”Real-timecarpooling and ride-sharing: Position paper on design concepts, distribution and cloud computing strategies”, Faculty of Technical Sciences, TrgDositejaObradovića 6, 21000,Novi Sad,Serbia

International Research Journal of Engineering and Technology (IRJET) e-ISSN: 2395-0056 Volume:
Issue: 03 | Mar 2023 www.irjet.net p-ISSN: 2395-0072
10
© 2023, IRJET | Impact Factor value: 8.226 | ISO 9001:2008 Certified Journal | Page1101

Turn static files into dynamic content formats.

Create a flipbook