Regular Expression to Deterministic Finite Automata

Page 1

International Research Journal of Engineering and Technology (IRJET) e-ISSN: 2395-0056

Volume: 10 Issue: 01 | Jan 2023 www.irjet.net p-ISSN: 2395-0072

Regular Expression to Deterministic Finite Automata

Abstract - Regular expression is a sequence of characters(strings) which is also called as language that is accepted by a finite automata. Regular Expression consists of characters which are useful for defining filter. Practical applications of regular expressions are it is used in pattern matching for text editors, compiler design, etc. Expression in regular expression corresponds to a language and are well defined. Deterministic finite automata or the (DFA) are finite set of states and transitions that decideswhetherto acceptsor rejects set of characters mainly called as strings or languages. Applications of DFA are it is included in protocol analysis, text parsing vending machine, video game character behaving, security analysis, NLP, speech recognition, elevators etc. DFA represents any system’s which require an internal definition state. DFA represents a maching that accepts the specific RE. In DFA, after a particular input is provided to first state, it will pass on to one state only. To conver regular expression to DFA methods like transitive closure, state elimination and brzozowski algebraic method using arden’s theorem are introduced. DFA is represented by digraphs called state diagram

1. INTRODUCTION

Regular expression is a shortened way of representing a language, which is a condition or filter to be accepted by Deterministic finite Automata. In order to speed up the process of converting regular expressions to finite state machinesandviceversa,variousoptionsshouldbeexplored. Thus,wehavetriedtofacilitatetheassignmentofRe-to-DFA conversionbyenablingastep-by-stepconversionfromREto DFA. In this review, various approaches to converting deterministic finite automata into regular expressions are brieflycompared.Themostcommonandleastburdensome to the environment is the earth elimination method. Our interactionswithgenerationaresimple:Inmostcases,the scannersproducedaretherightsize.ThelargerRElength allowsasmallerscannertobespecified,whichisusefulfor symbolicoperations suchasinductivestatisticstypesand patternmachines.

2. LITERATURE REVIEW

[1]The editorial “Visual Designing and Debugging of Deterministic FiniteState Machines” in FSM This article showshowtheDFAvisualisationtoolwascreatedtocreatea

trustworthy DFA. The user can also create the state transitions while the execution is taking place using the visualisationtool.Userscaneditthestatesoftheirfinitestate machines(FSMs),whichcanthenberenderedasexecutable code. Additionally, it states that the state-based machine visualisationcomponentofthesoftwareisexclusivetocode generation. It suggested a method to visualise machine verificationanddebuggingforformalmachinesinaccordance withdesign.

[2] A Review Paper on String Identification Using Finite Automata It demonstrates how the finite automata model keepstrackoftheuser-suppliedinputstringsfortransition stages.Itdetermineswhethertheuser-providedinputstrings containletters, numbers, orvalidsymbols.Computationis the process of receiving information and carrying out operationsinaccordancewithasetofrules.Thissystemuses lexical analysis technologies to reduce errors andincrease performancelevelsforcompletingactivities.

[3] On Implementing Deterministic Finite Automata in ParallelAsystemknownasthedeterministicfiniteautomatis utilisedtosolvenumerousproceduresandjobsinthefieldof computertechnology.DFAiscompatiblewithtwodifferent parallel computer architectures. This work presents the computer-based parallel simulation of the general DFA, whichemploysautomata.

[4] On Implementing Deterministic Finite Automata in ParallelAsystemknownasthedeterministicfiniteautomatis utilisedtosolvenumerousproceduresandjobsinthefieldof computertechnology.DFAiscompatiblewithtwodifferent parallel computer architectures. This work presents the computer-based parallel simulation of the general DFA, whichemploysautomata.

[5].HoNgocVinhandNguyenThiThuHatogethercompiled apaperinwhichtheyhavedepictedtheconversionofNFAto DFAusingtheconceptofboundedwords

[6]Inthispaper,conceptsofboundedwordsonanalphabet A,languagesandmonoidmorphismareintroduced.

[7]AworkinCSESpring18thatusestheGallier'stechnique forNFAtoDFAconversionwascoauthoredbyGhafoor[3].It makes use of the different C++ data structures, including vectors,parserclasses,etc.TheDFAtuple,whichisactually represented as strings, is the output that is ultimately produced.

© 2022, IRJET | Impact Factor value: 7.529 | ISO 9001:2008 Certified Journal | Page448
Shravani Bahirat1 , Vaishnavi Dalvi2 , Sakshi Darawade3 , Shravani Jagtap4 , Sakshi Shakhawar5 1,2,3,4,5Student Dept. of Artificial Intelligence & Data Science , Vishwakarma Institue of Technology, Maharashtra, India
***

International Research Journal of Engineering and Technology (IRJET) e-ISSN: 2395-0056

Volume: 10 Issue: 01 | Jan 2023 www.irjet.net p-ISSN: 2395-0072

[8]To test the system Dynamic system through automata learningitpresentedadynamictestingmethod..Itgenerate and analyze the pages generated by the application to executetestbycreatingawebapplication.Italsopresentsa casestudythatestablishesdynamictestingprocedurework.

[9]ThispaperintroducedmodelodFinitestateautomatato monitor whether the words are included in the text are sensitiveornotinpapernamesas“Applicationresearchof Finite Automata in Distance Education”. The method describedtheexistenceoflargenumbersofkeywordsinthe textstringwhichiswellsuitedfortheapplicationandthis methodisfurtherusedtoimprovethesystemefficiency.For ignoring mistakes in strings or in word error recognitions exist inthismethodwhichisusedtoreducetheerrorrate andimprovetheperformanceofthesystem.

[2]addressedchallengestocompilelargesetofpatternsit maybeindifferentdatastructure.Ithelpsruntimetomatch inputstringtoappropriatepatterns effectively. Sometime input string matches more than one pattern. This is main challengeinefficientclassificationofstrings.Totacklewith above problem sequential approach can be used but main problem with this approach is it will take more time as patternincreases.Thispaperalsosuggestedtherefinements so that decision tree compilation algorithm will be time effective.SaileshKumaretal.

3. METHODOLOGY

Foreverylanguagethereisatleastoneregularexpression and multiple DFA’s that represent the language. The algorithmbelowshowsconversionofRegularExpressionto DeterministicFiniteAutomata(DFA).ItinitiallyconvertsRE toNFAthatisnondeterministicfiniteautomataandthento equivalentDFA.Inthisprocessofconversioneverypossible caseisconsidered

•NFAfortwo-statetransitionwhichsignifiesalanguage makesaemptystring

• Union of two languages forms from the NFA used to representlanguages.Byαtransitioninitialstateislinkedto theRndS,andthefinalstateisconnectedtotheFinalstates ofRandSby ε-transitions

ConcatenationoftwolnguagesresultsintotheNFA of language, which have the linking of transition finalstateRtoinitialstateS.

An NFA with Kleen star language is the εconversionfromitsinitialstatetotheinitialstateof R,aε-transitionfromitsfinalstatetotheaccepting stateofR,andε-transitionsbetweenitsinitialand acceptingstates.

• NFA comprised for α transition to represent literal characters.

Here each can be a valid DFA so it can be endangered towards the NFA to DFA algorithm. EquivalentDFAforthepreviouslydevelopedNFA shownbelow. ε

© 2022, IRJET | Impact Factor value: 7.529 | ISO 9001:2008 Certified Journal | Page449
 a | b 
 ab 
 a* 

International Research Journal of Engineering and Technology (IRJET) e-ISSN: 2395-0056

Volume: 10 Issue: 01 | Jan 2023 www.irjet.net p-ISSN: 2395-0072

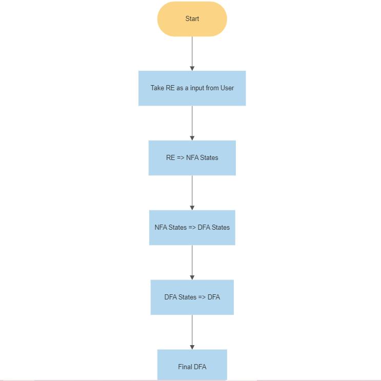
3.4 Flowchart

3.3 Algorithm

•Step1–ConvertREtoNFAusingstandardmethodssuch asThompsonsalgorithm.

•Step2–NowconvertNFAtoDFAusingstandardalgorithms that isa subsetconstructioninwhicheveryonestatehave onesubsetofstatesoftheNFA

4. RESULTS AND DISCUSSIONS

Various techniques such astransitive closure, Brzozowski algebra,andstateeliminationhavebeeninventedtoconvert deterministic finite automata to regular expressions. However,thesetechniquesareefficientworkgivingminimal regularexpressions.Ourmainmotiveistofindtheminimal REcorrespondingtoagivenDFA.Themostcommonlyused andefficientapproachtoconvertDFAtoREisstateremoval approach. This article explores and equates different techniques used to transform regular expressions into deterministicfiniteautomata.

4.1 Results

Fig.1Inputscreenforconversion

© 2022, IRJET | Impact Factor value: 7.529 | ISO 9001:2008 Certified Journal | Page450  a  b  a|b  ab  a*

International Research Journal of Engineering and Technology (IRJET) e-ISSN: 2395-0056

In the given snapshot, there is the input screen where we accept the Regular expression from the user to convert it intotheDeterministicFiniteAotomata(DFA)

4.2 LIMITATIONS

Limitedalgorithmsareimplemented.

RE gives the NFA Table states but not the proper NFAdiagram.

4.3 CONCLUSION

This study gives readers an understanding of the many methods used to translate Regular Expressions into deterministicfiniteautomata.Therearecomparisonsmade between several methods for converting RE to DFA. Research in this project shows that the procedure for convertingregularexpressionstoDFAsandviceversaiswell understoodandeasytoimplement.Codingtheparserforthe regularexpressiontookthemosttimeintheproject.Dueto the fact that regular expressions create regular languages but are not themselves regular, they require context-free grammarstobedefined.

4.4 FUTURE SCOPE

Infuturewecanupgradethisprojectbymakingit moreuserfriendlyandaddinggraphicsinterface.

Blockchain-Based Land Record System”, ITM Web Conf. Volume50,2022.

[5]KuldeepVayadande,KirtiAgarwal,AadeshKabra,Ketan GangwalandAtharvKinage,”CryptographyusingAutomata Theory”,ITMWebConf.Volume50,2022

[6] Samruddhi Mumbare, Kunal Shivam, Priyanka Lokhande, Samruddhi Zaware, Varad Deshpande and Kuldeep Vayadande,” Software Controller using Hand Gestures”,ITMWebConf.Volume50,2022.

[7]Preetham,H.D.,andKuldeepBabanVayadande."Online CrimeReportingSystemUsingPythonDjango."

[8]Vayadande,KuldeepB.,etal."SimulationandTestingof Deterministic Finite Automata Machine." International JournalofComputerSciencesandEngineering10.1(2022): 13-17.

[9] Vayadande, Kuldeep, et al. "Modulo Calculator Using TkinterLibrary."EasyChairPreprint7578(2022).

[10] VAYADANDE, KULDEEP. "Simulating Derivations of Context-FreeGrammar."(2022).

[11] Vayadande, Kuldeep, Ram Mandhana, Kaustubh Paralkar, Dhananjay Pawal, Siddhant Deshpande, and Vishal Sonkusale. "Pattern Matching in File System." InternationalJournalofComputerApplications975:8887.

As this project gives output after compiling the whole result,In the future,we can calculate the outputofNFAalso.

 wecanaddDFAtoRE

7. REFERENCES

[1] A Review Paper On Finite Automata Application in String Identification (PDF) EasyChair Preprint A Review Paper on Finite Automata Application in String Identification A Review Paper On Finite Automata ApplicationinStringIdentification(researchgate.net)

[2] On Parallel Implementations of Deterministic Finite Automata On Parallel Implementations of Deterministic FiniteAutomata|SpringerLink

[3] Kuldeep Vayadande, Aditya Bodhankar, Ajinkya Mahajan,DikshaPrasad,ShivaniMahajan,AishwaryaPujari andRiyaDhakalkar,“ClassificationofDepressiononsocial mediausingDistantSupervision”,ITMWebConf.Volume 50,2022.

[4] Kuldeep Vayadande, Rahebar Shaikh, Suraj Rothe, Sangam Patil, Tanuj Barware and Sameer Naik,”

[12] Vayadande, Kuldeep, Ritesh Pokarne, Mahalakshmi Phaldesai, Tanushri Bhuruk, Tanmay Patil, and Prachi Kumar. "Simulation Of Conway’s Game Of Life Using CellularAutomata."SIMULATION9,no.01(2022).

[13] Gurav, Rohit, Sakshi Suryawanshi, Parth Narkhede, Sankalp Patil, Sejal Hukare, and Kuldeep Vayadande. "Universal Turing machine simulator." International Journal of Advance Research, Ideas and Innovations in Technology,ISSN(2022).

[14] Vayadande, Kuldeep B., Parth Sheth, Arvind Shelke, VaishnaviPatil,SrushtiShevate,andChinmayeeSawakare. "SimulationandTestingofDeterministicFiniteAutomata 21 Machine." International Journal of Computer Sciences andEngineering10,no.1(2022):13-17.

[15] Vayadande, Kuldeep, Ram Mandhana, Kaustubh Paralkar, Dhananjay Pawal, Siddhant Deshpande, and Vishal Sonkusale. "Pattern Matching in File System." InternationalJournalofComputerApplications975:8887.

[16] Vayadande, Kuldeep B., and Surendra Yadav. "A Review paper on Detection of Moving Object in Dynamic Background."InternationalJournalofComputerSciences andEngineering6,no.9(2018):877-880.

Volume: 10 Issue: 01 | Jan 2023 www.irjet.net p-ISSN: 2395-0072 © 2022, IRJET | Impact Factor value: 7.529 | ISO 9001:2008 Certified Journal | Page451

International Research Journal of Engineering and Technology (IRJET) e-ISSN: 2395-0056 Volume: 10 Issue: 01 | Jan 2023 www.irjet.net p-ISSN: 2395-0072

[17] Vayadande, Kuldeep, Neha Bhavar, Sayee Chauhan, SushrutKulkarni,AbhijitThorat,andYashAnnapure.Spell Checker Model for String Comparison in Automata. No. 7375.EasyChair,2022.

[18] Vayadande, Kuldeep, Harshwardhan More, Omkar More, Shubham Mulay, Atharva Pathak, and Vishwam Talnikar. "Pac Man: Game Development using PDA and OOP."(2022).

[19] Preetham, H. D., and Kuldeep Baban Vayadande. "OnlineCrimeReportingSystemUsingPythonDjango."

[20] Vayadande, Kuldeep. "Harshwardhan More, Omkar More, Shubham Mulay, Atahrv Pathak, Vishwam Talanikar,“Pac Man: Game Development using PDA and OOP”."InternationalResearchJournalofEngineeringand Technology(IRJET),eISSN(2022):2395-0056.

[21] Ingale, Varad, Kuldeep Vayadande, Vivek Verma, Abhishek Yeole, Sahil Zawar, and Zoya Jamadar. "Lexical analyzer using DFA." International Journal of Advance Research, Ideas and Innovations in Technology, www. IJARIIT.com.

[22]Manjramkar,Devang,AdwaitGharpure,AayushGore, IshanGujarathi,andDhananjayDeore."AReviewPaperon Document text search based on nondeterministic automata."(2022).

[23]Chandra,Arunav,AashayBongulwar,AayushJadhav, Rishikesh Ahire, Amogh Dumbre, Sumaan Ali, Anveshika Kamble, Rohit Arole, Bijin Jiby, and Sukhpreet Bhatti. Survey on Randomly Generating English Sentences. No. 7655.EasyChair,2022

[24] F. Le Fessant and L. Maranget, “Optimizing pattern matching,”ACMSIGPLAN Not.,vol.36,no.10,pp.26–37, Oct.2001,Doi:10.1145/507669.507641.

[25]R.M.KarpandM.O.Rabin,“EFFICIENTRANDOMIZED PATTERN-MATCHINGALGORITHMS.,”IBMJ.Res.Dev.,vol. 31,no.2,pp.249–260,1987,Doi:10.1147/RD.312.0249.

© 2022, IRJET | Impact Factor value: 7.529 | ISO 9001:2008 Certified Journal | Page452

Turn static files into dynamic content formats.

Create a flipbook