Development of an Automatic & Manual Class Attendance System using Haar Cascade-based Facial Recogni

Page 1

Development of an Automatic & Manual Class Attendance System using Haar Cascade-based Facial Recognition

1Associate Professor Department of Information Technology, KKR & KSR Institute Of Technology And Sciences (A), Guntur, India

2,3,4,5 Undergraduate Students, Department of Information Technology, KKR & KSR Institute Of Technology And Sciences (A),Guntur, India

***

Abstract - Authentication plays a very significant role in controlling systems in computerized communications. The developmentofthissystemisaimedtoaccomplishdigitization of the traditional system of taking attendance by calling namesandmaintainingpen-paperrecords. Presentstrategies for taking attendance are tedious and time -consuming. Attendance records can be easily manipulated by manual recording. The traditional process of making attendance and present biometric systems are vulnerable to proxies. This paper is therefore proposed to tackle all these problems. The proposed system makes the use of Haar classifiers. Facial recognition has become a very crucial part of biometric authentication and is used in many applications. This article describes howtointegrate facialrecognitiontechnology with an open source computer vision algorithm (OpenCV) to develop an attendance monitoring system. The software enables an automatic attendance process along with manual attendanceprocess,allowingfacultyandstafftoquerystudent data by simply logging into Faculty Login with the appropriate credentials.

Key Words: Face Detection, OpenCv, Xampp, Automatic Attendance, Manual attendance, Haar Cascade, Face Recognition

1. INTRODUCTION

Attendancemaintenanceisasignificantfunctioninallthe institutions to monitor the performance of the students. Traditional call approach turns out to be a statute of limitations because it is very difficult to call names and maintainyourrecord,especiallywhentheratioofstudents is high. Every organization has its own arrangements for student attendance. Some organizations use a documentoriented approach and others have implemented these digital methods such as biometric fingerprint scanning techniquesandtechniquesofcardexchange.However,these methodsareshown tobestatute-barredbecausetheyare subjecttostudentswaitinginatime-consumingqueue.Ifthe studentfailstobringhisID,thenhewillnotbeabletoget attendance. evolving technology has brought many improvementstoachangingworld.

1.1 Background Study

The system of intelligent attendance is generally implementedwithbiometricshelp.Recognitionoffaceisone of the Biometric ways of improving this system. Face recognition proved to be a productive method for taking attendance.Thenormativefacerecognitiontechniquesand methodologies fail to tackle challenges like scaling, pose, illumination, variations ,rotation, and occlusions. The frameworkproposedisdesignedtosolvethedrawbacksof currentsystems.Therehasbeenalotofadvancementinface recognition but the vital steps are face detection, feature extraction,andfacerecognition.Firstly,acameraisneeded and it has to be installed at the entrance of the classroom from where it covers the entire face of the student or the personenteringintotheclassroom.

1.2 Purpose of Study

Themainpurposeofthisstudyismanualattendaceatany instituteisverylongaswellastimetakingprocess.Itisalso needed very large amount of paper work in case of large institutes.Ittakesnearly20to30minsoftimefortakingthe attendace of every person in the classroom. As coming to RFIDsystemoftakingattendacethereisachanceofmaking errorsbythestudentsssuchasusingRFIDofonepersonby another person this bring drastic failure in the attendace managementbythecollegemanagement.InOrdertoavoid suchproblemAcamerabasedattendacesystemisproposed bywhichattendacewillberecordedonlywhenthepersonis physicallypresentintheclassroom

1.3 Elobration of Study

Firstlyacameraisfixedattheentranceoftheclassroomor working hall. when ever a person is moving into the classroomfacedetectionisdonebythecamerathatisfixed attheentrance.UsingLBPHAlgorithmFacerecognitionis done and the identified face is matched with the details present in the dataset. when the faces are matched the attendaceofthestudentaremarkedinthedatabase.When thereisafailureinthecamerathereamodulecalledmanual

International Research Journal of Engineering and Technology (IRJET) e-ISSN: 2395-0056 Volume: 10 Issue: 01 | Jan 2023 www.irjet.net p-ISSN: 2395-0072 © 2022, IRJET | Impact Factor value: 7.529 | ISO 9001:2008 Certified Journal | Page289
Mrs. B Rajeswari1 , SK. Hasan Ahammad2 , A. Nikhil Kumar3 , G. Praveen Kumar4 , P.

attendace which a student came mark his/her attendace withthehelpofenrolmentidandname

2. LITERATURE REVIEW

[1]HaoYangandXHanmadeaFacerecognitionAttendance systembasedonreal-timevideoprocessing.Theattendance systemrealizestheexpectedattendanceresultsthroughface recognitiontechnologywiththehelpofacomputer,which fullyreflectsthefeasibilitydesignoftheoverallalgorithm. The students who have completed the attendance sign-in system quickly completed the tasks, got rid of the complicated sign of roll call, and soon realized the sign of operationandfunction

[2]Samridhi Dev Tushar Patnaik designed Student AttendanceSystemusingFaceRecognitioninthereproject they used three algorithms for the completion of there project the three algorithms are KNN algorithm CNN And SVM Algorithm CNN algorithm is used due to reduce the computational complexity of the system KNN provided Accuracy for generating the attendance where as SVM algorithmprovidesthelessefficientincapturingthevideoof theparticularperson.

[3]Arjun Raj, Mahammed Shoheb et al, Proposed face recognitionbasedsmartattendancesysteminthisproject they used raspberry pi3 model b module, raspberry pi camera, Servo Motor and database servers. By using Face recognition algorithm they overcame the problems of differentheadorientationsandsubstantialocclusion. This approach is a two-d recognition problem. Their studies indicates that the automatic technique is highly accurate even if the rejection rate is considerably unknown and thereforepotentiallyappropriateforthoseapplications.In ordertodeterminethegenderofthistopicandtointerpret facialexpressions,thisprojectalsoincludedrecognitionthe faceusinganindependentanalysis.

[4]M Srivastava, Amit kumar, Aditya Dixit, Aman Kumar proposed Real Time Attendance System Using Face RecognitionTechnique.Inwhicheverystudent’sattendance iscollectedbythesystemthroughconstantobservationat the entry and exit points. The results of our initial experiment performed better in performance assessment than traditional black and white display systems. This systemismainlydevelopedforfacerecognitionfromimages orvideoframes.InthisprojecttheyusedMobilecamerato capturetheimagesofthestudent.

[5]KeerthanaSanath, MeenakshiK,MukthaRajan,Varshini Balamurugan,M.E.HarikumarintroducedtheprojectRFID and Face recognition based smart attendance system the proposedsystemverifiedtheRFIDcardandmeasuredthe temperatureoftheemployee,andsentamessagewiththe correspondingemployeedetailstotheconcernedauthorities incaseofhightemperature.Ifthetemperaturewasnormal,

theaccesstimecheckwascarriedout.Afterthesuccessful completion of all the above mentioned procedures, facial recognitionwasimplementedforthegiveninputimageof theemployee.Ifthepredictionmatchedthenameassociated with the RFID tag, entry was granted to the employee. Further,forimprovingtheproductivityoftheemployees.

3. SOFTWARE REQUIREMENT SPECIFICATIONS

3.1 Functional Requirements

Afunctionalrequirementspecifieshowasystemoroneofits components should function. A function is defined as a collectionofinputs,behaviors,andoutputs.Italsorelieson thekindofsystemthatusestheprogramme,theanticipated users,andthekindofsoftware.

3.1.1 Software Requirements

•Windows7orAbove

•Pycharm

•Xampp

•OpenCv

•HaarCascadeXMLFiles

3.1.2 Hardware Requirements

•Processor-i3

•Memory-2GBRAM

•Camera

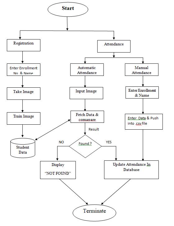
4. Proposed System Architecture

Architecture

The proposed system is very simple, effortless, and manageablewithlucidoperations.Itembracesadatabaseof student's faces and their details like name, enrolment number.Firstlycamera isneededandithastobeinstalled atthe entrance of the classroomfrom where it coversthe entire face of the student or the person entering into the classroom. This camera will capture image of the student. Therearenumerousexpressionsandposespossiblewhicha studentcanperform.ifataparticularinstancesystemfails todetectfacesduetounfavorableposesthenthesystemcan detectthosefacesatanotherinstanceofimageacquisition. Oncetheimageacquisitionisdone.UsingLBPHalgorithm the face detection of students is done. after the faces are detectedinanimagetakenbyallcamerawillbecompared withstoredimagesofthestudentsinthedatabase.Oncethe faceismatchedthenpresentismarkedForcorresponding enrolmentnumberandnameinAttendance_bddatabasein LocalDatabase.

International Research Journal of Engineering and Technology (IRJET) e-ISSN: 2395-0056 Volume: 10 Issue: 01 | Jan 2023 www.irjet.net p-ISSN: 2395-0072 © 2022, IRJET | Impact Factor value: 7.529 | ISO 9001:2008 Certified Journal | Page290

-1:Architectureofproposedsystem

WhenastudentisnotRegisteredWithhis/herenrollmentid andnamethereisaanotherwayofmarkingtheattendance ofthemmanuallybythecorrespondingfaculty.Formaking the unregistered students attendance there are two basic requirementssuchasenrollmentnumberandnameofthe student.Afterenteringtherequireddetailsthedetailsmust be stored in a .csv file. The attendance is marked for the unregisteredstudentsinanotherdatabasecalledmanually attendanceinLocaldatabase

Methodology

Todevelopanintelligenttimeandattendancemanagement system, certain steps need to be followed to successfully achievethistask.Themaintaskistotaketheattendanceof studentwithoutflawswhichisveryimportant.Thestepscan bedeterminedasfollows:

Creation of Dataset:

Initially,thedatabasewillbecreatedatthetimeofstudent registration. The database will store the student's genetic informationsuchasname,identificationnumbernexttothe student'spicturemustbetakenbytheproposedsystemFor trainingsystem.Thissystemcapturesa singleimagefora student for training purposes. Using all the photos that students have stored in the database, facial recognition processwillbedoneforallstudentsparticipatinginaclass.

TheDatasetwillbeasfollows:

Face Recognition:

Facedetectionalgorithmsareusedtofindthefeaturesthat best describe an image, cropping, shrinking, and often converting existing facial images to grayscale. Facial recognition is a biometric method of identifying an individual by comparing live or digital image data with a recordedrecordofthatindividual.

Facialrecognitionincluded

 Faceverificationprocess

 FaceIdentificationprocess

Identificationoffacesofthestudents willbeas follows: Modules used: 

International Research Journal of Engineering and Technology (IRJET) e-ISSN: 2395-0056 Volume: 10 Issue: 01 | Jan 2023 www.irjet.net p-ISSN: 2395-0072 © 2022, IRJET | Impact Factor value: 7.529 | ISO 9001:2008 Certified Journal | Page291
Fig
OpenCv
Tkinter
Pandas

Algorithm of Machine Learning

 HaarCascadeClassifier

Haarcascadealgorithmcomprisesofmanyxmlfileswhich hasdistinctivetopographies.Differentxmlfilesareusedfor differentpurposes.

SomeoftheXmlfilesofhaarcascadealgorithmareasgiven below:

I. Haarcascade_eye.xml

II. Haarcascade_eye_tree_eyeglasses.xml

III. haarcascade_frontalface_default.xml

IV. haarcascade_frontalface_alt.xml

V. haarcascade_fullbody.xml

VI. haarcascade_profileface.xml

Files of Haar cascade used For this paper:

1. haarcascade_frontalface_default

2. haarcascade_frontalface_alt

5. Algorithm

1) Step 1: (Take image) The video is captured when the a student enrolls with the name and Enrollment number of that particular student and every new student details are storedinthestudenttable.

2)Step2:(Updatedatabase)70imagesareextractedfrom thevideocapturedandarestoredinthedatasetfolderinthe formof.csvfile.

3)Step3:(Trainimages)Themodelistrainedbyusingthe imagesstoredinthedatasetandwiththehelpofapplying LBPHalgorithm.

4)Step4:(LBPHAlgorithm)ApplyLBPHoperatoroneach matrix and result is obtained as decimal number for each block.

LBPHOperatoralgorithm:

If(NV>=CV)

//putpixelvalueas1

//putthepixelvalueas0

HereNV= NeighbourPixelValue

5)CV=CentralPixelValue

Henceabinarynumberisobtainedforeachmatrixthenit will be converted into decimal and replaced with that particularblock.

6) Step 5: (Automatic Attendance Marking) Face of the student is detected from the video by placing camera at entranceofclassroom

ifimageismatchedwiththeimagesindataset

//attendance of person is updated withdateand time in attendace_db(Database)

Else

//amessagewillbeshownas“unknown“image.

7)step 6: (Manual AttendanceMarking)Student provides detailssuchasenrollmentidandname

//Attendance will be marked in manually_attendance (Separatedatabase)

6. Result

Theactualoutputwillbehavingdifferentmodulessuchas TakeImages,TrainImages,AutomaticAttendance,Manual attendance, Check sheets. The output screen will be as shown

InitiallyEverystudenthastoRegisterintheSystemusing theirname,enrollmentidandImagesofdifferentanglesTo Register One should click on take images module so it starting taking images of a student. About 70 images of studentsaretakentheoutputscreenwillbeasfollows

International Research Journal of Engineering and Technology (IRJET) e-ISSN: 2395-0056 Volume: 10 Issue: 01 | Jan 2023 www.irjet.net p-ISSN: 2395-0072 © 2022, IRJET | Impact Factor value: 7.529 | ISO 9001:2008 Certified Journal | Page292  Pymysql  Pillow
 DateTime
{
}
{
Else
}

Thetakenimagesmustbetrainedinordertocomparethe images with person is attended for automatic attendance system. The trained images will play a major role for markingtheattendanceofthestudent. Thetraineddatais consideredasdataset.Whentheimagesaretrainedoutput ofthetrainedimageswouldbeasshownasbelow

second mode is Manual attendance which is used for unregisteredstudentsApartfromthisxamppserverisused aslocaldatabasetostoretheattendanceofstudenteither automaticormanual.Thereisanoptionforfacultytologin withtheircredentialsinordertochecktheattendanceofthe students.ThisautomaticattendanceisachievedusingLBPH algorithmofMachineLearning

8. REFERENCES

[1] H. Yang and X. Han, "Face Recognition Attendance SystemBasedonReal-TimeVideoProcessing,"inIEEE Access, vol. 8, pp. 159143-159150, 2020, doi: 10.1109/ACCESS.2020.3007205.

[2] S.DevandT.Patnaik,"StudentAttendanceSystemusing Face Recognition," 2020 International Conference on SmartElectronicsandCommunication(ICOSEC),2020, pp.90-96,doi:10.1109/ICOSEC49089.2020.9215441.

[3] A. Arjun Raj, M. Shoheb, K. Arvind and K. S. Chethan, "Face Recognition Based Smart Attendance System," 2020 International Conference on Intelligent EngineeringandManagement(ICIEM),2020,pp.354357,doi:10.1109/ICIEM48762.2020.9160184.

After taking automatic attendance the output will be as follows

[4] M. Srivastava, A. Kumar, A. Dixit and A. Kumar, "Real Time Attendance System Using Face Recognition Technique," 2020 International Conference on Power Electronics&IoTApplicationsinRenewableEnergyand its Control (PARC), 2020, pp. 370-373, doi: 10.1109/PARC49193.2020.236628.

[5] K. Sanath, M. K, M. Rajan, V. Balamurugan and M. E. Harikumar, "RFID and Face Recognition based Smart AttendanceSystem,"20215thInternationalConference on Computing Methodologies and Communication (ICCMC), 2021, pp. 492-499, doi: 10.1109/ICCMC51019.2021.9418481

7. CONCLUSIONS

The Face recognition based attendance system can be established as an effective attendance system in any organization. This method overcomes the drawbacks of traditionalpaperbasedattendancesystemaswellasRFID tagbasedattendancewherethereisachanceofmissusing tagofonepersonbyanotherperson.Thechancesofgiving wrong attendance to a student is reduced largely by this proposed method. In this proposed method there are two modesofattendancesystems.Firstlyautomaticattendance whichusesthetraineddatasetofstudent.wherethedataset containsimagesalongwiththeirenrollmentnumbers.The

[6] K.Preeethi,S.Vodithala,“AutomatedSmartAttendance SystemusingFacerecognition,”20215thInternational Confereance on Intelligent computing and control System(ICICCS),2021,pp.1552-1555, doi: 10.1109/ICICCS51141.2021.9432140

[7] R.Hartanto and M.N. Adji,” Face recognition for attendance system detection”2018 10th international conference on Information Technology and electrical engineering(ICITEE),2018,pp.376381,doi:10.1109/ICITEED.2018.8534942

International Research Journal of Engineering and Technology (IRJET) e-ISSN: 2395-0056 Volume: 10 Issue: 01 | Jan 2023 www.irjet.net p-ISSN: 2395-0072 © 2022, IRJET | Impact Factor value: 7.529 | ISO 9001:2008 Certified Journal | Page293

Turn static files into dynamic content formats.

Create a flipbook